【优化求解】基于麻雀算法求解多目标问题matlab代码

292 阅读2分钟

1 简介

SSA 是受麻雀觅食行为和反捕食行为启发而提出的一种新型群体智能优化算法,其仿生学原理如下:麻雀觅食过程可抽象为发现者-加入者模型,并加入侦察预警机制。发现者本身适应度高,搜索范围广,引导种群搜索和觅食。加入者为获得更好的适应度,跟随发现者进行觅食。同时,加入者为提高自身捕食率,部分加入者会监视发现者以便于进行食物争夺或在其周围进行觅食。而当整个种群面临捕食者的威胁或者意识到危险时,会立即进行反捕食行为。

2 部分代码

%_________________________________________________________________________________
% Multi-objective Salp Swarm Algorithm (MSSA) source codes version 1.0
%

clc;
clear;
close all;

% Change these details with respect to your problem%%%%%%%%%%%%%%
ObjectiveFunction=@ZDT1;
dim=5;
lb=0;
ub=1;
obj_no=2;

if size(ub,2)==1
   ub=ones(1,dim)*ub;
   lb=ones(1,dim)*lb;
end
%%%%%%%%%%%%%%%%%%%%%%%%%%%%%%%%%%%%%%%%%%%%%%%%%%%%%%%%%%%%%%%%%

max_iter=100;
N=200;
ArchiveMaxSize=100;

Archive_X=zeros(100,dim);
Archive_F=ones(100,obj_no)*inf;

Archive_member_no=0;

r=(ub-lb)/2;
V_max=(ub(1)-lb(1))/10;

Food_fitness=inf*ones(1,obj_no);
Food_position=zeros(dim,1);

Salps_X=initialization(N,dim,ub,lb);
fitness=zeros(N,2);

V=initialization(N,dim,ub,lb);
iter=0;

position_history=zeros(N,max_iter,dim);

for iter=1:max_iter
   
   c1 = 2*exp(-(4*iter/max_iter)^2); % Eq. (3.2) in the paper
   
   for i=1:N %Calculate all the objective values first
       Salps_fitness(i,:)=ObjectiveFunction(Salps_X(:,i)');
       if dominates(Salps_fitness(i,:),Food_fitness)
           Food_fitness=Salps_fitness(i,:);
           Food_position=Salps_X(:,i);
       end
   end
   
  [Archive_X, Archive_F, Archive_member_no]=UpdateArchive(Archive_X, Archive_F, Salps_X, Salps_fitness, Archive_member_no);
   
   if Archive_member_no>ArchiveMaxSize
       Archive_mem_ranks=RankingProcess(Archive_F, ArchiveMaxSize, obj_no);
      [Archive_X, Archive_F, Archive_mem_ranks, Archive_member_no]=HandleFullArchive(Archive_X, Archive_F, Archive_member_no, Archive_mem_ranks, ArchiveMaxSize);
   else
       Archive_mem_ranks=RankingProcess(Archive_F, ArchiveMaxSize, obj_no);
   end
   
   Archive_mem_ranks=RankingProcess(Archive_F, ArchiveMaxSize, obj_no);
   % Archive_mem_ranks
   % Chose the archive member in the least population area as food`
   % to improve coverage
   index=RouletteWheelSelection(1./Archive_mem_ranks);
   if index==-1
       index=1;
   end
   Food_fitness=Archive_F(index,:);
   Food_position=Archive_X(index,:)';
   
   for i=1:N
       
       index=0;
       neighbours_no=0;
       
       if i<=N/2
           for j=1:1:dim
               c2=rand();
               c3=rand();
               %%%%%%%%%%%%% % Eq. (3.1) in the paper %%%%%%%%%%%%%%
               if c3<0.5
                   Salps_X(j,i)=Food_position(j)+c1*((ub(j)-lb(j))*c2+lb(j));
               else
                   Salps_X(j,i)=Food_position(j)-c1*((ub(j)-lb(j))*c2+lb(j));
               end
               %%%%%%%%%%%%%%%%%%%%%%%%%%%%%%%%%%%%%%%%%%%%%%%%%%%%%%
           end
       elseif i>N/2 && i<N+1
           
           point1=Salps_X(:,i-1);
           point2=Salps_X(:,i);
           
           Salps_X(:,i)=(point2+point1)/(2); % Eq. (3.4) in the paper
       end
       
       Flag4ub=Salps_X(:,i)>ub';
       Flag4lb=Salps_X(:,i)<lb';
       Salps_X(:,i)=(Salps_X(:,i).*(~(Flag4ub+Flag4lb)))+ub'.*Flag4ub+lb'.*Flag4lb;
       
   end
   
   display(['At the iteration ', num2str(iter), ' there are ', num2str(Archive_member_no), ' non-dominated solutions in the archive']);
   
end

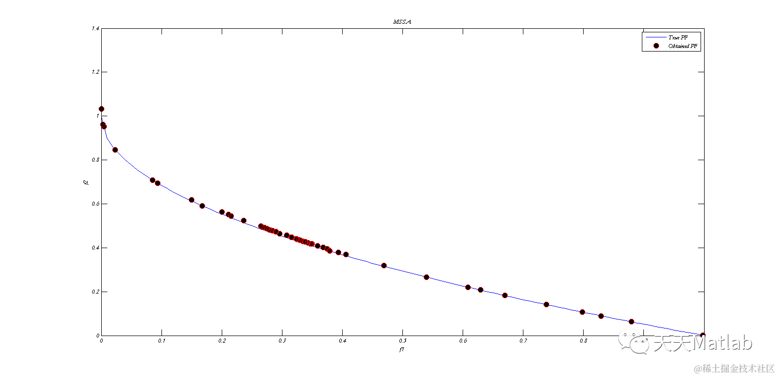
figure

Draw_ZDT1();

hold on

plot(Archive_F(:,1),Archive_F(:,2),'ro','MarkerSize',8,'markerfacecolor','k');

legend('True PF','Obtained PF');
title('MSSA');

set(gcf, 'pos', [403   466   230   200])

3 仿真结果

4 参考文献

[1]薛建凯. 一种新型的群智能优化技术的研究与应用. 东华大学.

部分理论引用网络文献,若有侵权联系博主删除。

5 MATLAB代码与数据下载地址

见博客主页