进击的数据中台,企业数字化转型的新引擎

248 阅读8分钟

数据中台是企业数字化转型新引擎

在人工智能、大数据等技术发展和企业数字化转型加速的双重驱动下,2019年,数据中台在众多赛道中脱颖而出,成为行业焦点。除了提供综合解决方案的行业元老阿里巴巴之外,专注于某一具体场景的中台服务商,以及转型中的CRM、ERP等企业也纷纷入场,市场竞争愈发激烈。

大众对数据中台、数据平台、数据仓库等概念的辨析与理解存在的偏差,一定程度造成了对“数据中台”概念的质疑和误读。

那么,到底什么是数据中台?

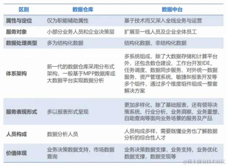
根据36氪研究院发布的《2020年中国服装行业数据中台研究报告》(以下简称为“《报告》”),数据中台概念最早由阿里巴巴集团提出,是方法论、组织与工具的有机结合,是快、准、全、统、通的智能大数据体系。与数据仓库等传统数据工具相比,数据中台是一种新的理念,以“技术+业务”为双驱动,是企业开展新型运营的中枢系统。

图示:数据中台与数据仓库的区别

据《报告》研究分析,数据中台对优化企业组织结构与流程,提升企业管理水平和组织敏捷度具有较强推动作用。这是因为,数据中台打破了传统企业组织架构下IT和业务只能分属不同部门的藩篱,将业务与技术融合协同,省去业务数据跨部门传递步骤,同时将基于技术的数据分析结果直接转化为业务优化方案,如此一来,可以实现1+1>2的效果。

图示:数据中台赋能企业组织敏捷性

当前,随着数智化落地进程逐步深入,企业对数据价值挖掘和深入业务层的数据应用需求与日俱增,数据中台解决方案也随之迭代升级。以阿里云数据中台为例,基于不同行业的数据特性和差异化的业务逻辑,阿里云数据中台正在从通用领域走向精细化垂直领域。

数据中台重塑服装行业价值链

以服饰这一垂直行业为例,数据中台打通原本松散的企业价值链各环节,基于强有力的数据,输出多元复杂业务场景下的有效解决方案,推动企业数智化的切实落地。在新冠肺炎疫情阴云笼罩全球的背景下,企业数智化转型更具现实意义,数智化程度高的企业往往拥有顺势而为、逆风翻盘的高效应变能力。

然而数智化对于服装行业而言,却是一个稍显尴尬的命题:最早试水,却涉“水”未深。服装企业较早地将数字化管理工具应用在客户、库存管理方面,海量经营数据散落在并未互通的数字系统中,由此引发的数据孤岛效应削弱了数据反哺业务增长的能力,更无需言数据与企业组织及生态的联动。

此时,数据中台的价值便得以彰显。数据中台打破企业数据烟囱,实现数据的统一收集、储存、计算、可视化呈现。服装企业设计生产、库存、铺货、补货、清尾各环节均实现数据加持,改变过去企业经营管理决策的"拍脑袋"、"靠经验"模式,"让数据说话",推动人、货、场三要素的智能匹配。

图示:数据中台优化企业价值链

《报告》详述了数据中台赋能服装企业的五大应用场景: 新品孵化、供应链改造、全域营销、门店管理及渠道拓展,覆盖了服装企业的经营日常。

新品孵化:数据中台加持下,消费数据低时延传输至企业,形成全方位的市场画像,支持企业在新品孵化方面贴近消费者需求,缩短孵化周期,及时有效顺应市场新需求,打造“爆款产品”。

供应链改造:数据中台将企业数据打造成数据资产,反哺供应链各环节。长久以来,产业链的库存环节与服装企业“相爱相杀”,企业需要强大的库存来应对市场需求,然而稍有不慎产生的库存积压将构成企业难言之痛。数据中台引导企业基于消费及市场数据,分析、预测需求总量,“以需定产”,破解由库存积压导致的企业财务、管理难题,直击库存痛点。

全域营销:数据中台框架下,企业对消费群体实现更为细致的划分,针对不同细分群体及其消费特点,定制个性化营销方案,实现营销的精准触达,带动消费者的拉新、转化、促活与裂变。

门店管理:数据中台对门店的赋能效果体现在新店选址与门店智能化运营两方面。新店选址抓住消费者的“人”,智能门店抓住消费者的“心”,最终提升门店坪效与人效。

渠道拓展:对服装企业而言,得渠道者得天下。渠道意味着流量与业务潜力。数据中台助力企业探索线上渠道的同时打通线上线下数据,打造全渠道消费者增长闭环,借助精准全域营销,提高消费者的品牌粘性。

数据中台对服装企业的赋能场景,同样适用于业务逻辑相似的新零售行业,其应用价值在于使企业更懂市场,以数据资产驱动业务增长,打造企业核心竞争力。

市场探路者:阿里云数据中台

数据中台赛道火热的背后离不开阿里对数据中台的元老级贡献。作为这一行业的先行者和领路人,阿里云数据中台全面定义数据中台这一概念,将阿里集团内部中台实践的经验累积与各行业发展特色有机结合,探索出具有行业特色的数据中台建设路径。

以“OneData方法论”为内核+“Dataphin基座+Quick系列场景化”工具,再加上企业内部业务与IT职能融合下的组织管理新形式,构成阿里云数据中台输出方案的灵魂。

​图示:阿里云数据中台核心产品矩阵

“OneData”方法论指导企业数据资产的构建与管理,打造坚实的数据基础;Dataphin作为数据中台建设的基座,“Quick系列”产品则为数据与业务场景结合提供应用工具。“Quick系列”持续丰富与迭代,为行业场景化提供更具针对性的指导。

值得一提的是,阿里云数据中台的核心产品之一——Quick BI,是中国唯一入选Gartner魔力象限的可视化分析产品,阿里云强大的底层技术沉淀不容小觑。

与行业其他玩家相比,阿里云数据中台推动企业生态与阿里集团生态联动,实现360°全域数据整合,成为企业可持续发展的有力引擎。

尽管数据中台行业处于发展初期,渗透率有待提升,质疑与鼓励声音并存,但在风起云涌、快速发展迭代的市场竞争环境中,数据中台赋能企业的价值日益凸显,行业拐点将至,未来可期。

数据中台是企业数智化的必经之路,阿里巴巴认为数据中台是集方法论、工具、组织于一体的,“快”、“准”、“全”、“统”、“通”的智能大数据体系。

目前正通过阿里云对外输出系列解决方案,包括通用数据中台解决方案、零售数据中台解决方案、金融数据中台解决方案、互联网数据中台解决方案、政务数据中台解决方案等细分场景。

其中阿里云数据中台产品矩阵是以Dataphin为基座,以Quick系列为业务场景化切入,包括:

  • - Dataphin,一站式、智能化的数据构建及管理平台;
  • - Quick BI,随时随地 智能决策;
  • - Quick Audience,全方位洞察、全域营销、智能增长;
  • - Quick A+, 跨多端全域应用体验分析及洞察的一站式数据化运营平台;
  • - Quick Stock, 智能货品运营平台;
  • - Quick Decision,智能决策平台;

咨询热线:+86 400-966-9672