原文链接:tecdat.cn/?p=25180
原文出处:拓端数据部落公众号
时间序列分析
对于时间序列分析,有两种数据格式: ts (时间序列)和 xts (可扩展时间序列)。前者不需要时间戳,可以直接从向量转换。后者非常重视日期和时间,因此只能使用日期和/或时间列来定义。我们涵盖了基本的时间序列模型,即 ARMA、GARCH 和 VAR。
时间序列数据
函数 ts 将任何向量转换为时间序列数据。
price
我们首先为估计定义一个时间序列(ts)对象。请注意, ts 与 xts类似, 但没有日期和时间。
df <- ts(df)
df
可扩展的时间序列数据xts
要处理高频数据(分秒),我们需要包 xts。该包定义可扩展时间序列 ( xts ) 对象。
以下代码安装并加载 xts 包。
library(xts)
考虑我们的可扩展时间序列的以下数据
date
time
price
现在我们准备定义 xts 对象。代码 as.POSIXct() 将字符串转换为带有分钟和秒的日期格式。
df <-data.frame
df$daime <-paste
df$dttime <-as.POSIXct
df <- xts
对于仅使用日期的转换,我们使用 POSIXlt() 而不是 POSIXct() 。
df$date <- as.POSIXct
df$price <-as.numeric
price <-xts
自回归移动平均模型arima
可以使用 arima() 函数估计自回归移动平均模型。
以下代码估计了一个 AR(1) 模型:
AR1
以下代码估计了一个 AR(2) 模型:
AR2 <- arima
AR2

以下代码估计一个 MA(1) 模型:
MA1 <- arima
MA1
以下代码估计一个 MA(2) 模型:
MA2 <- arima
以下代码估计了一个 ARMA(1,1) 模型:
ARMA11 <- arima
有时,我们只想保留系数。
coef #得到系数
以下代码显示了残差图。
plot
R 有一个方便的函数来 autofit() 拟合ARIMA 模型的参数。
现在寻找最好的 ARIMA 模型了。
autoarma
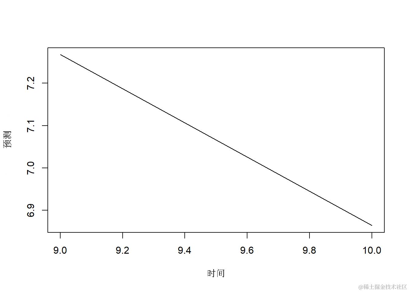
时间序列模型的一项重要功能是预测。以下代码给出了两步的预测:
teFoast <-predict
下面显示了预测图。
plot.ts#可视化预测
ARCH 和 GARCH模型
要估计 ARCH 和 GARCH 模型,我们需要安装和加载包 rugarch。
我们将在生成随机数时使用 ARMA(1,1) 估计 GARCH(1,1)
a <- runif #随机数
Spec <-ugarchspec
为了获得 GARCH 模型的具体结果,我们使用以下代码:
coffnt <-coef
voy <- sigma
logr.vrae <- uncvariance
VAR模型
以下数据将用于估计 VAR 模型。
要估计 VAR 模型,我们需要安装和加载 vars 。
以下代码估计 VAR(2) 模型。
abr<-VAR #运行 VAR(2)
coef #VAR的系数公式
summary #VAR的摘要
要生成系数图,我们需要安装并加载包:
以下代码为 VAR 模型生成系数图:
plot
最受欢迎的见解
1.在python中使用lstm和pytorch进行时间序列预测
2.python中利用长短期记忆模型lstm进行时间序列预测分析