还不会Python数据可视化? 手把手教你用 Matplotlib 实现数据可视化(珍藏版)

2,448 阅读12分钟

介绍

在使用机器学习方法解决问题的过程中,一定会遇到需要针对数据进行绘图的场景。

Matplotlib 是支持 Python 语言的开源绘图库,因为其支持丰富的绘图类型、简单的绘图方式以及完善的接口文档,深受 Python 工程师、科研学者、数据工程师等各类人士的喜欢

Matplotlib 拥有着十分活跃的社区以及稳定的版本迭代,当我们在学习机器学习的课程时,掌握 Matplotlib 的使用无疑是最重要的准备工作之一

在使用 Notebook 环境绘图时,需要先运行 Jupyter Notebook 的魔术命令 %matplotlib inline

这条命令的作用是将 Matplotlib 绘制的图形嵌入在当前页面中。而在桌面环境中绘图时,不需要添加此命令,而是在全部绘图代码之后追加 plt.show()




简单图形绘制

使用 Matplotlib 提供的面向对象 API,需要导入 pyplot 模块,并约定简称为 plt

快速上手

import  matplotlib.pyplot as plt

%matplotlib inline

plt.plot([1, 2, 3, 2, 1, 2, 3, 4, 5, 6, 5, 4, 3, 2, 1])

image-20211116140708558

前面,我们从 Matplotlib 中导入了 pyplot 绘图模块,并将其简称为 plt

pyplot 模块是 Matplotlib 最核心的模块,几乎所有样式的 2D 图形都是经过该模块绘制出来的


自定义X/Y轴

plt.plot()pyplot 模块下面的直线绘制(折线图)方法类. 示例中包含了一个 [1, 2, 3, 2, 1, 2, 3, 4, 5, 6, 5, 4, 3, 2, 1] 列表,Matplotlib 会默认将该列表作为 y 值,而 x 值会从 0 开始依次递增。

当然,如果你需要自定义横坐标值,只需要传入两个列表即可

plt.plot([1,2,3],
         [1, 2, 3])

image-20211116140832983




图表实现

汇总

上面演示了如何绘制一个简单的折线图

那么,除了折线图,我们平常还要绘制柱状图、散点图、饼状图等等. 这些图应该怎样绘制呢?

pyplot 模块中 pyplot.plot 方法是用来绘制折线图的

你应该会很容易联想到,更改后面的方法类名就可以更改图形的样式。

的确,在 Matplotlib 中,大部分图形样式的绘制方法都存在于 pyplot 模块中。例如:

方法含义
matplotlib.pyplot.plot折线图
matplotlib.pyplot.angle_spectrum电子波谱图
matplotlib.pyplot.bar柱状图
matplotlib.pyplot.barh直方图
matplotlib.pyplot.broken_barh水平直方图
matplotlib.pyplot.contour等高线图
matplotlib.pyplot.errorbar误差线
matplotlib.pyplot.hexbin六边形图案
matplotlib.pyplot.hist柱形图
matplotlib.pyplot.hist2d水平柱状图
matplotlib.pyplot.pie饼状图
matplotlib.pyplot.quiver量场图
matplotlib.pyplot.scatter散点图
matplotlib.pyplot.specgram光谱图

下面,我们参考折线图的绘制方法,尝试绘制几个简单的图形。


正弦曲线图

matplotlib.pyplot.plot(*args, **kwargs) 方法严格来讲可以绘制线形图或者样本标记

其中,*args 允许输入单个 y 值或 x,y 值

例如,我们这里绘制一张自定义 x,y 的正弦曲线图

import numpy as np

# 在 -2PI 和 2PI 之间等间距生成 1000 个值,也就是 X 坐标
X = np.linspace(-2*np.pi, 2*np.pi, 1000)
# 计算 y 坐标
y = np.sin(X)

# 向方法中 `*args` 输入 X,y 坐标
plt.plot(X, y)

image-20211116141958380

正弦曲线就绘制出来了。但值得注意的是,pyplot.plot 在这里绘制的正弦曲线,实际上不是严格意义上的曲线图,而在两点之间依旧是直线。

这里看起来像曲线是因为样本点相互挨得很近。


柱状图

柱形图 matplotlib.pyplot.bar(*args, **kwargs) 大家应该都非常了解了

这里,我们直接用上面的代码,仅把 plt.plot(X, y) 改成 plt.bar(X, y) 试一下

plt.bar([1,2,3],[1,2,3])

image-20211116142157220


散点图

散点图 matplotlib.pyplot.scatter(*args, **kwargs) 就是呈现在二维平面的一些点,这种图像的需求也是非常常见的

比如,我们通过 GPS 采集的数据点,它会包含经度以及纬度两个值,这样的情况就可以绘制成散点图

# X,y 的坐标均有 numpy 在 0 到 1 中随机生成 1000 个值
X = np.random.ranf(1000)
y = np.random.ranf(1000)
# 向方法中 `*args` 输入 X,y 坐标
plt.scatter(X, y)

image-20211116143020759


饼图

饼状图 matplotlib.pyplot.pie(*args, **kwargs) 在有限列表以百分比呈现时特别有用,你可以很清晰地看出来各类别之间的大小关系,以及各类别占总体的比例。

plt.pie([1, 2, 3, 4, 5])

image-20211116143001930


量场图

量场图 matplotlib.pyplot.quiver(*args, **kwargs) 就是由向量组成的图像,在气象学等方面被广泛应用

从图像的角度来看,量场图就是带方向的箭头符号

X, y = np.mgrid[0:10, 0:10]
plt.quiver(X, y)

image-20211116143144743


等高线图

中学学习地理的时候,我们就知道等高线了

等高线图 matplotlib.pyplot.contourf(*args, **kwargs) 是工程领域经常接触的一类图,它的绘制过程稍微复杂一些

# 生成网格矩阵
x = np.linspace(-5, 5, 500)
y = np.linspace(-5, 5, 500)
X, Y = np.meshgrid(x, y)
# 等高线计算公式
Z = (1 - X / 2 + X ** 3 + Y ** 4) * np.exp(-X ** 2 - Y ** 2)

plt.contourf(X, Y, Z)

image-20211116143534347




图形样式

上面,我们绘制了简单的基础图形,但这些图形都不美观

我们已经知道了,线形图通过 matplotlib.pyplot.plot(*args, **kwargs) 方法绘出

其中,args 代表数据输入,而 kwargs 的部分就是用于设置样式参数了。


折线图

二维线形图 包含的参数 超过 40 余项,其中常用的也有 10 余项,选取一些比较有代表性的参数列举如下:

参数含义
alpha=设置线型的透明度,从 0.0 到 1.0
color=设置线型的颜色
fillstyle=设置线型的填充样式
linestyle=设置线型的样式
linewidth=设置线型的宽度
marker=设置标记点的样式
…………

至于每一项参数包含的设置选项,大家需要通过 官方文档 详细了解

下面,我们重新绘制一个三角函数图形

# 在 -2PI 和 2PI 之间等间距生成 1000 个值,也就是 X 坐标
X = np.linspace(-2 * np.pi, 2 * np.pi, 1000)
# 计算 sin() 对应的纵坐标
y1 = np.sin(X)
# 计算 cos() 对应的纵坐标
y2 = np.cos(X)

# 向方法中 `*args` 输入 X,y 坐标
plt.plot(X, y1, color='r', linestyle='--', linewidth=2, alpha=0.8)
plt.plot(X, y2, color='b', linestyle='-', linewidth=2)

image-20211116145246079


散点图

散点图也是相似的,它们的很多样式参数都是大同小异,需要大家阅读 详细了解。

参数含义
s=散点大小
c=散点颜色
marker=散点样式
cmap=定义多类别散点的颜色
alpha=点的透明度
edgecolors=散点边缘颜色
# 生成随机数据
x = np.random.rand(1000)
y = np.random.rand(1000)
colors = np.random.rand(1000)
size = np.random.normal(50, 60, 1000)
# 绘制散点图
plt.scatter(x, y, s=size, c=colors)  

image-20211116144704936


饼图

饼状图通过 matplotlib.pyplot.pie() 绘出

我们也可以进一步设置它的颜色、标签、阴影等各类样式

# 各类别标签
label = 'a','b','c','d'  
# 各类别颜色
color = 'r', 'g', 'r', 'g'
# 各类别占比
size = [1, 2, 3, 4]  
# 各类别的偏移半径
explode = (0, 0, 0, 0, 0.2)  
# 绘制饼状图
plt.pie(size, colors=color, explode=explode,
        labels=label, shadow=True, autopct='%1.1f%%')
# 饼状图呈正圆
plt.axis('equal')

image-20211116145959414




组合图形样式

上面演示了单个简单图像的绘制

实际上,我们往往会遇到将几种类型的一样的图放在一张图内显示,也就是组合图的绘制。

其实很简单,你只需要将所需图形的代码放置在一起就可以了,比如绘制一张包含柱形图和折线图的组合图。

x = [1, 3, 5, 7, 9, 11, 13, 15, 17, 19]
y_bar = [3, 4, 6, 8, 9, 10, 9, 11, 7, 8]
y_line = [2, 3, 5, 7, 8, 9, 8, 10, 6, 7]

plt.bar(x, y_bar)
plt.plot(x, y_line, '-o', color='y')

image-20211116151615934




图形位置

figure对象

在图形的绘制过程中,你可能需要调整图形的位置,或者把几张单独的图形拼接在一起

此时,我们就需要引入 plt.figure 图形对象了

# 生成数据
x = np.linspace(0, 10, 20)
y = x * x + 2

# 新建图形对象
fig = plt.figure()
# 控制画布的左, 下, 宽度, 高度
axes = fig.add_axes([0.5, 0.5, 0.8, 0.8])
axes.plot(x, y, 'r')

image-20211116152716845

上面的绘图代码中,你可能会对 figureaxes 产生疑问

Matplotlib 的 API 设计的非常符合常理,在这里,figure 相当于绘画用的画板,而 axes 则相当于铺在画板上的画布

我们将图像绘制在画布上,于是就有了 plotset_xlabel 等操作。

img

借助于图形对象,我们可以实现大图套小图的效果

# 新建画板
fig = plt.figure()

# 大画布
axes1 = fig.add_axes([0.1,0.1,0.8,0.8])
# 小画布
axes2 = fig.add_axes([0.2,0.5,0.4,0.3])

# 大画布
axes1.plot(x,y,'r')
# 小画布
axes2.plot(x,y,'g')

image-20211116153308480

上面的绘图代码中,使用了 add_axes() 方法向我们设置的画板 figure 中添加画布 axes


subplots对象

在 Matplotlib 中,还有一种添加画布的方式,那就是 plt.subplots(),它和 axes 都等同于画布

flg,axes = plt.subplots()
axes.plot(x,y,'r')

借助于 plt.subplots(),我们就可以实现子图的绘制,也就是将多张图按一定顺序拼接在一起

# 子图为 1 行,2 列
flg,axes = plt.subplots(nrows=1,ncols=2)
for ax in axes:
    ax.plot(x,y,'r')

image-20211116154800848

或者:

x = [1,2,3]
y = [1,2,3]

flg,axes = plt.subplots(nrows=1,ncols=2)
axes[0].plot(x,y,'r')
axes[1].plot(x[::-1],y,'r')

image-20211116155419410

通过设置 plt.subplots 的参数,可以实现调节画布尺寸和显示精度

fig, axes = plt.subplots(
        # 通过 figsize 调节尺寸, dpi 调节显示精度
    	figsize=(16, 9), dpi=50
	) 

axes.plot(x, y, 'r')

image-20211116155647366




规范绘图方法

首先,任何图形的绘制,都建议通过 plt.figure() 或者 plt.subplots() 管理一个完整的图形对象

而不是简单使用一条语句,例如 plt.plot(...) 来绘图

管理一个完整的图形对象,有很多好处, 在图形的基础上,给后期添加图例,图形样式,标注等预留了很大的空间, 除此之外代码看起来也更加规范,可读性更强.

接下来,我们就通过几组例子来演示规范的绘图方法.


添加图标题/图例

绘制包含图标题、坐标轴标题以及图例的图形,举例如下:

fig, axes = plt.subplots()

# 横轴名称
axes.set_xlabel('x label')  
axes.set_ylabel('y label')

# 图形名称
axes.set_title('title')  

axes.plot(x, x**2)
axes.plot(x, x**3)
# 图例
axes.legend(["y = x**2", "y = x**3"], loc=0)  

image-20211116165954377

图例中的 loc 参数标记图例位置,1,2,3,4 依次代表:右上角、左上角、左下角,右下角;0 代表自适应


线型、颜色、透明度

在 Matplotlib 中,你可以设置线的颜色、透明度等其他属性

fig,axes = plt.subplots()

axes.plot(x, x+1, color="red", alpha=0.5)
axes.plot(x, x+2, color="#1155dd")
axes.plot(x, x+3, color="#15cc55")

而对于线型而言,除了实线、虚线之外,还有很多丰富的线型可供选择

fig, ax = plt.subplots(figsize=(12, 6))

# 线宽
ax.plot(x, x+1, color="blue", linewidth=0.25)
ax.plot(x, x+2, color="blue", linewidth=0.50)
ax.plot(x, x+3, color="blue", linewidth=1.00)
ax.plot(x, x+4, color="blue", linewidth=2.00)

# 虚线类型
ax.plot(x, x+5, color="red", lw=2, linestyle='-')
ax.plot(x, x+6, color="red", lw=2, ls='-.')
ax.plot(x, x+7, color="red", lw=2, ls=':')

# 虚线交错宽度
line, = ax.plot(x, x+8, color="black", lw=1.50)
line.set_dashes([5, 10, 15, 10])

# 符号
ax.plot(x, x + 9, color="green", lw=2, ls='--', marker='+')
ax.plot(x, x+10, color="green", lw=2, ls='--', marker='o')
ax.plot(x, x+11, color="green", lw=2, ls='--', marker='s')
ax.plot(x, x+12, color="green", lw=2, ls='--', marker='1')

# 符号大小和颜色
ax.plot(x, x+13, color="purple", lw=1, ls='-', marker='o', markersize=2)
ax.plot(x, x+14, color="purple", lw=1, ls='-', marker='o', markersize=4)
ax.plot(x, x+15, color="purple", lw=1, ls='-',
        marker='o', markersize=8, markerfacecolor="red")
ax.plot(x, x+16, color="purple", lw=1, ls='-', marker='s', markersize=8,
        markerfacecolor="yellow", markeredgewidth=2, markeredgecolor="blue")

image-20211116170450326


画布网格、坐标轴范围

有些时候,我们可能需要显示画布网格或调整坐标轴范围

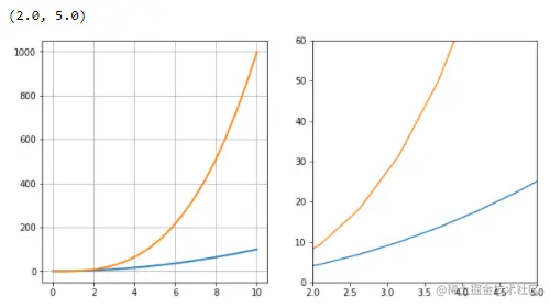
设置画布网格和坐标轴范围

这里,我们通过指定 axes[0] 序号,来实现子图的自定义顺序排列

fig, axes = plt.subplots(1, 2, figsize=(10, 5))

# 显示网格
axes[0].plot(x, x**2, x, x**3, lw=2)
axes[0].grid(True)

# 设置坐标轴范围
axes[1].plot(x, x**2, x, x**3)
axes[1].set_ylim([0, 60])
axes[1].set_xlim([2, 5])

image-20211116170800323

除了折线图,Matplotlib 还支持绘制散点图、柱状图等其他常见图形

下面,我们绘制由散点图、梯步图、条形图、面积图构成的子图

n = np.array([0, 1, 2, 3, 4, 5])

fig, axes = plt.subplots(1, 4, figsize=(16, 5))

axes[0].scatter(x, x + 0.25*np.random.randn(len(x)))
axes[0].set_title("scatter")

axes[1].step(n, n**2, lw=2)
axes[1].set_title("step")

axes[2].bar(n, n**2, align="center", width=0.5, alpha=0.5)
axes[2].set_title("bar")

axes[3].fill_between(x, x**2, x**3, color="green", alpha=0.5)
axes[3].set_title("fill_between")

image-20211116170934120




图形标注方法

当我们绘制一些较为复杂的图像时,阅读对象往往很难全面理解图像的含义。而此时,图像标注往往会起到画龙点睛的效果

图像标注,就是在画面上添加文字注释、指示箭头、图框等各类标注元素

Matplotlib 中,文字标注的方法由 matplotlib.pyplot.text() 实现

最基本的样式为 matplotlib.pyplot.text(x, y, s),其中 x, y 用于标注位置定位,s 代表标注的字符串

除此之外,你还可以通过 fontsize= , horizontalalignment= 等参数调整标注字体的大小,对齐样式等

下面,我们举一个对柱形图进行文字标注的示例

fig,axes = plt.subplots()

# 柱形图横坐标
x_bar = [
    10,20,30,40,50
]
# 柱形图纵坐标
y_bar = [
    0.5,0.6,0.3,0.4,0.8
]

# 绘制柱形图
bars = axes.bar(x_bar,y_bar,color="blue",label=x_bar,width=2)

for i,rect in enumerate(bars):
    # 获取柱形图纵坐标
    x_text = rect.get_x()
    # 获取柱子的高度并增加0.01
    y_text = rect.get_height() + 0.01
    # 标注文字
    plt.text(x_text,y_text,'%.1f' % y_bar[i])

image-20211116192611208

除了文字标注之外,还可以通过 matplotlib.pyplot.annotate() 方法向图像中添加箭头等样式标注

接下来,我们向上面的例子中增添一行增加箭头标记的代码

for i, rect in enumerate(bars):
    # 获取柱形图纵坐标
    x_text = rect.get_x()
    # 获取柱子的高度并增加0.01
    y_text = rect.get_height() + 0.01
    # 标注文字
    plt.text(x_text, y_text, '%.1f' % y_bar[i])
	
    # 增加箭头标注
    plt.annotate(
        'Min', xy=(32, 0.3), xytext=(36, 0.3),
        arrowprops=dict(facecolor='black', width=1, headwidth=7)
    )

image-20211116194607068

上面的示例中,xy=() 表示标注终点坐标,xytext=() 表示标注起点坐标

在箭头绘制的过程中,arrowprops=() 用于设置箭头样式,facecolor= 设置颜色,width= 设置箭尾宽度,headwidth= 设置箭头宽度,可以通过 arrowstyle= 改变箭头的样式。