Sentinel核心源码解析二

489 阅读2分钟

Sentinel核心源码解析二

二、Sentinel核心源码解析

[外链图片转存失败,源站可能有防盗链机制,建议将图片保存下来直接上传(img-mbBT7PsD-1633678986598)(img/\1633672642684.jpg)]

三、滑动时间窗算法

对于滑动时间窗算法的源码解析分为两部分:对数据的统计,与对统计数据的使用。不过,在分析源码之前,需要先理解该算法原理。

1 时间窗限流算法

算法原理

[外链图片转存失败,源站可能有防盗链机制,建议将图片保存下来直接上传(img-wXqzSWcf-1633678986598)(img/\1633672643066.jpg)]

该算法原理是,系统会自动选定一个时间窗口的起始零点,然后按照固定长度将时间轴划分为若干定长的时间窗口。所以该算法也称为“固定时间窗算法”。

当请求到达时,系统会查看该请求到达的时间点所在的时间窗口当前统计的数据是否超出了预先设定好的阈值。未超出,则请求通过,否则被限流。

存在的问题

[外链图片转存失败,源站可能有防盗链机制,建议将图片保存下来直接上传(img-FJFhemBw-1633678986599)(img/\1633672643099.jpg)]

该算法存在这样的问题:连续两个时间窗口中的统计数据都没有超出阈值,但在跨窗口的时间窗长度范围内的统计数据却超出了阈值。

2 滑动时间窗限流算法

算法原理

[外链图片转存失败,源站可能有防盗链机制,建议将图片保存下来直接上传(img-giY6pz1N-1633678986599)(img/\1633672643141.jpg)]

滑动时间窗限流算法解决了固定时间窗限流算法的问题。其没有划分固定的时间窗起点与终点,而是将每一次请求的到来时间点作为统计时间窗的终点,起点则是终点向前推时间窗长度的时间点。这种时间窗称为“滑动时间窗”。

存在的问题

[外链图片转存失败,源站可能有防盗链机制,建议将图片保存下来直接上传(img-PoNJdo3I-1633678986600)(img/\1633672643183.jpg)]

算法改进

[外链图片转存失败,源站可能有防盗链机制,建议将图片保存下来直接上传(img-xVCNA9ah-1633678986600)(img/\1633672643230.jpg)]

针对以上问题,系统采用了一种“折中”的改进措施:将整个时间轴拆分为若干“样本窗口”,样本窗口的长度是小于滑动时间窗口长度的。当等于滑动时间窗口长度时,就变为了“固定时间窗口算法”。 一般时间窗口长度会是样本窗口长度的整数倍。

那么是如何判断一个请求是否能够通过呢?当到达样本窗口终点时间时,每个样本窗口会统计一次本样本窗口中的流量数据并记录下来。当一个请求到达时,会统计出当前请求时间点所在样本窗口中的流量数据,然后再获取到当前请求时间点所在时间窗中其它样本窗口的统计数据,求和后,如果没有超出阈值,则通过,否则被限流。

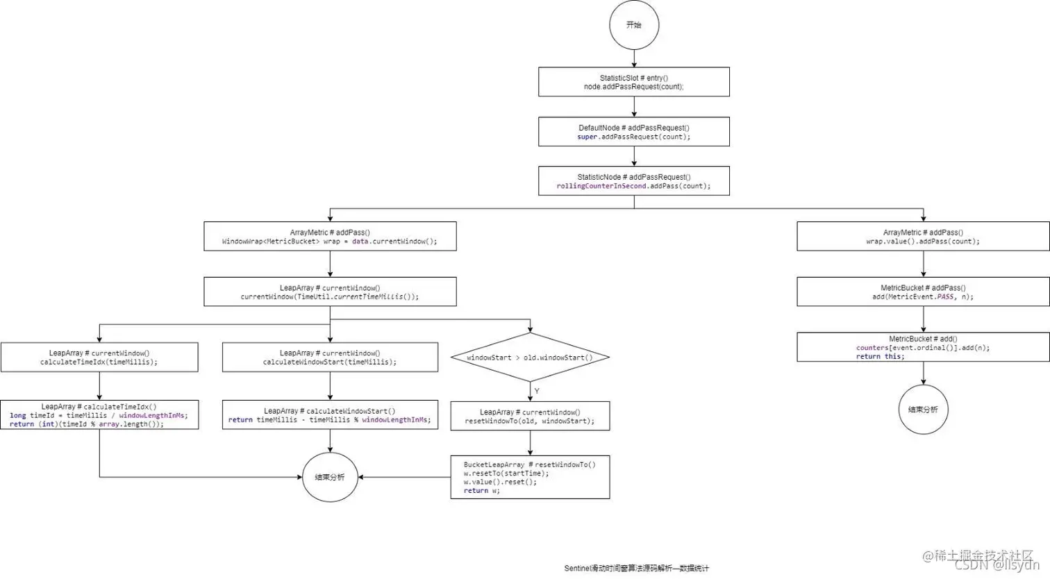
3 数据统计源码解析

[外链图片转存失败,源站可能有防盗链机制,建议将图片保存下来直接上传(img-5TwnnrBp-1633678986601)(img/\1633672643284.jpg)]

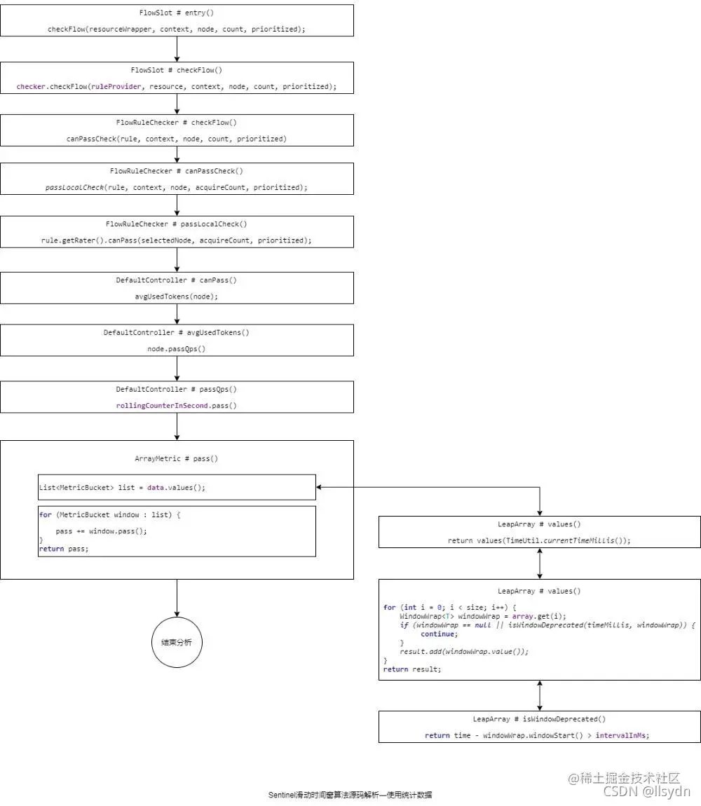
4 使用统计数据

[外链图片转存失败,源站可能有防盗链机制,建议将图片保存下来直接上传(img-IqCl2zxs-1633678986601)(img/\1633672643395.jpg)]