一文带你解读Spring5源码解析 IOC之开启Bean的加载,以及FactoryBean和BeanFactory的区别。

477 阅读19分钟

前言

通过往期的文章我们已经了解了Spring对XML配置文件的解析,将分析的信息组装成BeanDefinition,并将其保存到相应的BeanDefinitionRegistry中,至此Spring IOC的初始化工作已经完成,这篇文章主要对Bean的加载进行一个深入的了解及探索。

想要了解Bean就必要要知道接口BeanFactory,接下来我们就从BeanFactory切入

BeanFactory

我们在调用getBean()方法时,无论是显示调用还是隐式调用。都会触发Bean加载的阶段。demo如下:

@Test
public void Test(){
	//使用BeanFactory方式加载XML.
	BeanFactory beanFactory = new XmlBeanFactory(new ClassPathResource("spring-config.xml"));
	MyTestBean myTestBean = (MyTestBean) beanFactory.getBean("myTestBean");
	System.out.println(myTestBean.getName());
}

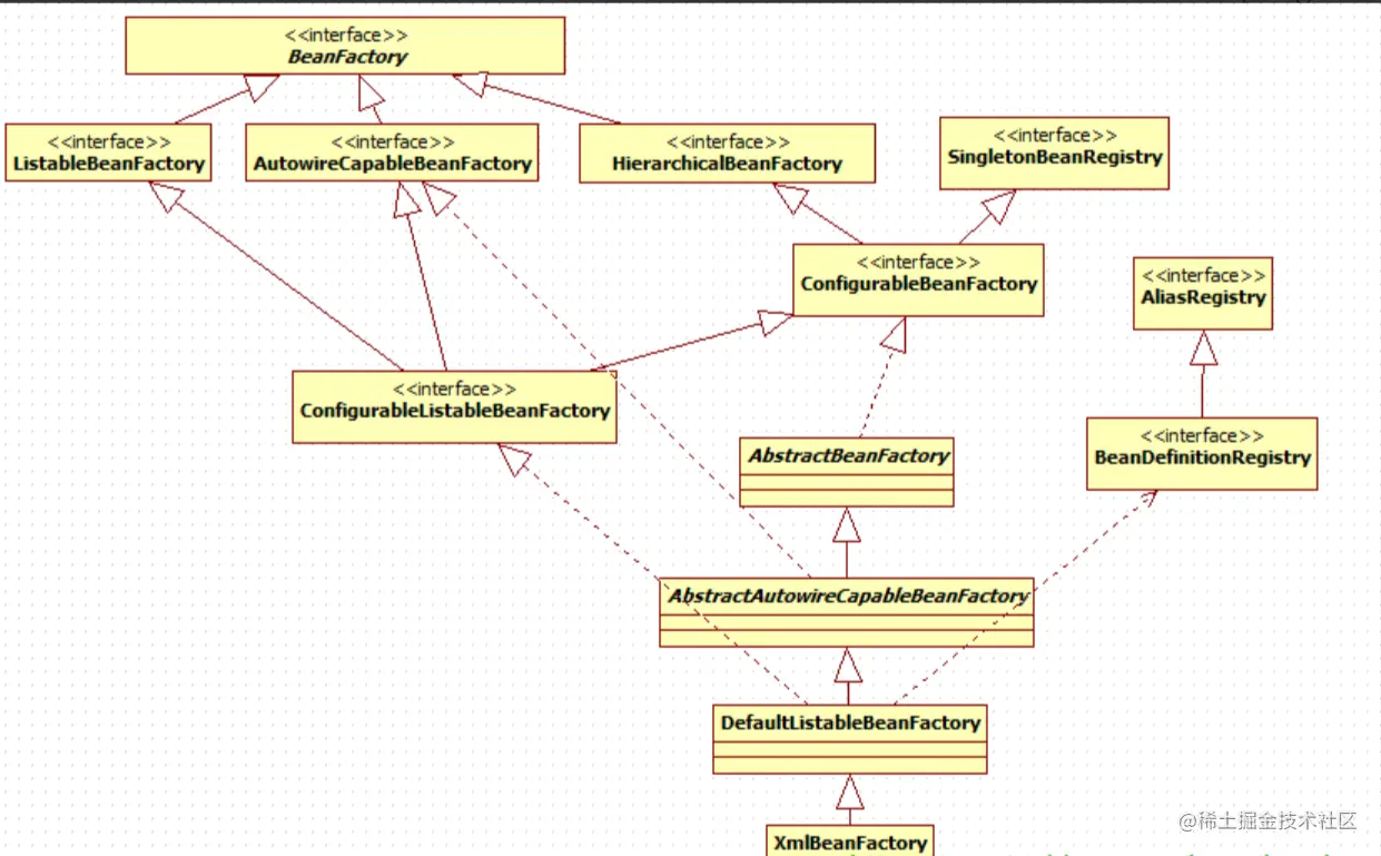
实际上这个getBean方法是在接口BeanFactory中定义的。我们先看一下BeanFactory的类图:

79a8a7a1903a0b17eea56637b76aaa24.png

根据如上类图最一个简单的整理:

  • BeanFactory作为一个主接口不继承实现任何接口,我们可以定义为一级接口。

  • 有3个子接口都继承了它,进行功能上的增强,这3个子接口我们可以定义为二级接口。

  • ConfiguratbleBeanFactory我们可以定义为三级接口,对二级接口HierarchicalBeanFactory,进行再次增强。它还继承了另外一个接口SingletomBeanRegistry

  • ConfigurableListableBeanFactory是一个更强大的接口,继承了上述的所有接口,无所不包,我们可以定义为四级接口,(这4级接口是BeanFactory的基本接口体系,继续,下面是继承关系的2个抽象类和2个实现类)

  • AbstractBeanFactory作为一个抽象类,实现了三级接口ConfigurableBe·anFactory

  • AbstractAutowireCapableBeanFactory同样是抽象类继承自AbstractBeanFactory,并额外实现了二级接口AutowireCapableBeanFactory

  • DefaultListableBeanFactory继承自AbstractAutowireCapableBeanFactory实现了强大的四级接口ConfigurableListableBeanFactory,并实现了一个外来接口BeanDefinitionRegistry,它并非抽象类。

  • 最后就是强大的XmlBeanFactory继承自DefaultListableBeanFactory,重写了一些功能,是自己更强大。

fc04d56dc979662d7adc8fdf2308a136.png

BeanFactory,以Factory结尾,表示它是一个工厂类(接口),**它负责生产和管理Bean的一个工厂。**在Spring中,**BeanFactory是IOC容器的核心接口,它的职责包括:实例化、定位、配置应用程序中的对象及建立这些对象间的依赖。BeanFactory只是一个接口,并不是IOC的具体实现,但Spring容器给出了很多种实现,如:DefaultListableBeanFactory、XmlBeanFactory、ApplicationContext等,其中XmlBeanFactory就是常用的一个,该实现将以XML方式描述组件应用的对象及对象之间的依赖关系。**XmlBeanFactory类将持有此Xml配置元数据,并用它来构建一个完全可配置的系统或应用。

BeanFactory是Spring IOC容器的鼻祖,是IOC容器的基础接口,所有的容器都是从它这里继承实现而来的。可以见其地位是多么重要。BeanFactory提供了最基本的IOC容器的功能,即所有的容器至少需要实现的标准。

XmlBeanFactory,只是提供了最基本的IOC容器的功能。而且XmlBeanFactory继承自DefaultListableBeanFactory。DefaultListableBeanFactory实际包含了基本IOC容器所具有的所有重要功能,是一个完整的IOC容器

ApplicationContext包含了BeanFactory的所有功能,通常建议比BeanFactory优先。

BeanFactory体系结构是典型的工厂方法模式,即什么样的工厂生产什么样的产品。BeanFactory是最基本的抽象工厂,而其它的IOC容器只不过是具体的工厂,对应着各自的Bean定义方法。但同时,其它容器也针对具体场景不同,进行了扩充,提供了具体的服务,如下:

// 1
Resource resource = new FileSystemResource("beans.xml");
BeanFactory factory = new XmlBeanFactory(resource);
// 2
ClassPathResource resource = new ClassPathResource("beans.xml");
BeanFactory factory = new XmlBeanFactory(resource);
// 3
ApplicationContext context = new ClassPathXmlApplicationContext(new String[] {"applicationContext.xml"});
BeanFactory factory = (BeanFactory) context;

大概就是这些了,接着使用getBean(String beanName)方法取得bean的实例;BeanFactory提供的方法极其简单,仅仅提供了六种方法供客户调用:

  • boolean containsBean(String name);判断工厂中是否包含了给定名称的Bean定义,若有则返回true
  • Object getBean(String name);返回给定名称注册的bean实例。根据Bean的配置情况,如果是singleton模式将返回一个共享的实例,否则将返回一个新建的实例,如果没有找到指定Bean,该方法会抛出异常(BeansException)。
  • < T > T getBean(String name, Class< T > requiredType) ;返回给定名称注册的Bean实例,并转换为给定class类型。
  • boolean isSingleton(String name); 判断给定名称的Bean定义是否是单例模式。
  • Class< ? > getType(String name); 返回给定名称的Bean的Class,如果没有找到指定的Bean实例,则抛出NoSuchBeanDefinitionException异常。
  • String[] getAliases(String name); 返回给定名称Bean的所有别名。

我们大致看一下BeanFactory源码里的所有方法。

public interface BeanFactory {
	String FACTORY_BEAN_PREFIX = "&";
	Object getBean(String name) throws BeansException;
	<T> T getBean(String name, Class<T> requiredType) throws BeansException;
	Object getBean(String name, Object... args) throws BeansException;
	<T> T getBean(Class<T> requiredType) throws BeansException;
	<T> T getBean(Class<T> requiredType, Object... args) throws BeansException;
	<T> ObjectProvider<T> getBeanProvider(Class<T> requiredType);
	<T> ObjectProvider<T> getBeanProvider(ResolvableType requiredType);
	Boolean containsBean(String name);
	Boolean isSingleton(String name) throws NoSuchBeanDefinitionException;
	Boolean isPrototype(String name) throws NoSuchBeanDefinitionException;
	Boolean isTypeMatch(String name, ResolvableType typeToMatch) throws NoSuchBeanDefinitionException;
	Boolean isTypeMatch(String name, Class<?> typeToMatch) throws NoSuchBeanDefinitionException;
	@Nullable
	Class<?> getType(String name) throws NoSuchBeanDefinitionException;
	@Nullable
	Class<?> getType(String name, Boolean allowFactoryBeanInit) throws NoSuchBeanDefinitionException;
	String[] getAliases(String name);
}

FactoryBean

概述:一一般情况下,Spring通过反射机制利用< bean >的class属性指定实现类实例化Bean,在某些情况下,实例化Bean的过程比较复杂,如果按照传统的方式,则需要在< bean >中提供大量的配置信息;配置方式的灵活性是受限的,这是采用编码的方式可能会得到一个简单的方案。Spring为此提供了一个org.springframework.beans.factory.FactoryBean的工厂类接口,用户可以通过实现该接口定制实例化Bean的逻辑。FactoryBean接口对于Spring框架来说占有重要的地位,Spring自身就提供了70多个Factory Bean的实现,它们隐藏实例化一些复杂Bean的细节,给上层应用带来了便利,从Spring3.0开始,FactoryBean开始支持泛型,即接口声明改为FactoryBean< T >的形式。

以Bean结尾,表示它是一个Bean,不同于普通Bean的是:它实现了FactoryBean< T > 接口的Bean,根据该Bean的ID从BeanFactory中获取的实际上是FactoryBean的getObject()返回的对象,而不是FactoryBean本身,如果想要获取FactoryBean对象,请在id前面加一个& 符号来获取。

  • 看源码(FactoryBean.java)
public interface FactoryBean<T> {
	String OBJECT_TYPE_ATTRIBUTE = "factoryBeanObjectType";
	@Nullable
	T getObject() throws Exception;
	@Nullable
	Class<?> getObjectType();
	default Boolean isSingleton() {
		return true;
	}
}

从上述源码中我们可以看到,该接口一共定义了3个方法:

  • T getObject() throws Exception; 返回由FactoryBean创建的Bean实例,如果isSingleton()返回true,则该实例会放到Spring容器中单例实例缓存池中;
  • Class< ? > getObjectType(); 返回FactoryBean创建的Bean实例;
  • default boolean isSingleton() { return true;} 返回FactoryBean创建的Bean实例的作用域是singleton还是prototype;

补充:当配置文件中< bean >的class属性配置的实现类是FactoryBean时,通过getBean()方法返回的不是FactoryBean本身,而是FactoryBean中的getObject()方法所返回的对象,相当于FactoryBean的getObject()代理了getBean()方法。

例如:如果使用传统方式配置下面的Car的< bean >时,Car的每个属性分别对应一个< property >元素标签。

public class Car {
	private int maxSpeed ;
	private String brand ;
	private double price ;
	//get//set 方法
}

如果使用FactoryBean的方式实现的话就比较灵活,下例通过逗号的分割的方式一次性为Car的所有属性指定配置值。

import  org.springframework.beans.factory.FactoryBean;
public  class CarFactoryBean implements  FactoryBean<Car> {
	private String carInfo ;
	public  Car getObject()  throws  Exception  {
		Car car = new  Car();
		String[] infos = carInfo.split(",");
		car.setBrand(infos[0]);
		car.setMaxSpeed(Integer.valueOf(infos[1]));
		car.setPrice(double.valueOf(infos[2]));
		return  car;
	}
	public  Class<Car> getObjectType(){
		return Car.class ;
	}
	public Boolean isSingleton(){
		return false ;
	}
	public String getCarInfo(){
		return  this.carInfo;
	}
	//接受逗号分割符设置属性信息  
	public void setCarInfo (String carInfo){
		this.carInfo = carInfo;
	}
}

根据上述的CarFactoryBean,在配置文件中使用如下的方式进行配置

<bean d="car"class="com.vipbbo.spring.CarFactoryBean" P:carInfo="大奔,600,1000000"/>

当调用getBean("car")时,Spring通过反射机制发现CarFactoryBean实现了FactoryBean的接口,这时Spring容器就调用接口方法CarFactoryBean的getObject()方法返回。如果希望获取CarFactoryBean的实例,则需要在使用getBean(BeanName)方法时在BeanName前面加上"&"前缀:比如:getBean("&car");

获取Bean

接下来我们继续回到文章一开始讲的bean的加载阶段,当我们显式或隐式调用getBean()时,则会触发加载Bean的阶段,具体实现如下:

  • 看源码(AbstractBeanFactory.java)
@Override
public Object getBean(String name) throws BeansException {
	return doGetBean(name, null, null, false);
}

getBean()方法内部又调用了dogetBean()方法:

  • 看源码(AbstractBeanFactory.java)
protected <T> T doGetBean(
			String name, @Nullable Class<T> requiredType, @Nullable Object[] args, Boolean typeCheckOnly)
			throws BeansException {
	// 获取 beanName,这里是一个转换动作,将 name 转换为 beanName
	String beanName = transformedBeanName(name);
	Object beanInstance;
	/*
			检查缓存中的实例工程是否存在对应的bean实例。
			为何要优先使用这段代码呢?
				因为在创建单例bean的时候会存在依赖注入的情况,而在创建依赖的时候为了避免循环依赖,Spring创建Bean的原则是在不等Bean创建完就会将
				创建Bean的 objectFactory 提前曝光,即将其加入到缓存中,一旦下一个 Bean 创建时依赖上一个Bean则直接使用 objectFactory,直接
			从缓存中或 singletonFactories 获取 objectFactory
				就算没有循环依赖,只是单纯的依赖注入,如:B依赖A,如果A已经初始化完成,B进行初始化时,需要递归调用getBean()获取去A,这时A已经在
				缓存里了,可以直接在这里获取到。
		 */
	// Eagerly check singleton cache for manually registered singletons.
	Object sharedInstance = getSingleton(beanName);
	if (sharedInstance != null && args == null) {
		if (logger.isTraceEnabled()) {
			if (isSingletonCurrentlyInCreation(beanName)) {
				logger.trace("Returning eagerly cached instance of singleton bean '" + beanName +
											"' that is not fully initialized yet - a consequence of a circular reference");
			} else {
				logger.trace("Returning cached instance of singleton bean '" + beanName + "'");
			}
		}
		// 返回对应的实例,有些时候并不是直接返回实例,而是返回某些方法返回的实例
		/*
			 这里涉及到我们上面讲的FactoryBean,如果此 Bean 是 FactoryBean 的实现类,如果name前缀为 "&",则直接返回此实现类的Bean,如果
			  没有前缀,则需要调用此实现类的getObject方法,返回getObject里真实的返回对象。
			 */
		beanInstance = getObjectForBeanInstance(sharedInstance, name, beanName, null);
	} else {
		// Fail if we're already creating this bean instance:
		// We're assumably within a circular reference.
		// 只有在单例的情况下才会解决循环依赖
		if (isPrototypeCurrentlyInCreation(beanName)) {
			throw new BeanCurrentlyInCreationException(beanName);
		}
		// Check if bean definition exists in this factory.
		// 尝试从 parentBeanFactory 中查找 bean
		BeanFactory parentBeanFactory = getParentBeanFactory();
		if (parentBeanFactory != null && !containsBeanDefinition(beanName)) {
			// Not found -> check parent.
			String nameToLookup = originalBeanName(name);
			if (parentBeanFactory instanceof AbstractBeanFactory) {
				return ((AbstractBeanFactory) parentBeanFactory).doGetBean(
											nameToLookup, requiredType, args, typeCheckOnly);
			} else if (args != null) {
				// Delegation to parent with explicit args.
				return (T) parentBeanFactory.getBean(nameToLookup, args);
			} else if (requiredType != null) {
				// No args -> delegate to standard getBean method.
				return parentBeanFactory.getBean(nameToLookup, requiredType);
			} else {
				return (T) parentBeanFactory.getBean(nameToLookup);
			}
		}
		// 如果不是仅仅做类型检查,则这里需要创建bean,并做记录
		if (!typeCheckOnly) {
			markBeanAsCreated(beanName);
		}
		StartupStep beanCreation = this.applicationStartup.start("spring.beans.instantiate")
							.tag("beanName", name);
		try {
			if (requiredType != null) {
				beanCreation.tag("beanType", requiredType::toString);
			}
			// 将存储XML配置文件的GenericBeanDefinition转换成RootBeanDefinition,同时如果存在父Bean合并父Bean的相关属性
			RootBeanDefinition mbd = getMergedLocalBeanDefinition(beanName);
			checkMergedBeanDefinition(mbd, beanName, args);
			// Guarantee initialization of beans that the current bean depends on.
			// 如果存在依赖,则需要递归实例化依赖的Bean
			String[] dependsOn = mbd.getDependsOn();
			if (dependsOn != null) {
				for (String dep : dependsOn) {
					if (isDependent(beanName, dep)) {
						throw new BeanCreationException(mbd.getResourceDescription(), beanName,
															"Circular depends-on relationship between '" + beanName + "' and '" + dep + "'");
					}
					registerDependentBean(dep, beanName);
					try {
						getBean(dep);
					}
					catch (NoSuchBeanDefinitionException ex) {
						throw new BeanCreationException(mbd.getResourceDescription(), beanName,
															"'" + beanName + "' depends on missing bean '" + dep + "'", ex);
					}
				}
			}
			// Create bean instance.
			// 单例模式的Bean
			if (mbd.isSingleton()) {
				// 实例化依赖的Bean后对Bean本身进行实例化
				sharedInstance = getSingleton(beanName, () -> {
					try {
						return createBean(beanName, mbd, args);
					}
					catch (BeansException ex) {
						// Explicitly remove instance from singleton cache: It might have been put there
						// eagerly by the creation process, to allow for circular reference resolution.
						// Also remove any beans that received a temporary reference to the bean.
						destroySingleton(beanName);
						throw ex;
					}
				}
				);
				beanInstance = getObjectForBeanInstance(sharedInstance, name, beanName, mbd);
			}
			// 原型模式 else if (mbd.isPrototype()) {
				// It's a prototype -> create a new instance.
				Object prototypeInstance = null;
				try {
					beforePrototypeCreation(beanName);
					prototypeInstance = createBean(beanName, mbd, args);
				}
				finally {
					afterPrototypeCreation(beanName);
				}
				beanInstance = getObjectForBeanInstance(prototypeInstance, name, beanName, mbd);
			}
			// 从指定的 scope 模式下创建 Bean else {
				String scopeName = mbd.getScope();
				if (!StringUtils.hasLength(scopeName)) {
					throw new IllegalStateException("No scope name defined for bean ´" + beanName + "'");
				}
				Scope scope = this.scopes.get(scopeName);
				if (scope == null) {
					throw new IllegalStateException("No Scope registered for scope name '" + scopeName + "'");
				}
				try {
					Object scopedInstance = scope.get(beanName, () -> {
						beforePrototypeCreation(beanName);
						try {
							return createBean(beanName, mbd, args);
						}
						finally {
							afterPrototypeCreation(beanName);
						}
					}
					);
					beanInstance = getObjectForBeanInstance(scopedInstance, name, beanName, mbd);
				}
				catch (IllegalStateException ex) {
					throw new ScopeNotActiveException(beanName, scopeName, ex);
				}
			}
		}
		catch (BeansException ex) {
			beanCreation.tag("exception", ex.getClass().toString());
			beanCreation.tag("message", String.valueOf(ex.getMessage()));
			cleanupAfterBeanCreationFailure(beanName);
			throw ex;
		}
		finally {
			beanCreation.end();
		}
	}
	return adaptBeanInstance(name, beanInstance, requiredType);
}
@SuppressWarnings("unchecked")
< T> T adaptBeanInstance(String name, Object bean, @Nullable Class<?> requiredType) {
	// Check if required type matches the type of the actual bean instance.
	if (requiredType != null && !requiredType.isInstance(bean)) {
		try {
			Object convertedBean = getTypeConverter().convertIfNecessary(bean, requiredType);
			if (convertedBean == null) {
				throw new BeanNotOfRequiredTypeException(name, requiredType, bean.getClass());
			}
			return (T) convertedBean;
		}
		catch (TypeMismatchException ex) {
			if (logger.isTraceEnabled()) {
				logger.trace("Failed to convert bean '" + name + "' to required type '" +
											ClassUtils.getQualifiedName(requiredType) + "'", ex);
			}
			throw new BeanNotOfRequiredTypeException(name, requiredType, bean.getClass());
		}
	}
	return (T) bean;
}

dogetBean()方法的源码时相当的长,一共包含了两部分,也可以说是一部分,接下来:进行拆分讲解:

1. 获取BeanName
  • 看源码(AbstractBeanFactory.java)
// 获取 beanName,这里是一个转换动作,将 name 转换为 beanName
String beanName = transformedBeanName(name);
protected String transformedBeanName(String name) {
	return canonicalName(BeanFactoryUtils.transformedBeanName(name));
}
  • 源码分析

这里要注意传递的name,不一定就是beanName,也有可能是aliasName 别名,也有可能是FactoryBean(带有”&“前缀),因此这里需要调用transformeBeanName()进行一下转换,主要内容如下:

  • 看源码(BeanFactoryUtils.java)
public static String transformedBeanName(String name) {
	// 这个方法主要是去掉FactoryBean的修饰符 &
	Assert.notNull(name, "'name' must not be null");
	if (!name.startsWith(BeanFactory.FACTORY_BEAN_PREFIX)) {
		return name;
	}
	return transformedBeanNameCache.computeIfAbsent(name, beanName -> {
		do {
			beanName = beanName.substring(BeanFactory.FACTORY_BEAN_PREFIX.length());
		}
		while (beanName.startsWith(BeanFactory.FACTORY_BEAN_PREFIX));
		return beanName;
	}
	);
}

对aliasName别名的转换

public String canonicalName(String name) {
	// 这个方法是转换aliasName
	String canonicalName = name;
	// Handle aliasing...
	String resolvedName;
	do {
		resolvedName = this.aliasMap.get(canonicalName);
		if (resolvedName != null) {
			canonicalName = resolvedName;
		}
	}
	while (resolvedName != null);
	return canonicalName;
}
  • 源码分析

上述的处理过程大致可以分为两步:

  1. 去除FactoryBean的修饰符,如果name以"&"为前缀,那么会去掉"&",例如:name="&testService",去除之后的结果是name=”testService“
  2. 取出指定的alias所表示的最终的beanName,主要是一个循环beanName的过程,例如别名A指向名称为B的bean则返回B,若别名A指向别名B,别名B指向名称为C的bean,则返回C。
缓存中获取单例Bean

单例在Spring的同一个容器中只会被创建一次,后续再获取Bean直接从单例缓存中获取即可,当然这里也只是尝试加载,首先尝试先从缓存中加载,然后再次从singletonFactory加载;因为在创建单例bean的时候会存在依赖注入的情况,而在创建依赖的时候为了避免循环依赖,Spring创建bean的原则是不等bean创建完成就会创建bean的ObjectFactory提早曝光加入到缓存中,一旦下一个bean创建时需要依赖上个bean,则直接使用ObejectFactory;就算没有循环依赖,只是单纯的依赖注入,如:B依赖A,如果A已经初始化完成,B进行初始化时,需要递归调用getBean()获取A,这时A已经在缓存里面了,直接可以从缓存里面获取到,接下来我们看获取单例bean的方法:

Object sharedInstance = getSingleton(beanName);

  • 看源码(DefaultSingletonBeanRegistry.java)
@Override
@Nullable
public Object getSingleton(String beanName) {
	// 参数true,代表允许早期依赖
	return getSingleton(beanName, true);
}
@Nullable
protected Object getSingleton(String beanName, Boolean allowEarlyReference) {
	// Quick check for existing instance without full singleton lock
	// 检查缓存中是否存在实例,这里就是说上面的单纯的依赖注入,假设B依赖A,如果A已经初始化完成,B进行初始化时,需要递归调用getBean获取A,这时
	// A已经在缓存里面了,直接可以从缓存中获取到。
	Object singletonObject = this.singletonObjects.get(beanName);
	// 如果缓存为空,且单例Bean正在创建中,则锁定全局变量,
	// 为什么要判断单例Bean是否在创建中呢?
	// 		这里就是可以判断是否是循环依赖了。
	//		A依赖B,B也依赖A,A实例化的时候发现依赖B,则递归去实例化B;B又发现依赖A,则递归实例化A。这个时候就会回到原点A的实例化,第一次A的
	//		实例化还没有完成,只不过是把实例化的对象加入到缓存中了,但是状态还是正在创建中。由此回到原点A发现A正在创建中,便可以根据此来判断这
	//		是循环依赖了
	if (singletonObject == null && isSingletonCurrentlyInCreation(beanName)) {
		// 尝试从 earlySingletonObjects 里面获取 如果此Bean正在加载,则不对其进行处理
		singletonObject = this.earlySingletonObjects.get(beanName);
		if (singletonObject == null && allowEarlyReference) {
			synchronized (this.singletonObjects) {
				// Consistent creation of early reference within full singleton lock
				// 尝试从singletonObjects里面获取实例
				singletonObject = this.singletonObjects.get(beanName);
				if (singletonObject == null) {
					// 当某些方法需要提前初始化的时候会直接调用 addSingletonFactory 把对应的 ObjectFactory 初始化策略 存储在
					// singletonFactories中。
					singletonObject = this.earlySingletonObjects.get(beanName);
					if (singletonObject == null) {
						ObjectFactory<?> singletonFactory = this.singletonFactories.get(beanName);
						if (singletonFactory != null) {
							// 使用预先设定的getObject方法
							singletonObject = singletonFactory.getObject();
							this.earlySingletonObjects.put(beanName, singletonObject);
							this.singletonFactories.remove(beanName);
						}
					}
				}
			}
		}
	}
	return singletonObject;
}
  • 源码分析

我们对上述方法进行一个简单的梳理,

首先该方法先从singletonObjects里获取实例;

如果获取不到会从earlySingletonObjects里面获取实例;

如果还是获取不到,再次尝试从singletonFactories里面获取beanName对应的ObjectFactory,并从singletonFactories里面remove掉这个ObjectFactory,而对于后续所有的内存操作都只为了循环依赖检测时候使用,即allowEarlyReference为true时才会使用。

以上代码涉及到了很多个存储bean的不同Map:

singletonObjects:用于保存BeanName和创建Bean实例之间的关系,beanName->bean Instance

singletonFactories:用于保存BeanName和创建Bean的工厂之间的联系,beanName->ObjectFactory

earlySingletonObjects:同样也是用于保存BeanName和创建Bean实例之间的关系,与singletonObjects的不同之处在于:当一个单例bean被放到这里面后,那么当bean还在创建过程中,就可以通过getBean方法获取到了,其目的是用来检测循环依赖的引用。

registeredSingletons:用来保存当前所有已经注册的bean。

从bean的实例中获取对象

获取到bean以后就要获取实例对象了,这里用到的时getObjectForBeanInstance方法。getObjectForBeanInstance是一个频繁使用的方法,无论是从缓存中获取bean还是根据不同的scope策略加载Bean;总之,我们得到bean的实例后,要做的第一步就是调用这个方法来检测一下正确性,其实就是检测获得的Bean是不是FactoryBean类型的bean,

如果是那么需要调用该bean对应的FactoryBean实例中的getObject()作为返回值。

  • 看源码(AbstractBeanFactory.java)
protected Object getObjectForBeanInstance(
			Object beanInstance, String name, String beanName, @Nullable RootBeanDefinition mbd) {
	// Don't let calling code try to dereference the factory if the bean isn't a factory.
	// 如果指定的name 是工厂相关的
	if (BeanFactoryUtils.isFactoryDereference(name)) {
		// 如果是 NullBean 则直接返回此Bean
		if (beanInstance instanceof NullBean) {
			return beanInstance;
		}
		// 如果不是FactoryBean 类型,则直接抛出异常
		if (!(beanInstance instanceof FactoryBean)) {
			throw new BeanIsNotAFactoryException(beanName, beanInstance.getClass());
		}
		if (mbd != null) {
			mbd.isFactoryBean = true;
		}
		return beanInstance;
	}
	// Now we have the bean instance, which may be a normal bean or a FactoryBean.
	// If it's a FactoryBean, we use it to create a bean instance, unless the
	// caller actually wants a reference to the factory.
	// 如果获取的beanInstance不是FactoryBean类型,说明是普通的Bean,可直接返回
	// 如果获取的beanInstance是FactoryBean 类型,但是是以&开头,也可直接返回,此时返回的是FactoryBean实例
	if (!(beanInstance instanceof FactoryBean)) {
		return beanInstance;
	}
	Object object = null;
	if (mbd != null) {
		mbd.isFactoryBean = true;
	} else {
		object = getCachedObjectForFactoryBean(beanName);
	}
	if (object == null) {
		// Return bean instance from factory.
		FactoryBean<?> factory = (FactoryBean<?>) beanInstance;
		// Caches object obtained from FactoryBean if it is a singleton.
		if (mbd == null && containsBeanDefinition(beanName)) {
			mbd = getMergedLocalBeanDefinition(beanName);
		}
		Boolean synthetic = (mbd != null && mbd.isSynthetic());
		// 到这里说明了获取的beanInstance是FactoryBean类型的,但是没有以&开头,此时就要返回factory内部的getObject里面的对象了。
		// getObjectFromFactoryBean 核心方法
		object = getObjectFromFactoryBean(factory, beanName, !synthetic);
	}
	return object;
}

接下来我们继续看一下里面的核心方法getObjectFromFactoryBean()

  • 看源码(FactoryBeanRegistrySupport.java)
protected Object getObjectFromFactoryBean(FactoryBean<?> factory, String beanName, Boolean shouldPostProcess) {
	// 满足是单例并且缓存中存在的
	if (factory.isSingleton() && containsSingleton(beanName)) {
		synchronized (getSingletonMutex()) {
			// 从缓存中获取FactoryBean根据BeanName
			Object object = this.factoryBeanObjectCache.get(beanName);
			if (object == null) {
				// 为空,则从FactoryBean中获取对象
				object = doGetObjectFromFactoryBean(factory, beanName);
				// Only post-process and store if not put there already during getObject() call above
				// (e.g. because of circular reference processing triggered by custom getBean calls)
				// 从缓存中获取
				Object alreadyThere = this.factoryBeanObjectCache.get(beanName);
				if (alreadyThere != null) {
					object = alreadyThere;
				} else {
					// 需要后续处理
					if (shouldPostProcess) {
						// 若该 bean 处于创建中,则返回非处理对象,而不是存储它
						if (isSingletonCurrentlyInCreation(beanName)) {
							// Temporarily return non-post-processed object, not storing it yet..
							return object;
						}
						// 前置处理
						beforeSingletonCreation(beanName);
						try {
							// 对从 FactoryBean 获取的对象进行后处理
							// 生成的对象将暴露给bean引用
							object = postProcessObjectFromFactoryBean(object, beanName);
						}
						catch (Throwable ex) {
							throw new BeanCreationException(beanName,
																	"Post-processing of FactoryBean's singleton object failed", ex);
						}
						finally {
							// 后置处理
							afterSingletonCreation(beanName);
						}
					}
					// 缓存
					if (containsSingleton(beanName)) {
						this.factoryBeanObjectCache.put(beanName, object);
					}
				}
			}
			return object;
		}
	}
	// 非单例 else {
		Object object = doGetObjectFromFactoryBean(factory, beanName);
		if (shouldPostProcess) {
			try {
				object = postProcessObjectFromFactoryBean(object, beanName);
			}
			catch (Throwable ex) {
				throw new BeanCreationException(beanName, "Post-processing of FactoryBean's object failed", ex);
			}
		}
		return object;
	}
}
  • 源码分析

getObjectFromFactoryBean()该方法就是创建实例对象中的核心方法之一。我们关注它之中的单个方法即可:beforeSingletonCreationafterSingletonCreationpostProcessObjectFromFactoryBean,这三个方法十分重要,万分重要!!!!!!!!因为前两个方法**记录着bean的加载状态,是检测当前bean是否处于创建中的关键之处,**对解决bean循环依赖起着关键的作用。

before方法用于标记当前bean处于创建中,

after则是移除。

其实文章一开始的getSingleton源码分析就已经提到了isSingletonCurrentlyInCreation()是用于检测当前bean是否处于创建之中,

  • 看源码(DefaultSingletonBeanRegistry.java)
public Boolean isSingletonCurrentlyInCreation(String beanName) {
	return this.singletonsCurrentlyInCreation.contains(beanName);
}
beforeSingletonCreation()

上述代码是根据变量singletonsCurrentlyInCreation集合中是否包含了beanName判断,集合的元素则一定是在beforeSingletonCreation()中添加的,如下:

protected void beforeSingletonCreation(String beanName) {
	if (!this.inCreationCheckExclusions.contains(beanName) && !this.singletonsCurrentlyInCreation.add(beanName)) {
		throw new BeanCurrentlyInCreationException(beanName);
	}
}
afterSingletonCreation

afterSingletonCreation()为移除,则一定就是对singletonsCurrentlyInCreation集合remove了,如下:

protected void afterSingletonCreation(String beanName) {
	if (!this.inCreationCheckExclusions.contains(beanName) && !this.singletonsCurrentlyInCreation.remove(beanName)) {
		throw new IllegalStateException("Singleton '" + beanName + "' isn't currently in creation");
	}
}

接下来我们再来看看真正的核心方法 doGetObjectFromFactoryBean

  • 看源码(FactoryBeanRegistrySupport.java)
private Object doGetObjectFromFactoryBean(FactoryBean<?> factory, String beanName) throws BeanCreationException {
	Object object;
	try {
		if (System.getSecurityManager() != null) {
			AccessControlContext acc = getAccessControlContext();
			try {
				object = AccessController.doPrivileged((PrivilegedExceptionAction<Object>) factory::getObject, acc);
			}
			catch (PrivilegedActionException pae) {
				throw pae.getException();
			}
		} else {
			object = factory.getObject();
		}
	}
	catch (FactoryBeanNotInitializedException ex) {
		throw new BeanCurrentlyInCreationException(beanName, ex.toString());
	}
	catch (Throwable ex) {
		throw new BeanCreationException(beanName, "FactoryBean threw exception on object creation", ex);
	}
	// Do not accept a null value for a FactoryBean that's not fully
	// initialized yet: Many FactoryBeans just return null then.
	if (object == null) {
		if (isSingletonCurrentlyInCreation(beanName)) {
			throw new BeanCurrentlyInCreationException(
									beanName, "FactoryBean which is currently in creation returned null from getObject");
		}
		object = new NullBean();
	}
	return object;
}
  • 源码分析

在文章开始我们有介绍FactoryBean的调用方法,如果bean声明为FactoryBean类型,则当提取bean的是否提取的不是FactoryBean,而是FactoryBean中对应的getObject方法返回的bean,而doGetObjectRFromFactoryBean正是实现这一功能的。

调用完doGetObjectFromFactoryBean方法后,并没有直接返回,getObjectFromFactoryBean方法中还调用了object = postProcessObjectFromFactoryBean(object, beanName);方法,在子类AbstractAutowireCapableBeanFactory有该方法的具体实现:

  • 看源码(AbstractAutowireCapableBeanFactory.java)
@Override
protected Object postProcessObjectFromFactoryBean(Object object, String beanName) {
	return applyBeanPostProcessorsAfterInitialization(object, beanName);
}
@Override
public Object applyBeanPostProcessorsAfterInitialization(Object existingBean, String beanName)
			throws BeansException {
	Object result = existingBean;
	for (BeanPostProcessor processor : getBeanPostProcessors()) {
		Object current = processor.postProcessAfterInitialization(result, beanName);
		if (current == null) {
			return result;
		}
		result = current;
	}
	return result;
}

对于后处理器的使用,目前还没有讲到,后面再重新开篇去说,这里我们只需要了解在Spring获取Bean的规则中有这样一条,尽可能保证所有bean初始化后都会调用注册的BeanPostProcessor的postProcessAfterInitialization方法进行处理,在实际开发中大可针对此特性设计自己的业务处理。

整理不易,如果对你有所帮助欢迎点赞关注

微信搜索【码上遇见你】获取更多精彩内容