Rasa课程、Rasa培训、Rasa面试系列之: Rasa 3.0 ML Pipeline

364 阅读6分钟

Rasa课程、Rasa培训、Rasa面试系列之: Rasa 3.0 ML Pipeline

Rasa开源3.0将开始使用一个新的计算后台。从概念上讲,机器学习管道将类似于一个图,而不是一个组件序列。本文将解释这种改变会带来什么好处。尽管这是一个很大的概念上的改变,但是这些改变并不需要改变配置文件config.yml。

Rasa 3.x是如何演进到新架构的?

回到Rasa 0.x 版本,Rasa代码库的rasa_core和rasa_nlu部分位于不同的库中,然后在Rasa Open Source 1.0中,这两者合并到同一个库中,即我们现在所知的Rasa Open Source。然而,即使代码被合并到单个库中,代码本身仍然是独立的。最初这是很好的,因为在NLU的管道部分和核心模块的策略在训练期间有一个明确的分工。

\

\

NLU系统的训练完全独立于CORE系统中的策略,类似于一个由串行连接的组件组成的管道。来自NLU系统的预测会被输入到策略中,但在训练过程中,这两个系统是相互独立的。 这在Rasa开源2.2中随着端到端学习的引入而改变。

\

\

\

在端到端场景中,TED也能够使用NLU管道中的特征器来预测不完全符合意图的文本。这是我们推动对话式人工智能前进所需要的一个功能,所以你可能会想,把机器学习系统看作两个不同的NLU/CORE组件是否真的有意义。所以,让我们看看能否在训练过程中重组各组件及其关系。

\

\

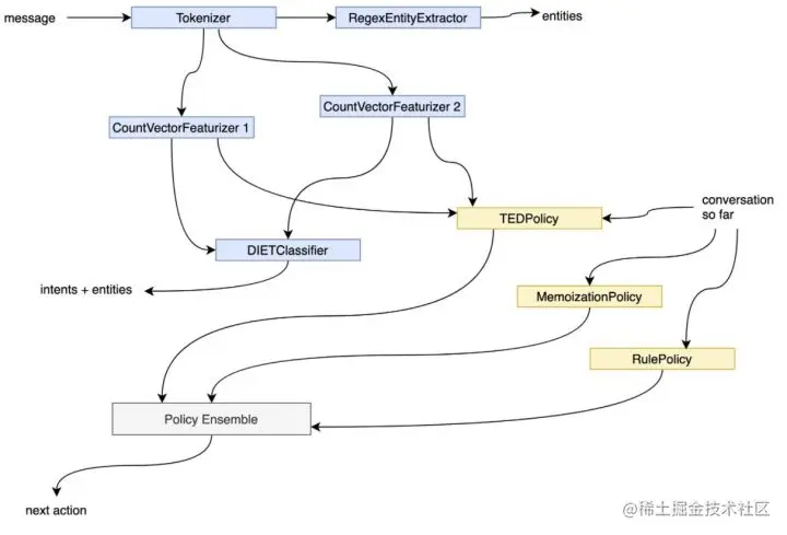
不要将NLU流水线看成是一个串行的序列, 可以把它表示成一个树状的计算图,即DAG(有向无环图),因为它里面没有循环,将NLU流水线表示为一个图时,能很好地与策略算法集成在一起。

\

图中的每个节点仍然可以像以前一样表示一个组件,但现在这些边表示一个依赖关系。例如,当您查看此图时,可以清楚地看到,DIET分类器不需要Tokeniser的标记,但它确实需要为每个标记生成的CountVectorizers中的数字特征。还可以清楚地看到,RegexEntityExtractor只需要标记就可以提取实体。

以这种方式考虑机器学习管道时,会得到一些好处。

  • 这是更加可定制的。是否希望将计数向量特征发送到DIET,而不是发送到策略?从概念上讲,这个特性很容易考虑,因为已经有了一个图。
  • 较易实现并行。例如,regex实体提取器不需要计数向量,所以当特征化发生时,regex实体提取器就可以开始进行推理了。
  • DAG不再考虑一个组件是NLU组件还是Policy组件,而是允许更多地从“只是另一个组件”的角度考虑问题。我们希望根据到目前为止的对话和当前消息来预测实体,在2.x Rasa代码库将是一个巨大的任务,而在DAG设置中它将是一个简单的实验。
  • 还有一个很大的好处是缓存。

\

\

\

Rasa官网链接: rasa.com/docs/rasa/

Gavin大咖课程信息分享:

NLP 高手之路101课(模型、算法、论文、源码、案例 + 1年答疑)

Rasa 3.x 源码高手之路:系统架构、内核算法、源码实现详解

Gavin大咖简介

星空智能对话机器人创始人、AI通用双线思考法作者,现工作于硅谷顶级的AI实验室。专精于Conversational AI. 在美国曾先后工作于硅谷最顶级的机器学习和人工智能实验室

Gavin大咖微信:NLP_Matrix_Space

联系电话:+1 650-603-1290

联系邮箱:hiheartfirst@gmail.com

助教老师微信:Spark_AI_NLP

\

\

博客链接:blog.csdn.net/duan_zhihua

作者参与Gavin大咖主编出版Spark系列图书5本,清华大学出版社最新出版2本新书《Spark大数据商业实战三部曲:内核解密|商业案例|性能调优》第二版、《企业级AI技术内幕:深度学习框架开发+机器学习案例实战+Alluxio解密》,累计原创博客1475篇,涵盖大数据、人工智能、智能对话机器人等内容,博客阅读量达217万次。

\

Gavin大咖课程信息分享

课程名称:Rasa 3.x 源码高手之路:系统架构、内核算法、源码实现详解

\

课程介绍:

Rasa是Conversational AI在智能业务对话领域工程落地全球最为成功对话机器人系统,是基于Transformer架构的全球使用最广泛的智能业务对话机器人框架,是NLP技术的集大成者。在当今全球范围各项对比指标综合成绩中,Rasa均处于领先地位:

本课程致力于彻底解密Rasa 3.x系统架构、内核算法、知识图谱及源码实现:

\

具体来说,该系统课程是以下五大课程的合集:

  1. 业务对话机器人Rasa 3.x Internals内幕详解及Rasa框架定制实战
  2. 业务对话机器人Rasa核心算法DIET及TED论文详解及源码实现
  3. Rasa 3.x 语言理解内核Classifiers架构、算法及源码实现
  4. 基于Transformer的对话机器人Rasa Policies架构设计与源码全解
  5. Rasa业务对话机器人Microservices微服务架构内幕与源码全解

课程通过这五大阶段内容,按照循序渐进的学习方式,帮助学员彻底精通Rasa新一代内核架构、算法内幕及源码实现。

\

\

\

\

课程答疑:

课程提供配套的视频、代码及资料,购买后联系Gavin获得代码及辅助资料。

课程提供1年的技术答疑服务,Gavin老师负责所有课程技术问题的答疑及代码服务。

\

课程试听:

\

代理模式下的Rasa微服务Form共1288行源码架构设计及源码逐行解析

1,Action类型的FormAction和LoopAction类型的FormAction区别与联系分析

2,Rasa微服务接口interfaces.py共370行源码逐行解析

3,Rasa SDK中的forms.py共918行源文件逐行解析

\

\

课程详情:


阶段1:业务对话机器人Rasa 3.x Internals内幕详解及Rasa框架定制实战


以Rasa 3.x提出的全新一代Graph Computational Backend为核心,从Rasa版本迭代中的Milestones出发来完全解密“One Graph to Rule Them All”背后的技术衍化过程及根本原因,然后以GraphComponent为核心解密其架构内幕机制和运行流程,并抽丝剥茧的剖析自定义Rasa Open Source平台的接口实现、组件源码、组件注册及使用的每一个步骤,最后用一个完整的案例来做示例,并透过Rasa的核心TED Policy近2130行源码剖析及DIET近1825行源码剖析,让学习者不仅有定制Rasa框架能力,更有大量源码鉴赏的能力及高级的对话系统架构设计思维。