Apache Flume大数据开发工具概述与入门(四)

141 阅读2分钟

「这是我参与2022首次更文挑战的第27天,活动详情查看:2022首次更文挑战」。

五、 Flume 的 load-balance、failover

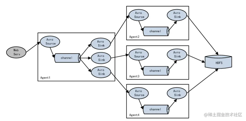
负载均衡是用于解决一台机器(一个进程)无法解决所有请求而产生的一种算法。Load balancing Sink Processor 能够实现 load balance 功能,如下图Agent1 是一个路由节点,负责将 Channel 暂存的 Event 均衡到对应的多个 Sink组件上,而每个 Sink 组件分别连接到一个独立的 Agent 上,示例配置,如下所示:

图片.png

a1.sinkgroups = g1

a1.sinkgroups.g1.sinks = k1 k2 k3

a1.sinkgroups.g1.processor.type = load_balance

a1.sinkgroups.g1.processor.backoff = true #如果开启,则将失败的 sink 放入黑名单

a1.sinkgroups.g1.processor.selector = round_robin # 另外还支持 random

a1.sinkgroups.g1.processor.selector.maxTimeOut=10000 #在黑名单放置的超时时间,超时结

束时,若仍然无法接收,则超时时间呈指数增长

Failover Sink Processor 能够实现 failover 功能,具体流程类似 loadbalance,但是内部处理机制与 load balance 完全不同。

Failover Sink Processor 维护一个优先级 Sink 组件列表,只要有一个 Sink组件可用,Event 就被传递到下一个组件。故障转移机制的作用是将失败的 Sink降级到一个池,在这些池中它们被分配一个冷却时间,随着故障的连续,在重试之前冷却时间增加。一旦 Sink 成功发送一个事件,它将恢复到活动池。 Sink 具有与之相关的优先级,数量越大,优先级越高。

例如,具有优先级为 100 的 sink 在优先级为 80 的 Sink 之前被激活。如果在发送事件时汇聚失败,则接下来将尝试下一个具有最高优先级的 Sink 发送事件。如果没有指定优先级,则根据在配置中指定 Sink 的顺序来确定优先级。

示例配置如下所示:

a1.sinkgroups = g1

a1.sinkgroups.g1.sinks = k1 k2 k3

a1.sinkgroups.g1.processor.type = failover

a1.sinkgroups.g1.processor.priority.k1 = 5 #优先级值, 绝对值越大表示优先级越高

a1.sinkgroups.g1.processor.priority.k2 = 7

a1.sinkgroups.g1.processor.priority.k3 = 6

a1.sinkgroups.g1.processor.maxpenalty = 20000 #失败的 Sink 的最大回退期(millis)