Vue生命周期阐述

234 阅读4分钟

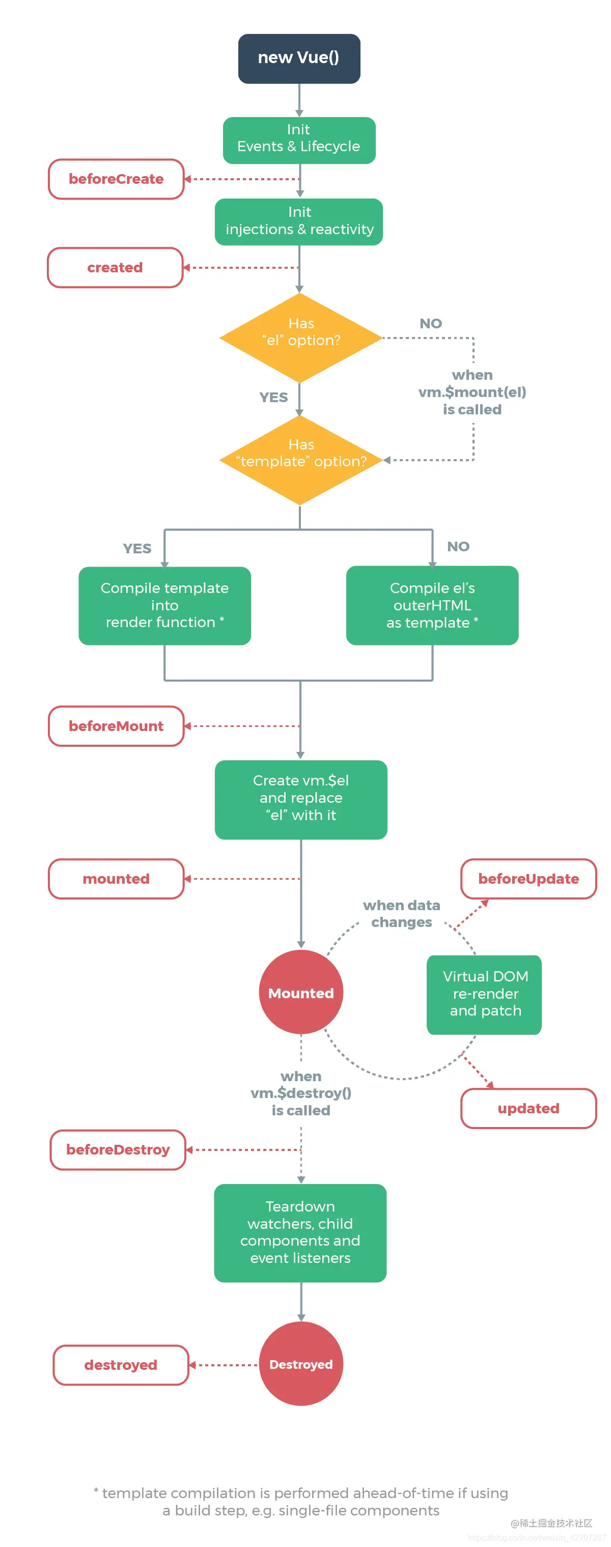
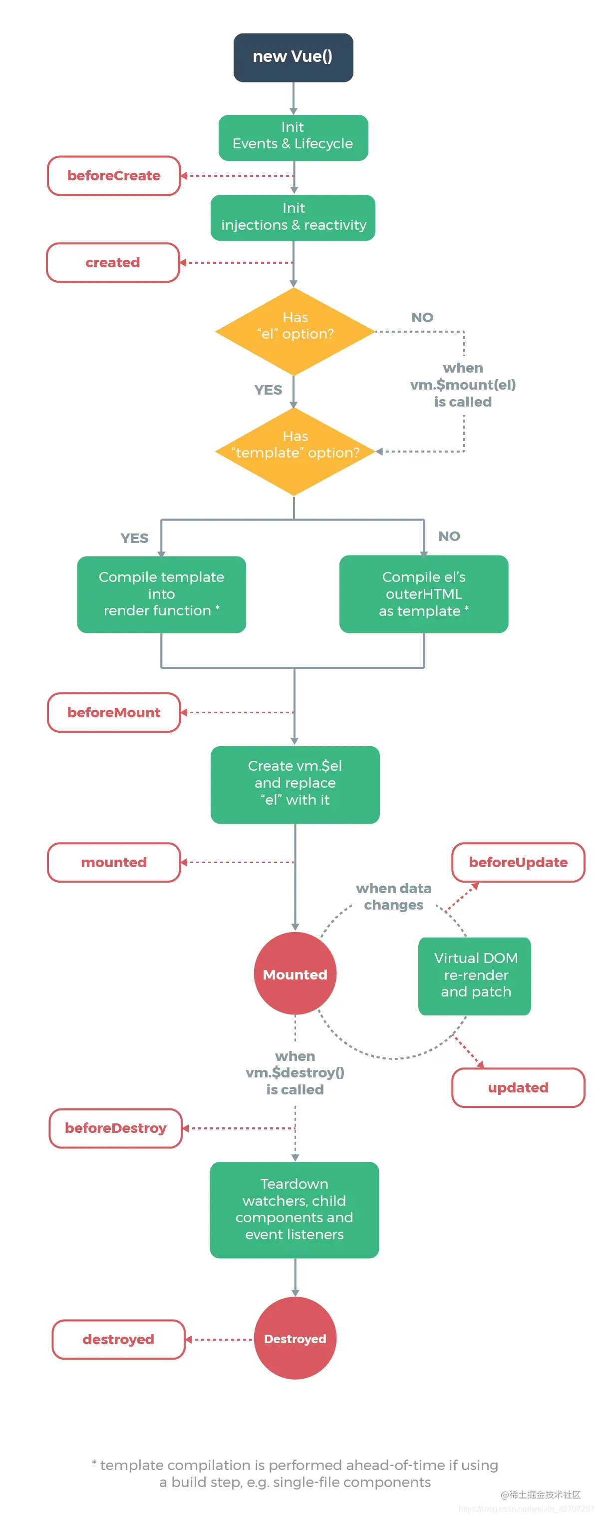
Vue生命周期

image.png

image.png 我们先简单的来解说这张图,然后再通过例子来详看 首先,从图上,我们可以看出,他的一个过程是

new Vue()实例化一个vue实例,然后init初始化event 和 lifecycle, 其实这个过程中分别调用了3个初始化函数(initLifecycle(), initEvents(), initRender()),分别初始化了生命周期,事件以及定义createElement函数,初始化生命周期时,定义了一些属性,比如表示当前状态生命周期状态得_isMounted ,_isDestroyed ,_isBeingDestroyed,表示keep-alive中组件状态的_inactive,而初始化event时,实际上就是定义了onceonce、off、emitemit、on几个函数。而createElement函数是在初始化render时定义的(调用了initRender函数) 执行beforeCreate生命周期函数 beforeCreate执行完后,会开始进行数据初始化,这个过程,会定义data数据,方法以及事件,并且完成数据劫持observe以及给组件实例配置watcher观察者实例。这样,后续当数据发生变化时,才能感知到数据的变化并完成页面的渲染 执行created生命周期函数,所以,当这个函数执行的时候,我们已经可以拿到data下的数据以及methods下的方法了,所以在这里,我们可以开始调用方法进行数据请求了 created执行完后,我们可以看到,这里有个判断,判断当前是否有el参数(这里为什么需要判断,是因为我们后面的操作是会依赖这个el的,后面会详细说),如果有,我们再看是否有template参数。如果没有el,那么我们会等待调用(el)方法(后面会详细说)。 确保有了el后,继续往下走,判断当有template参数时,我们会选择去将template模板转换成render函数(其实在这前面是还有一个判断的,判断当前是否有render函数,如果有的话,则会直接去渲染当前的render函数,如果没有那么我们才开始去查找是否有template模板),如果没有template,那么我们就会直接将获取到的el(也就是我们常见的#app,#app里面可能还会有其他标签)编译成templae, 然后在将这个template转换成render函数。 之后再调用beforMount, 也就是说实际从creted到beforeMount之间,最主要的工作就是将模板或者el转换为render函数。并且我们可以看出一点,就是你不管是用el,还是用template, 或者是用我们最常用的.vue文件(如果是.vue文件,他其实是会先编译成为template),最终他都是会被转换为render函数的。 beforeMount调用后,我们是不是要开始渲染render函数了,首先我们会先生产一个虚拟dom(用于后续数据发生变化时,新老虚拟dom对比计算),进行保存,然后再开始将render渲染成为真实的dom。渲染成真实dom后,会将渲染出来的真实dom替换掉原来的vm.el(这一步我们可能不理解,请耐心往下看,后面我会举例说明),然后再将替换后的el(这一步我们可能不理解,请耐心往下看,后面我会举例说明),然后再将替换后的el append到我们的页面内。整个初步流程就算是走完了 之后再调用mounted,并将标识生命周期的一个属性_isMounted 置为true。所以mounted函数内,我们是可以操作dom的,因为这个时候dom已经渲染完成了。 再之后,只有当我们状态数据发生变化时,我们在触发beforeUpdate,要开始将我们变化后的数据渲染到页面上了(实际上这里是有个判断的,判断当前的_isMounted是不是为ture并且_isDestroyed是不是为false,也就是说,保证dom已经被挂载的情况下,且当前组件并未被销毁,才会走update流程) beforeUpdate调用之后,我们又会重新生成一个新的虚拟dom(Vnode),然后会拿这个最新的Vnode和原来的Vnode去做一个diff算,这里就涉及到一系列的计算,算出最小的更新范围,从而更新render函数中的最新数据,再将更新后的render函数渲染成真实dom。也就完成了我们的数据更新 然后再执行updated,所以updated里面也可以操作dom,并拿到最新更新后的dom。不过这里我要插一句话了,mouted和updated的执行,并不会等待所有子组件都被挂载完成后再执行,所以如果你希望所有视图都更新完毕后再做些什么事情,那么你最好在mouted或者updated中加一个nextTick(),然后把要做的事情放在nextTick(),然后把要做的事情放在netTick()中去做(至于为什么,以后讲到$nextTick再说吧) 再之后beforeDestroy没啥说的,实例销毁前,也就是说在这个函数内,你还是可以操作实例的 之后会做一系列的销毁动作,解除各种数据引用,移除事件监听,删除组件_watcher,删除子实例,删除自身self等。同时将实例属性_isDestroyed置为true 销毁完成后,再执行destroyed

    <div id="app">
        <p>{{message}}</p>
        <button @click="changeMsg">改变</button>
    </div>
</body>
<script>
    var vm = new Vue({
        el: '#app',
        data: {
            message: 'hello world'
        },
        methods: {
            changeMsg () {
                this.message = 'goodbye world'
            }
        },
        beforeCreate() {
            console.log('------初始化前------')
            console.log(this.message)
            console.log(this.$el)
        },
        created () {
            console.log('------初始化完成------')
            console.log(this.message)
            console.log(this.$el)
        },
        beforeMount () {
            console.log('------挂载前---------')
            console.log(this.message)
            console.log(this.$el)
        },
        mounted () {
            console.log('------挂载完成---------')
            console.log(this.message)
            console.log(this.$el)
        },
        beforeUpdate () {
            console.log('------更新前---------')
            console.log(this.message)
            console.log(this.$el)
        },
        updated() {
            console.log('------更新后---------')
            console.log(this.message)
            console.log(this.$el)
        }
    })
</script>

image.png 首次,只执行了4个生命周期,beforeCreate,created, beforeMount, mounted。 同时,我们可以看出,第一个生命周期中,我们拿不到data中的数据,因为这个时候数据还未初始化 created中,我们可以拿到data中的message数据了,因为初始化已经完成 beforeMount中,我们可以看出,我们拿到了el,而mounted中,我们也拿到了el,不过好像有点不一样是吧。一个好像是渲染前的,一个是渲染后的。对的。看过MVVM响应式原来或者Vue源码你们就会发现,最初其实我们是会去让this.el,而mounted中,我们也拿到了el, 不过好像有点不一样是吧。一个好像是渲染前的,一个是渲染后的。对的。看过MVVM响应式原来或者Vue源码你们就会发现,最初其实我们是会去让this.el = new Vue时传入的那个el的dom。所以在beforMount中,其实我们拿到的就是页面中的#app。而再继续往后,首先我们是不是没有找到render函数啊,也没有找到template啊,所以他会怎么做啊,是不是会把我们的这个el(#app)编译成template模板啊,再转换为render函数,最后将render函数渲染成为真实dom,渲染成真实dom后,我们是不是会用这个渲染出来的dom去替换原来的vm.el啊。这也就是我们前面所说到的替换el啊。这也就是我们前面所说到的替换el是什么意思了。 所以, 在mounted中,我们所得到的渲染完成后的$el。 后续等待更新