Bean的加载与创建过程笔记

172 阅读4分钟

概述

spring ioc容器在使用过程大概有以下几步:

第一步:spring的启动,生成完整的Bean。

1.解析xml生成BeanDefinition

2.使用BeanFactoryPostProcessor扩展BeanFactory

3.创建Bean(实例化);使用BeanPostProcessor扩展Bean并调用init-method(初始化)

4.得到完整的Bean对象

第二步:实际业务中使用Bean

从工厂中获取Bean并使用

第三步:IOC容器关闭,销毁Bean

调用destory销毁Bean

spring读取配置或注解的过程

1、先通过扫描指定包路径下的spring注解,比如@Component、@Service、@Lazy @Sope等spring识别的注解或者是xml配置的属性(通过读取流,解析成Document,Document)然后spring会解析这些属性,将这些属性封装到BeanDefintaion这个接口的实现类中.

BeanDefinitionParser接口中的parse(Element element, ParserContext parserContext)方法实现去解析注解或XML配置的bean.放到BeanDefination中,BeanDefintaion的作用是集成了我们的配置对象中的各种属性,重要的有这个bean的ClassName,还有是否是Singleton、对象的属性和值等(如果是单例的话,后面会将这个单例对象放入到spring的单例池中)。

然后,再注册到一个ConcurrentHashMap中,在spring中具体的方法就是registerBeanDefinition(),这个Map存的key是对象的名字,比如Person这个对象,它的名字就是person,值是BeanDefination,它位于DefaultListableBeanFactory类下面的beanDefinitionMap类属性中,同时将所有的bean的名字放入到beanDefinitionNames这个list中,目的就是方便取beanName.

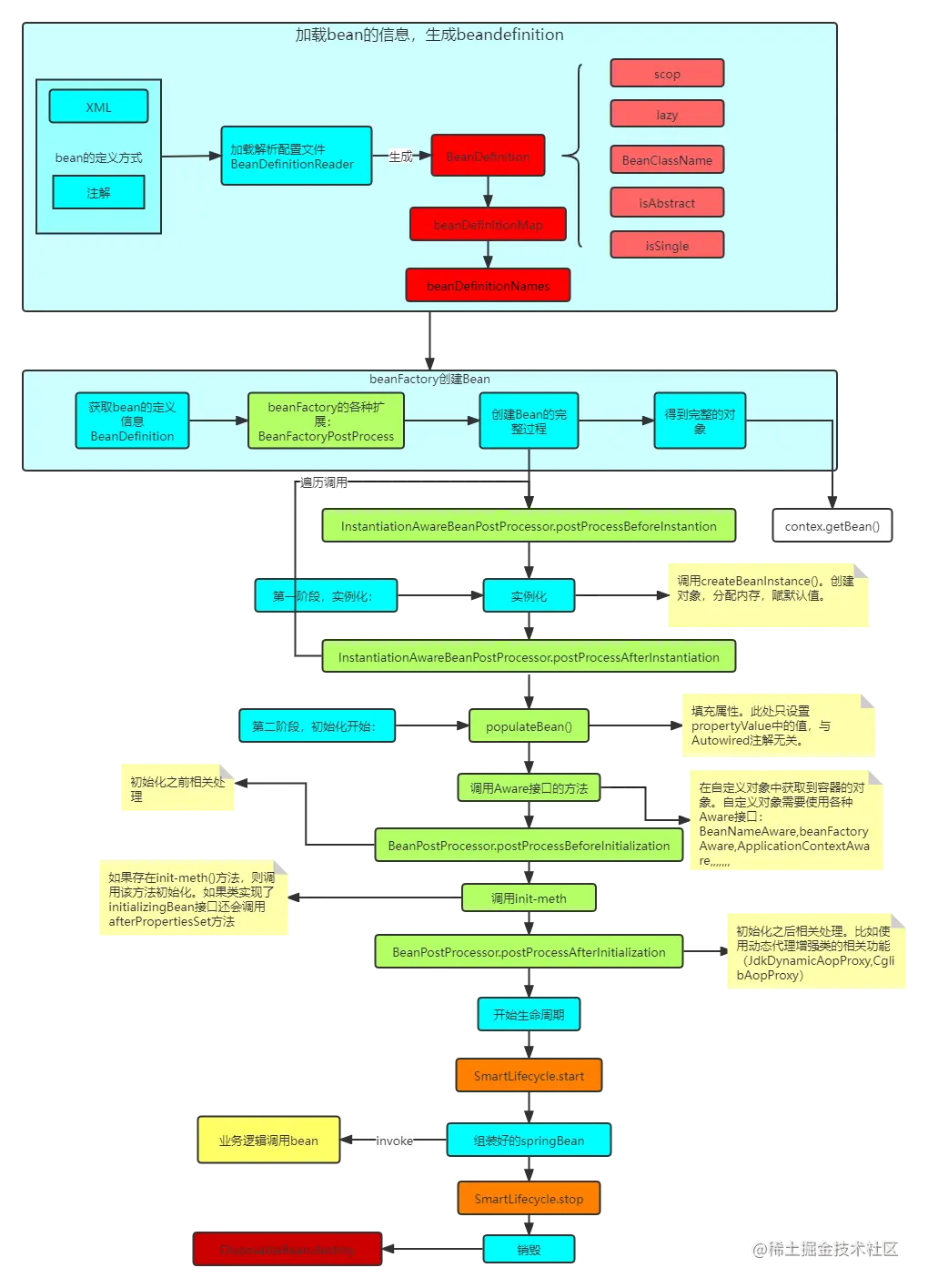
spring启动生成完整的Bean

bean的加载过程概述.png

实例化和初始化的区别:实例化是在jvm的堆中创建了这个对象实例,此时它只是一个空的对象,所有的属性为null。而初始化的过程就是将对象依赖的一些属性进行赋值之后,调用某些方法来开启一些默认加载。比如spring中配置的数据库属性Bean,在初始化的时候就会将这些属性填充,比如driver、jdbcurl等,然后初始化连接。

bean2.png

实例化 Instantiation:AbstractAutowireCapableBeanFactory.doCreateBean中会调用createBeanInstance()方法,该阶段主要是从beanDefinitionMap循环读取bean,获取它的属性,然后利用反射(core包下有ReflectionUtil会先强行将构造方法setAccessible(true))读取对象的构造方法(spring会自动判断是否是有参数还是无参数,以及构造方法中的参数是否可用),然后再去创建实例(newInstance)。

初始化:主要包括两个步骤,一个是属性填充,另一个就是具体的初始化过程。PopulateBean()会对bean的依赖属性进行填充,@AutoWired注解注入的属性就发生这个阶段,假如我们的bean有很多依赖的对象,那么spring会依次调用这些依赖的对象进行实例化,注意这里可能会有循环依赖的问题。

Spring的扩展

bean3.png

BeanFactoryPostProcessor增强beanDefinition信息,BeanPostProcessor增强bean信息。

spring如何解决循环依赖问题?

循环依赖问题就是A->B->A,spring在创建A的时候,发现需要依赖B,因为去创建B实例,发现B又依赖于A,又去创建A,因为形成一个闭环,无法停止下来就可能会导致cpu计算飙升。

public class DefaultSingletonBeanRegistry extends SimpleAliasRegistry implements SingletonBeanRegistry {

	// 省略部分代码

	/** Cache of singleton objects: bean name to bean instance. */
	private final Map<String, Object> singletonObjects = new ConcurrentHashMap<>(256);

	/** Cache of singleton factories: bean name to ObjectFactory. */
	private final Map<String, ObjectFactory<?>> singletonFactories = new HashMap<>(16);

	/** Cache of early singleton objects: bean name to bean instance. */
	private final Map<String, Object> earlySingletonObjects = new ConcurrentHashMap<>(16);
    
    // 省略部分代码
    // ......
}

spring解决这个问题主要靠巧妙的三层缓存,所谓的缓存主要是指这三个map,singletonObjects主要存放的是单例对象,属于第一级缓存;singletonFactories属于单例工厂对象,属于第三级缓存;

earlySingletonObjects属于第二级缓存,如何理解early这个标识呢?它表示只是经过了实例化尚未初始化的对象。Spring首先从singletonObjects(一级缓存)中尝试获取,如果获取不到并且对象在创建中,则尝试从earlySingletonObjects(二级缓存)中获取,如果还是获取不到并且允许从singletonFactories通过getObject获取,则通过singletonFactory.getObject()(三级缓存)获取。

如果获取到了则移除对应的singletonFactory,将singletonObject放入到earlySingletonObjects,其实就是将三级缓存提升到二级缓存,这个就是缓存升级。spring在进行对象创建的时候,会依次从一级、二级、三级缓存中寻找对象,如果找到直接返回。

一些关键问题

Aware接口到底是什么作用?

当spring容器创建的bean对象在进行具体操作的时候,如果需要容器的其他对象,此时可以将对象实现Aware接口,来满足当前的需要。

FactoryBean和BeanFactory的区别?

public interface BeanFactory {
	String FACTORY_BEAN_PREFIX = "&";
    
	Object getBean(String name) throws BeansException;
    
	<T> T getBean(String name, Class<T> requiredType) throws BeansException;
    
	Object getBean(String name, Object... args) throws BeansException;
    
	<T> T getBean(Class<T> requiredType) throws BeansException;
    
	<T> T getBean(Class<T> requiredType, Object... args) throws BeansException;
    
	<T> ObjectProvider<T> getBeanProvider(Class<T> requiredType);
    
	<T> ObjectProvider<T> getBeanProvider(ResolvableType requiredType);
    
	boolean containsBean(String name);
    
	boolean isSingleton(String name) throws NoSuchBeanDefinitionException;	
    
	boolean isPrototype(String name) throws NoSuchBeanDefinitionException;
    
	boolean isTypeMatch(String name, ResolvableType typeToMatch) throws NoSuchBeanDefinitionException;
    
	boolean isTypeMatch(String name, Class<?> typeToMatch) throws NoSuchBeanDefinitionException;
    
	@Nullable
	Class<?> getType(String name) throws NoSuchBeanDefinitionException;
    
	@Nullable
	Class<?> getType(String name, boolean allowFactoryBeanInit) throws NoSuchBeanDefinitionException;
    
	String[] getAliases(String name);
}

BeanFactory是个bean 工厂类接口,是负责生产和管理bean的工厂,是IOC容器最底层和基础的接口,spring用它来管理和装配普通bean的IOC容器,它有多种实现,比如AnnotationConfigApplicationContext、XmlWebApplicationContext等。

public interface FactoryBean<T> {

	String OBJECT_TYPE_ATTRIBUTE = "factoryBeanObjectType";
	
	@Nullable
	T getObject() throws Exception;
	
	@Nullable
	Class<?> getObjectType();
	
	default boolean isSingleton() {
		return true;
	}

}

FactoryBean属于spring的一个bean,在IOC容器的基础上给Bean的实现加上了一个简单工厂模式和装饰模式,是一个可以生产对象和装饰对象的工厂bean,由spring管理,生产的对象是由getObject()方法决定的。

注意:它是泛型的,只能固定生产某一类对象,而不像BeanFactory那样可以生产多种类型的Bean。在对于某些特殊的Bean的处理中,比如Bean本身就是一个工厂,那么在其进行单独的实例化操作逻辑中,可能我们并不想走spring的那一套逻辑,此时就可以实现FactoryBean接口自己控制逻辑。

参考资料链接

spring加载bean流程解析

Spring启动过程及Bean的生命周期