是平平无奇的数学小天才啦🦖🦖🦖吼!吼!吼!
1 凸函数
1.1 凸集
对数据集合C,内的任意两点x1,x2∈C,那么连接x1,x2其连线上的点也属于集合C:
θx1+(1−θ)∈C(∀0≤θ≤1)
一个集合中所有的数据,随机抽出两个数据,把这两个数据点相连,连线上的所有数据都在集合中。
画图代码:
import numpy as np
import matplotlib.pyplot as plt
pi,sin,cos = np.pi,np.sin,np.cos
r1 = 1
theta = np.linspace(0,2*pi,36)
x1 = r1*cos(theta)
y1 = r1*sin(theta)
plt.fill(x1,y1)
plt.show()

上图就是一个凸集,深色区域内任意两点连接,连线上的点都在深色区域内。
import numpy as np
import matplotlib.pyplot as plt
pi,sin,cos = np.pi,np.sin,np.cos
r1 = 1
r2 = 2
theta = np.linspace(0,2*pi,36)
x1 = r1*cos(theta)
y1 = r1*sin(theta)
x2 = r2*cos(theta)
y2 = r2*sin(theta)
plt.fill(x2,y2,'r')
plt.fill(x1,y1,'w')
plt.show()

上面不是一个凸集,深色区域内任意两点连接,连线上的点不一定都在深色区域内。
1.2 凸函数
对定义在凸集上的函数f:Rd↦R1(意思是d维的x映射到1维的y上),均满足:
f(θx1+(1−θ)x2)≤θf(x1)+(1−θ)f(x2)(∀0≤θ≤1)
其中 ∀x,z∈ψ,ψ表示定义域
画图代码:
import numpy as np
import matplotlib.pyplot as plt
x = [i for i in range(20)]
x = np.array(x)
plt.plot(x,x*x*1/2)
plt.show()

上面那个函数是f(x)=21x2,类似上图满足上面的公式都是凸函数,任意两点的连线都在函数上面。
1.3 梯度
多维函数x1+x2+x3..+xn=y是可导的,他的各个方向的梯度就是对不同x的偏导。
▽f(x)=(∂x1∂f(x),∂x2∂f(x),....,∂xn∂f(x))
这就是梯度啦。
然后f(x)在x点泰勒展开是:f(x)=f(x)+f′(x−1)....
关于凸函数,在f(x)上,随机取两个相邻的点x1,x2,不妨设x2>x1,把f(x1)加上f(x1)相对f(x2)增长的一部分就等于f(x2)。
那么增长的一部分等于什么?
那肯定是f′(x)与x = x1,x = x2,y =0围成的面积啦。(为了方便这里只讨论二维)
那么当x2无限趋向于x1此时f′(x)是不变的f′(x1)=f′(x2),此时定义域[x1,x2]内的所有对应的斜率为f′(x1).所以把f^{'}(x_{1})乘 x_{2} - x_{1} 就等于f(x_{1})相对f(x_{2})增长的一部分就等于f(x_{2})$。
但是当x1与x2没有那么近的时候,凸函数的导数是不断变大的,也就是说f′(x1)是小于f^{'}(x_{2})的,那么f(x1)相对f(x2)增长的一部分是大于f′(x1)乘x2−x1的。
大家可以拿$ f(x) = \frac{1}{2}x^{2} $画一下草图
也就是下面这个式子:
f(x2)≥f(x1)+▽f(x1)T(x2−x1)
从而我们可以知道,f(x)在定义域中任意点的一阶泰勒展开是其下界(你看他没加二阶三阶等肯定是少加了很多鸭)
1.4 强凸函数
咱们是做机器学习的,所以要严格一点,不仅要保证是凸函数,保证函数曲线在切线的上方,更要保证切线与函数是保持一定距离的,这个距离不是固定的,也是由一个函数来得到的。
符合下面公式的函数,我们称其为λ−强凸函数:
f(x2)≥f(x1)+▽f(x1)T(x2−x1)+2λ∣∣x2−x1∣∣T
其中 ∀x,z∈ψ(ψ表示定义域) ,∃λ∈R+。
也就是函数增加的必须大于某个数(这个数不是常数,是由某个函数得到的),相应的凸函数公式也变为:
f(θx1+(1−θ)x2)≤θf(x1)+(1−θ)f(x2)−2λΘ(1−Θ)∣∣x2−x1∣∣(∀0≤θ≤1)
其中 ∀x,z∈ψ(ψ表示定义域) ,∃λ∈R+。
1.5 l-Lipschits连续
如果f(x)的局部变化不超过某个幅度,x1 是无限接近于 x2。
那么 ∃l∈R+ 使得 ∀x1,x2∈ψ(ψ表示合集) 都有:
f(x2)−f(x1)≤l∣∣x2−x1∣∣
满足上面性质的函数我们称函数f(x)为l−光滑
1.6 Hessian矩阵
Hessian矩阵是函数f(x)在定义域上的二阶导数的矩阵:
▽2f(x)∈Rd∗Rd
如果f(x)的定义域是凸集,然后二阶导数大于0,数学表达是:
▽2f(x)⪰0
那么f(x)就是是凸函数,Hessian矩阵是半正定的。
1.7 不改变凹凸性的数学变化
-
f是凸函数,f(Ax+B)也是凸函数
-
f1,f2..fn是凸函数,ω1,ω2...ωn≥0 ,f(x) = ∑i=1Nωnfn也是凸函数。
-
f1,f2..fn是凸函数,f(x)=max{f1(x),f2(x)..fn(x)}也是凸函数
-
∀z∈Xf(x,z)是关于x的凸函数,则g(x)=supz∈Xf(x,z)也是关于x的凸函数,(调参,任意一个z,或者说固定z的时候,都有一个x把函数f(x,z),调到上确界)
1.8 共轭函数
f:Rd↦R 定义为: f∗(z)=sup(zTx−f(x))
共轭函数反应的是线性函数zTx与f(x)的最大差值。
比如:f(x)=21x2 ,共轭函数f∗(z)在 z = 2(固定z)的值,就等于2x与f(x)之间的最大差值,因为是凸函数,f′(x)在定域内是单调递增的,当 f′(x)<2的时候f(x)与2x之间的差值是不断变大的,也就是说x<2的时候2x的导数更大,2x变化的更多,当f′(x)>2的时候f(x)的导数更大,f(x)变化变化的更多,差值在变小,所以f′(x)=2的时候差值最大.
共轭函数有很好的性质:
- 无论原函数是否是凸函数,共轭函数一定是凸函数。
- 若原函数可微,则:
f∗(▽f(x))=▽f(x)Tx−f(x)=−[f(x)+▽f(x)T(0−x)]
2 最优化基础
2.1 什么是最优化
相信各位都学过极值,我们的极值就是我们要求的一个最优解。
问题的最优解可以表达为:
f(x0)≤f(x),x∈Ω
那么x0就是极小值,极大值类似,最优化就是找到这个极值。
函数可能有多个极值,我们希望找到函数里的最值,但是梯度下降等一些算法只能找到局部最优解,也就是这个局部的最值,不一定是全部的最值。
如果目标函数跟约束函数都是凸函数,那么这个问题就成了凸优化的问题了。
2.2 主问题与对偶问题
主问题就是:显式列出m个不等式约束和n个等式约束。写为:
minxf(x)s.t.hi(x)≥0(i∈[m]),gj(x)≥0(j∈[n]).
当主问题难解的时候,但是其对偶问题容易求解,且通过求解对偶问题能得到原始问题的最优解。
主(原)问题如何转换对偶问题?
| (分界线) | 原问题 | 对偶问题 |
|---|
| 决策变量 | n个;>=0;<=0;无约束 | n个;>=0;<=0; =0 |
| 线性约束 | m个;<=0;>=0;=0 | m个;>=0;<=0;无约束 |
| 目标 | 求max,系数是对偶问题中线性约束常数 | 求min,系数是原问题中线性约束常数 |
例子:
- 小明有一个打印机,可以用来赚钱。
- 把打印机出租给小杨,通过出租赚钱。
从小明的角度看不管是1,2哪个条件,小明是想最大化自己的利润,从小杨角度看,小杨是想最大化自己的收入,再联系现有条件,也就是看小杨的支付的最小租金。这就是一对对偶问题。
2.3 拉格朗日对偶
为什么需要使用拉格朗日对偶性把原始问题改为对偶问题?
答:无论原问题是什么形式,其对偶问题都是凸问题。
为什么对偶函数一定是凹函数?
答:

(这是我当初在csdn写的)
证明使用的公式:
min{ai+bj}≤minai+minbj i,j∈N+
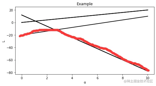
下面用图解释对偶函数是凹函数
画图代码:
import numpy as np
import matplotlib.pyplot as plt
a = np.linspace(0, 10, 1000)
y = 2*a
z = 3*a- 20
q = -9*a+ 12
x = a
plt.figure(figsize=(8,4))
plt.plot(x,y,color="black",linewidth=2)
plt.plot(x,y,x,z,x,q,color="black",linewidth=2)
plt.plot(x,q,color="black",linewidth=2)
plt.xlabel("α")
plt.ylabel("L")
plt.title("Example")
plt.show()

固定好α,在α相同的时候找L的最小值,就是我画的红线。
2.4 广义拉格朗日函数
可以用广义拉格朗日函数来找最值λi与μ分别是针对不等式约束hi(x)≤0和gi(x)=0引入的拉格朗日乘子
L(x,λ,μ)=f(x)+i=0∑nλihi(x)+j=0∑mμgj(x)
相应的拉格朗日对偶函数为:
Г(λ,μ)=infx∈ψL(x,λ,μ)=infx∈ψ(f(x)+i=0∑nλihi(x)+j=0∑mμjgj(x))
因为hi(x)≤0与gi(x)=0,所以∑i=0nλihi(x)+∑j=0mμgj(x)≤0
对于x∈ψ有:Г(λ,μ)=infx∈ψL(x,λ,μ)≤L(x,λ,μ)≤f(x)
所以拉格朗瑞对偶函数Г(λ,μ) 给出了 L(λ,μ) 的目标函数f(x)最优值(设为p∗)的下界。
也就是∀λ⪰0都有Г(λ,μ)≤p∗。
设对偶函数Г(λ,μ) 的目标函数的最优值是d∗,则d∗是p∗的下界,也就是:
这是弱对偶性
这是强对偶性,强对偶性一般不成立,但是若主问题为凸优化问题,且可行域中至少有一处使不等式约束严格成立,则强对偶性成立。
2.5 KKT条件
KKT条件主要是用来刻画主问题与对偶问题的最优解之间的关系,令x∗为主问题的最优解,(λ∗,μ∗)为对偶问题的最优解,当强对偶成立时:
f(x∗)=Г(λ∗,μ∗)=infx∈ψL(x,λ,μ)≤f(x∗)+i=0∑nλi∗hi(x∗)+j=0∑mμj∗gj(x∗)≤f(x∗)
所以此时不等式应该取等号,所以下面两个条件应该成立:
λ∗hi(x∗)=0 i∈[m](因为是m个不等式鸭)
也就是说这个时候λ∗>0 hi(x∗)=0或者λ∗=0 hi(x∗)=0
x∗=argminx∈ψL(x,λ∗,μ∗)=argminx∈ψf(x)+i=0∑nλi∗hi(x)+j=0∑mμj∗gj(x)
通常ψ为全集或x∗位于ψ内部因此拉格朗日函数L(x,λ,μ)在x∗处的梯度为0,也就是:
∇f(x∗)+i=0∑nλi∇hi(x∗)+j=0∑mμj∇gj(x∗)=0
所以KKT条件由以下几个部分组成:
- 主问题约束: hi(x∗)≥0(i∈[m])和 gj(x∗)=0(i∈[m])
- 对偶问题约束:λ∗⪰0
- 互补松弛条件:λ∗hi(x∗)=0(i∈[m])
- 拉格朗日函数在x∗处的梯度为0:∇f(x∗)+∑i=0nλi∇hi(x∗)+∑j=0mμj∇gj(x∗)=0
KKT条件具有如下重要性质:
- 强对偶性成立时,对于任意的优化的问题,KKT条件是最优解的必要条件。
- 对于凸优化问题,KKT条件是充分条件,即满足KKT条件的解一定是最优解。
- 对于强对偶性成立的凸优化问题,KKT条件是充要条件,也就是当x∗是原始问题的最优解当且仅当存在(λ∗,μ∗)满足KKT条件。
3.参考:
[1].Matplotlib的文档
[2] 周志华 王魏 高尉 张利军 《机器学习理论导引》