今天讲讲跳槽。
新年即将开启,一些不满现状,被外界的“高薪”“好福利”吸引的人,一般就在这时候毅然决然地跳槽了。
跳槽是为了寻求更好的发展,但在跳槽前我们也不能确定下家就是更好的归宿,这就更加需要我们审慎地去对待,不能盲目跳槽。
其次,我们离职和跳槽,其中的原因很大一部分是目前薪资不符合预期。
那么首先就要搞清楚,收入是由什么决定的?
答案是:价值。为所在公司创造的价值。
经常有从事Android开发多年的软件工程师,跳槽时却可能面临连面试机会都很难得到的窘境。如今是经验大幅贬值的时代,想要打破这种困境,我们必须掌握更加稀缺的技能和更有价值的实力,因而也需要进一步地学习和努力。
很多程序员给自己设限,但如果对一门技术感兴趣,就应该执着去钻研,不断地去挑战和攀登。当我们想要从一个低的平台向更高的平台跳跃的时候,要做足功夫,认真积累自己的实力。
虽说Android早已不像过去那般火爆,但各大厂对于中高级开发者仍旧是求贤若渴,想要获取更丰厚的薪资,打铁还得自身硬。对于框架、源码、原理、项目实操经验,都必须有足够的知识储备,才可以在面试中击败面试官。但是由于网上的资料鱼龙混杂,也不成体系,很多人在自我提升的过程中都头疼不已。这里就给大家分享一份字节大佬整理的《Android中高级面试题汇总(2022)》,帮助大家系统的梳理中高级Android知识,更好的备战年后的金三银四!
《Android中高级面试题汇总(2022)》,里面包含了所有Android面试的知识点,刷完进大厂妥妥的!
Java基础
1.静态内部类和非静态内部类的比较
2.多态的理解与应用
3.java方法的多态性理解
4.java中接口和继承的区别
5.线程池的好处,详解,单例(绝对好记)
6.线程池的优点及其原理
7.线程池的优点(重点)
8.为什么不推荐通过Executors直接创建线程池
9.不怕难之BlockingQueue及其实现
Android基础
1.Activity知识点(必问)
2.Fragment知识点
3.Service知识点
4.Intent知识点
性能优化篇
1.启动优化
2.内存优化
3.绘制优化
4.安装包优化
源码流程篇
1.开源库源码分析
2.Glide源码分析
3.Android面试题:Glide
4.day 20 面试题:Glide面试题
5.聊一聊关于Glide在面试中的那些事
6.面试官:简历上如果写Glide,请注意以下几点...
7.Glide OOM问题解决方法汇总
8.OkHttp源码解析
9.okhttp连接池复用机制
10.okhttp 流程和优化的实现
11.一篇让你受用的okhttp分析
12.OkHttp面试之--OkHttp的整个异步请求流
......
最新面试题合集
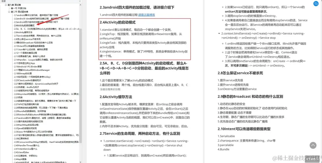
1.android事件分发机制,请详细说下整个流程
2.android view绘制机制和加载过程,请详细说下整个流程
3.android四大组件的加载过程,请详细介绍下
4.Activity的启动模式
5.A、B、C、D分别是四种Activity的启动模式,那么A->B->C->D->A->B->C->D分别启动,最后的activity栈是怎么样的
6.Activity缓存方法
7.Service的生命周期,两种启动方法,有什么区别
8.怎么保证service不被杀死
9.静态的Broadcast 和动态的有什么区别
10.Intent可以传递哪些数据类型
11.Json有什么优劣势、解析的原理
12.一个语言的编译过程
......
备注:由于本套笔记干货内容过多,没有办法一 一展示,在这里放上目录给大家欣赏一下,有需要的朋友可以在“文末领取”,希望这套笔记可以帮助到大家,让大家在面试的道路上畅通无阻!
这份完整版的学习资料已经上传CSDN ,朋友们如果需要可以微信扫描下方CSDN官方认证二维码[保证100%免费获取]。
