Binder Framework层—注册和查询服务

323 阅读8分钟

本篇文章基于Android6.0源码分析

相关源码文件:

framework/base/core/java/android/os/
 - IBinder.java
 - Binder.java(内含BinderProxy类)
 - Parcel.java
 - IInterface.java
 - IServiceManager.java
 - ServiceManager.java
 - ServiceManagerNative.java(内含ServiceManagerProxy类)

framework/base/core/java/com/android/internal/os/
 - BinderInternal.java

framework/base/core/jni/
 - AndroidRuntime.cpp
 - android_os_Parcel.cpp
 - android_util_Binder.cpp

frameworks/base/services/core/java/com/android/server/am/ActivityManagerService.java

概述

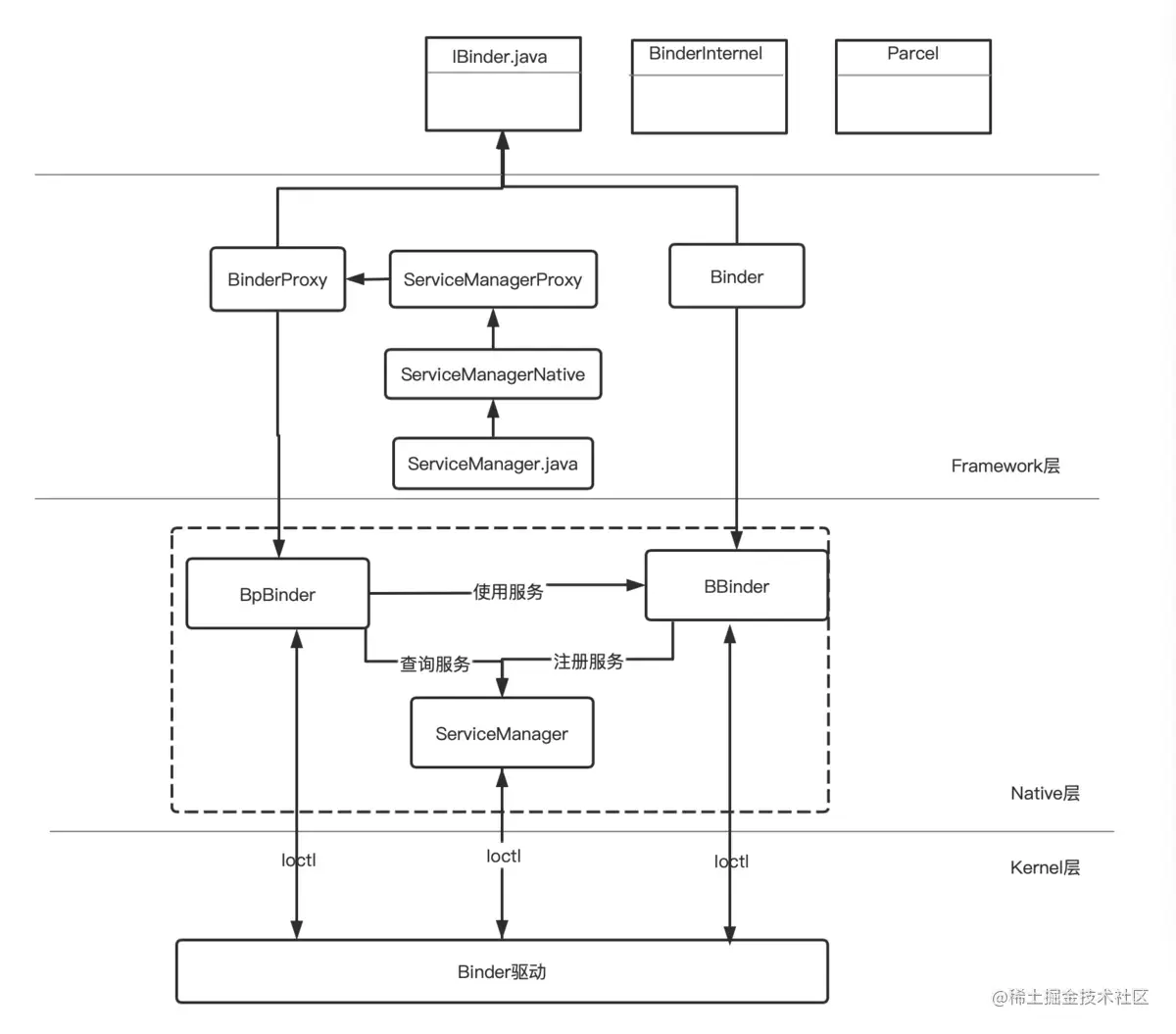
framework层的查询和注册服务流程图:

image.png

在android中Binder机制分为三层,分别对应中Android的分层:

  1. Java Binder (对应Framework层)
  2. Native Binder (对应Native层)
  3. Kernel Binder (对应Kernel层)

在此前的几遍文章中介绍了native层和Kernel层的Binder机制,其架构可以总结为:

image.png

其中在native层的分析过程中,BpBinder代表了client端与server的交互代理类,BBinder则代表server。那么上图可以改成

image.png

Native Binder的类使用的是c/c++,Android的应用开发语言是Java,所以需要Java Binder(framework层)对上层进行支持。 Java Binder也是基于C/S架构,Java Binder可以说是Native Binder的映射,通过JNI注册映射Native层的方法:

image.png

image.png

  1. ServiceManager.java通过getIServiceManager()方法获取到ServiceManagerProxy对象,ServiceManager.java的getService、addService的具体操作交给ServiceManagerProxy对象的getService、addService。
  2. ServiceManagerNative其asInterface()方法返回ServiceManagerProxy对象。ServiceManager.java通过调用其asInterface()方法,传入一个带BpBinder的BpBinderProxy的参数获得一个ServiceManagerProxy。ServiceManagerNative的mRemote变量中。
  3. ServiceManagerProxy是Java层具体执行addService、getService的实现类,作用相当于Native层的BpServiceManager。
  4. BinderProxy其mObject有BpBinder
  5. BinderInternal内部有一个GcWatcher类,用于处理和调试与Binder相关的垃圾回收。其getContextObject方法通过JNI注册返回一个带BpBinder的BinderProxy
  6. Binder其成员变量mObject和方法execTransact()用于native方法

JNI注册

Java Binder通过JNI与Native Binder通信,关于JNI的注册是在Zygote进程启动的时候进行注册的。在此前文章Android系统启动-Zygote进程 有介绍通过startReg方法对gRegJNI宏定义的数组进行JNI的注册。 关于Java Binder的JNI注册是在gRegJNI对应register_android_os_Binder,其对应的执行文件是**/frameworks/base/core/jni/android_util_Binder.cpp**

int register_android_os_Binder(JNIEnv* env)
{
  // 1. 注册Binder类
  if (int_register_android_os_Binder(env) < 0)
      return -1;
  // 2. 注册BinderInternal类
  if (int_register_android_os_BinderInternal(env) < 0)
      return -1;
  // 3. 注册BinderProxy类
  if (int_register_android_os_BinderProxy(env) < 0)
      return -1;
}

register_android_os_Binder函数做了三件事,分别是: 1.注册Binder类 2.注册BinderInternal类 3.注册BinderProxy类

上面的Java Binder的架构图标志了它们间的关系,其中Binder和BinderProxy继承IBinder,BinderProxy代表客户端,Binder代表服务端。

  • IBinder接口定义了很多整型变量,其中有一个FLAG_ONEWAY 整型变量设置了则客户端发送了消息就返回,并不会阻塞等待服务端返回信息。
  • Binder、BinderProxy都继承IBinder,其中BinderProxy代表客户端,Binder代表服务端
  • Parcel 它可以在进程间进行数据传递,Parcel既可以传递基本数据类型也可以传递Binder对象。

Binder类的注册

调用int_register_android_os_Binder方法进行Binder类的注册

// Binder类函数对应的执行方法
static const JNINativeMethod gBinderMethods[] = {
   /* name, signature, funcPtr */
  { "getCallingPid", "()I", (void*)android_os_Binder_getCallingPid },
  { "getCallingUid", "()I", (void*)android_os_Binder_getCallingUid },
  { "clearCallingIdentity", "()J", (void*)android_os_Binder_clearCallingIdentity },
  { "restoreCallingIdentity", "(J)V", (void*)android_os_Binder_restoreCallingIdentity },
  { "setThreadStrictModePolicy", "(I)V", (void*)android_os_Binder_setThreadStrictModePolicy },
  { "getThreadStrictModePolicy", "()I", (void*)android_os_Binder_getThreadStrictModePolicy },
  { "flushPendingCommands", "()V", (void*)android_os_Binder_flushPendingCommands },
  { "init", "()V", (void*)android_os_Binder_init },
  { "destroy", "()V", (void*)android_os_Binder_destroy },
  { "blockUntilThreadAvailable", "()V", (void*)android_os_Binder_blockUntilThreadAvailable }
};

const char* const kBinderPathName = "android/os/Binder";

static int int_register_android_os_Binder(JNIEnv* env)
{
  jclass clazz = FindClassOrDie(env, kBinderPathName);

  // 利用gBinderOffsets存放Binder.java相当信息
  gBinderOffsets.mClass = MakeGlobalRefOrDie(env, clazz);
  gBinderOffsets.mExecTransact = GetMethodIDOrDie(env, clazz, "execTransact", "(IJJI)Z"); // 存放Binder的execTransact()方法
  gBinderOffsets.mObject = GetFieldIDOrDie(env, clazz, "mObject", "J");
  // 对Binder类的方法JNI注册
  return RegisterMethodsOrDie(
      env, kBinderPathName,
      gBinderMethods, NELEM(gBinderMethods));
}

static struct bindernative_offsets_t
{
  // Class state.
  jclass mClass;
  jmethodID mExecTransact;

  // Object state.
  jfieldID mObject;

} gBinderOffsets;

BinderInternal类的注册

通过调用int_register_android_os_BinderInternal方法进行BinderInternal类的注册

// BinderInternal类函数对应的执行方法
static const JNINativeMethod gBinderInternalMethods[] = {
   /* name, signature, funcPtr */
  { "getContextObject", "()Landroid/os/IBinder;", (void*)android_os_BinderInternal_getContextObject },
  { "joinThreadPool", "()V", (void*)android_os_BinderInternal_joinThreadPool },
  { "disableBackgroundScheduling", "(Z)V", (void*)android_os_BinderInternal_disableBackgroundScheduling },
  { "handleGc", "()V", (void*)android_os_BinderInternal_handleGc }
};

const char* const kBinderInternalPathName = "com/android/internal/os/BinderInternal";

static int int_register_android_os_BinderInternal(JNIEnv* env)
{
  jclass clazz = FindClassOrDie(env, kBinderInternalPathName);

  // 通过gBinderInternalOffsets保存BinderInternal类的相关信息
  gBinderInternalOffsets.mClass = MakeGlobalRefOrDie(env, clazz);
  gBinderInternalOffsets.mForceGc = GetStaticMethodIDOrDie(env, clazz, "forceBinderGc", "()V");

  // 对BinderInternal类的方法JNI注册
  return RegisterMethodsOrDie(
      env, kBinderInternalPathName,
      gBinderInternalMethods, NELEM(gBinderInternalMethods));
}


static struct binderinternal_offsets_t
{
  // Class state.
  jclass mClass;
  jmethodID mForceGc;

} gBinderInternalOffsets;

BinderProxy类的注册

通过调用int_register_android_os_BinderProxy方法进行BinderInternal类的注册

// BinderProxy类函数对应的执行方法
static const JNINativeMethod gBinderProxyMethods[] = {
   /* name, signature, funcPtr */
  {"pingBinder",          "()Z", (void*)android_os_BinderProxy_pingBinder},
  {"isBinderAlive",       "()Z", (void*)android_os_BinderProxy_isBinderAlive},
  {"getInterfaceDescriptor", "()Ljava/lang/String;", (void*)android_os_BinderProxy_getInterfaceDescriptor},
  {"transactNative",      "(ILandroid/os/Parcel;Landroid/os/Parcel;I)Z", (void*)android_os_BinderProxy_transact},
  {"linkToDeath",         "(Landroid/os/IBinder$DeathRecipient;I)V", (void*)android_os_BinderProxy_linkToDeath},
  {"unlinkToDeath",       "(Landroid/os/IBinder$DeathRecipient;I)Z", (void*)android_os_BinderProxy_unlinkToDeath},
  {"destroy",             "()V", (void*)android_os_BinderProxy_destroy},
};

const char* const kBinderProxyPathName = "android/os/BinderProxy";

static int int_register_android_os_BinderProxy(JNIEnv* env)
{
  jclass clazz = FindClassOrDie(env, "java/lang/Error");
  gErrorOffsets.mClass = MakeGlobalRefOrDie(env, clazz);

   // 通过gBinderProxyOffsets保存BinderProx类的相关信息
  clazz = FindClassOrDie(env, kBinderProxyPathName);
  gBinderProxyOffsets.mClass = MakeGlobalRefOrDie(env, clazz);
  gBinderProxyOffsets.mConstructor = GetMethodIDOrDie(env, clazz, "<init>", "()V");
  gBinderProxyOffsets.mSendDeathNotice = GetStaticMethodIDOrDie(env, clazz, "sendDeathNotice",
          "(Landroid/os/IBinder$DeathRecipient;)V");

  gBinderProxyOffsets.mObject = GetFieldIDOrDie(env, clazz, "mObject", "J");
  gBinderProxyOffsets.mSelf = GetFieldIDOrDie(env, clazz, "mSelf",
                                              "Ljava/lang/ref/WeakReference;");
  gBinderProxyOffsets.mOrgue = GetFieldIDOrDie(env, clazz, "mOrgue", "J");

  clazz = FindClassOrDie(env, "java/lang/Class");
  gClassOffsets.mGetName = GetMethodIDOrDie(env, clazz, "getName", "()Ljava/lang/String;");

  // 对BinderProx类的方法JNI注册
  return RegisterMethodsOrDie(
      env, kBinderProxyPathName,
      gBinderProxyMethods, NELEM(gBinderProxyMethods));
}

Java Binder 注册服务

在Native Binder层又一个ServiceManager.cpp管理着服务,在Java Bidner层中也有一个ServiceManager.java可以通过它 getService、addService获取和注册服务。 下面以ActivityManagerService的注册为例,查看Java Binder的ServiceManager的注册服务过程:

// ActivityManagerNative继承Binder,所以ActivityManagerService就是Binder
public final class ActivityManagerService extends ActivityManagerNative
      implements Watchdog.Monitor, BatteryStatsImpl.BatteryCallback {
  public void setSystemProcess() {
      try {
          //1. 注册ServiceManager
          ServiceManager.addService(Context.ACTIVITY_SERVICE, this, true);
           ...
      } catch (PackageManager.NameNotFoundException e) {
          throw new RuntimeException(
                  "Unable to find android system package", e);
      }
  }
}

ActivityManagerService本身是一个Binder,在注释1处Context.ACTIVITY_SERVICE为"activity",并传入了this的AMS对象作为参数,调用ServiceManager.addServie()进行注册。

ServiceManager.addService

Java Binder的Service要注册,就是通过 ServiceManager.addService来注册服务。

  public static void addService(String name, IBinder service, boolean allowIsolated) {
      try {
          // 1. getIServiceManager()返回的是BinderProxy
          getIServiceManager().addService(name, service, allowIsolated);
      } catch (RemoteException e) {
          Log.e(TAG, "error in addService", e);
      }
  }

private static IServiceManager getIServiceManager() {
      if (sServiceManager != null) {
          return sServiceManager;
      }

       // 2. 获取返回sServiceManager
      sServiceManager = ServiceManagerNative.asInterface(BinderInternal.getContextObject());
      return sServiceManager;
  }

根据1和2的注释可以把代码分为三段:

  • BinderInternal.getContextObject()
  • ServiceManagerNative.asInterface()
  • getIServiceManager().addService()

1.1 BinderInternal.getContextObject()

BinderInternal.getContextObject()方法返回一个Binderproxy对象,其对象的mObject参数是BpBinder。这是一个Native方法,找到它的对应函数: frameworks/base/core/jni/android_util_Binder.cpp

static const JNINativeMethod gBinderInternalMethods[] = {
   /* name, signature, funcPtr */
  { "getContextObject", "()Landroid/os/IBinder;", (void*)android_os_BinderInternal_getContextObject },
  ...
};

// 对应函数
static jobject android_os_BinderInternal_getContextObject(JNIEnv* env, jobject clazz)
{
  // 1. 创建一个BpBinder(0)
  sp<IBinder> b = ProcessState::self()->getContextObject(NULL);
  // 2. 创建一个BinderProxy对象,并把BpBinder设置到其mObject变量
  return javaObjectForIBinder(env, b);
}

// 
jobject javaObjectForIBinder(JNIEnv* env, const sp<IBinder>& val)
{
  // 创建java的BinderProxy对象
  object = env->NewObject(gBinderProxyOffsets.mClass, gBinderProxyOffsets.mConstructor);
  if (object != NULL) {
       //  把 BpBinder(0) 的地址设置给 BinderProxy 的 mObject 属性
      env->SetLongField(object, gBinderProxyOffsets.mObject, (jlong)val.get());
  }
  // 返回BinderProxy对象
  return object;
}

BinderInternal.getContextObject()函数通过JNI注册返回一个BinderProxy对象,并把 BpBinder(0) 的地址设置给 BinderProxy 的 mObject 属性。

1.2 ServiceManagerNative.asInterface()

ServiceManagerNative.asInterface()函数的作用是用BinderProxy作为参数创建一个ServiceManagerProxy对象。

  static public IServiceManager asInterface(IBinder obj)
  {
      if (obj == null) {
          return null;
      }
      IServiceManager in =
          (IServiceManager)obj.queryLocalInterface(descriptor);
      if (in != null) {
          return in;
      }
      
      return new ServiceManagerProxy(obj);
  }


class ServiceManagerProxy implements IServiceManager {
 // 通过改造函数将BinderProxy赋值到mRemote中
  public ServiceManagerProxy(IBinder remote) {
      mRemote = remote;
  }

  private IBinder mRemote;
}

ServiceManagerNative.asInterface()生成ServiceManagerProxy对象,Java层ServiceManagerProxy的对象对标Native层的BpServiceManager对象,都是对getService、addService方法进行实现,通过Parcel进行数据封装,后交给BinderProxy或BpBinder进行处理。

所以:

sServiceManager = ServiceManagerNative
           .asInterface(BinderInternal.getContextObject());

等价于:

sServiceManager = new ServiceManagerProxy(BinderProxy);

1.3 getIServiceManager().addService()

根据1.1、1.2讲解知道getIServiceManager()返回ServiceManagerProxy对象,所以 getIServiceManager().addService()等于ServiceManagerProxy.addService()

class ServiceManagerProxy implements IServiceManager {
  public ServiceManagerProxy(IBinder remote) {
      mRemote = remote;
  }

  public void addService(String name, IBinder service, boolean allowIsolated)
          throws RemoteException {
      Parcel data = Parcel.obtain();
      Parcel reply = Parcel.obtain();
      data.writeInterfaceToken(IServiceManager.descriptor);
      data.writeString(name);
      data.writeStrongBinder(service); // 1. 将service写入
      data.writeInt(allowIsolated ? 1 : 0);
      mRemote.transact(ADD_SERVICE_TRANSACTION, data, reply, 0); // 2.调用BinderProxy.transact()
      reply.recycle();
      data.recycle();
  }
}

addService函数就是将请求数据赋值在Parcel结构体中,其中注释1中data.writeStrongBinder(service)就是将service对象写入data的Parcel结构体中。 注释2中,mRemote就是构造函数传进来的BinderProxy,所以执行的是BinderProxy.transact()方法。

BinderProxy.transact()

BinderProxy.transact()通过JNI注册方法,将java的Parcel转换成C++的Parcel,之后调用BinderProxy.mObject的BpBinder,执行transact()方法。

final class BinderProxy implements IBinder {

  public boolean transact(int code, Parcel data, Parcel reply, int flags) throws RemoteException {
      Binder.checkParcel(this, code, data, "Unreasonably large binder buffer");
      return transactNative(code, data, reply, flags);
  }

  public native boolean transactNative(int code, Parcel data, Parcel reply,
          int flags) throws RemoteException;
   ...
}

native transactNative方法对应的执行函数为android_os_BinderProxy_transact: /frameworks/base/core/jni/android_util_Binder.cpp

static jboolean android_os_BinderProxy_transact(JNIEnv* env, jobject obj,
      jint code, jobject dataObj, jobject replyObj, jint flags) // throws RemoteException
{
  // 1. 转成native层的Parcel
  Parcel* data = parcelForJavaObject(env, dataObj);
  Parcel* reply = parcelForJavaObject(env, replyObj);
  // 2. 获取到BpBinder
  IBinder* target = (IBinder*)
      env->GetLongField(obj, gBinderProxyOffsets.mObject);
  // 3. 执行BpBinder.transact()
  status_t err = target->transact(code, *data, reply, flags);

  return JNI_FALSE;
}

BinderProxy.transact()方法通过mObject拿到BpBinder,然后调用BpBinder的transact()方法。

Parcel.writeStrongBinder (Java)

public final class Parcel {
  private static native void nativeWriteStrongBinder(long nativePtr, IBinder val);

   public final void writeStrongBinder(IBinder val) {
      nativeWriteStrongBinder(mNativePtr, val);
  }
}

native nativeWriteStrongBinderJNI注册后对应的执行函数为android_os_Parcel_writeStrongBinder: /frameworks/base/core/jni/android_os_Parcel.cpp

static void android_os_Parcel_writeStrongBinder(JNIEnv* env, jclass clazz, jlong nativePtr, jobject object)
{
  Parcel* parcel = reinterpret_cast<Parcel*>(nativePtr);
  if (parcel != NULL) {
      // 1. 存储ibinderForJavaObject(env, object)后的对象
      const status_t err = parcel->writeStrongBinder(ibinderForJavaObject(env, object));
      if (err != NO_ERROR) {
          signalExceptionForError(env, clazz, err);
      }
  }
}

sp<IBinder> ibinderForJavaObject(JNIEnv* env, jobject obj)
{
  if (obj == NULL) return NULL;
  // 1. 如果是java层的Binder对象,返回JavaBBinderHolder.get()对象
  if (env->IsInstanceOf(obj, gBinderOffsets.mClass)) {
      JavaBBinderHolder* jbh = (JavaBBinderHolder*)
          env->GetLongField(obj, gBinderOffsets.mObject);
      return jbh != NULL ? jbh->get(env, obj) : NULL;
  }
  //2. 如果是java层的BinderProxy对象,
  if (env->IsInstanceOf(obj, gBinderProxyOffsets.mClass)) {
      return (IBinder*)
          env->GetLongField(obj, gBinderProxyOffsets.mObject);
  }

  return NULL;
}

class JavaBBinderHolder : public RefBase
{
public:
  sp<JavaBBinder> get(JNIEnv* env, jobject obj)
  {
      AutoMutex _l(mLock);
      sp<JavaBBinder> b = mBinder.promote();
      if (b == NULL) {
          b = new JavaBBinder(env, obj);
          mBinder = b;
          ALOGV("Creating JavaBinder %p (refs %p) for Object %p, weakCount=%" PRId32 "\n",
               b.get(), b->getWeakRefs(), obj, b->getWeakRefs()->getWeakCount());
      }

      return b;
  }
}

ibinderForJavaObject()根据传进来的对象,判断是java层的Binder类还是BinderProxy类。AMS继承java层的Binder类。所以会执行注释1,Binder类在初始化的时候会通过JNI生成一个JavaBBinderHolder对象保存在mObject变量中,先通过gBinderOffsets.mObject拿到JavaBBinderHolder,最后通过调用JavaBBinderHolder.get()方法返回一个JavaBBinder。 所以Parcel存储的不是ASM对象,而是JavaBBinder对象。

解析JavaBBinder: JavaBBinder继承BBinder,Client找到Server后,会调用Service的JavaBBinder的onTransact方法

class JavaBBinder : public BBinder
{
public:
  JavaBBinder(JNIEnv* env, jobject object)
      : mVM(jnienv_to_javavm(env)), mObject(env->NewGlobalRef(object))
  {
      ALOGV("Creating JavaBBinder %p\n", this);
      android_atomic_inc(&gNumLocalRefs);
      incRefsCreated(env);
  }

  virtual status_t onTransact(
      uint32_t code, const Parcel& data, Parcel* reply, uint32_t flags = 0)
  {
       // ...
       // 执行Binder类的execTransact()方法
      jboolean res = env->CallBooleanMethod(mObject, gBinderOffsets.mExecTransact,
          code, reinterpret_cast<jlong>(&data), reinterpret_cast<jlong>(reply), flags);
      //  ...
  }
}

JavaBBinder的onTransact方法,调用了Binder的execTransact()方法。

public class Binder implements IBinder {

  private boolean execTransact(int code, long dataObj, long replyObj,
          int flags) {
      Parcel data = Parcel.obtain(dataObj);
      Parcel reply = Parcel.obtain(replyObj);

      try {
          res = onTransact(code, data, reply, flags);
      } catch (RemoteException e) {
       
      } catch (RuntimeException e) {
      return res;
  }

  protected boolean onTransact(int code, Parcel data, Parcel reply,
          int flags) throws RemoteException {
     ...
  }

}

Binder类的execTransact方法又调用其onTransact()方法,Binder的子类可以通过重写onTransact()的方法来实现client的交互。比如AMS和它的父类ActivityManagerNative都重写了其onTransact方法。

注册服务总结

  1. ServiceManager方法通过getIServiceManager()得到ServiceMangerProxy(BinderProxy)对象。
  2. addService()方法中写入Parcel的是JavaBBinder对象,通信时通过它调用Binder类的onTransact()方法。

Java Binder 查询服务

通过查询ActivityManagerService服务为例,来学习查询服务的过程:

ServiceManager.getService("activity")

查看ServiceManager.getService方法

public final class ServiceManager {

  public static IBinder getService(String name) {
      try {
          IBinder service = sCache.get(name);
          if (service != null) {
              return service;
          } else {
              return getIServiceManager().getService(name);
          }
      } catch (RemoteException e) {
          Log.e(TAG, "error in getService", e);
      }
      return null;
  }

}

通过上面的注册服务知道,getIServiceManager() 返回ServiceManagerProxy。

class ServiceManagerProxy implements IServiceManager {
  public ServiceManagerProxy(IBinder remote) {
      mRemote = remote;
  }

  public IBinder getService(String name) throws RemoteException {
      Parcel data = Parcel.obtain();
      Parcel reply = Parcel.obtain();
      data.writeInterfaceToken(IServiceManager.descriptor);
      // 1. 写入查询服务的name
      data.writeString(name);
      // 2. 通过BinderProxy最终调用BpBinder. transact()方法
      mRemote.transact(GET_SERVICE_TRANSACTION, data, reply, 0);
      // 3. 根据回复的数据查到查询服务的BBinder
      IBinder binder = reply.readStrongBinder();
      reply.recycle();
      data.recycle();
      return binder;
  }
}

注释1,向data写入查询服务的name。 注释2,上面已经分析过,通过BinderProxy最终调用BpBinder. transact()方法。 注释3,通过reply.readStrongBinder()拿到查询服务的BBinder,接下来分析如何获取。

reply.readStrongBinder()

public final class Parcel {
private static native IBinder nativeReadStrongBinder(long nativePtr);

  public final IBinder readStrongBinder() {
      return nativeReadStrongBinder(mNativePtr);
  }
}

nativeReadStrongBinder对应的执行函数为android_os_Parcel_readStrongBinder /frameworks/base/core/jni/android_os_Parcel.cpp

static jobject android_os_Parcel_readStrongBinder(JNIEnv* env, jclass clazz, jlong nativePtr)
{
  Parcel* parcel = reinterpret_cast<Parcel*>(nativePtr);
  if (parcel != NULL) {
      // 1. javaObjectForIBinder()是创建一个BinderProxy对象,并把IBinder设置到其mObject变量
      return javaObjectForIBinder(env, parcel->readStrongBinder());
  }
  return NULL;
}

注释1中,javaObjectForIBinder上面已经分析过,是创建一个BinderProxy对象,并把IBinder设置到其mObject变量。 那这里 parcel->readStrongBinder()方法就是在reply中通过handle寻找IBinder:

sp<IBinder> Parcel::readStrongBinder() const
{
  sp<IBinder> val;
  unflatten_binder(ProcessState::self(), *this, &val);
  return val;
}

status_t unflatten_binder(const sp<ProcessState>& proc,
  const Parcel& in, sp<IBinder>* out)
{
  const flat_binder_object* flat = in.readObject(false);

  if (flat) {
      switch (flat->type) {
          case BINDER_TYPE_BINDER:
              *out = reinterpret_cast<IBinder*>(flat->cookie);
              return finish_unflatten_binder(NULL, *flat, in);
          case BINDER_TYPE_HANDLE:
              //  根据handle找到对应的BpBidner(handle)
              *out = proc->getStrongProxyForHandle(flat->handle);
              return finish_unflatten_binder(
                  static_cast<BpBinder*>(out->get()), *flat, in);
      }
  }
  return BAD_TYPE;
}

查询服务总结:

  1. 根据查询服务的handle找到对应的BpBinder。