超赞:不愧是“阿里内部Redis学习笔记”从头到尾,全是精华

169 阅读5分钟

近几年,随着移动互联网的飞速发展,我们享受着整个社会的技术进步带来的便利,但同时也给从业者带来了如何保证项目的高并发、低延时的技术挑战,相应的互联网技术也随之发生了重大变革,NoSQL技术得到了蓬勃的发展。

Redis作为基于键值对的NoSQL数据库,具有高性能、丰富的数据结构、持久化、高可用、分布式等特性,同时Redis本身非常稳定,已经得到业界的广泛认可和使用。掌握Redis已经逐步成为开发和运维人员的必备技能之一。

基于上述情况,本次将给大家分享我的珍藏 《阿里内部Redis学习笔记》这本笔记对Redis的相关知识做了系统全面的介绍,因此,可以帮助Redis初学者快速入门和提高。同时,还融入了大量高并发系统的设计、开发及运维调优经验,而是深入浅出的剖析底层实现,让开发者不仅知其然,也知其所以然

本笔记适合人群:前半部分适合Redis初学者快速入门和提高后半部分适合对于Redis有一定了解的开发者,深入挖掘其原理

ps:由于内容较多,本次将展示部分,如果看的不过瘾想更加深入地了解本笔记彻底掌握Redis底层原理 可在文末了解详情。

下面就让我们来看这份 《阿里内部Redis学习笔记》 笔记的庐山真面目吧!

第一部分:初识Redis

内容涵盖: 盛赞Redis+Redis特性+Redis使用场景+用好Redis的建议+正确安装并启动Redis+Redis重大版本)

第一部分 你将进入Redis的世界,了解它的前世今生、众多特性、典型应用场景、安装配置、如何好用等,最后会对Redis发展过程中的重要版本进行说明。

超赞:不愧是“阿里内部Redis学习笔记”从头到尾,全是精华

第二部分:API的理解和使用

内容涵盖: 预备+字符串+哈希+列表+集合+有序集合+键管理)

第二部分 你将了解·5种数据结构的特点、命令使用、应用场景。·键管理、遍历键、数据库管理。

超赞:不愧是“阿里内部Redis学习笔记”从头到尾,全是精华

第三部分 小功能大用处

内容涵盖: 慢查询分析+Redis Shell+Pipeline+事务与Lua+Bitmaps+HyperLogLog+发布订阅+GEO)

Redis提供的5种数据结构已经足够强大,但除此之外,Redis还提供了诸如慢查询分析、功能强大的Redis Shell、Pipeline、事务与Lua脚本、Bitmaps、HyperLogLog、发布订阅、GEO等附加功能,这些功能可以在某些场景发挥重要的作用。

超赞:不愧是“阿里内部Redis学习笔记”从头到尾,全是精华

第四部分 客户端

内容涵盖: 客户端通信协议+Java客户端Jedis+Python客户端redis-py+客户端管理+客户端常见异常+客户端案例分析)

Redis是用单线程来处理多个客户端的访问,因此作为Redis的开发和运维人员需要了解Redis服务端和客户端的通信协议,以及主流编程语言的Redis客户端使用方法,同时还需要了解客户端管理的相应API以及开发运维中可能遇到的问题。

超赞:不愧是“阿里内部Redis学习笔记”从头到尾,全是精华

第五部分 持久化

内容涵盖: RDB+AOF+问题定位与优化+多实例部署)

Redis支持RDB和AOF两种持久化机制,持久化功能有效地避免因进程退出造成的数据丢失问题,当下次重启时利用之前持久化的文件即可实现数据恢复。理解掌握持久化机制对于Redis运维非常重要。

超赞:不愧是“阿里内部Redis学习笔记”从头到尾,全是精华

超赞:不愧是“阿里内部Redis学习笔记”从头到尾,全是精华

第六部分 复制

内容涵盖: 配置+拓扑+原理+开发与运维中的问题)

超赞:不愧是“阿里内部Redis学习笔记”从头到尾,全是精华

超赞:不愧是“阿里内部Redis学习笔记”从头到尾,全是精华

第七部分 Redis的噩梦:阻塞

内容涵盖: 发现阻塞+内在原因+外在原因)

超赞:不愧是“阿里内部Redis学习笔记”从头到尾,全是精华

第八部分 理解内存

内容涵盖: 内存消耗+内存管理+内存优化)

Redis所有的数据都存在内存中,当前内存虽然越来越便宜,但跟廉价的硬盘相比成本还是比较昂贵,因此如何高效利用Redis内存变得非常重要。高效利用Redis内存首先需要理解Redis内存消耗在哪里,如何管理内存,最后才能考虑如何优化内存。掌握这些知识后能够实现用更少的内存存储更多的数据,从而降低成本。

超赞:不愧是“阿里内部Redis学习笔记”从头到尾,全是精华

第九部分 哨兵

内容涵盖: 基本概念+安装和部署+API+客户端连接+实现原理+开发与运维中的问题)

Redis的主从复制模式下,一旦主节点由于故障不能提供服务,需要人工将从节点晋升为主节点,同时还要通知应用方更新主节点地址,对于很多应用场景这种故障处理的方式是无法接受的。可喜的是Redis从2.8开始正式提供了Redis Sentinel(哨兵)架构来解决这个问题。

超赞:不愧是“阿里内部Redis学习笔记”从头到尾,全是精华

第十部分 集群

内容涵盖: 数据分布+搭建集群+节点通信+集群伸缩+请求路由+故障转移+集群完整性)

超赞:不愧是“阿里内部Redis学习笔记”从头到尾,全是精华

第十一部分 缓存设计

内容涵盖: 缓存的收益和成本+缓存更新策略+缓存粒度控制+穿透优化+无底洞优化+雪崩优化+热点key重建优化)

超赞:不愧是“阿里内部Redis学习笔记”从头到尾,全是精华

第十二部分 开发运维的“陷阱”

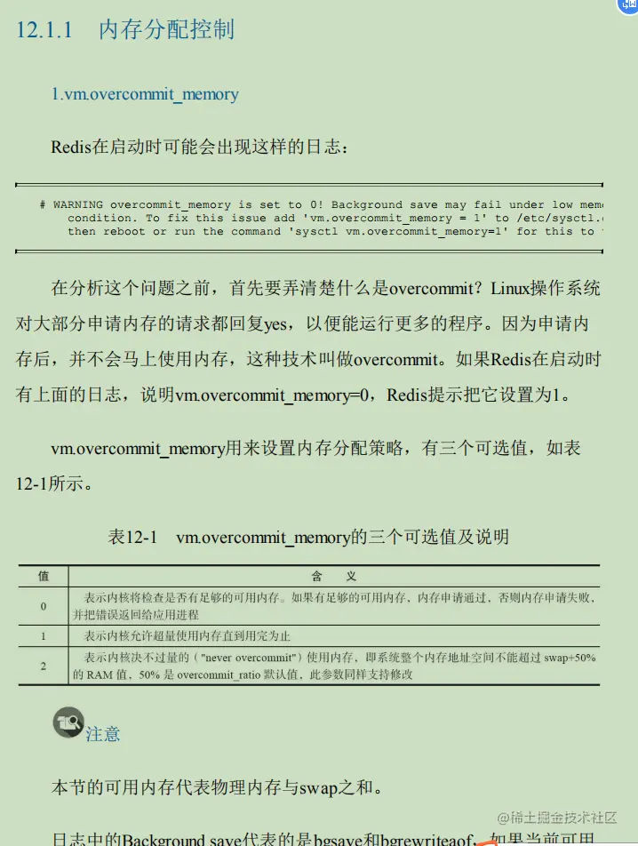
内容涵盖: Linux配置优化+flushall/flushdb误操作+安全的Redis+处理bigkey+寻找热点key)

超赞:不愧是“阿里内部Redis学习笔记”从头到尾,全是精华

第十三部分 Redis监控运维云平台CacheCloud

内容涵盖: CacheCloud是什么+快速部署+机器部署+接入应用+用户功能+运维功能+客户端上报)

超赞:不愧是“阿里内部Redis学习笔记”从头到尾,全是精华

第十四部分 Redis配置统计字典

内容涵盖: info系统状态说明+standalone配置说明和分析+Sentinel配置说明和分析+Cluster配置说明和分析)

超赞:不愧是“阿里内部Redis学习笔记”从头到尾,全是精华

获取方式: 需要这 《阿里内部Redis学习笔记》 请关注+转发 后点击主页私信【Redis】获取完整下载路径方式

超赞:不愧是“阿里内部Redis学习笔记”从头到尾,全是精华

点赞+转发手留余香,祝看完的小伙伴高薪Offer收不停