Apache Flume大数据开发工具概述与入门(一)

171 阅读2分钟

「这是我参与2022首次更文挑战的第24天,活动详情查看:2022首次更文挑战」。

1. 概述

Flume 是 Cloudera 提供的一个高可用的,高可靠的,分布式的海量日志采集、聚合和传输的软件。

Flume 的核心是把数据从数据源(source)收集过来,再将收集到的数据送到指定的目的地(sink)。为了保证输送的过程一定成功,在送到目的地(sink)之前,会先缓存数据(channel),待数据真正到达目的地(sink)后,flume 在删除自己缓存的数据。

Flume 支持定制各类数据发送方,用于收集各类型数据;同时,Flume 支持定制各种数据接受方,用于最终存储数据。一般的采集需求,通过对 flume 的简单配置即可实现。针对特殊场景也具备良好的自定义扩展能力。因此,flume 可以适用于大部分的日常数据采集场景。

当前 Flume 有两个版本。Flume 0.9X 版本的统称 Flume OG(originalgeneration),Flume1.X 版本的统称 Flume NG(next generation)。由于 FlumeNG 经过核心组件、核心配置以及代码架构重构,与 Flume OG 有很大不同,使用时请注意区分。改动的另一原因是将 Flume 纳入 apache 旗下,Cloudera Flume改名为 Apache Flume。

2. 运行机制

Flume 系统中核心的角色是 agent,agent 本身是一个 Java 进程,一般运行在日志收集节点。

图片.png

每一个 agent 相当于一个数据传递员,内部有三个组件:

  • Source:采集源,用于跟数据源对接,以获取数据;

  • Sink:下沉地,采集数据的传送目的,用于往下一级 agent 传递数据或者往最终存储系统传递数据;

  • Channel:agent 内部的数据传输通道,用于从 source 将数据传递到 sink;

在整个数据的传输的过程中,流动的是 event,它是 Flume 内部数据传输的最基本单元。event 将传输的数据进行封装。如果是文本文件,通常是一行记录,event 也是事务的基本单位。event 从 source,流向 channel,再到 sink,本身为一个字节数组,并可携带 headers(头信息)信息。event 代表着一个数据的最小完整单元,从外部数据源来,向外部的目的地去。

一个完整的 event 包括:event headers、event body、event 信息,其中event 信息就是 flume 收集到的日记记录。

3. Flume 采集系统结构图

3.1. 简单结构

单个 agent 采集数据

图片.png

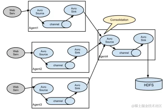
3.2. 复杂结构

多级 agent 之间串联

图片.png