VUE生命周期

79 阅读1分钟

VUE生命周期

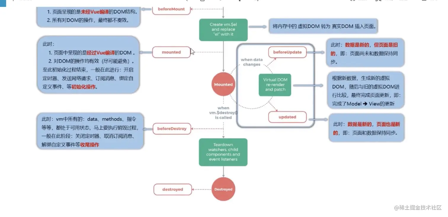
一、钩子函数

屏幕快照 2022-02-17 上午12.11.35.png

屏幕快照 2022-02-17 上午12.12.28.png

二、生命周期注意事项

1、常用的生命周期钩子

  • mounted: 发送ajax请求、启动定时器、绑定自定义事件、订阅消息等(初始化操作)
  • beforeDestory: 清除定时器、解绑自定义事件、取消订阅消息等(收尾工作)

2、关于销毁Vue实例

  • 销毁之后借助VUE开发者工具看不到任何信息
  • 销毁之后自定义事件会失效,但是原生DOM事件依然有效
  • 一般不会在beforeDestory中操作数据,因为即便操作数据,也不会触发更新流程了