Flutter初识与探索

1,162 阅读19分钟

1.技术简介

1.1 移动开发技术进化历程

技术类型UI渲染方式性能开发效率动态化框架代表
H5+原生WebView渲染一般支持Cordova、Ionic
JavaScript+原生渲染原生控件渲染支持RN、Weex
自绘UI+原生调用系统API渲染Flutter高, QT低默认不支持QT、Flutter

备注:

(1)开发语言主要指UI的开发语言。 (2)开发效率,是指整个开发周期的效率,包括编码时间、调试时间、以及排错、兼容时间。 (3)动态化主要指是否支持动态下发代码和是否支持热更新。 值得注意的是Flutter的Release包默认是使用Dart AOT模式编译的,所以不支持动态化,但Dart还有JIT或snapshot运行方式,这些模式都是支持动态化的。

1.2 初识Flutter

1.2.1 Flutter简介

Flutter是谷歌的移动UI框架,可以快速在iOS和Android上构建高质量的原生用户界面。 Flutter可以与现有的代码一起工作。在全世界,Flutter正在被越来越多的开发者和组织使用,并且Flutter是完全免费、开源的。

Flutter主打跨平台、高保真、高性能。开发者可以通过 Dart语言开发 App,一套代码同时运行在 iOS 和 Android平台。 Flutter提供了丰富的组件、接口,开发者可以很快地为 Flutter添加 native扩展。同时 Flutter还使用 Native引擎渲染视图,这为用户提供良好的体验。

跨平台

Flutter使用自己的高性能渲染引擎来绘制widget。这样不仅可以保证在Android和iOS上UI的一致性,而且也可以避免对原生控件依赖而带来的限制及高昂的维护成本。

目前Flutter默认支持iOS、Android、Fuchsia(Google新的自研操作系统)三个移动平台。但Flutter也可支持Web开发(Flutter for web)和PC开发,此次分享的示例和介绍主要是基于iOS和Android平台的。

高性能

Flutter高性能主要靠两点来保证:

首先,Flutter APP采用Dart语言开发。Dart在 JIT(即时编译)模式下,速度与 JavaScript基本持平。但是 Dart支持 AOT,当以 AOT模式运行时,JavaScript便远远追不上了。

其次,Flutter使用自己的渲染引擎来绘制UI,布局数据等由Dart语言直接控制,所以在布局过程中不需要像RN那样要在JavaScript和Native之间通信,这在一些滑动和拖动的场景下具有明显优势,因为在滑动和拖动过程往往都会引起布局发生变化,所以JavaScript需要和Native之间不停的同步布局信息,这和在浏览器中要JavaScript频繁操作DOM所带来的问题是相同的,都会带来比较可观的性能开销。

Dart语言开发

Flutter为什么选择了 Dart而不是 JavaScript?

(静态编译与动态解释:静态编译的程序在执行前全部被翻译为机器码,通常将这种类型称为AOT (Ahead of time)即 “提前编译”;而解释执行的则是一句一句边翻译边运行,通常将这种类型称为JIT(Just-in-time)即“即时编译”)

1开发效率高

基于JIT的快速开发周期:Flutter在开发阶段采用,采用JIT模式,这样就避免了每次改动都要进行编译,极大的节省了开发时间;

基于AOT的发布包: Flutter在发布时可以通过AOT生成高效的ARM代码以保证应用性能。而JavaScript则不具有这个能力。

(2)高性能

Flutter旨在提供流畅、高保真的的UI体验。为了实现这一点,Flutter中需要能够在每个动画帧中运行大量的代码。这意味着需要一种既能提供高性能的语言,而不会出现会丢帧的周期性暂停,而Dart支持AOT,在这一点上可以做的比JavaScript更好。

(3)类型安全

Dart是类型安全的语言,支持静态类型检测,所以可以在编译前发现一些类型的错误,并排除潜在问题。与之不同的,JavaScript是一个弱类型语言,也因此前端社区出现了很多给JavaScript代码添加静态类型检测的扩展语言和工具,如:微软的TypeScript以及Facebook的Flow。

1.2.2 Flutter框架结构

Flutter官方提供的Flutter框架图:

Flutter Framework

这是一个纯 Dart实现的 SDK:

  • 底下两层(Foundation和Animation、Painting、Gestures)在Google的一些视频中被合并为一个dart UI层,对应的是Flutter中的dart:ui包,它是Flutter引擎暴露的底层UI库,提供动画、手势及绘制能力。
  • Rendering层,这一层是一个抽象的布局层,它依赖于dart UI层,Rendering层会构建一个UI树,当UI树有变化时,会计算出有变化的部分,然后更新UI树,最终将UI树绘制到屏幕上(这个过程类似于React中的虚拟DOM)。Rendering层可以说是Flutter UI框架最核心的部分,它除了确定每个UI元素的位置、大小之外还要进行坐标变换、绘制(调用底层dart:ui)。
  • Widgets层是Flutter提供的的一套基础组件库,在基础组件库之上,Flutter还提供了 Material 和Cupertino两种视觉风格的组件库。而Flutter开发的大多数场景,只是和这两层打交道

Flutter Engine

这是一个纯 C++实现的 SDK,其中包括了 Skia引擎、Dart运行时、文字排版引擎等。在代码调用 dart:ui库时,调用最终会走到Engine层,然后实现真正的绘制逻辑。

1.3 搭建Flutter开发环境

1.3.1 安装Flutter

使用镜像: 参考flutter.io/community/c… 以获得有关镜像服务器的最新动态

Windows和macOS下Flutter SDK的安装:

(1)系统要求:需满足对应平台的最低需求

(2)获取Flutter SDK:

flutter.dev/docs/develo…

更新环境变量:在Windows系统自带命令行运行flutter命令 运行flutter doctor命令: 查看是否还需要安装其它依赖

(3)Android设置

坑点:developer.android.com/studio/inde… ==>Service Unavailable 官网提供 developer.android.google.cn/studio/

参考:blog.csdn.net/dhhyx/artic…

Flutter依赖于Android Studio的全量安装。Android Studio不仅可以管理Android 平台依赖、SDK版本等,而且它也是Flutter开发推荐的IDE之一(也可以使用其它编辑器或IDE)

1.3.2 IDE配置

理论上可以使用任何文本编辑器与命令行工具来构建Flutter应用程序。 不过,Flutter官方建议使用Android Studio和VS Code之一以获得更好的开发体验。Flutter官方提供了这两款编辑器插件,通过IDE和插件可获得代码补全、语法高亮、widget编辑辅助、运行和调试支持等功能,可以帮助我们极大的提高开发效率。

坑点:安装FLutter和Dart插件

在Android Studio中安装插件时,打开插件首选项 (macOS:Preferences>Plugins, Windows:File>Settings>Plugins),始终加载不出来Flutter和Dart插件,此时去IDEA官网Developer Tools>All Plugins中搜索插件,选择versions>Compatibility with Android Studio 下载版本和自己安装Android Studio版本对应的版本install到Android Studio中即可(不是直接下载最新版)

创建Flutter应用 运行应用程序

1.3.3 连接设备运行Flutter应用

连接Android模拟器:developer.android.com/studio/run/…

坑点[Android Studio]AVD Manager Unable to locate adb

blog.csdn.net/wenjun_xiao…

1.3.4 遇到问题

如果在过程中遇到问题,可以先去flutter官网查看一下安装方式是否发生变化,或者在网上搜索一下解决方案。

1.4 Dart语言简介

Dart 编程语言主页dart.cn/ dart在线编辑器dartpad.cn/

Dart是谷歌的皇太子,更有Flutter等大臣辅佐。继位正统,拳打JS,脚踢Java是分分钟的事情. 所以大家都应该“奉旨”学习Dart.

Dart的设计同时借鉴了Java和JavaScript。Dart在静态语法方面和Java非常相似,如类型定义、函数声明、泛型等,而在动态特性方面又和JavaScript很像,如函数式特性、异步支持等。Dart也具有一些其它具有表现力的语法,如可选命名参数、..(级联运算符)和?.(条件成员访问运算符)以及??(判空赋值运算符)

Dart目前真正的不足是生态,但是,随着Flutter的逐渐火热,会回过头来反推Dart生态加速发展。

2.应用示例

用Android Studio和VS Code创建的Flutter应用模板默认是一个简单的计数器示例。

该计数器示例中,每点击一次右下角带“+”号的悬浮按钮,屏幕中央的数字就会加1。

主要Dart代码是在 lib/main.dart 文件中:

import 'package:flutter/material.dart'; //导入包 导入了Material UI组件库

void main() => runApp(new MyApp()); //应用入口:main函数中调用了runApp 方法,它的功能是启动Flutter应用。runApp它接受一个Widget参数,在本示例中它是一个MyApp对象,MyApp()是Flutter应用的根组件。

//应用结构
class MyApp extends StatelessWidget {  //MyApp类代表Flutter应用,它继承了 StatelessWidget类,这也就意味着应用本身也是一个widget。
  @override
  Widget build(BuildContext context) { //Flutter在构建页面时,会调用组件的build方法,widget的主要工作是提供一个build()方法来描述如何构建UI界面(通常是通过组合、拼装其它基础widget)
    return new MaterialApp( //MaterialApp 是Material库中提供的Flutter APP框架,通过它可以设置应用的名称、主题、语言、首页及路由列表等。MaterialApp也是一个widget。
      title: 'Flutter Demo', //应用名称
      theme: new ThemeData(
        primarySwatch: Colors.blue, //蓝色主题 
      ),
      home: new MyHomePage(title: 'Flutter Demo Home Page'), //应用首页路由
    );
  }
}

//MyHomePage 是Flutter应用的首页,它继承自StatefulWidget类,表示它是一个有状态的组件(Stateful widget)
class MyHomePage extends StatefulWidget {
  MyHomePage({Key key, this.title}) : super(key: key);
  final String title;

  @override
  _MyHomePageState createState() => new _MyHomePageState();
}

//_MyHomePageState类是MyHomePage类对应的状态类
class _MyHomePageState extends State<MyHomePage> {
  int _counter = 0;

  void _incrementCounter() {
      //当按钮点击时,会调用此函数,该函数的作用是先自增_counter,然后调用setState 方法。setState方法的作用是通知Flutter框架,有状态发生了改变,Flutter框架收到通知后,会执行build方法来根据新的状态重新构建界面。
    setState(() {
      _counter++;
    });
  }

  @override
  Widget build(BuildContext context) { //构建UI界面的逻辑在build方法中
    return new Scaffold( //Scaffold 是 Material 库中提供的页面脚手架,它提供了默认的导航栏、标题和包含主屏幕widget树的body属性
      appBar: new AppBar(
        title: new Text(widget.title),
      ),
      body: new Center( //body的组件树中包含了一个Center 组件,Center 可以将其子组件树对齐到屏幕中心
        child: new Column(
          mainAxisAlignment: MainAxisAlignment.center,
          children: <Widget>[
            new Text(
              'You have pushed the button this many times:',
            ),
            new Text(
              '$_counter',
              style: Theme.of(context).textTheme.headline4,
            ),
          ],
        ),
      ),
      floatingActionButton: new FloatingActionButton( //floatingActionButton是页面右下角的带“+”的悬浮按钮,它的onPressed属性接受一个回调函数,代表它被点击后的处理器
        onPressed: _incrementCounter,
        tooltip: 'Increment',
        child: new Icon(Icons.add),
      ), // This trailing comma makes auto-formatting nicer for build methods.
    );
  }
}

整个计数器执行流程串起来:当右下角的floatingActionButton按钮被点击之后,会调用_incrementCounter方法。在_incrementCounter方法中,首先会自增_counter计数器(状态),然后setState会通知Flutter框架状态发生变化,接着,Flutter框架会调用build方法以新的状态重新构建UI,最终显示在设备屏幕上。

3.路由管理

3.1 简单示例

示例:

创建一个新路由,命名“NewRoute”

class NewRoute extends StatelessWidget {
  @override
  Widget build(BuildContext context) {
    return Scaffold(
      appBar: AppBar(
        title: Text("New route"),
      ),
      body: Center(
        child: Text("This is new route"),
      ),
    );
  }
}

_MyHomePageState.build方法中的Column的子widget中添加一个按钮(FlatButton

Column(
      mainAxisAlignment: MainAxisAlignment.center,
      children: <Widget>[
      ... //省略无关代码
      FlatButton(
         child: Text("open new route"),
         textColor: Colors.blue,
         onPressed: () {
          //导航到新路由   
          Navigator.push( context, //Navigator是一个路由管理的组件,它提供了打开和退出路由页方法。
           // MaterialPageRoute继承自PageRoute类,PageRoute类是一个抽象类,表示占有整个屏幕空间的一个模态路由页面,它还定义了路由构建及切换时过渡动画的相关接口及属性。
           MaterialPageRoute(builder: (context) { //builder 是一个WidgetBuilder类型的回调函数,它的作用是构建路由页面的具体内容,返回值是一个widget。我们通常要实现此回调,返回新路由的实例。
              return NewRoute();
           }));
          },
         ),
       ],
 )

3.2 路由传值

路由跳转时我们需要带一些参数 创建一个TipRoute路由,它接受一个提示文本参数,负责将传入它的文本显示在页面上,另外TipRoute中我们添加一个“返回”按钮,点击后在返回上一个路由的同时会带上一个返回参数

TipRoute实现代码:

class TipRoute extends StatelessWidget {
  TipRoute({
    Key key,
    @required this.text,  // 接收一个text参数
  }) : super(key: key);
  final String text;

  @override
  Widget build(BuildContext context) {
    return Scaffold(
      appBar: AppBar(
        title: Text("提示"),
      ),
      body: Padding(
        padding: EdgeInsets.all(18),
        child: Center(
          child: Column(
            children: <Widget>[
              Text(text),
              RaisedButton(
                onPressed: () => Navigator.pop(context, "我是返回值"),
                child: Text("返回"),
              )
            ],
          ),
        ),
      ),
    );
  }
}

打开新路由TipRoute的代码:

class RouterTestRoute extends StatelessWidget {
  @override
  Widget build(BuildContext context) {
    return Center(
      child: RaisedButton(
        onPressed: () async {
          // 打开`TipRoute`,并等待返回结果
          var result = await Navigator.push(
            context,
            MaterialPageRoute(
              builder: (context) {
                return TipRoute(
                  // 路由参数
                  text: "我是提示xxxx",
                );
              },
            ),
          );
          //输出`TipRoute`路由返回结果
          print("路由返回值: $result");
        },
        child: Text("打开提示页"),
      ),
    );
  }
}

提示文案“我是提示xxxx”是通过TipRoutetext参数传递给新路由页的。我们可以通过等待Navigator.push(…)返回的Future来获取新路由的返回数据。

TipRoute页中有两种方式可以返回到上一页;第一种方式时直接点击导航栏返回箭头,第二种方式是点击页面中的“返回”按钮。这两种返回方式的区别是前者不会返回数据给上一个路由,而后者会。下面是分别点击页面中的返回按钮和导航栏返回箭头后,RouterTestRoute页中print方法在控制台输出的内容:

3.3 命名路由

注册路由表

MaterialApp(
  title: 'Flutter Demo',
  theme: ThemeData(
    primarySwatch: Colors.blue,
  ),
  //注册路由表
  routes:{
   "new_page":(context) => NewRoute(),
    ... // 省略其它路由注册信息
  } ,
  home: MyHomePage(title: 'Flutter Demo Home Page'),
);
MaterialApp(
  title: 'Flutter Demo',
  initialRoute:"/", //名为"/"的路由作为应用的home(首页)
  theme: ThemeData(
    primarySwatch: Colors.blue,
  ),
  //注册路由表
  routes:{
   "new_page":(context) => NewRoute(),
   "/":(context) => MyHomePage(title: 'Flutter Demo Home Page'), //注册首页路由
  } 
);

通过路由名打开新路由页

onPressed: () {
  Navigator.pushNamed(context, "new_page");
  //Navigator.push(context,
  //  MaterialPageRoute(builder: (context) {
  //  return NewRoute();
  //}));  
},

4.基础组件介绍

4.1 Widget简介

4.1.1 概念

在Flutter中几乎所有的对象都是一个Widget: 它不仅可以表示UI元素,也可以表示一些功能性的组件如:用于手势检测的 GestureDetector widget、用于APP主题数据传递的Theme等等

4.1.2 Widget与Element

  • Widget实际上就是Element的配置数据,Widget树实际上是一个配置树,而真正的UI渲染树是由Element构成;不过,由于Element是通过Widget生成的,所以它们之间有对应关系,在大多数场景,我们可以宽泛地认为Widget树就是指UI控件树或UI渲染树。
  • 一个Widget对象可以对应多个Element对象。根据同一份配置(Widget),可以创建多个实例(Element)。

4.1.3 Widget主要接口

Widget类的声明

@immutable
abstract class Widget extends DiagnosticableTree { //Widget类继承自DiagnosticableTree,DiagnosticableTree即“诊断树”,主要作用是提供调试信息。
  const Widget({ this.key });
  final Key key; //这个key属性主要的作用是决定是否在下一次build时复用旧的widget,决定的条件在canUpdate()方法中。
    
  @protected
  Element createElement(); //一个Widget可以对应多个Element;Flutter Framework在构建UI树时,会先调用此方法生成对应节点的Element对象。

  @override
  String toStringShort() {
    return key == null ? '$runtimeType' : '$runtimeType-$key';
  }

  @override
  void debugFillProperties(DiagnosticPropertiesBuilder properties) { //复写父类的方法,主要是设置诊断树的一些特性。
    super.debugFillProperties(properties);
    properties.defaultDiagnosticsTreeStyle = DiagnosticsTreeStyle.dense;
  }
  
    //canUpdate是一个静态方法,它主要用于在Widget树重新build时复用旧的widget,其实具体来说,应该是:是否用新的Widget对象去更新旧UI树上所对应的Element对象的配置;只要newWidget与oldWidget的runtimeType和key同时相等时就会用newWidget去更新Element对象的配置,否则就会创建新的Element。
  static bool canUpdate(Widget oldWidget, Widget newWidget) {
    return oldWidget.runtimeType == newWidget.runtimeType
        && oldWidget.key == newWidget.key;
  }
}

另外Widget类本身是一个抽象类,其中最核心的就是定义了createElement()接口,在Flutter开发中,我们一般都不用直接继承Widget类来实现一个新组件,我们通常会通过继承StatelessWidgetStatefulWidget来间接继承Widget类来实现。StatelessWidgetStatefulWidget都是直接继承自Widget类,而这两个类也正是Flutter中非常重要的两个抽象类,它们引入了两种Widget模型,

4.1.4 StatelessWidget

StatelessWidget用于不需要维护状态的场景,它通常在build方法中通过嵌套其它Widget来构建UI,在构建过程中会递归的构建其嵌套的Widget。

class Echo extends StatelessWidget {
  const Echo({
    Key key,  
    @required this.text,
    this.backgroundColor:Colors.grey,
  }):super(key:key);
    
  final String text;
  final Color backgroundColor;

  @override
  Widget build(BuildContext context) {
    return Center(
      child: Container(
        color: backgroundColor,
        child: Text(text),
      ),
    );
  }
}

Context

build方法有一个context参数,它是BuildContext类的一个实例,表示当前widget在widget树中的上下文,每一个widget都会对应一个context对象(因为每一个widget都是widget树上的一个节点)。实际上,context是当前widget在widget树中位置中执行”相关操作“的一个句柄,比如它提供了从当前widget开始向上遍历widget树以及按照widget类型查找父级widget的方法。下面是在子树中获取父级widget的一个示例:

class ContextRoute extends StatelessWidget {
  @override
  Widget build(BuildContext context) {
    return Scaffold(
      appBar: AppBar(
        title: Text("Context测试"),
      ),
      body: Container(
        child: Builder(builder: (context) {
          // 在Widget树中向上查找最近的父级`Scaffold` widget
          Scaffold scaffold = context.findAncestorWidgetOfExactType<Scaffold>();
          // 直接返回 AppBar的title, 此处实际上是Text("Context测试")
          return (scaffold.appBar as AppBar).title;
        }),
      ),
    );
  }
}

4.1.5 StatefulWidget

StatelessWidget一样,StatefulWidget也是继承自Widget类,并重写了createElement()方法,不同的是返回的Element 对象并不相同;另外StatefulWidget类中添加了一个新的接口createState()StatefulWidget的类定义:

abstract class StatefulWidget extends Widget {
  const StatefulWidget({ Key key }) : super(key: key);
    
  @override
  StatefulElement createElement() => new StatefulElement(this);
    
  @protected
  State createState();
}
  • StatefulElement 间接继承自Element类,与StatefulWidget相对应(作为其配置数据)。StatefulElement中可能会多次调用createState()来创建状态(State)对象。
  • createState() 用于创建和Stateful widget相关的状态,它在Stateful widget的生命周期中可能会被多次调用。例如,当一个Stateful widget同时插入到widget树的多个位置时,Flutter framework就会调用该方法为每一个位置生成一个独立的State实例,其实,本质上就是一个StatefulElement对应一个State实例。

4.1.6 State

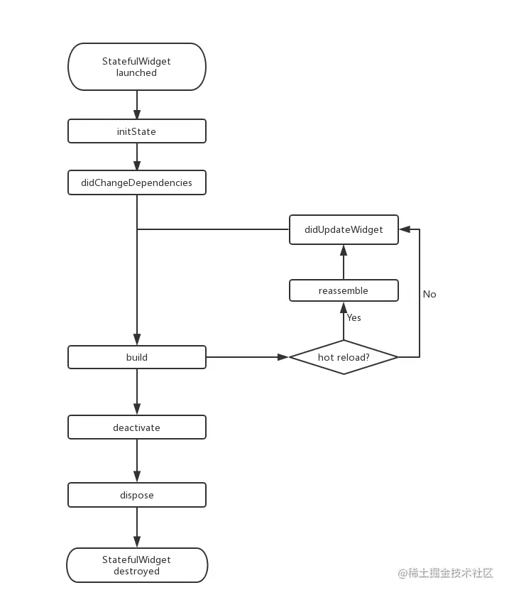
一个StatefulWidget类会对应一个State类,State表示与其对应的StatefulWidget要维护的状态,State中的保存的状态信息可以:

  1. 在widget 构建时可以被同步读取。
  2. 在widget生命周期中可以被改变,当State被改变时,可以手动调用其setState()方法通知Flutter framework状态发生改变,Flutter framework在收到消息后,会重新调用其build方法重新构建widget树,从而达到更新UI的目的。

生命周期

4.1.7 在Widget树中获取State对象

由于StatefulWidget的的具体逻辑都在其State中,所以很多时候,我们需要获取StatefulWidget对应的State对象来调用一些方法,比如Scaffold组件对应的状态类ScaffoldState中就定义了打开SnackBar(路由页底部提示条)的方法。我们有两种方法在子widget树中获取父级StatefulWidget的State对象。

通过Context获取

context对象有一个findAncestorStateOfType()方法,该方法可以从当前节点沿着widget树向上查找指定类型的StatefulWidget对应的State对象

Scaffold(
  appBar: AppBar(
    title: Text("子树中获取State对象"),
  ),
  body: Center(
    child: Builder(builder: (context) {
      return RaisedButton(
        onPressed: () {
          // 查找父级最近的Scaffold对应的ScaffoldState对象
          ScaffoldState _state = context.findAncestorStateOfType<ScaffoldState>();
          //调用ScaffoldState的showSnackBar来弹出SnackBar
          _state.showSnackBar(
            SnackBar(
              content: Text("我是SnackBar"),
            ),
          );
        },
        child: Text("显示SnackBar"),
      );
    }),
  ),
);

通过GlobalKey

4.2 状态管理

管理状态的最常见的方法:

  • Widget管理自己的状态。
  • Widget管理子Widget状态。
  • 混合管理(父Widget和子Widget都管理状态)。

4.2.1 Widget管理自身状态

_TapboxAState 类:

  • 管理TapboxA的状态。
  • 定义_active:确定盒子的当前颜色的布尔值。
  • 定义_handleTap()函数,该函数在点击该盒子时更新_active,并调用setState()更新UI。
  • 实现widget的所有交互式行为。

4.2.2 父Widget管理子Widget的状态

对于父Widget来说,管理状态并告诉其子Widget何时更新通常是比较好的方式。

在以下示例中,TapboxB通过回调将其状态导出到其父组件,状态由父组件管理,因此它的父组件为StatefulWidget。但是由于TapboxB不管理任何状态,所以TapboxBStatelessWidget

ParentWidgetState 类:

  • 为TapboxB 管理_active状态。
  • 实现_handleTapboxChanged(),当盒子被点击时调用的方法。
  • 当状态改变时,调用setState()更新UI。

TapboxB 类:

  • 继承StatelessWidget类,因为所有状态都由其父组件处理。

  • 当检测到点击时,它会通知父组件。

4.2.3 混合状态管理

对于一些组件来说,混合管理的方式会非常有用。在这种情况下,组件自身管理一些内部状态,而父组件管理一些其他外部状态。

在下面TapboxC示例中,手指按下时,盒子的周围会出现一个深绿色的边框,抬起时,边框消失。点击完成后,盒子的颜色改变。 TapboxC将其_active状态导出到其父组件中,但在内部管理其_highlight状态。这个例子有两个状态对象_ParentWidgetState_TapboxCState

_ParentWidgetStateC类:

  • 管理_active 状态。
  • 实现 _handleTapboxChanged() ,当盒子被点击时调用。
  • 当点击盒子并且_active状态改变时调用setState()更新UI。

_TapboxCState 对象:

  • 管理_highlight 状态。
  • GestureDetector监听所有tap事件。当用户点下时,它添加高亮(深绿色边框);当用户释放时,会移除高亮。
  • 当按下、抬起、或者取消点击时更新_highlight状态,调用setState()更新UI。
  • 当点击时,将状态的改变传递给父组件。

4.3 文本、按钮、Icon

4.4 输入框及表单

4.4.1 TextField

Column(
        children: <Widget>[
          TextField(
            autofocus: true,
            decoration: InputDecoration(
                labelText: "用户名",
                hintText: "用户名或邮箱",
                prefixIcon: Icon(Icons.person)
            ),
          ),
          TextField(
            decoration: InputDecoration(
                labelText: "密码",
                hintText: "您的登录密码",
                prefixIcon: Icon(Icons.lock)
            ),
            obscureText: true,
          ),
        ],
);

获取输入内容和监听文本变化

onChange回调 通过controller直接获取(监听) 两种方式相比,onChanged是专门用于监听文本变化,而controller的功能却多一些,除了能监听文本变化外,它还可以设置默认值、选择文本

控制焦点 焦点可以通过FocusNodeFocusScopeNode来控制,默认情况下,焦点由FocusScope来管理,它代表焦点控制范围,可以在这个范围内可以通过FocusScopeNode在输入框之间移动焦点、设置默认焦点等。我们可以通过FocusScope.of(context) 来获取Widget树中默认的FocusScopeNode

class FocusTestRoute extends StatefulWidget {
  @override
  _FocusTestRouteState createState() => new _FocusTestRouteState();
}

class _FocusTestRouteState extends State<FocusTestRoute> {
  FocusNode focusNode1 = new FocusNode();
  FocusNode focusNode2 = new FocusNode();
  FocusScopeNode focusScopeNode;

  @override
  Widget build(BuildContext context) {
    return Padding(
      padding: EdgeInsets.all(16.0),
      child: Column(
        children: <Widget>[
          TextField(
            autofocus: true, 
            focusNode: focusNode1,//关联focusNode1
            decoration: InputDecoration(
                labelText: "input1"
            ),
          ),
          TextField(
            focusNode: focusNode2,//关联focusNode2
            decoration: InputDecoration(
                labelText: "input2"
            ),
          ),
          Builder(builder: (ctx) {
            return Column(
              children: <Widget>[
                RaisedButton(
                  child: Text("移动焦点"),
                  onPressed: () {
                    //将焦点从第一个TextField移到第二个TextField
                    // 这是一种写法 FocusScope.of(context).requestFocus(focusNode2);
                    // 这是第二种写法
                    if(null == focusScopeNode){
                      focusScopeNode = FocusScope.of(context);
                    }
                    focusScopeNode.requestFocus(focusNode2);
                  },
                ),
                RaisedButton(
                  child: Text("隐藏键盘"),
                  onPressed: () {
                    // 当所有编辑框都失去焦点时键盘就会收起  
                    focusNode1.unfocus();
                    focusNode2.unfocus();
                  },
                ),
              ],
            );
          },
          ),
        ],
      ),
    );
  }

}

4.4.2 表单Form

修改一下上面用户登录的示例,在提交之前校验:

  1. 用户名不能为空,如果为空则提示“用户名不能为空”。

  2. 密码不能小于6位,如果小于6为则提示“密码不能少于6位”。

    class FormTestRoute extends StatefulWidget {
      @override
      _FormTestRouteState createState() => new _FormTestRouteState();
    }
    
    class _FormTestRouteState extends State<FormTestRoute> {
      TextEditingController _unameController = new TextEditingController();
      TextEditingController _pwdController = new TextEditingController();
      GlobalKey _formKey= new GlobalKey<FormState>();
    
      @override
      Widget build(BuildContext context) {
        return Scaffold(
          appBar: AppBar(
            title:Text("Form Test"),
          ),
          body: Padding(
            padding: const EdgeInsets.symmetric(vertical: 16.0, horizontal: 24.0),
            child: Form(
              key: _formKey, //设置globalKey,用于后面获取FormState
              autovalidate: true, //开启自动校验
              child: Column(
                children: <Widget>[
                  TextFormField(
                      autofocus: true,
                      controller: _unameController,
                      decoration: InputDecoration(
                          labelText: "用户名",
                          hintText: "用户名或邮箱",
                          icon: Icon(Icons.person)
                      ),
                      // 校验用户名
                      validator: (v) {
                        return v
                            .trim()
                            .length > 0 ? null : "用户名不能为空";
                      }
    
                  ),
                  TextFormField(
                      controller: _pwdController,
                      decoration: InputDecoration(
                          labelText: "密码",
                          hintText: "您的登录密码",
                          icon: Icon(Icons.lock)
                      ),
                      obscureText: true,
                      //校验密码
                      validator: (v) {
                        return v
                            .trim()
                            .length > 5 ? null : "密码不能少于6位";
                      }
                  ),
                  // 登录按钮
                  Padding(
                    padding: const EdgeInsets.only(top: 28.0),
                    child: Row(
                      children: <Widget>[
                        Expanded(
                          child: RaisedButton(
                            padding: EdgeInsets.all(15.0),
                            child: Text("登录"),
                            color: Theme
                                .of(context)
                                .primaryColor,
                            textColor: Colors.white,
                            onPressed: () {
                              //在这里不能通过此方式获取FormState,context不对
                              //print(Form.of(context));
                                
                              // 通过_formKey.currentState 获取FormState后,
                              // 调用validate()方法校验用户名密码是否合法,校验
                              // 通过后再提交数据。 
                              if((_formKey.currentState as FormState).validate()){
                                //验证通过提交数据
                              }
                            },
                          ),
                        ),
                      ],
                    ),
                  )
                ],
              ),
            ),
          ),
        );
      }
    }
    

5.参考

  1. Flutter中文网
  2. 《Flutter实战》

关注我们

大家的支持是我们继续前进的动力,快来关注我们深信服前端团队吧~

同时,如果对我们感兴趣的话,欢迎加入我们,投递简历到 uedc@sangfor.com.cn