首页
沸点
课程
数据标注
HOT
AI Coding
更多
直播
活动
APP
插件
直播
活动
APP
插件
搜索历史
清空
创作者中心
写文章
发沸点
写笔记
写代码
草稿箱
创作灵感
查看更多
登录
注册
并发基础笔记-(部分源码)
G_bug
2022-02-15
107
阅读1分钟
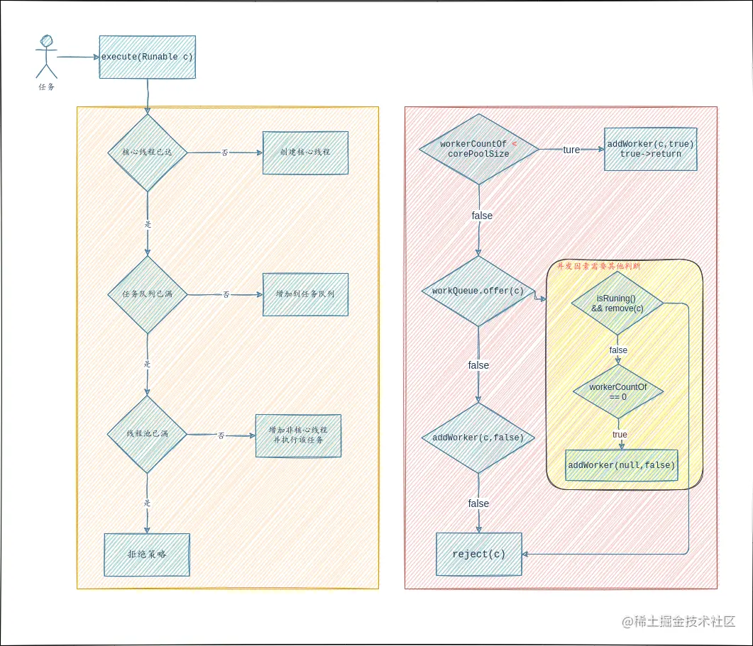
代码解析
execute()流程分析
G_bug
java开发 @啦啦
8
文章
4.0k
阅读
7
粉丝
目录
收起
代码解析
execute()流程分析