Express、Koa、Egg、Midway的区别

2,027 阅读1分钟
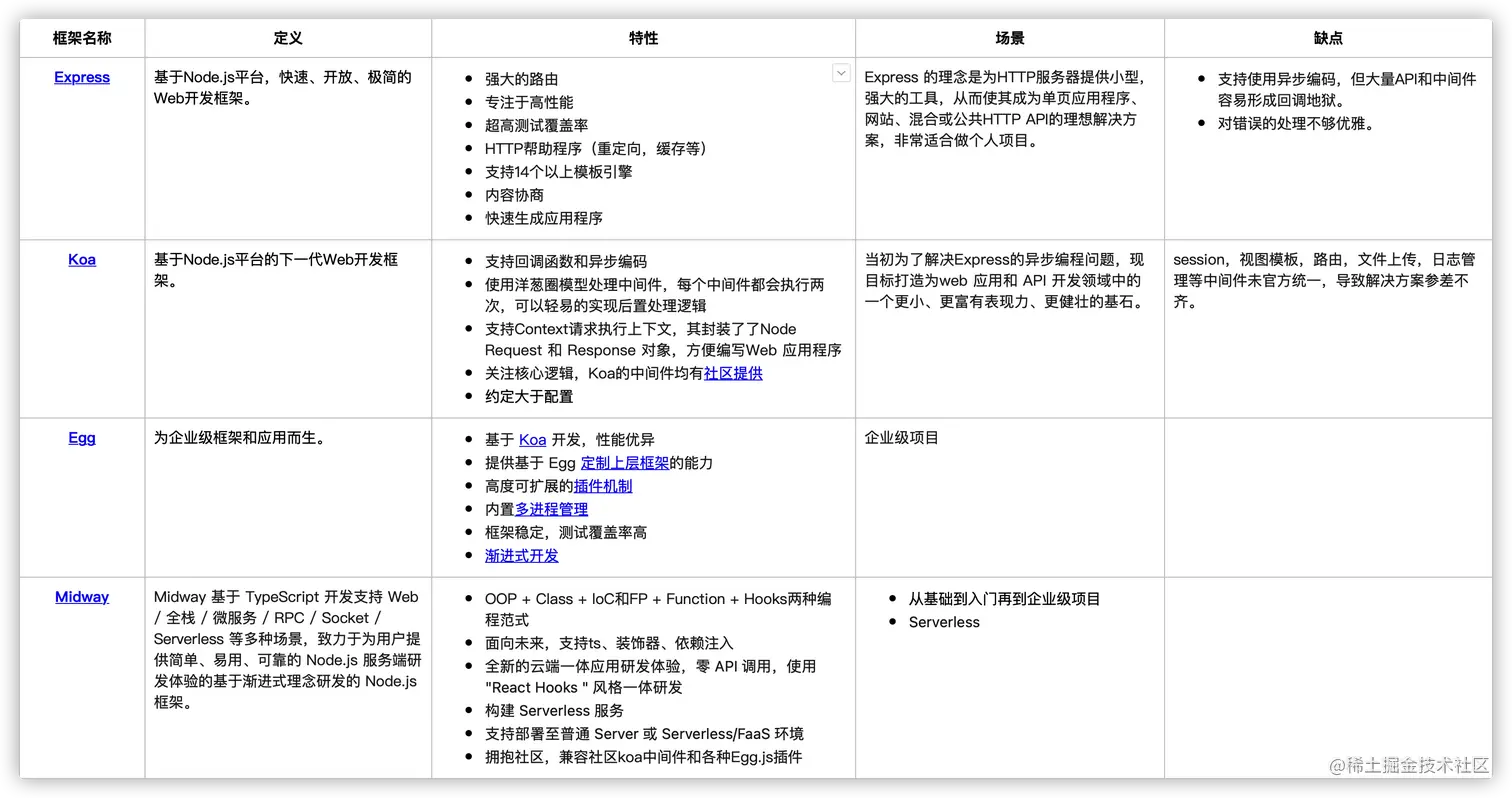
简易对比表格

image.png

Koa与Connect / Express有何不同?
  • 基于promise的控制流
    • 没有回调地狱
    • 通过try / catch可以更好地处理错误。
    • 无需域名。
  • Koa是准系统
    • 与Connect和Express不同,Koa不包含任何中间件。
    • 与Express不同,不提供路由。
    • 与Express不同,没有提供许多便利实用程序。 例如,发送文件。
    • Koa更具模块化。
  • Koa较少依赖中间件,例如,您可以使用主体解析功能代替“主体解析”中间件。
  • Koa提取节点的请求/响应
    • 减少黑客攻击。
    • 更好的用户体验。
    • 正确的流处理。
  • Koa路由(第三方库支持)
    • 由于Express带有自己的路由,但是Koa没有任何内置路由,因此存在第三方库,例如koa-router和koa-route。