前端八股文

2,807 阅读1小时+

[前端刷题网站](fe.ecool.fun)

为什么 0.1 + 0.2 不等于 0.3

与许多其他编程语言不同,JavaScript 并未定义不同类型的数字数据类型,而是始终遵循国际 IEEE 754 标准,将数字存储为双精度浮点数

这种格式以 64 位存储数字,其中数字(分数)存储在位 0 到 51 中,指数存储在位 52 到 62 中,符号存储在位 63 中。

用科学计数法表示二进制 0.1 并只保留前 52 位:

1. HTTP 和 HTTPS

1.http 和 https 的基本概念

http: 是一个客户端和服务器端请求和应答的标准(TCP),用于从 WWW 服务器传输超文本到本地浏览器的超文本传输协议。
https:是以安全为目标的 HTTP 通道,即 HTTP 下 加入 SSL 层进行加密。其作用是:建立一个信息安全通道,来确保数据的传输,确保网站的真实性。

2.http 和 https 的区别及优缺点?

  • http 是超文本传输协议,信息是明文传输,HTTPS 协议要比 http 协议安全,https 是具有安全性的 ssl 加密传输协议,可防止数据在传输过程中被窃取、改变,确保数据的完整性(当然这种安全性并非绝对的,对于更深入的 Web 安全问题,此处暂且不表)。
  • http 协议的默认端口为 80,https 的默认端口为 443。
  • http 的连接很简单,是无状态的。https 握手阶段比较费时,会使页面加载时间延长 50%,增加 10%~20%的耗电。
  • https 缓存不如 http 高效,会增加数据开销。
  • Https 协议需要 ca 证书,费用较高,功能越强大的证书费用越高。
  • SSL 证书需要绑定 IP,不能再同一个 IP 上绑定多个域名,IPV4 资源支持不了这种消耗。

3.https 协议的工作原理

客户端在使用 HTTPS 方式与 Web 服务器通信时有以下几个步骤:

  1. 客户端使用 https url 访问服务器,则要求 web 服务器建立 ssl 链接
  2. web 服务器接收到客户端的请求之后,会将网站的证书(证书中包含了公钥),传输给客户端
  3. 客户端和 web 服务器端开始协商 SSL 链接的安全等级,也就是加密等级。
  4. 客户端浏览器通过双方协商一致的安全等级,建立会话密钥,然后通过网站的公钥来加密会话密钥,并传送给网站。
  5. web 服务器通过自己的私钥解密出会话密钥
  6. web 服务器通过会话密钥加密与客户端之间的通信

TCP 四次挥手

  1. 客户端进程发出连接释放报文,并且停止发送数据。释放数据报文首部,FIN=1,其序列号为seq=u(等于前面已经传送过来的数据的最后一个字节的序号加1),此时,客户端进入FIN-WAIT-1(终止等待1)状态。 TCP规定,FIN报文段即使不携带数据,也要消耗一个序号。

2)服务器收到连接释放报文,发出确认报文,ACK=1,ack=u+1,并且带上自己的序列号seq=v,此时,服务端就进入了CLOSE-WAIT(关闭等待)状态。TCP服务器通知高层的应用进程,客户端向服务器的方向就释放了,这时候处于半关闭状态,即客户端已经没有数据要发送了,但是服务器若发送数据,客户端依然要接受。这个状态还要持续一段时间,也就是整个CLOSE-WAIT状态持续的时间。

3)客户端收到服务器的确认请求后,此时,客户端就进入FIN-WAIT-2(终止等待2)状态,等待服务器发送连接释放报文(在这之前还需要接受服务器发送的最 后的数据)。

4)服务器将最后的数据发送完毕后,就向客户端发送连接释放报文,FIN=1,ack=u+1,由于在半关闭状态,服务器很可能又发送了一些数据,假定此时的序列号为seq=w,此时,服务器就进入了LAST-ACK(最后确认)状态,等待客户端的确认。

5)客户端收到服务器的连接释放报文后,必须发出确认,ACK=1,ack=w+1,而自己的序列号是seq=u+1,此时,客户端就进入了TIME-WAIT(时间等待)状态。注意此时TCP连接还没有释放,必须经过2∗∗MSL(最长报文段寿命)的时间后,当客户端撤销相应的TCB后,才进入CLOSED状态

6)服务器只要收到了客户端发出的确认,立即进入CLOSED状态。同样,撤销TCB后,就结束了这次的TCP连接。可以看到,服务器结束TCP连接的时间要比客户端早一些

TCP/IP / 如何保证数据包传输的有序可靠?

对字节流分段并进行编号然后通过 ACK 回复超时重发这两个机制来保证。

(1)为了保证数据包的可靠传递,发送方必须把已发送的数据包保留在缓冲区;
(2)并为每个已发送的数据包启动一个超时定时器;
(3)如在定时器超时之前收到了对方发来的应答信息(可能是对本包的应答,也可以是对本包后续包的应答),则释放该数据包占用的缓冲区;
(4)否则,重传该数据包,直到收到应答或重传次数超过规定的最大次数为止。
(5)接收方收到数据包后,先进行CRC校验,如果正确则把数据交给上层协议,然后给发送方发送一个累计应答包,表明该数据已收到,如果接收方正好也有数据要发给发送方,应答包也可方在数据包中捎带过去。

TCP和UDP的区别

  1. TCP是面向链接的,而UDP是面向无连接的。
  2. TCP仅支持单播传输,UDP 提供了单播,多播,广播的功能。
  3. TCP的三次握手保证了连接的可靠性; UDP是无连接的、不可靠的一种数据传输协议,首先不可靠性体现在无连接上,通信都不需要建立连接,对接收到的数据也不发送确认信号,发送端不知道数据是否会正确接收。
  4. UDP的头部开销比TCP的更小,数据传输速率更高实时性更好

HTTP 请求跨域问题

  1. 跨域的原理

    跨域,是指浏览器不能执行其他网站的脚本。它是由浏览器的同源策略造成的。
    同源策略,是浏览器对 JavaScript 实施的安全限制,只要协议、域名、端口有任何一个不同,都被当作是不同的域。
    跨域原理,即是通过各种方式,避开浏览器的安全限制

  2. 解决方案

    最初做项目的时候,使用的是jsonp,但存在一些问题,使用get请求不安全,携带数据较小,后来也用过iframe,但只有主域相同才行,也是存在些问题,后来通过了解和学习发现使用代理和proxy代理配合起来使用比较方便,就引导后台按这种方式做下服务器配置,在开发中使用proxy,在服务器上使用nginx代理,这样开发过程中彼此都方便,效率也高;现在h5新特性还有 windows.postMessage()

    • JSONP
      ajax 请求受同源策略影响,不允许进行跨域请求,而 script 标签 src 属性中的链 接却可以访问跨域的 js 脚本,利用这个特性,服务端不再返回 JSON 格式的数据,而是 返回一段调用某个函数的 js 代码,在 src 中进行了调用,这样实现了跨域。

      步骤:

      1. 去创建一个script标签
      2. script的src属性设置接口地址
      3. 接口参数,必须要带一个自定义函数名,要不然后台无法返回数据
      4. 通过定义函数名去接受返回的数据
      //动态创建 script
      var script = document.createElement('script');
      
      // 设置回调函数
      function getData(data) {
          console.log(data);
      }
      
      //设置 script 的 src 属性,并设置请求地址
      script.src = 'http://localhost:3000/?callback=getData';
      
      // 让 script 生效
      document.body.appendChild(script);
      复制代码
      

      JSONP 的缺点:
      JSON 只支持 get,因为 script 标签只能使用 get 请求; JSONP 需要后端配合返回指定格式的数据。

    • document.domain 基础域名相同 子域名不同

    • window.name 利用在一个浏览器窗口内,载入所有的域名都是共享一个window.name

    • CORS CORS(Cross-origin resource sharing)跨域资源共享 服务器设置对CORS的支持原理:服务器设置Access-Control-Allow-Origin HTTP响应头之后,浏览器将会允许跨域请求

    • proxy代理 目前常用方式,通过服务器设置代理

    • window.postMessage() 利用h5新特性window.postMessage()

Cookie、sessionStorage、localStorage 的区别

相同点

  • 存储在客户端

不同点

  • cookie数据大小不能超过4k;sessionStorage和localStorage的存储比cookie大得多,可以达到5M+
  • cookie设置的过期时间之前一直有效;localStorage永久存储,浏览器关闭后数据不丢失除非主动删除数据;sessionStorage数据在当前浏览器窗口关闭后自动删除
  • cookie的数据会自动的传递到服务器;sessionStorage和localStorage数据保存在本地

粘包问题分析与对策

TCP粘包是指发送方发送的若干包数据到接收方接收时粘成一包,从接收缓冲区看,后一包数据的头紧接着前一包数据的尾。

粘包出现原因

简单得说,在流传输中出现,UDP不会出现粘包,因为它有消息边界

粘包情况有两种,一种是粘在一起的包都是完整的数据包,另一种情况是粘在一起的包有不完整的包

为了避免粘包现象,可采取以下几种措施:

(1)对于发送方引起的粘包现象,用户可通过编程设置来避免,TCP提供了强制数据立即传送的操作指令push,TCP软件收到该操作指令后,就立即将本段数据发送出去,而不必等待发送缓冲区满;

(2)对于接收方引起的粘包,则可通过优化程序设计、精简接收进程工作量、提高接收进程优先级等措施,使其及时接收数据,从而尽量避免出现粘包现象;

(3)由接收方控制,将一包数据按结构字段,人为控制分多次接收,然后合并,通过这种手段来避免粘包。分包多发

以上提到的三种措施,都有其不足之处。

(1)第一种编程设置方法虽然可以避免发送方引起的粘包,但它关闭了优化算法,降低了网络发送效率,影响应用程序的性能,一般不建议使用。

(2)第二种方法只能减少出现粘包的可能性,但并不能完全避免粘包,当发送频率较高时,或由于网络突发可能使某个时间段数据包到达接收方较快,接收方还是有可能来不及接收,从而导致粘包。

(3)第三种方法虽然避免了粘包,但应用程序的效率较低,对实时应用的场合不适合。

一种比较周全的对策是:接收方创建一预处理线程,对接收到的数据包进行预处理,将粘连的包分开。实验证明这种方法是高效可行的。

浏览器

从输入URL到页面加载的全过程

从输入URL到页面加载的主干流程

  1. 首先在浏览器中输入URL

  2. 查找缓存:浏览器先查看浏览器缓存-系统缓存-路由缓存中是否有该地址页面,如果有则显示页面内容。如果没有则进行下一步。

    • 浏览器缓存:浏览器会记录DNS一段时间,因此,只是第一个地方解析DNS请求;
    • 操作系统缓存:如果在浏览器缓存中不包含这个记录,则会使系统调用操作系统, 获取操作系统的记录(保存最近的DNS查询缓存);
    • 路由器缓存:如果上述两个步骤均不能成功获取DNS记录,继续搜索路由器缓存;
    • ISP缓存:若上述均失败,继续向ISP搜索。
  3. DNS域名解析:浏览器向DNS服务器发起请求,解析该URL中的域名对应的IP地址。DNS服务器是基于UDP的,因此会用到UDP协议

  4. 建立TCP连接:解析出IP地址后,根据IP地址和默认80端口,和服务器建立TCP连接

  5. 发起HTTP请求:浏览器发起读取文件的HTTP请求,,该请求报文作为TCP三次握手的第三次数据发送给服务器

  6. 服务器响应请求并返回结果:服务器对浏览器请求做出响应,并把对应的html文件发送给浏览器

  7. 关闭TCP连接:通过四次挥手释放TCP连接

  8. 浏览器渲染:客户端(浏览器)解析HTML内容并渲染出来,浏览器接收到数据包后的解析流程为:

    • 构建DOM树:词法分析然后解析成DOM树(dom tree),是由dom元素及属性节点组成,树的根是document对象
    • 构建CSS规则树:生成CSS规则树(CSS Rule Tree)
    • 构建render树:Web浏览器将DOM和CSSOM结合,并构建出渲染树(render tree)
    • 布局(Layout):计算出每个节点在屏幕中的位置
    • 绘制(Painting):即遍历render树,并使用UI后端层绘制每个节点。

    浏览器渲染流程图

  9. JS引擎解析过程:调用JS引擎执行JS代码(JS的解释阶段,预处理阶段,执行阶段生成执行上下文,VO,作用域链、回收机制等等)

    • 创建window对象:window对象也叫全局执行环境,当页面产生时就被创建,所有的全局变量和函数都属于window的属性和方法,而DOM Tree也会映射在window的doucment对象上。当关闭网页或者关闭浏览器时,全局执行环境会被销毁。
    • 加载文件:完成js引擎分析它的语法与词法是否合法,如果合法进入预编译
    • 预编译:在预编译的过程中,浏览器会寻找全局变量声明,把它作为window的属性加入到window对象中,并给变量赋值为'undefined';寻找全局函数声明,把它作为window的方法加入到window对象中,并将函数体赋值给他(匿名函数是不参与预编译的,因为它是变量)。而变量提升作为不合理的地方在ES6中已经解决了,函数提升还存在。
    • 解释执行:执行到变量就赋值,如果变量没有被定义,也就没有被预编译直接赋值,在ES5非严格模式下这个变量会成为window的一个属性,也就是成为全局变量。string、int这样的值就是直接把值放在变量的存储空间里,object对象就是把指针指向变量的存储空间。函数执行,就将函数的环境推入一个环境的栈中,执行完成后再弹出,控制权交还给之前的环境。JS作用域其实就是这样的执行流机制实现的。

浏览器重绘与重排的区别?

  • 重排/回流(Reflow):当DOM的变化影响了元素的几何信息,浏览器需要重新计算元素的几何属性,将其安放在界面中的正确位置,这个过程叫做重排。表现为重新生成布局,重新排列元素。
  • 重绘(Repaint): 当一个元素的外观发生改变,但没有改变布局,重新把元素外观绘制出来的过程,叫做重绘。表现为某些元素的外观被改变

单单改变元素的外观,肯定不会引起网页重新生成布局,但当浏览器完成重排之后,将会重新绘制受到此次重排影响的部分

重排和重绘代价是高昂的,它们会破坏用户体验,并且让UI展示非常迟缓,而相比之下重排的性能影响更大,在两者无法避免的情况下,一般我们宁可选择代价更小的重绘。

『重绘』不一定会出现『重排』,『重排』必然会出现『重绘』。

如何触发重排和重绘?

任何改变用来构建渲染树的信息都会导致一次重排或重绘:

  • 添加、删除、更新DOM节点
  • 通过display: none隐藏一个DOM节点-触发重排和重绘
  • 通过visibility: hidden隐藏一个DOM节点-只触发重绘,因为没有几何变化
  • 移动或者给页面中的DOM节点添加动画
  • 添加一个样式表,调整样式属性
  • 用户行为,例如调整窗口大小,改变字号,或者滚动。

如何避免重绘或者重排?

  1. 集中改变样式,不要一条一条地修改 DOM 的样式。

  2. 不要把 DOM 结点的属性值放在循环里当成循环里的变量。

  3. 为动画的 HTML 元件使用 fixedabsoultposition,那么修改他们的 CSS 是不会 reflow 的。

  4. 不使用 table 布局。因为可能很小的一个小改动会造成整个 table 的重新布局。

  5. 尽量只修改position:absolutefixed元素,对其他元素影响不大

  6. 动画开始GPU加速,translate使用3D变化

  7. 提升为合成层

    将元素提升为合成层有以下优点:

    • 合成层的位图,会交由 GPU 合成,比 CPU 处理要快
    • 当需要 repaint 时,只需要 repaint 本身,不会影响到其他的层
    • 对于 transform 和 opacity 效果,不会触发 layout 和 paint

    提升合成层的最好方式是使用 CSS 的 will-change 属性:

    #target {
      will-change: transform;
    }
    复制代码
    

    关于合成层的详解请移步无线性能优化:Composite

介绍下304过程

  • a. 浏览器请求资源时首先命中资源的Expires 和 Cache-Control,Expires 受限于本地时间,如果修改了本地时间,可能会造成缓存失效,可以通过Cache-control: max-age指定最大生命周期,状态仍然返回200,但不会请求数据,在浏览器中能明显看到from cache字样。
  • b. 强缓存失效,进入协商缓存阶段,首先验证ETagETag可以保证每一个资源是唯一的,资源变化都会导致ETag变化。服务器根据客户端上送的If-None-Match值来判断是否命中缓存。
  • c. 协商缓存Last-Modify/If-Modify-Since阶段,客户端第一次请求资源时,服务服返回的header中会加上Last-Modify,Last-modify是一个时间标识该资源的最后修改时间。再次请求该资源时,request的请求头中会包含If-Modify-Since,该值为缓存之前返回的Last-Modify。服务器收到If-Modify-Since后,根据资源的最后修改时间判断是否命中缓存。

浏览器的缓存机制 强制缓存 && 协商缓存

浏览器与服务器通信的方式为应答模式,即是:浏览器发起HTTP请求 – 服务器响应该请求。那么浏览器第一次向服务器发起该请求后拿到请求结果,会根据响应报文中HTTP头的缓存标识,决定是否缓存结果,是则将请求结果和缓存标识存入浏览器缓存中,简单的过程如下图:

图片

由上图我们可以知道:

  • 浏览器每次发起请求,都会先在浏览器缓存中查找该请求的结果以及缓存标识
  • 浏览器每次拿到返回的请求结果都会将该结果和缓存标识存入浏览器缓存中

以上两点结论就是浏览器缓存机制的关键,他确保了每个请求的缓存存入与读取,只要我们再理解浏览器缓存的使用规则,那么所有的问题就迎刃而解了。为了方便理解,这里根据是否需要向服务器重新发起HTTP请求将缓存过程分为两个部分,分别是强制缓存协商缓存

  • 强制缓存

    强制缓存就是向浏览器缓存查找该请求结果,并根据该结果的缓存规则来决定是否使用该缓存结果的过程。当浏览器向服务器发起请求时,服务器会将缓存规则放入HTTP响应报文的HTTP头中和请求结果一起返回给浏览器,控制强制缓存的字段分别是 ExpiresCache-Control,其中Cache-Control优先级比Expires高。

    强制缓存的情况主要有三种(暂不分析协商缓存过程),如下:

    1. 不存在该缓存结果和缓存标识,强制缓存失效,则直接向服务器发起请求(跟第一次发起请求一致)。
    2. 存在该缓存结果和缓存标识,但该结果已失效,强制缓存失效,则使用协商缓存。
    3. 存在该缓存结果和缓存标识,且该结果尚未失效,强制缓存生效,直接返回该结果
  • 协商缓存

    协商缓存就是强制缓存失效后,浏览器携带缓存标识向服务器发起请求,由服务器根据缓存标识决定是否使用缓存的过程,同样,协商缓存的标识也是在响应报文的HTTP头中和请求结果一起返回给浏览器的,控制协商缓存的字段分别有:Last-Modified / If-Modified-SinceEtag / If-None-Match,其中Etag / If-None-Match的优先级比Last-Modified / If-Modified-Since高。协商缓存主要有以下两种情况:

    1. 协商缓存生效,返回304
    2. 协商缓存失效,返回200和请求结果结果

传送门 ☞ # 彻底理解浏览器的缓存机制

说下进程、线程和协程

进程是一个具有一定独立功能的程序在一个数据集上的一次动态执行的过程,是操作系统进行资源分配和调度的一个独立单位,是应用程序运行的载体。进程是一种抽象的概念,从来没有统一的标准定义。

线程是程序执行中一个单一的顺序控制流程,是程序执行流的最小单元,是处理器调度和分派的基本单位。一个进程可以有一个或多个线程,各个线程之间共享程序的内存空间(也就是所在进程的内存空间)。一个标准的线程由线程ID、当前指令指针(PC)、寄存器和堆栈组成。而进程由内存空间(代码、数据、进程空间、打开的文件)和一个或多个线程组成。

协程,英文Coroutines,是一种基于线程之上,但又比线程更加轻量级的存在,这种由程序员自己写程序来管理的轻量级线程叫做『用户空间线程』,具有对内核来说不可见的特性。

进程和线程的区别与联系

【区别】:
调度:线程作为调度和分配的基本单位,进程作为拥有资源的基本单位;
并发性:不仅进程之间可以并发执行,同一个进程的多个线程之间也可并发执行;
拥有资源:进程是拥有资源的一个独立单位,线程不拥有系统资源,但可以访问隶属于进程的资源。
系统开销:在创建或撤消进程时,由于系统都要为之分配和回收资源,导致系统的开销明显大于创建或撤消线程时的开销。但是进程有独立的地址空间,一个进程崩溃后,在保护模式下不会对其它进程产生影响,而线程只是一个进程中的不同执行路径。线程有自己的堆栈和局部变量,但线程之间没有单独的地址空间,一个进程死掉就等于所有的线程死掉,所以多进程的程序要比多线程的程序健壮,但在进程切换时,耗费资源较大,效率要差一些。

【联系】: 一个线程只能属于一个进程,而一个进程可以有多个线程,但至少有一个线程;
资源分配给进程,同一进程的所有线程共享该进程的所有资源;
处理机分给线程,即真正在处理机上运行的是线程;
线程在执行过程中,需要协作同步。不同进程的线程间要利用消息通信的办法实现同步。

BFC(块级格式上下文)

BFC的概念

BFCBlock Formatting Context 的缩写,即块级格式化上下文。BFC是CSS布局的一个概念,是一个独立的渲染区域,规定了内部box如何布局, 并且这个区域的子元素不会影响到外面的元素,其中比较重要的布局规则有内部 box 垂直放置,计算 BFC 的高度的时候,浮动元素也参与计算。

BFC的原理布局规则

  • 内部的Box会在垂直方向,一个接一个地放置
  • Box垂直方向的距离由margin决定。属于同一个BFC的两个相邻Box的margin会发生重叠
  • 每个元素的margin box的左边, 与包含块border box的左边相接触(对于从左往右的格式化,否则相反
  • BFC的区域不会与float box重叠
  • BFC是一个独立容器,容器里面的子元素不会影响到外面的元素
  • 计算BFC的高度时,浮动元素也参与计算高度
  • 元素的类型和display属性,决定了这个Box的类型。不同类型的Box会参与不同的Formatting Context

如何创建BFC?

  • 根元素,即HTML元素
  • float的值不为none
  • position为absolute或fixed
  • display的值为inline-block、table-cell、table-caption
  • overflow的值不为visible

BFC的使用场景

  • 去除边距重叠现象
  • 清除浮动(让父元素的高度包含子浮动元素)
  • 避免某元素被浮动元素覆盖
  • 避免多列布局由于宽度计算四舍五入而自动换行

JS垃圾回收机制

  1. 项目中,如果存在大量不被释放的内存(堆/栈/上下文),页面性能会变得很慢。当某些代码操作不能被合理释放,就会造成内存泄漏。我们尽可能减少使用闭包,因为它会消耗内存。

  2. 浏览器垃圾回收机制/内存回收机制:

    浏览器的Javascript具有自动垃圾回收机制(GC:Garbage Collecation),垃圾收集器会定期(周期性)找出那些不在继续使用的变量,然后释放其内存。

    标记清除:在js中,最常用的垃圾回收机制是标记清除:当变量进入执行环境时,被标记为“进入环境”,当变量离开执行环境时,会被标记为“离开环境”。垃圾回收器会销毁那些带标记的值并回收它们所占用的内存空间。
    谷歌浏览器:“查找引用”,浏览器不定时去查找当前内存的引用,如果没有被占用了,浏览器会回收它;如果被占用,就不能回收。
    IE浏览器:“引用计数法”,当前内存被占用一次,计数累加1次,移除占用就减1,减到0时,浏览器就回收它。

  3. 优化手段:内存优化 ; 手动释放:取消内存的占用即可。

    (1)堆内存:fn = null 【null:空指针对象】

    (2)栈内存:把上下文中,被外部占用的堆的占用取消即可。

  4. 内存泄漏

    在 JS 中,常见的内存泄露主要有 4 种,全局变量、闭包、DOM 元素的引用、定时器

作用域和作用域链

创建函数的时候,已经声明了当前函数的作用域==>当前创建函数所处的上下文。如果是在全局下创建的函数就是[[scope]]:EC(G),函数执行的时候,形成一个全新的私有上下文EC(FN),供字符串代码执行(进栈执行)

定义:简单来说作用域就是变量与函数的可访问范围,由当前环境与上层环境的一系列变量对象组成
1.全局作用域:代码在程序的任何地方都能被访问,window 对象的内置属性都拥有全局作用域。
2.函数作用域:在固定的代码片段才能被访问

作用:作用域最大的用处就是隔离变量,不同作用域下同名变量不会有冲突。

作用域链参考链接一般情况下,变量到 创建该变量 的函数的作用域中取值。但是如果在当前作用域中没有查到,就会向上级作用域去查,直到查到全局作用域,这么一个查找过程形成的链条就叫做作用域链。

闭包的两大作用:保存/保护

  • 闭包的概念

    函数执行时形成的私有上下文EC(FN),正常情况下,代码执行完会出栈后释放;但是特殊情况下,如果当前私有上下文中的某个东西被上下文以外的事物占用了,则上下文不会出栈释放,从而形成不销毁的上下文。 函数执行函数执行过程中,会形成一个全新的私有上下文,可能会被释放,可能不会被释放,不论释放与否,他的作用是:

(1)保护:划分一个独立的代码执行区域,在这个区域中有自己私有变量存储的空间,保护自己的私有变量不受外界干扰(操作自己的私有变量和外界没有关系);

(2)保存:如果当前上下文不被释放【只要上下文中的某个东西被外部占用即可】,则存储的这些私有变量也不会被释放,可以供其下级上下文中调取使用,相当于把一些值保存起来了;

我们把函数执行形成私有上下文,来保护和保存私有变量机制称为闭包

闭包是指有权访问另一个函数作用域中的变量的函数--《JavaScript高级程序设计》

稍全面的回答: 在js中变量的作用域属于函数作用域, 在函数执行完后,作用域就会被清理,内存也会随之被回收,但是由于闭包函数是建立在函数内部的子函数, 由于其可访问上级作用域,即使上级函数执行完, 作用域也不会随之销毁, 这时的子函数(也就是闭包),便拥有了访问上级作用域中变量的权限,即使上级函数执行完后作用域内的值也不会被销毁。

  • 闭包的特性

    • 1、内部函数可以访问定义他们外部函数的参数和变量。(作用域链的向上查找,把外围的作用域中的变量值存储在内存中而不是在函数调用完毕后销毁)设计私有的方法和变量,避免全局变量的污染。

      1.1.闭包是密闭的容器,,类似于set、map容器,存储数据的

      1.2.闭包是一个对象,存放数据的格式为 key-value 形式

    • 2、函数嵌套函数

    • 3、本质是将函数内部和外部连接起来。优点是可以读取函数内部的变量,让这些变量的值始终保存在内存中,不会在函数被调用之后自动清除

  • 闭包形成的条件

    1. 函数的嵌套
    2. 内部函数引用外部函数的局部变量,延长外部函数的变量生命周期
  • 闭包的用途

    1. 模仿块级作用域
    2. 保护外部函数的变量 能够访问函数定义时所在的词法作用域(阻止其被回收)
    3. 封装私有化变量
    4. 创建模块
  • 闭包应用场景

    闭包的两个场景,闭包的两大作用:保存/保护。 在开发中, 其实我们随处可见闭包的身影, 大部分前端JavaScript 代码都是“事件驱动”的,即一个事件绑定的回调方法; 发送ajax请求成功|失败的回调;setTimeout的延时回调;或者一个函数内部返回另一个匿名函数,这些都是闭包的应用。

  • 闭包的优点:延长局部变量的生命周期

  • 闭包缺点:会导致函数的变量一直保存在内存中,过多的闭包可能会导致内存泄漏

原型 && 原型链

原型关系:

  • 每个 class都有显示原型 prototype
  • 每个实例都有隐式原型 _ proto_
  • 实例的_ proto_指向对应 class 的 prototype

原型:  在 JS 中,每当定义一个对象(函数也是对象)时,对象中都会包含一些预定义的属性。其中每个函数对象都有一个prototype 属性,这个属性指向函数的原型对象

原型链:函数的原型链对象constructor默认指向函数本身,原型对象除了有原型属性外,为了实现继承,还有一个原型链指针__proto__,该指针是指向上一层的原型对象,而上一层的原型对象的结构依然类似。因此可以利用__proto__一直指向Object的原型对象上,而Object原型对象用Object.prototype.__ proto__ = null表示原型链顶端。如此形成了js的原型链继承。同时所有的js对象都有Object的基本防范

特点:  JavaScript对象是通过引用来传递的,我们创建的每个新对象实体中并没有一份属于自己的原型副本。当我们修改原型时,与之相关的对象也会继承这一改变。

new运算符的实现机制

  1. 首先创建了一个新的空对象
  2. 设置原型,将对象的原型设置为函数的prototype对象。
  3. 让函数的this指向这个对象,执行构造函数的代码(为这个新对象添加属性)
  4. 判断函数的返回值类型,如果是值类型,返回创建的对象。如果是引用类型,就返回这个引用类型的对象。

EventLoop 事件循环

JS是单线程的,为了防止一个函数执行时间过长阻塞后面的代码,所以会先将同步代码压入执行栈中,依次执行,将异步代码推入异步队列,异步队列又分为宏任务队列和微任务队列,因为宏任务队列的执行时间较长,所以微任务队列要优先于宏任务队列。微任务队列的代表就是,Promise.thenMutationObserver,宏任务的话就是setImmediate setTimeout setInterval

JS运行的环境。一般为浏览器或者Node。 在浏览器环境中,有JS 引擎线程和渲染线程,且两个线程互斥。 Node环境中,只有JS 线程。 不同环境执行机制有差异,不同任务进入不同Event Queue队列。 当主程结束,先执行准备好微任务,然后再执行准备好的宏任务,一个轮询结束。

浏览器中的事件环(Event Loop)

事件环的运行机制是,先会执行栈中的内容,栈中的内容执行后执行微任务,微任务清空后再执行宏任务,先取出一个宏任务,再去执行微任务,然后在取宏任务清微任务这样不停的循环。

  • eventLoop 是由JS的宿主环境(浏览器)来实现的;

  • 事件循环可以简单的描述为以下四个步骤:

    1. 函数入栈,当Stack中执行到异步任务的时候,就将他丢给WebAPIs,接着执行同步任务,直到Stack为空;
    2. 此期间WebAPIs完成这个事件,把回调函数放入队列中等待执行(微任务放到微任务队列,宏任务放到宏任务队列)
    3. 执行栈为空时,Event Loop把微任务队列执行清空;
    4. 微任务队列清空后,进入宏任务队列,取队列的第一项任务放入Stack(栈)中执行,执行完成后,查看微任务队列是否有任务,有的话,清空微任务队列。重复4,继续从宏任务中取任务执行,执行完成之后,继续清空微任务,如此反复循环,直至清空所有的任务。

    事件循环流程

  • 浏览器中的任务源(task):

    • 宏任务(macrotask)
      宿主环境提供的,比如浏览器
      ajax、setTimeout、setInterval、setTmmediate(只兼容ie)、script、requestAnimationFrame、messageChannel、UI渲染、一些浏览器api
    • 微任务(microtask)
      语言本身提供的,比如promise.then
      then、queueMicrotask(基于then)、mutationObserver(浏览器提供)、messageChannel 、mutationObersve

传送门 ☞ # 宏任务和微任务

Node 环境中的事件环(Event Loop)

Node是基于V8引擎的运行在服务端的JavaScript运行环境,在处理高并发、I/O密集(文件操作、网络操作、数据库操作等)场景有明显的优势。虽然用到也是V8引擎,但由于服务目的和环境不同,导致了它的API与原生JS有些区别,其Event Loop还要处理一些I/O,比如新的网络连接等,所以Node的Event Loop(事件环机制)与浏览器的是不太一样。

2020120317343116.png 执行顺序如下:

  • timers: 计时器,执行setTimeout和setInterval的回调
  • pending callbacks: 执行延迟到下一个循环迭代的 I/O 回调
  • idle, prepare: 队列的移动,仅系统内部使用
  • poll轮询: 检索新的 I/O 事件;执行与 I/O 相关的回调。事实上除了其他几个阶段处理的事情,其他几乎所有的异步都在这个阶段处理。
  • check: 执行setImmediate回调,setImmediate在这里执行
  • close callbacks: 执行close事件的callback,一些关闭的回调函数,如:socket.on('close', ...)

setTimeout、Promise、Async/Await 的区别

  1. setTimeout

    settimeout的回调函数放到宏任务队列里,等到执行栈清空以后执行。

  2. Promise

    Promise本身是同步的立即执行函数, 当在executor中执行resolve或者reject的时候, 此时是异步操作, 会先执行then/catch等,当主栈完成后,才会去调用resolve/reject中存放的方法执行。

    console.log('script start')
    let promise1 = new Promise(function (resolve) {
        console.log('promise1')
        resolve()
        console.log('promise1 end')
    }).then(function () {
        console.log('promise2')
    })
    setTimeout(function(){
        console.log('settimeout')
    })
    console.log('script end')
    // 输出顺序: script start->promise1->promise1 end->script end->promise2->settimeout
    复制代码
    
  3. async/await

    async 函数返回一个 Promise 对象,当函数执行的时候,一旦遇到 await 就会先返回,等到触发的异步操作完成,再执行函数体内后面的语句。可以理解为,是让出了线程,跳出了 async 函数体。

    async function async1(){
       console.log('async1 start');
        await async2();
        console.log('async1 end')
    }
    async function async2(){
        console.log('async2')
    }
    
    console.log('script start');
    async1();
    console.log('script end')
    
    // 输出顺序:script start->async1 start->async2->script end->async1 end
    复制代码
    

传送门 ☞ # JavaScript Promise 专题

Async/Await 如何通过同步的方式实现异步

Async/Await就是一个自执行的generate函数。利用generate函数的特性把异步的代码写成“同步”的形式,第一个请求的返回值作为后面一个请求的参数,其中每一个参数都是一个promise对象.

介绍节流防抖原理、区别以及应用

节流:事件触发后,规定时间内,事件处理函数不能再次被调用。也就是说在规定的时间内,函数只能被调用一次,且是最先被触发调用的那次。

防抖:多次触发事件,事件处理函数只能执行一次,并且是在触发操作结束时执行。也就是说,当一个事件被触发准备执行事件函数前,会等待一定的时间(这时间是码农自己去定义的,比如 1 秒),如果没有再次被触发,那么就执行,如果被触发了,那就本次作废,重新从新触发的时间开始计算,并再次等待 1 秒,直到能最终执行!

使用场景
节流:滚动加载更多、搜索框搜的索联想功能、高频点击、表单重复提交……
防抖:搜索框搜索输入,并在输入完以后自动搜索、手机号,邮箱验证输入检测、窗口大小 resize 变化后,再重新渲染。

/**
 * 节流函数 一个函数执行一次后,只有大于设定的执行周期才会执行第二次。有个需要频繁触发的函数,出于优化性能的角度,在规定时间内,只让函数触发的第一次生效,后面的不生效。
 * @param fn要被节流的函数
 * @param delay规定的时间
 */
function throttle(fn, delay) {
    //记录上一次函数触发的时间
    var lastTime = 0;
    return function(){
        //记录当前函数触发的时间
        var nowTime = Date.now();
        if(nowTime - lastTime > delay){
            //修正this指向问题
            fn.call(this);
            //同步执行结束时间
            lastTime = nowTime;
        }
    }
}

document.onscroll = throttle(function () {
    console.log('scllor事件被触发了' + Date.now());
}, 200); 

/**
 * 防抖函数  一个需要频繁触发的函数,在规定时间内,只让最后一次生效,前面的不生效
 * @param fn要被节流的函数
 * @param delay规定的时间
 */
function debounce(fn, delay) {
    //记录上一次的延时器
    var timer = null;
    return function () {
       //清除上一次的演示器
        clearTimeout(timer);
        //重新设置新的延时器
        timer = setTimeout(function(){
            //修正this指向问题
            fn.apply(this);
        }, delay); 
    }
}
document.getElementById('btn').onclick = debounce(function () {
    console.log('按钮被点击了' + Date.now());
}, 1000);
复制代码

简述MVVM

Vue底层实现原理

vue.js是采用数据劫持结合发布者-订阅者模式的方式,通过Object.defineProperty()来劫持各个属性的setter和getter,在数据变动时发布消息给订阅者,触发相应的监听回调
Vue是一个典型的MVVM框架,模型(Model)只是普通的javascript对象,修改它则试图(View)会自动更新。这种设计让状态管理变得非常简单而直观

Observer(数据监听器) : Observer的核心是通过Object.defineProprtty()来监听数据的变动,这个函数内部可以定义setter和getter,每当数据发生变化,就会触发setter。这时候Observer就要通知订阅者,订阅者就是Watcher

Watcher(订阅者) : Watcher订阅者作为Observer和Compile之间通信的桥梁,主要做的事情是:

  1. 在自身实例化时往属性订阅器(dep)里面添加自己
  2. 自身必须有一个update()方法
  3. 待属性变动dep.notice()通知时,能调用自身的update()方法,并触发Compile中绑定的回调

Compile(指令解析器) : Compile主要做的事情是解析模板指令,将模板中变量替换成数据,然后初始化渲染页面视图,并将每个指令对应的节点绑定更新函数,添加鉴定数据的订阅者,一旦数据有变动,收到通知,更新试图

computed与watch

通俗来讲,既能用 computed 实现又可以用 watch 监听来实现的功能,推荐用 computed, 重点在于 computed 的缓存功能 computed 计算属性是用来声明式的描述一个值依赖了其它的值,当所依赖的值或者变量 改变时,计算属性也会跟着改变; watch 监听的是已经在 data 中定义的变量,当该变量变化时,会触发 watch 中的方法。

watch 属性监听 是一个对象,键是需要观察的属性,值是对应回调函数,主要用来监听某些特定数据的变化,从而进行某些具体的业务逻辑操作,监听属性的变化,需要在数据变化时执行异步或开销较大的操作时使用

computed 计算属性 属性的结果会被缓存,当computed中的函数所依赖的属性没有发生改变的时候,那么调用当前函数的时候结果会从缓存中读取。除非依赖的响应式属性变化时才会重新计算,主要当做属性来使用 computed中的函数必须用return返回最终的结果 computed更高效,优先使用。data 不改变,computed 不更新。

使用场景 computed:当一个属性受多个属性影响的时候使用,例:购物车商品结算功能 watch:当一条数据影响多条数据的时候使用,例:搜索数据

组件中的data为什么是一个函数?

1.一个组件被复用多次的话,也就会创建多个实例。本质上,这些实例用的都是同一个构造函数。 2.如果data是对象的话,对象属于引用类型,会影响到所有的实例。所以为了保证组件不同的实例之间data不冲突,data必须是一个函数。

为什么v-for和v-if不建议用在一起

1.当 v-for 和 v-if 处于同一个节点时,v-for 的优先级比 v-if 更高,这意味着 v-if 将分别重复运行于每个 v-for 循环中。如果要遍历的数组很大,而真正要展示的数据很少时,这将造成很大的性能浪费
2.这种场景建议使用 computed,先对数据进行过滤

注意:3.x 版本中 v-if 总是优先于 v-for 生效。由于语法上存在歧义,建议避免在同一元素上同时使用两者。比起在模板层面管理相关逻辑,更好的办法是通过创建计算属性筛选出列表,并以此创建可见元素。

nextTick的实现原理是什么?

在下次 DOM 更新循环结束之后执行延迟回调,在修改数据之后立即使用 nextTick 来获取更新后的 DOM。 nextTick主要使用了宏任务和微任务。 根据执行环境分别尝试采用Promise、MutationObserver、setImmediate,如果以上都不行则采用setTimeout定义了一个异步方法,多次调用nextTick会将方法存入队列中,通过这个异步方法清空当前队列。

使用过插槽么?用的是具名插槽还是匿名插槽或作用域插槽

vue中的插槽是一个非常好用的东西slot说白了就是一个占位的 在vue当中插槽包含三种一种是默认插槽(匿名)一种是具名插槽还有一种就是作用域插槽 匿名插槽就是没有名字的只要默认的都填到这里具名插槽指的是具有名字的

keep-alive的实现

作用:实现组件缓存,保持这些组件的状态,以避免反复渲染导致的性能问题。 需要缓存组件 频繁切换,不需要重复渲染

场景:tabs标签页 后台导航,vue性能优化

原理:Vue.js内部将DOM节点抽象成了一个个的VNode节点,keep-alive组件的缓存也是基于VNode节点的而不是直接存储DOM结构。它将满足条件(pruneCache与pruneCache)的组件在cache对象中缓存起来,在需要重新渲染的时候再将vnode节点从cache对象中取出并渲染。

mixin

mixin 项目变得复杂的时候,多个组件间有重复的逻辑就会用到mixin
多个组件有相同的逻辑,抽离出来
mixin并不是完美的解决方案,会有一些问题
vue3提出的Composition API旨在解决这些问题【追求完美是要消耗一定的成本的,如开发成本】
场景:PC端新闻列表和详情页一样的右侧栏目,可以使用mixin进行混合
劣势:1.变量来源不明确,不利于阅读
2.多mixin可能会造成命名冲突 3.mixin和组件可能出现多对多的关系,使得项目复杂度变高

hooks用过吗?聊聊react中class组件和函数组件的区别

类组件是使用ES6 的 class 来定义的组件。 函数组件是接收一个单一的 props 对象并返回一个React元素。

关于React的两套API(类(class)API 和基于函数的钩子(hooks) API)。官方推荐使用钩子(函数),而不是类。因为钩子更简洁,代码量少,用起来比较"轻",而类比较"重"。而且,钩子是函数,更符合 React 函数式的本质。

函数一般来说,只应该做一件事,就是返回一个值。 如果你有多个操作,每个操作应该写成一个单独的函数。而且,数据的状态应该与操作方法分离。根据函数这种理念,React 的函数组件只应该做一件事情:返回组件的 HTML 代码,而没有其他的功能。函数的返回结果只依赖于它的参数。不改变函数体外部数据、函数执行过程里面没有副作用。

类(class)是数据和逻辑的封装。 也就是说,组件的状态和操作方法是封装在一起的。如果选择了类的写法,就应该把相关的数据和操作,都写在同一个 class 里面。

类组件的缺点 :

大型组件很难拆分和重构,也很难测试。
业务逻辑分散在组件的各个方法之中,导致重复逻辑或关联逻辑。
组件类引入了复杂的编程模式,比如 render props 和高阶组件。
难以理解的 class,理解 JavaScript 中 this 的工作方式。

区别

函数组件的性能比类组件的性能要高,因为类组件使用的时候要实例化,而函数组件直接执行函数取返回结果即可。

1.状态的有无
hooks出现之前,函数组件没有实例没有生命周期没有state没有this,所以我们称函数组件为无状态组件。 hooks出现之前,react中的函数组件通常只考虑负责UI的渲染,没有自身的状态没有业务逻辑代码,是一个纯函数。它的输出只由参数props决定,不受其他任何因素影响。

2.调用方式的不同
函数组件重新渲染,将重新调用组件方法返回新的react元素。类组件重新渲染将new一个新的组件实例,然后调用render类方法返回react元素,这也说明为什么类组件中this是可变的。

3.因为调用方式不同,在函数组件使用中会出现问题
在操作中改变状态值,类组件可以获取最新的状态值,而函数组件则会按照顺序返回状态值

React Hooks(钩子的作用)

Hook 是 React 16.8 的新增特性。它可以让你在不编写 class 的情况下使用 state 以及其他的 React 特性。

React Hooks的几个常用钩子:

  1. useState() //状态钩子
  2. useContext() //共享状态钩子
  3. useReducer() //action 钩子
  4. useEffect() //副作用钩子

还有几个不常见的大概的说下,后续会专门写篇文章描述下

  • 1.useCallback 记忆函数 一般把函数式组件理解为class组件render函数的语法糖,所以每次重新渲染的时候,函数式组件内部所有的代码都会重新执行一遍。而有了 useCallback 就不一样了,你可以通过 useCallback 获得一个记忆后的函数。

    function App() {
      const memoizedHandleClick = useCallback(() => {
        console.log('Click happened')
      }, []); // 空数组代表无论什么情况下该函数都不会发生改变
      return <SomeComponent onClick={memoizedHandleClick}>Click Me</SomeComponent>;
    }
    复制代码
    

    第二个参数传入一个数组,数组中的每一项一旦值或者引用发生改变,useCallback 就会重新返回一个新的记忆函数提供给后面进行渲染。

  • 2.useMemo 记忆组件 useCallback 的功能完全可以由 useMemo 所取代,如果你想通过使用 useMemo 返回一个记忆函数也是完全可以的。 唯一的区别是:useCallback 不会执行第一个参数函数,而是将它返回给你,而 useMemo 会执行第一个函数并且将函数执行结果返回给你
    所以 useCallback 常用记忆事件函数,生成记忆后的事件函数并传递给子组件使用。而 useMemo 更适合经过函数计算得到一个确定的值,比如记忆组件。

  • 3.useRef 保存引用值

    useRef 跟 createRef 类似,都可以用来生成对 DOM 对象的引用。useRef 返回的值传递给组件或者 DOM 的 ref 属性,就可以通过 ref.current 值访问组件或真实的 DOM 节点,重点是组件也是可以访问到的,从而可以对 DOM 进行一些操作,比如监听事件等等。

  • 4.useImperativeHandle 穿透 Ref

    通过 useImperativeHandle 用于让父组件获取子组件内的索引

  • 5.useLayoutEffect 同步执行副作用

    大部分情况下,使用 useEffect 就可以帮我们处理组件的副作用,但是如果想要同步调用一些副作用,比如对 DOM 的操作,就需要使用 useLayoutEffect,useLayoutEffect 中的副作用会在 DOM 更新之后同步执行。

    useEffect和useLayoutEffect有什么区别:简单来说就是调用时机不同,useLayoutEffect和原来componentDidMount&componentDidUpdate一致,在react完成DOM更新后马上同步调用的代码,会阻塞页面渲染。而useEffect是会在整个页面渲染完才会调用的代码。官方建议优先使用useEffect

React 组件通信方式

react组件间通信常见的几种情况:

    1. 父组件向子组件通信
    1. 子组件向父组件通信
    1. 跨级组件通信
    1. 非嵌套关系的组件通信

1)父组件向子组件通信

父组件通过 props 向子组件传递需要的信息。父传子是在父组件中直接绑定一个正常的属性,这个属性就是指具体的值,在子组件中,用props就可以获取到这个值

// 子组件: Child
const Child = props =>{
  return <p>{props.name}</p>
}

// 父组件 Parent
const Parent = ()=>{
    return <Child name="京程一灯"></Child>
}
复制代码

2)子组件向父组件通信

props+回调的方式,使用公共组件进行状态提升。子传父是先在父组件上绑定属性设置为一个函数,当子组件需要给父组件传值的时候,则通过props调用该函数将参数传入到该函数当中,此时就可以在父组件中的函数中接收到该参数了,这个参数则为子组件传过来的值

// 子组件: Child
const Child = props =>{
  const cb = msg =>{
      return ()=>{
          props.callback(msg)
      }
  }
  return (
      <button onClick={cb("京程一灯欢迎你!")}>京程一灯欢迎你</button>
  )
}

// 父组件 Parent
class Parent extends Component {
    callback(msg){
        console.log(msg)
    }
    render(){
        return <Child callback={this.callback.bind(this)}></Child>    
    }
}
复制代码

3)跨级组件通信

即父组件向子组件的子组件通信,向更深层子组件通信。

  • 使用props,利用中间组件层层传递,但是如果父组件结构较深,那么中间每一层组件都要去传递props,增加了复杂度,并且这些props并不是中间组件自己需要的。
  • 使用context,context相当于一个大容器,我们可以把要通信的内容放在这个容器中,这样不管嵌套多深,都可以随意取用,对于跨越多层的全局数据可以使用context实现。
// context方式实现跨级组件通信 
// Context 设计目的是为了共享那些对于一个组件树而言是“全局”的数据

const BatteryContext = createContext();

//  子组件的子组件 
class GrandChild extends Component {
    render(){
        return (
            <BatteryContext.Consumer>
                {
                    color => <h1 style={{"color":color}}>我是红色的:{color}</h1>
                }
            </BatteryContext.Consumer>
        ) 
    }
}

//  子组件
const Child = () =>{
    return (
        <GrandChild/>
    )
}
// 父组件
class Parent extends Component {
      state = {
          color:"red"
      }
      render(){
          const {color} = this.state
          return (
          <BatteryContext.Provider value={color}>
              <Child></Child>
          </BatteryContext.Provider> 
          )
      }
}
复制代码

4)非嵌套关系的组件通信

即没有任何包含关系的组件,包括兄弟组件以及不在同一个父级中的非兄弟组件。

    1. 可以使用自定义事件通信(发布订阅模式),使用pubsub-js
    1. 可以通过redux等进行全局状态管理
    1. 如果是兄弟组件通信,可以找到这两个兄弟节点共同的父节点, 结合父子间通信方式进行通信。
    1. 也可以new一个 Vue 的 EventBus,进行事件监听,一边执行监听,一边执行新增 VUE的eventBus 就是发布订阅模式,是可以在React中使用的;

setState 既存在异步情况也存在同步情况

1.异步情况 在React事件当中是异步操作

2.同步情况 如果是在setTimeout事件或者自定义的dom事件中,都是同步的

//setTimeout事件
import React,{ Component } from "react";
class Count extends Component{
    constructor(props){
        super(props);
        this.state = {
            count:0
        }
    }

    render(){
        return (
            <>
                <p>count:{this.state.count}</p>
                <button onClick={this.btnAction}>增加</button>
            </>
        )
    }
    
    btnAction = ()=>{
        //不能直接修改state,需要通过setState进行修改
        //同步
        setTimeout(()=>{
            this.setState({
                count: this.state.count + 1
            });
            console.log(this.state.count);
        })
    }
}

export default Count;
复制代码
//自定义dom事件
import React,{ Component } from "react";
class Count extends Component{
    constructor(props){
        super(props);
        this.state = {
            count:0
        }
    }

    render(){
        return (
            <>
                <p>count:{this.state.count}</p>
                <button id="btn">绑定点击事件</button>
            </>
        )
    }
    
    componentDidMount(){
        //自定义dom事件,也是同步修改
        document.querySelector('#btn').addEventListener('click',()=>{
            this.setState({
                count: this.state.count + 1
            });
            console.log(this.state.count);
        });
    }
}

export default Count;
复制代码

生命周期

image.png

安装
当组件的实例被创建并插入到 DOM 中时,这些方法按以下顺序调用:

constructor()
static getDerivedStateFromProps()
render()
componentDidMount()

更新中
更新可能由道具或状态的更改引起。当重新渲染组件时,这些方法按以下顺序调用:

static getDerivedStateFromProps()
shouldComponentUpdate()
render()
getSnapshotBeforeUpdate()
componentDidUpdate()

卸载
当组件从 DOM 中移除时调用此方法:

componentWillUnmount()
复制代码

说一下 react-fiber

1)背景

react-fiber 产生的根本原因,是大量的同步计算任务阻塞了浏览器的 UI 渲染。默认情况下,JS 运算、页面布局和页面绘制都是运行在浏览器的主线程当中,他们之间是互斥的关系。如果 JS 运算持续占用主线程,页面就没法得到及时的更新。当我们调用setState更新页面的时候,React 会遍历应用的所有节点,计算出差异,然后再更新 UI。如果页面元素很多,整个过程占用的时机就可能超过 16 毫秒,就容易出现掉帧的现象。

2)实现原理

  • react内部运转分三层:

    • Virtual DOM 层,描述页面长什么样。
    • Reconciler 层,负责调用组件生命周期方法,进行 Diff 运算等。
    • Renderer 层,根据不同的平台,渲染出相应的页面,比较常见的是 ReactDOM 和 ReactNative。

Fiber 其实指的是一种数据结构,它可以用一个纯 JS 对象来表示

const fiber = {
    stateNode,    // 节点实例
    child,        // 子节点
    sibling,      // 兄弟节点
    return,       // 父节点
}
复制代码
  • 为了实现不卡顿,就需要有一个调度器 (Scheduler) 来进行任务分配。优先级高的任务(如键盘输入)可以打断优先级低的任务(如Diff)的执行,从而更快的生效。任务的优先级有六种:

    • synchronous,与之前的Stack Reconciler操作一样,同步执行
    • task,在next tick之前执行
    • animation,下一帧之前执行
    • high,在不久的将来立即执行
    • low,稍微延迟执行也没关系
    • offscreen,下一次render时或scroll时才执行
  • Fiber Reconciler(react )执行过程分为2个阶段:

    • 阶段一,生成 Fiber 树,得出需要更新的节点信息。这一步是一个渐进的过程,可以被打断。阶段一可被打断的特性,让优先级更高的任务先执行,从框架层面大大降低了页面掉帧的概率。
    • 阶段二,将需要更新的节点一次过批量更新,这个过程不能被打断。
  • Fiber树:React 在 render 第一次渲染时,会通过 React.createElement 创建一颗 Element 树,可以称之为 Virtual DOM Tree,由于要记录上下文信息,加入了 Fiber,每一个 Element 会对应一个 Fiber Node,将 Fiber Node 链接起来的结构成为 Fiber Tree。Fiber Tree 一个重要的特点是链表结构,将递归遍历编程循环遍历,然后配合 requestIdleCallback API, 实现任务拆分、中断与恢复。

从Stack Reconciler到Fiber Reconciler,源码层面其实就是干了一件递归改循环的事情

传送门 ☞# 深入了解 Fiber

Portals

Portals 提供了一种一流的方式来将子组件渲染到存在于父组件的 DOM 层次结构之外的 DOM 节点中。结构不受外界的控制的情况下就可以使用portals进行创建

何时要使用异步组件?如和使用异步组件

  • 加载大组件的时候
  • 路由异步加载的时候

react 中要配合 Suspense 使用

// 异步懒加载
const Box = lazy(()=>import('./components/Box'));
// 使用组件的时候要用suspense进行包裹
<Suspense fallback={<div>loading...</div>}>
    {show && <Box/>}
</Suspense>
复制代码

React 事件绑定原理

React并不是将click事件绑在该div的真实DOM上,而是在document处监听所有支持的事件,当事件发生并冒泡至document处时,React将事件内容封装并交由真正的处理函数运行。这样的方式不仅减少了内存消耗,还能在组件挂载销毁时统一订阅和移除事件。
另外冒泡到 document 上的事件也不是原生浏览器事件,而是 React 自己实现的合成事件(SyntheticEvent)。因此我们如果不想要事件冒泡的话,调用 event.stopPropagation 是无效的,而应该调用 event.preventDefault

react事件绑定原理

webpack 做过哪些优化,开发效率方面、打包策略方面等等

1)优化 Webpack 的构建速度

  • 使用高版本的 Webpack (使用webpack4)

  • 多线程/多实例构建:HappyPack(不维护了)、thread-loader

  • 缩小打包作用域:

    • exclude/include (确定 loader 规则范围)
    • resolve.modules 指明第三方模块的绝对路径 (减少不必要的查找)
    • resolve.extensions 尽可能减少后缀尝试的可能性
    • noParse 对完全不需要解析的库进行忽略 (不去解析但仍会打包到 bundle 中,注意被忽略掉的文件里不应该包含 import、require、define 等模块化语句)
    • IgnorePlugin (完全排除模块)
    • 合理使用alias
  • 充分利用缓存提升二次构建速度:

    • babel-loader 开启缓存
    • terser-webpack-plugin 开启缓存
    • 使用 cache-loader 或者 hard-source-webpack-plugin
      注意:thread-loader 和 cache-loader 兩個要一起使用的話,請先放 cache-loader 接著是 thread-loader 最後才是 heavy-loader
  • DLL:

    • 使用 DllPlugin 进行分包,使用 DllReferencePlugin(索引链接) 对 manifest.json 引用,让一些基本不会改动的代码先打包成静态资源,避免反复编译浪费时间。

2)使用webpack4-优化原因

  • (a)V8带来的优化(for of替代forEach、Map和Set替代Object、includes替代indexOf)
  • (b)默认使用更快的md4 hash算法
  • (c)webpacks AST可以直接从loader传递给AST,减少解析时间
  • (d)使用字符串方法替代正则表达式

①noParse

  • 不去解析某个库内部的依赖关系
  • 比如jquery 这个库是独立的, 则不去解析这个库内部依赖的其他的东西
  • 在独立库的时候可以使用
module.exports = {
  module: {
    noParse: /jquery/,
    rules:[]
  }
}
复制代码

②IgnorePlugin

  • 忽略掉某些内容 不去解析依赖库内部引用的某些内容
  • 从moment中引用 ./locol 则忽略掉
  • 如果要用local的话 则必须在项目中必须手动引入
import 'moment/locale/zh-cn'
module.exports = {
    plugins: [
        new Webpack.IgnorePlugin(/./local/, /moment/),
    ]
}
复制代码

③dillPlugin

  • 不会多次打包, 优化打包时间
  • 先把依赖的不变的库打包
  • 生成 manifest.json文件
  • 然后在webpack.config中引入
  • webpack.DllPlugin Webpack.DllReferencePlugin

④happypack -> thread-loader

  • 大项目的时候开启多线程打包
  • 影响前端发布速度的有两个方面,一个是构建,一个就是压缩,把这两个东西优化起来,可以减少很多发布的时间。

⑤thread-loader
thread-loader 会将您的 loader 放置在一个 worker 池里面运行,以达到多线程构建。
把这个 loader 放置在其他 loader 之前(如下图 example 的位置), 放置在这个 loader 之后的 loader 就会在一个单独的 worker 池(worker pool)中运行。

// webpack.config.js
module.exports = {
  module: {
    rules: [
      {
        test: /.js$/,
        include: path.resolve("src"),
        use: [
          "thread-loader",
          // 你的高开销的loader放置在此 (e.g babel-loader)
        ]
      }
    ]
  }
}
复制代码

每个 worker 都是一个单独的有 600ms 限制的 node.js 进程。同时跨进程的数据交换也会被限制。请在高开销的loader中使用,否则效果不佳

⑥压缩加速——开启多线程压缩

  • 不推荐使用 webpack-paralle-uglify-plugin,项目基本处于没人维护的阶段,issue 没人处理,pr没人合并。
    Webpack 4.0以前:uglifyjs-webpack-plugin,parallel参数
module.exports = {
  optimization: {
    minimizer: [
      new UglifyJsPlugin({
        parallel: true,
      }),
    ],
  },};
复制代码
  • 推荐使用 terser-webpack-plugin
module.exports = {
  optimization: {
    minimizer: [new TerserPlugin(
      parallel: true   // 多线程
    )],
  },
};
复制代码

2)优化 Webpack 的打包体积

  • 压缩代码
  • 提取页面公共资源:
  • Tree shaking
  • Scope hoisting
  • 图片压缩
  • 动态Polyfill

3)speed-measure-webpack-plugin
简称 SMP,分析出 Webpack 打包过程中 Loader 和 Plugin 的耗时,有助于找到构建过程中的性能瓶颈。 开发阶段

开启多核压缩 插件:** terser-webpack-plugin **

const TerserPlugin = require('terser-webpack-plugin')
module.exports = {
    optimization: {
        minimizer: [
            new TerserPlugin({
                parallel: true,
                terserOptions: {
                    ecma: 6,
                },
            }),
        ]
    }
}
复制代码

传送门 ☞# 工程化专题

Babel

简单描述一下 Babel 的编译过程

Babel 是一个 JavaScript 编译器,是一个工具链,主要用于将采用 ECMAScript 2015+ 语法编写的代码转换为向后兼容的 JavaScript 语法,以便能够运行在当前和旧版本的浏览器或其他环境中。

Babel 本质上就是在操作 AST 来完成代码的转译。AST是抽象语法树(Abstract Syntax Tree, AST)

如果想要了解更多,可以阅读和尝试:

Babel 的功能很纯粹,它只是一个编译器。大多数编译器的工作过程可以分为三部分:

  1. 解析(Parse) :将源代码转换成更加抽象的表示方法(例如抽象语法树)。包括词法分析和语法分析。词法分析主要把字符流源代码(Char Stream)转换成令牌流( Token Stream),语法分析主要是将令牌流转换成抽象语法树(Abstract Syntax Tree,AST)。
  2. 转换(Transform) :通过 Babel 的插件能力,对(抽象语法树)做一些特殊处理,将高版本语法的 AST 转换成支持低版本语法的 AST。让它符合编译器的期望,当然在此过程中也可以对 AST 的 Node 节点进行优化操作,比如添加、更新以及移除节点等。
  3. 生成(Generate) :将 AST 转换成字符串形式的低版本代码,同时也能创建 Source Map 映射。

经过这三个阶段,代码就被 Babel 转译成功了。

Git

Git 常用命令

查看分支:git branch
创建分支:git branch
切换分支:git checkout
创建+切换分支:git checkout -b
合并某分支到当前分支:git merge
删除分支:git branch -d

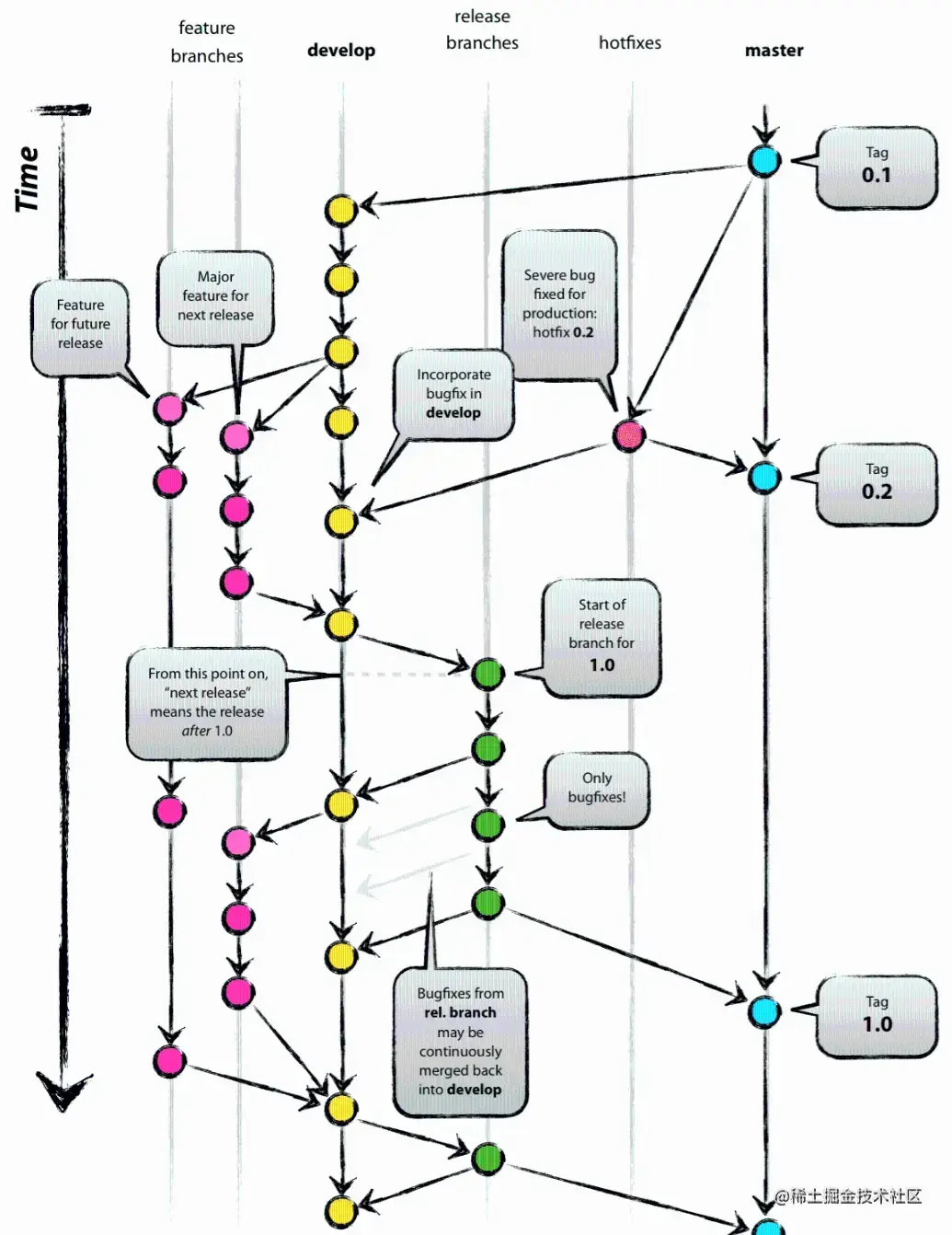
如何使用Git管理项目

image.png

实际开发中,一个仓库(一般只放一个项目)主要存在两条主分支:master与develop分支。这个两个分支的生命周期是整个项目周期。

我们可能使用的不同类型的分支对项目进行管理是:

  • 功能分支 功能分支(或有时称为主题分支)用于为即将发布或遥远的未来版本开发新功能。在开始开发某个功能时,将包含该功能的目标版本在那时很可能是未知的。功能分支的本质在于,只要该功能处于开发阶段,它就存在,但最终会被合并回develop(明确将新功能添加到即将发布的版本中)或丢弃。功能分支通常只存在于开发者仓库中,而不存在于origin

  • 发布分支 发布分支支持准备新的生产版本。它们允许在最后一刻打点 i 和交叉 t。此外,它们允许修复小错误并为发布准备元数据(版本号、构建日期等)。通过在发布分支上完成所有这些工作,该develop 分支被清除以接收下一个大版本的功能。

    • develop分支拉取,且必须合并回 develop 和 master
    • 分支命名约定:release-*
  • 修补程序分支

    Hotfix 分支与发布分支非常相似,因为它们也旨在为新的生产版本做准备,尽管是计划外的。它们产生于需要立即对现场制作版本的不良状态采取行动。当必须立即解决生产版本中的关键错误时,可以从标记生产版本的主分支上的相应标记中分支出一个修补程序分支。

master:这个分支最为稳定,这个分支表明项目处于可发布的状态。
develop:做为开发的分支,平行于master分支。
Feature branches:这种分支和咱们程序员平常开发最为密切,称做功能分支。必须从develop分支建立,完成后合并回develop分支。
Release branches:这个分支用来分布新版本。从develop分支建立,完成后合并回develop与master分支。这个分支上能够作一些很是小的bug修复,固然,你也能够禁止在这个分支作任何bug的修复工做,而只作版本发布的相关操做,例如设置版本号等操做,那样的话那些发现的小bug就必须放到下一个版本修复了。若是在这个分支上发现了大bug,那么也绝对不能在这个分支上改,须要Featrue分支上改,走正常的流程。
Hotfix branches:这个分支主要为修复线上特别紧急的bug准备的。必须从master分支建立,完成后合并回develop与master分支。这个分支主要是解决线上版本的紧急bug修复的,例如忽然版本V0.1上有一个致命bug,必须修复。那么咱们就能够从master 分支上发布这个版本那个时间点 例如 tag v0.1(通常代码发布后会及时在master上打tag),来建立一个 hotfix-v0.1.1的分支,而后在这个分支上改bug,而后发布新的版本。最后将代码合并回develop与master分支。

更多请参考

项目优化

移除生产环境的控制台打印。方案很多,esling+pre-commit、使用插件自动去除,插件包括babel-plugin-transform-remove-console、uglifyjs-webpack-plugin、terser-webpack-plugin。最后选择了terser-webpack-plugin,脚手架vue-cli用这个插件来开启缓存和多线程打包,无需安装额外的插件,仅需在configureWebpack中设置terser插件的drop_console为true即可。最好还是养成良好的代码习惯,在开发基本完成后去掉无用的console,vscode中的turbo console就蛮好的。

第三方库的按需加载。echarts,官方文档里是使用配置文件指定使用的模块,另一种使用babel-plugin-equire实现按需加载。element-ui使用babel-plugin-component实现按需引入。

前后端数据交换方面,推动项目组使用蓝湖、接口文档,与后端同学协商,规范后台数据返回。

雅虎军规提到的,避免css表达式、滤镜,较少DOM操作,优化图片、精灵图,避免图片空链接等

性能问题:页面加载性能、动画性能、操作性能。Performance API,记录性能数据。

winter重学前端 优化技术方案:

缓存:客户端控制的强缓存策略

降低请求成本:DNS 由客户端控制,隔一段时间主动请求获取域名IP,不走系统DNS(完全看不懂)。TCP/TLS连接复用,服务器升级到HTTP2,尽量合并域名。

减少请求数:JS、CSS打包到HTML。JS控制图片异步加载、懒加载。小型图片使用data-uri。

较少传输体积:尽量使用SVG\gradient代替图片。根据机型和网络状况控制图片清晰度。对低清晰度图片使用锐化来提升体验。设计上避免大型背景图。

使用CDN加速,内容分发网络,是建立再承载网基础上的虚拟分布式网络,能够将源站内容缓存到全国或全球的节点服务器上。用户就近获取内容,提高了资源的访问速度,分担源站压力。

转载自 juejin.cn/post/701659…