Spring Framework包含模块及其依赖关系

544 阅读1分钟

1.Spring Framework包含模块

image.png 如图,Spring Framework主要包含Core、AOP、DATA Access/Integration、Web、Test等五大模块

2.模块间依赖关系

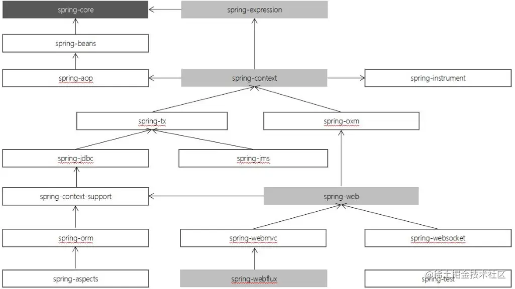
image.png 如图,核心容器中的spring-core是整个spring框架的核心模块,几乎所有spring模块都依赖于它;而核心容器模块中的spring-context又为其他模块所依赖,为其他模块提供支持。

附:spring版本命名规则

  • X:表示主版本号(Major),当 API 的兼容性变化时,X 需递增
  • Y:表示次版本号(Minor),当增加功能时(不影响 API 的兼容性),Y 需递增。
  • Z:表示修订号(Patch),当做 Bug 修复时(不影响 API 的兼容性),Z 需递增。

image.png