git flow

194 阅读1分钟
简介

git workflows(又称为git flow)介绍了一些通过轻量级分支可能实现的常见工作流,你可以决定是否在工作中使用这些轻量级分支,当然你可以自定义主题分支来定义自己的工作流。

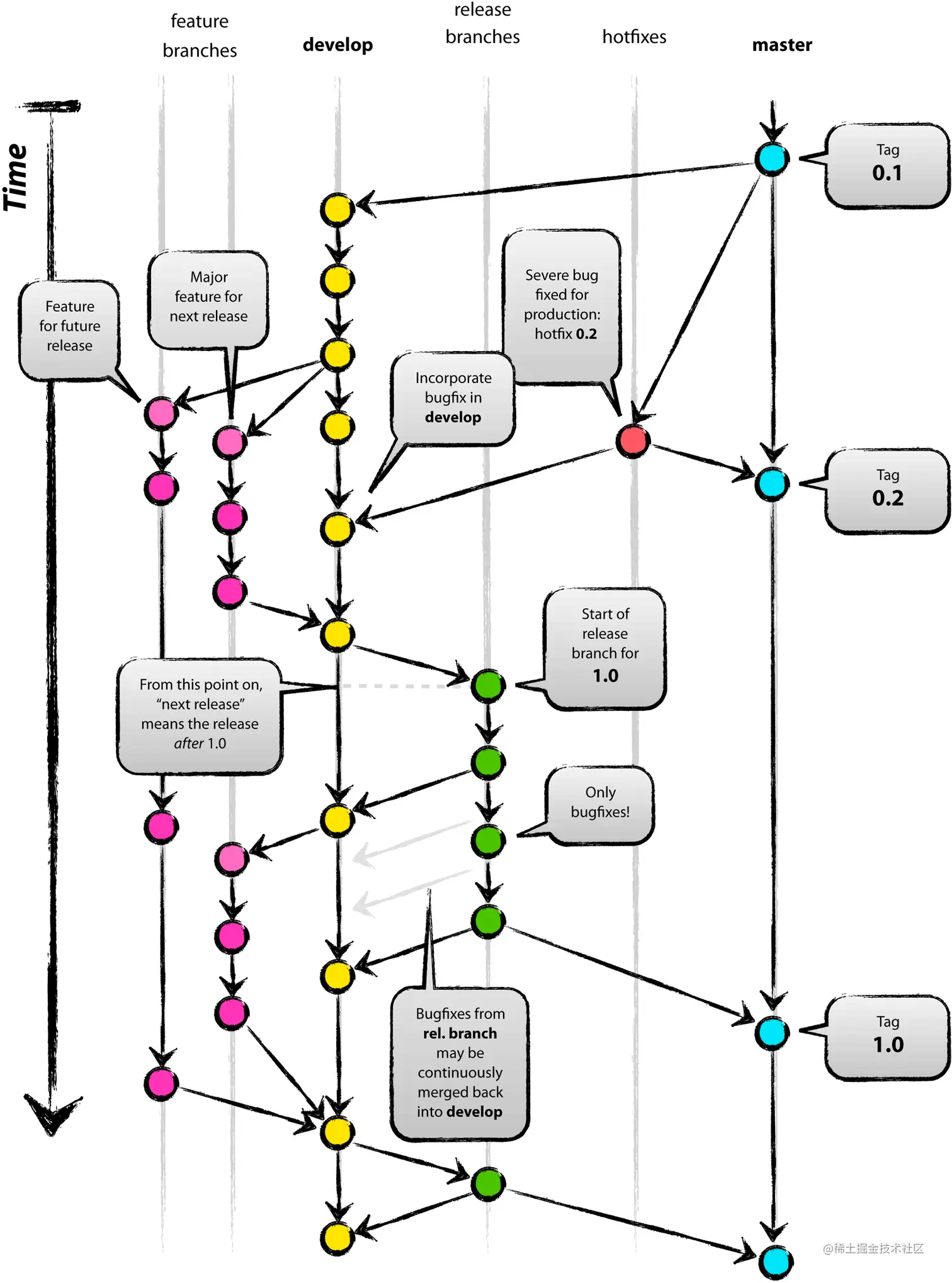
下图是一种常用 git workflows:

B53614A3-ED08-4575-B427-82EDA860F979.png

(图片来源于互联网)

该workflows 可采用的分支规则如下:

  • 开发分支(固定分支):develop
  • 功能分支:feature/YYYYMMDD-功能模块1-子模块1-······,如:feature/20200101-outcall
  • 测试分支:(固定分支):test
  • 修复分支:hotfix/YYYYMMDD-功能模块1-子模块1-······,如:hotfix/20200101-outcall
  • 预发布/上线分支(固定分支):release
  • 线上稳定分支(固定分支):master
参考文档