一、vue基础

98 阅读33分钟
  1. Vue的基本原理 当一个Vue实例创建时,Vue会遍历data中的属性,用 Object.defineProperty(vue3.0使用proxy )将它们转为 getter/setter,并且在内部追踪相关依赖,在属性被访问和修改时通知变化。 每个组件实例都有相应的 watcher 程序实例,它会在组件渲染的过程中把属性记录为依赖,之后当依赖项的setter被调用时,会通知watcher重新计算,从而致使它关联的组件得以更新。

image.png

  1. 双向数据绑定的原理 Vue.js 是采用数据劫持结合发布者-订阅者模式的方式,通过Object.defineProperty()来劫持各个属性的setter,getter,在数据变动时发布消息给订阅者,触发相应的监听回调。主要分为以下几个步骤:

需要observe的数据对象进行递归遍历,包括子属性对象的属性,都加上setter和getter这样的话,给这个对象的某个值赋值,就会触发setter,那么就能监听到了数据变化 compile解析模板指令,将模板中的变量替换成数据,然后初始化渲染页面视图,并将每个指令对应的节点绑定更新函数,添加监听数据的订阅者,一旦数据有变动,收到通知,更新视图 Watcher订阅者是Observer和Compile之间通信的桥梁,主要做的事情是: ①在自身实例化时往属性订阅器(dep)里面添加自己 ②自身必须有一个update()方法 ③待属性变动dep.notice()通知时,能调用自身的update()方法,并触发Compile中绑定的回调,则功成身退。 MVVM作为数据绑定的入口,整合Observer、Compile和Watcher三者,通过Observer来监听自己的model数据变化,通过Compile来解析编译模板指令,最终利用Watcher搭起Observer和Compile之间的通信桥梁,达到数据变化 -> 视图更新;视图交互变化(input) -> 数据model变更的双向绑定效果。

image.png 3. 使用 Object.defineProperty() 来进行数据劫持有什么缺点? 在对一些属性进行操作时,使用这种方法无法拦截,比如通过下标方式修改数组数据或者给对象新增属性,这都不能触发组件的重新渲染,因为 Object.defineProperty 不能拦截到这些操作。更精确的来说,对于数组而言,大部分操作都是拦截不到的,只是 Vue 内部通过重写函数的方式解决了这个问题。

在 Vue3.0 中已经不使用这种方式了,而是通过使用 Proxy 对对象进行代理,从而实现数据劫持。使用Proxy 的好处是它可以完美的监听到任何方式的数据改变,唯一的缺点是兼容性的问题,因为 Proxy 是 ES6 的语法。

  1. MVVM、MVC、MVP的区别 MVC、MVP 和 MVVM 是三种常见的软件架构设计模式,主要通过分离关注点的方式来组织代码结构,优化开发效率。

在开发单页面应用时,往往一个路由页面对应了一个脚本文件,所有的页面逻辑都在一个脚本文件里。页面的渲染、数据的获取,对用户事件的响应所有的应用逻辑都混合在一起,这样在开发简单项目时,可能看不出什么问题,如果项目变得复杂,那么整个文件就会变得冗长、混乱,这样对项目开发和后期的项目维护是非常不利的。

(1)MVC

MVC 通过分离 Model、View 和 Controller 的方式来组织代码结构。其中 View 负责页面的显示逻辑,Model 负责存储页面的业务数据,以及对相应数据的操作。并且 View 和 Model 应用了观察者模式,当 Model 层发生改变的时候它会通知有关 View 层更新页面。Controller 层是 View 层和 Model 层的纽带,它主要负责用户与应用的响应操作,当用户与页面产生交互的时候,Controller 中的事件触发器就开始工作了,通过调用 Model 层,来完成对 Model 的修改,然后 Model 层再去通知 View 层更新。

image.png

(2)MVVM

MVVM 分为 Model、View、ViewModel:

Model代表数据模型,数据和业务逻辑都在Model层中定义; View代表UI视图,负责数据的展示; ViewModel负责监听Model中数据的改变并且控制视图的更新,处理用户交互操作; Model和View并无直接关联,而是通过ViewModel来进行联系的,Model和ViewModel之间有着双向数据绑定的联系。因此当Model中的数据改变时会触发View层的刷新,View中由于用户交互操作而改变的数据也会在Model中同步。

这种模式实现了 Model和View的数据自动同步,因此开发者只需要专注于数据的维护操作即可,而不需要自己操作DOM。

image.png

(3)MVP

MVP 模式与 MVC 唯一不同的在于 Presenter 和 Controller。在 MVC 模式中使用观察者模式,来实现当 Model 层数据发生变化的时候,通知 View 层的更新。这样 View 层和 Model 层耦合在一起,当项目逻辑变得复杂的时候,可能会造成代码的混乱,并且可能会对代码的复用性造成一些问题。MVP 的模式通过使用 Presenter 来实现对 View 层和 Model 层的解耦。MVC 中的Controller 只知道 Model 的接口,因此它没有办法控制 View 层的更新,MVP 模式中,View 层的接口暴露给了 Presenter 因此可以在 Presenter 中将 Model 的变化和 View 的变化绑定在一起,以此来实现 View 和 Model 的同步更新。这样就实现了对 View 和 Model 的解耦,Presenter 还包含了其他的响应逻辑。

  1. Computed 和 Watch 的区别 对于Computed:

它支持缓存,只有依赖的数据发生了变化,才会重新计算 不支持异步,当Computed中有异步操作时,无法监听数据的变化 computed的值会默认走缓存,计算属性是基于它们的响应式依赖进行缓存的,也就是基于data声明过,或者父组件传递过来的props中的数据进行计算的。 如果一个属性是由其他属性计算而来的,这个属性依赖其他的属性,一般会使用computed 如果computed属性的属性值是函数,那么默认使用get方法,函数的返回值就是属性的属性值;在computed中,属性有一个get方法和一个set方法,当数据发生变化时,会调用set方法。 对于Watch:

它不支持缓存,数据变化时,它就会触发相应的操作 支持异步监听 监听的函数接收两个参数,第一个参数是最新的值,第二个是变化之前的值 当一个属性发生变化时,就需要执行相应的操作 监听数据必须是data中声明的或者父组件传递过来的props中的数据,当发生变化时,会触发其他操作,函数有两个的参数: immediate:组件加载立即触发回调函数 deep:深度监听,发现数据内部的变化,在复杂数据类型中使用,例如数组中的对象发生变化。需要注意的是,deep无法监听到数组和对象内部的变化。 当想要执行异步或者昂贵的操作以响应不断的变化时,就需要使用watch。

总结:

computed 计算属性 : 依赖其它属性值,并且 computed 的值有缓存,只有它依赖的属性值发生改变,下一次获取 computed 的值时才会重新计算 computed 的值。 watch 侦听器 : 更多的是观察的作用,无缓存性,类似于某些数据的监听回调,每当监听的数据变化时都会执行回调进行后续操作。 运用场景:

当需要进行数值计算,并且依赖于其它数据时,应该使用 computed,因为可以利用 computed 的缓存特性,避免每次获取值时都要重新计算。 当需要在数据变化时执行异步或开销较大的操作时,应该使用 watch,使用 watch 选项允许执行异步操作 ( 访问一个 API ),限制执行该操作的频率,并在得到最终结果前,设置中间状态。这些都是计算属性无法做到的。 6. Computed 和 Methods 的区别 可以将同一函数定义为一个 method 或者一个计算属性。对于最终的结果,两种方式是相同的

不同点:

computed: 计算属性是基于它们的依赖进行缓存的,只有在它的相关依赖发生改变时才会重新求值; method 调用总会执行该函数。 7. slot是什么?有什么作用?原理是什么? slot又名插槽,是Vue的内容分发机制,组件内部的模板引擎使用slot元素作为承载分发内容的出口。插槽slot是子组件的一个模板标签元素,而这一个标签元素是否显示,以及怎么显示是由父组件决定的。slot又分三类,默认插槽,具名插槽和作用域插槽。

默认插槽:又名匿名查抄,当slot没有指定name属性值的时候一个默认显示插槽,一个组件内只有有一个匿名插槽。 具名插槽:带有具体名字的插槽,也就是带有name属性的slot,一个组件可以出现多个具名插槽。 作用域插槽:默认插槽、具名插槽的一个变体,可以是匿名插槽,也可以是具名插槽,该插槽的不同点是在子组件渲染作用域插槽时,可以将子组件内部的数据传递给父组件,让父组件根据子组件的传递过来的数据决定如何渲染该插槽。 实现原理:当子组件vm实例化时,获取到父组件传入的slot标签的内容,存放在vm.slot中,默认插槽为vm.slot中,默认插槽为vm.slot.default,具名插槽为vm.slot.xxxxxx为插槽名,当组件执行渲染函数时候,遇到slot标签,使用slot.xxx,xxx 为插槽名,当组件执行渲染函数时候,遇到slot标签,使用slot中的内容进行替换,此时可以为插槽传递数据,若存在数据,则可称该插槽为作用域插槽。

  1. 过滤器的作用,如何实现一个过滤器 根据过滤器的名称,过滤器是用来过滤数据的,在Vue中使用filters来过滤数据,filters不会修改数据,而是过滤数据,改变用户看到的输出(计算属性 computed ,方法 methods 都是通过修改数据来处理数据格式的输出显示)。

使用场景:

需要格式化数据的情况,比如需要处理时间、价格等数据格式的输出 / 显示。 比如后端返回一个 年月日的日期字符串,前端需要展示为 多少天前 的数据格式,此时就可以用fliters过滤器来处理数据。 过滤器是一个函数,它会把表达式中的值始终当作函数的第一个参数。过滤器用在插值表达式 {{ }} 和 v-bind 表达式 中,然后放在操作符“ | ”后面进行指示。

例如,在显示金额,给商品价格添加单位:

  • 商品价格:{{item.price | filterPrice}}
  • filters: { filterPrice (price) { return price ? ('¥' + price) : '--' } }

    1. 如何保存页面的当前的状态 既然是要保持页面的状态(其实也就是组件的状态),那么会出现以下两种情况:

    前组件会被卸载 前组件不会被卸载 那么可以按照这两种情况分别得到以下方法:

    组件会被卸载:

    (1)将状态存储在LocalStorage / SessionStorage

    只需要在组件即将被销毁的生命周期 componentWillUnmount (react)中在 LocalStorage / SessionStorage 中把当前组件的 state 通过 JSON.stringify() 储存下来就可以了。在这里面需要注意的是组件更新状态的时机。

    比如从 B 组件跳转到 A 组件的时候,A 组件需要更新自身的状态。但是如果从别的组件跳转到 B 组件的时候,实际上是希望 B 组件重新渲染的,也就是不要从 Storage 中读取信息。所以需要在 Storage 中的状态加入一个 flag 属性,用来控制 A 组件是否读取 Storage 中的状态。

    优点 兼容性好,不需要额外库或工具。 简单快捷,基本可以满足大部分需求。 缺点 状态通过 JSON 方法储存(相当于深拷贝),如果状态中有特殊情况(比如 Date 对象、Regexp 对象等)的时候会得到字符串而不是原来的值。(具体参考用 JSON 深拷贝的缺点) 如果 B 组件后退或者下一页跳转并不是前组件,那么 flag 判断会失效,导致从其他页面进入 A 组件页面时 A 组件会重新读取 Storage,会造成很奇怪的现象 (2)路由传值

    通过 react-router 的 Link 组件的 prop —— to 可以实现路由间传递参数的效果。

    在这里需要用到 state 参数,在 B 组件中通过 history.location.state 就可以拿到 state 值,保存它。返回 A 组件时再次携带 state 达到路由状态保持的效果。

    优点 简单快捷,不会污染 LocalStorage / SessionStorage。 可以传递 Date、RegExp 等特殊对象(不用担心 JSON.stringify / parse 的不足) 缺点 如果 A 组件可以跳转至多个组件,那么在每一个跳转组件内都要写相同的逻辑。 组件不会被卸载:

    (1)单页面渲染

    要切换的组件作为子组件全屏渲染,父组件中正常储存页面状态。

    优点 代码量少 不需要考虑状态传递过程中的错误 缺点 增加 A 组件维护成本 需要传入额外的 prop 到 B 组件 无法利用路由定位页面 除此之外,在Vue中,还可以是用keep-alive来缓存页面,当组件在keep-alive内被切换时组件的activated、deactivated这两个生命周期钩子函数会被执行 被包裹在keep-alive中的组件的状态将会被保留:

    router.js

    { path: '/', name: 'xxx', component: ()=>import('../src/views/xxx.vue'), meta:{ keepAlive: true // 需要被缓存 } },

    1. 常见的事件修饰符及其作用 .stop:等同于 JavaScript 中的 event.stopPropagation() ,防止事件冒泡; .prevent :等同于 JavaScript 中的 event.preventDefault() ,防止执行预设的行为(如果事件可取消,则取消该事件,而不停止事件的进一步传播); .capture :与事件冒泡的方向相反,事件捕获由外到内; .self :只会触发自己范围内的事件,不包含子元素; .once :只会触发一次。
    2. v-if、v-show、v-html 的原理 v-if会调用addIfCondition方法,生成vnode的时候会忽略对应节点,render的时候就不会渲染; v-show会生成vnode,render的时候也会渲染成真实节点,只是在render过程中会在节点的属性中修改show属性值,也就是常说的display; v-html会先移除节点下的所有节点,调用html方法,通过addProp添加innerHTML属性,归根结底还是设置innerHTML为v-html的值。
    3. v-if和v-show的区别 手段:v-if是动态的向DOM树内添加或者删除DOM元素;v-show是通过设置DOM元素的display样式属性控制显隐; 编译过程:v-if切换有一个局部编译/卸载的过程,切换过程中合适地销毁和重建内部的事件监听和子组件;v-show只是简单的基于css切换; 编译条件:v-if是惰性的,如果初始条件为假,则什么也不做;只有在条件第一次变为真时才开始局部编译; v-show是在任何条件下,无论首次条件是否为真,都被编译,然后被缓存,而且DOM元素保留; 性能消耗:v-if有更高的切换消耗;v-show有更高的初始渲染消耗; 使用场景:v-if适合运营条件不大可能改变;v-show适合频繁切换。
    4. v-model 是如何实现的,语法糖实际是什么? (1)作用在表单元素上 动态绑定了 input 的 value 指向了 messgae 变量,并且在触发 input 事件的时候去动态把 message设置为目标值:
    // 等同于 //$event 指代当前触发的事件对象; //$event.target 指代当前触发的事件对象的dom; //$event.target.value 就是当前dom的value值; //在@input方法中,value => sth; //在:value中,sth => value;

    (2)作用在组件上 在自定义组件中,v-model 默认会利用名为 value 的 prop和名为 input 的事件

    本质是一个父子组件通信的语法糖,通过prop和$.emit实现。 因此父组件 v-model 语法糖本质上可以修改为:

    <child :value="message" @input="function(e){message = e}">

    在组件的实现中,可以通过 v-model属性来配置子组件接收的prop名称,以及派发的事件名称。 例子:

    // 父组件 // 等价于

    // 子组件:

    props:{value:aa,} methods:{ onmessage(e){ $emit('input',e.target.value) } }

    默认情况下,一个组件上的v-model 会把 value 用作 prop且把 input 用作 event。但是一些输入类型比如单选框和复选框按钮可能想使用 value prop 来达到不同的目的。使用 model 选项可以回避这些情况产生的冲突。js 监听input 输入框输入数据改变,用oninput,数据改变以后就会立刻出发这个事件。通过input事件把数据emit出去,在父组件接受。父组件设置vmodel的值为inputemit 出去,在父组件接受。父组件设置v-model的值为input emit过来的值。

    1. v-model 可以被用在自定义组件上吗?如果可以,如何使用? 可以。v-model 实际上是一个语法糖,如:

    实际上相当于:

    <input v-bind:value="searchText" v-on:input="searchText = $event.target.value"

    用在自定义组件上也是同理:

    相当于:

    <custom-input v-bind:value="searchText" v-on:input="searchText = $event"

    显然,custom-input 与父组件的交互如下:

    父组件将searchText变量传入custom-input 组件,使用的 prop 名为value; custom-input 组件向父组件传出名为input的事件,父组件将接收到的值赋值给searchText; 所以,custom-input 组件的实现应该类似于这样:

    Vue.component('custom-input', { props: ['value'], template: <input v-bind:value="value" v-on:input="$emit('input', $event.target.value)" > })

    1. data为什么是一个函数而不是对象 JavaScript中的对象是引用类型的数据,当多个实例引用同一个对象时,只要一个实例对这个对象进行操作,其他实例中的数据也会发生变化。

    而在Vue中,更多的是想要复用组件,那就需要每个组件都有自己的数据,这样组件之间才不会相互干扰。

    所以组件的数据不能写成对象的形式,而是要写成函数的形式。数据以函数返回值的形式定义,这样当每次复用组件的时候,就会返回一个新的data,也就是说每个组件都有自己的私有数据空间,它们各自维护自己的数据,不会干扰其他组件的正常运行。

    1. 对keep-alive的理解,它是如何实现的,具体缓存的是什么? 如果需要在组件切换的时候,保存一些组件的状态防止多次渲染,就可以使用 keep-alive 组件包裹需要保存的组件。

    (1)keep-alive

    keep-alive有以下三个属性:

    include 字符串或正则表达式,只有名称匹配的组件会被匹配; exclude 字符串或正则表达式,任何名称匹配的组件都不会被缓存; max 数字,最多可以缓存多少组件实例。 注意:keep-alive 包裹动态组件时,会缓存不活动的组件实例。

    主要流程

    判断组件 name ,不在 include 或者在 exclude 中,直接返回 vnode,说明该组件不被缓存。 获取组件实例 key ,如果有获取实例的 key,否则重新生成。 key生成规则,cid +"∶∶"+ tag ,仅靠cid是不够的,因为相同的构造函数可以注册为不同的本地组件。 如果缓存对象内存在,则直接从缓存对象中获取组件实例给 vnode ,不存在则添加到缓存对象中。 5.最大缓存数量,当缓存组件数量超过 max 值时,清除 keys 数组内第一个组件。 (2)keep-alive 的实现

    const patternTypes: Array = [String, RegExp, Array] // 接收:字符串,正则,数组

    export default { name: 'keep-alive', abstract: true, // 抽象组件,是一个抽象组件:它自身不会渲染一个 DOM 元素,也不会出现在父组件链中。

    props: { include: patternTypes, // 匹配的组件,缓存 exclude: patternTypes, // 不去匹配的组件,不缓存 max: [String, Number], // 缓存组件的最大实例数量, 由于缓存的是组件实例(vnode),数量过多的时候,会占用过多的内存,可以用max指定上限 },

    created() { // 用于初始化缓存虚拟DOM数组和vnode的key this.cache = Object.create(null) this.keys = [] },

    destroyed() { // 销毁缓存cache的组件实例 for (const key in this.cache) { pruneCacheEntry(this.cache, key, this.keys) } },

    mounted() { // prune 削减精简[v.] // 去监控include和exclude的改变,根据最新的include和exclude的内容,来实时削减缓存的组件的内容 this.watch(include,(val)=>pruneCache(this,(name)=>matches(val,name)))this.watch('include', (val) => { pruneCache(this, (name) => matches(val, name)) }) this.watch('exclude', (val) => { pruneCache(this, (name) => !matches(val, name)) }) }, }

    render函数:

    会在 keep-alive 组件内部去写自己的内容,所以可以去获取默认 slot 的内容,然后根据这个去获取组件 keep-alive 只对第一个组件有效,所以获取第一个子组件。 和 keep-alive 搭配使用的一般有:动态组件 和router-view render () { // function getFirstComponentChild (children: ?Array): ?VNode { if (Array.isArray(children)) { for (let i = 0; i < children.length; i++) { const c = children[i] if (isDef(c) && (isDef(c.componentOptions) || isAsyncPlaceholder(c))) { return c } } } } const slot = this.$slots.default // 获取默认插槽 const vnode: VNode = getFirstComponentChild(slot)// 获取第一个子组件 const componentOptions: ?VNodeComponentOptions = vnode && vnode.componentOptions // 组件参数 if (componentOptions) { // 是否有组件参数 // check pattern const name: ?string = getComponentName(componentOptions) // 获取组件名 const { include, exclude } = this if ( // not included (include && (!name || !matches(include, name))) || // excluded (exclude && name && matches(exclude, name)) ) { // 如果不匹配当前组件的名字和include以及exclude // 那么直接返回组件的实例 return vnode }

    const { cache, keys } = this
    
    // 获取这个组件的key
    const key: ?string = vnode.key == null
      // same constructor may get registered as different local components
      // so cid alone is not enough (#3269)
      ? componentOptions.Ctor.cid + (componentOptions.tag ? `::${componentOptions.tag}` : '')
      : vnode.key
    
    if (cache[key]) {
      // LRU缓存策略执行
      vnode.componentInstance = cache[key].componentInstance // 组件初次渲染的时候componentInstance为undefined
    
      // make current key freshest
      remove(keys, key)
      keys.push(key)
      // 根据LRU缓存策略执行,将key从原来的位置移除,然后将这个key值放到最后面
    } else {
      // 在缓存列表里面没有的话,则加入,同时判断当前加入之后,是否超过了max所设定的范围,如果是,则去除
      // 使用时间间隔最长的一个
      cache[key] = vnode
      keys.push(key)
      // prune oldest entry
      if (this.max && keys.length > parseInt(this.max)) {
        pruneCacheEntry(cache, keys[0], keys, this._vnode)
      }
    }
    // 将组件的keepAlive属性设置为true
    vnode.data.keepAlive = true // 作用:判断是否要执行组件的created、mounted生命周期函数
    

    } return vnode || (slot && slot[0]) }

    keep-alive 具体是通过 cache 数组缓存所有组件的 vnode 实例。当 cache 内原有组件被使用时会将该组件 key 从 keys 数组中删除,然后 push 到 keys数组最后,以便清除最不常用组件。

    实现步骤:

    获取 keep-alive 下第一个子组件的实例对象,通过他去获取这个组件的组件名 通过当前组件名去匹配原来 include 和 exclude,判断当前组件是否需要缓存,不需要缓存,直接返回当前组件的实例vNode 需要缓存,判断他当前是否在缓存数组里面: 存在,则将他原来位置上的 key 给移除,同时将这个组件的 key 放到数组最后面(LRU) 不存在,将组件 key 放入数组,然后判断当前 key数组是否超过 max 所设置的范围,超过,那么削减未使用时间最长的一个组件的 key 最后将这个组件的 keepAlive 设置为 true (3)keep-alive 本身的创建过程和 patch 过程

    缓存渲染的时候,会根据 vnode.componentInstance(首次渲染 vnode.componentInstance 为 undefined) 和 keepAlive 属性判断不会执行组件的 created、mounted 等钩子函数,而是对缓存的组件执行 patch 过程∶ 直接把缓存的 DOM 对象直接插入到目标元素中,完成了数据更新的情况下的渲染过程。

    首次渲染

    组件的首次渲染∶判断组件的 abstract 属性,才往父组件里面挂载 DOM // core/instance/lifecycle function initLifecycle (vm: Component) { const options = vm.$options

    // locate first non-abstract parent let parent = options.parent if (parent && !options.abstract) { // 判断组件的abstract属性,才往父组件里面挂载DOM while (parent.options.abstract && parent.parent) { parent = parent.parent } parent.children.push(vm) }

    vm.parent=parentvm.parent = parent vm.root = parent ? parent.$root : vm

    vm.children=[]vm.children = [] vm.refs = {}

    vm._watcher = null vm._inactive = null vm._directInactive = false vm._isMounted = false vm._isDestroyed = false vm._isBeingDestroyed = false }

    判断当前 keepAlive 和 componentInstance 是否存在来判断是否要执行组件 prepatch 还是执行创建 componentlnstance // core/vdom/create-component init (vnode: VNodeWithData, hydrating: boolean): ?boolean { if ( vnode.componentInstance && !vnode.componentInstance._isDestroyed && vnode.data.keepAlive ) { // componentInstance在初次是undefined!!! // kept-alive components, treat as a patch const mountedNode: any = vnode // work around flow componentVNodeHooks.prepatch(mountedNode, mountedNode) // prepatch函数执行的是组件更新的过程 } else { const child = vnode.componentInstance = createComponentInstanceForVnode( vnode, activeInstance ) child.$mount(hydrating ? vnode.elm : undefined, hydrating) } },

    prepatch 操作就不会在执行组件的 mounted 和 created 生命周期函数,而是直接将 DOM 插入

    (4)LRU (least recently used)缓存策略

    LRU 缓存策略∶ 从内存中找出最久未使用的数据并置换新的数据。 LRU(Least rencently used)算法根据数据的历史访问记录来进行淘汰数据,其核心思想是 "如果数据最近被访问过,那么将来被访问的几率也更高"。 最常见的实现是使用一个链表保存缓存数据,详细算法实现如下∶

    新数据插入到链表头部 每当缓存命中(即缓存数据被访问),则将数据移到链表头部 链表满的时候,将链表尾部的数据丢弃。 18. $nextTick 原理及作用 Vue 的 nextTick 其本质是对 JavaScript 执行原理 EventLoop 的一种应用。

    nextTick 的核心是利用了如 Promise 、MutationObserver、setImmediate、setTimeout的原生 JavaScript 方法来模拟对应的微/宏任务的实现,本质是为了利用 JavaScript 的这些异步回调任务队列来实现 Vue 框架中自己的异步回调队列。

    nextTick 不仅是 Vue 内部的异步队列的调用方法,同时也允许开发者在实际项目中使用这个方法来满足实际应用中对 DOM 更新数据时机的后续逻辑处理

    nextTick 是典型的将底层 JavaScript 执行原理应用到具体案例中的示例,引入异步更新队列机制的原因∶

    如果是同步更新,则多次对一个或多个属性赋值,会频繁触发 UI/DOM 的渲染,可以减少一些无用渲染 同时由于 VirtualDOM 的引入,每一次状态发生变化后,状态变化的信号会发送给组件,组件内部使用 VirtualDOM 进行计算得出需要更新的具体的 DOM 节点,然后对 DOM 进行更新操作,每次更新状态后的渲染过程需要更多的计算,而这种无用功也将浪费更多的性能,所以异步渲染变得更加至关重要 Vue采用了数据驱动视图的思想,但是在一些情况下,仍然需要操作DOM。有时候,可能遇到这样的情况,DOM1的数据发生了变化,而DOM2需要从DOM1中获取数据,那这时就会发现DOM2的视图并没有更新,这时就需要用到了nextTick了。

    由于Vue的DOM操作是异步的,所以,在上面的情况中,就要将DOM2获取数据的操作写在$nextTick中。

    this.$nextTick(() => { // 获取数据的操作...})

    所以,在以下情况下,会用到nextTick:

    在数据变化后执行的某个操作,而这个操作需要使用随数据变化而变化的DOM结构的时候,这个操作就需要方法在nextTick()的回调函数中。 在vue生命周期中,如果在created()钩子进行DOM操作,也一定要放在nextTick()的回调函数中。 因为在created()钩子函数中,页面的DOM还未渲染,这时候也没办法操作DOM,所以,此时如果想要操作DOM,必须将操作的代码放在nextTick()的回调函数中。

    1. Vue 中给 data 中的对象属性添加一个新的属性时会发生什么?如何解决?

      点击 button 会发现,obj.b 已经成功添加,但是视图并未刷新。这是因为在Vue实例创建时,obj.b并未声明,因此就没有被Vue转换为响应式的属性,自然就不会触发视图的更新,这时就需要使用Vue的全局 api $set():

      addObjB () ( this.$set(this.obj, 'b', 'obj.b') console.log(this.obj) }

      $set()方法相当于手动的去把obj.b处理成一个响应式的属性,此时视图也会跟着改变了。

      1. Vue中封装的数组方法有哪些,其如何实现页面更新 在Vue中,对响应式处理利用的是Object.defineProperty对数据进行拦截,而这个方法并不能监听到数组内部变化,数组长度变化,数组的截取变化等,所以需要对这些操作进行hack,让Vue能监听到其中的变化。

      image.png

      那Vue是如何实现让这些数组方法实现元素的实时更新的呢,下面是Vue中对这些方法的封装:

      // 缓存数组原型 const arrayProto = Array.prototype; // 实现 arrayMethods.proto === Array.prototype export const arrayMethods = Object.create(arrayProto); // 需要进行功能拓展的方法 const methodsToPatch = [ "push", "pop", "shift", "unshift", "splice", "sort", "reverse" ];

      /**

      • Intercept mutating methods and emit events */ methodsToPatch.forEach(function(method) { // 缓存原生数组方法 const original = arrayProto[method]; def(arrayMethods, method, function mutator(...args) { // 执行并缓存原生数组功能 const result = original.apply(this, args); // 响应式处理 const ob = this.ob; let inserted; switch (method) { // push、unshift会新增索引,所以要手动observer case "push": case "unshift": inserted = args; break; // splice方法,如果传入了第三个参数,也会有索引加入,也要手动observer。 case "splice": inserted = args.slice(2); break; } // if (inserted) ob.observeArray(inserted);// 获取插入的值,并设置响应式监听 // notify change ob.dep.notify();// 通知依赖更新 // 返回原生数组方法的执行结果 return result; }); });

      简单来说就是,重写了数组中的那些原生方法,首先获取到这个数组的__ob__,也就是它的Observer对象,如果有新的值,就调用observeArray继续对新的值观察变化(也就是通过target__proto__ == arrayMethods来改变了数组实例的型),然后手动调用notify,通知渲染watcher,执行update。

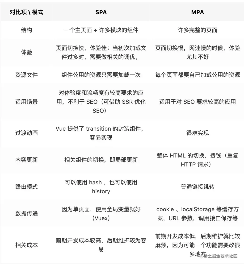
      1. Vue 单页应用与多页应用的区别 概念:

      SPA单页面应用(SinglePage Web Application),指只有一个主页面的应用,一开始只需要加载一次js、css等相关资源。所有内容都包含在主页面,对每一个功能模块组件化。单页应用跳转,就是切换相关组件,仅仅刷新局部资源。 MPA多页面应用 (MultiPage Application),指有多个独立页面的应用,每个页面必须重复加载js、css等相关资源。多页应用跳转,需要整页资源刷新。 区别:

      image.png

      1. Vue template 到 render 的过程 vue的模版编译过程主要如下:template -> ast -> render函数

      vue 在模版编译版本的码中会执行 compileToFunctions 将template转化为render函数:

      // 将模板编译为render函数const { render, staticRenderFns } = compileToFunctions(template,options//省略}, this)

      CompileToFunctions中的主要逻辑如下∶ (1)调用parse方法将template转化为ast(抽象语法树)

      constast = parse(template.trim(), options)

      parse的目标:把tamplate转换为AST树,它是一种用 JavaScript对象的形式来描述整个模板。 解析过程:利用正则表达式顺序解析模板,当解析到开始标签、闭合标签、文本的时候都会分别执行对应的 回调函数,来达到构造AST树的目的。 AST元素节点总共三种类型:type为1表示普通元素、2为表达式、3为纯文本

      (2)对静态节点做优化

      optimize(ast,options)

      这个过程主要分析出哪些是静态节点,给其打一个标记,为后续更新渲染可以直接跳过静态节点做优化

      深度遍历AST,查看每个子树的节点元素是否为静态节点或者静态节点根。如果为静态节点,他们生成的DOM永远不会改变,这对运行时模板更新起到了极大的优化作用。

      (3)生成代码

      const code = generate(ast, options)

      generate将ast抽象语法树编译成 render字符串并将静态部分放到 staticRenderFns 中,最后通过 new Function( render) 生成render函数。

      1. Vue data 中某一个属性的值发生改变后,视图会立即同步执行重新渲染吗? 不会立即同步执行重新渲染。Vue 实现响应式并不是数据发生变化之后 DOM 立即变化,而是按一定的策略进行 DOM 的更新。Vue 在更新 DOM 时是异步执行的。只要侦听到数据变化, Vue 将开启一个队列,并缓冲在同一事件循环中发生的所有数据变更。

      如果同一个watcher被多次触发,只会被推入到队列中一次。这种在缓冲时去除重复数据对于避免不必要的计算和 DOM 操作是非常重要的。然后,在下一个的事件循环tick中,Vue 刷新队列并执行实际(已去重的)工作。

      1. 简述 mixin、extends 的覆盖逻辑 (1)mixin 和 extends mixin 和 extends均是用于合并、拓展组件的,两者均通过 mergeOptions 方法实现合并。

      mixins 接收一个混入对象的数组,其中混入对象可以像正常的实例对象一样包含实例选项,这些选项会被合并到最终的选项中。Mixin 钩子按照传入顺序依次调用,并在调用组件自身的钩子之前被调用。 extends 主要是为了便于扩展单文件组件,接收一个对象或构造函数。

      image.png

      (2)mergeOptions 的执行过程

      规范化选项(normalizeProps、normalizelnject、normalizeDirectives) 对未合并的选项,进行判断 if(!child._base) { if(child.extends) { parent = mergeOptions(parent, child.extends, vm) } if(child.mixins) { for(let i = 0, l = child.mixins.length; i < l; i++){ parent = mergeOptions(parent, child.mixins[i], vm) } }}

      合并处理。根据一个通用 Vue 实例所包含的选项进行分类逐一判断合并,如 props、data、 methods、watch、computed、生命周期等,将合并结果存储在新定义的 options 对象里。 返回合并结果 options。 25. 描述下Vue自定义指令 在 Vue2.0 中,代码复用和抽象的主要形式是组件。然而,有的情况下,你仍然需要对普通 DOM 元素进行底层操作,这时候就会用到自定义指令。 一般需要对DOM元素进行底层操作时使用,尽量只用来操作 DOM展示,不修改内部的值。当使用自定义指令直接修改 value 值时绑定v-model的值也不会同步更新;如必须修改可以在自定义指令中使用keydown事件,在vue组件中使用 change事件,回调中修改vue数据;

      (1)自定义指令基本内容

      全局定义:Vue.directive("focus",{}) 局部定义:directives:{focus:{}} 钩子函数:指令定义对象提供钩子函数o bind:只调用一次,指令第一次绑定到元素时调用。在这里可以进行一次性的初始化设置。o inSerted:被绑定元素插入父节点时调用(仅保证父节点存在,但不一定已被插入文档中)。o update:所在组件的VNode更新时调用,但是可能发生在其子VNode更新之前调用。指令的值可能发生了改变,也可能没有。但是可以通过比较更新前后的值来忽略不必要的模板更新。 o ComponentUpdate:指令所在组件的 VNode及其子VNode全部更新后调用。

      o unbind:只调用一次,指令与元素解绑时调用。

      钩子函数参数 o el:绑定元素o bing: 指令核心对象,描述指令全部信息属性o nameo value o oldValue

      o expression

      o arg

      o modifers

      o vnode 虚拟节点

      o oldVnode:上一个虚拟节点(更新钩子函数中才有用)

      (2)使用场景

      普通DOM元素进行底层操作的时候,可以使用自定义指令 自定义指令是用来操作DOM的。尽管Vue推崇数据驱动视图的理念,但并非所有情况都适合数据驱动。自定义指令就是一种有效的补充和扩展,不仅可用于定义任何的DOM操作,并且是可复用的。 (3)使用案例

      初级应用:

      鼠标聚焦 下拉菜单 相对时间转换 滚动动画 高级应用:

      自定义指令实现图片懒加载 自定义指令集成第三方插件 26. 子组件可以直接改变父组件的数据吗? 子组件不可以直接改变父组件的数据。这样做主要是为了维护父子组件的单向数据流。每次父级组件发生更新时,子组件中所有的 prop 都将会刷新为最新的值。如果这样做了,Vue 会在浏览器的控制台中发出警告。

      Vue提倡单向数据流,即父级 props 的更新会流向子组件,但是反过来则不行。这是为了防止意外的改变父组件状态,使得应用的数据流变得难以理解,导致数据流混乱。如果破坏了单向数据流,当应用复杂时,debug 的成本会非常高。

      只能通过 $emit 派发一个自定义事件,父组件接收到后,由父组件修改。

      1. Vue是如何收集依赖的? 在初始化 Vue 的每个组件时,会对组件的 data 进行初始化,就会将由普通对象变成响应式对象,在这个过程中便会进行依赖收集的相关逻辑,如下所示∶

      function defieneReactive (obj, key, val){ const dep = new Dep(); ... Object.defineProperty(obj, key, { ... get: function reactiveGetter () { if(Dep.target){ dep.depend(); ... } return val } ... }) }

      以上只保留了关键代码,主要就是 const dep = new Dep()实例化一个 Dep 的实例,然后在 get 函数中通过 dep.depend() 进行依赖收集。 (1)Dep Dep是整个依赖收集的核心,其关键代码如下:

      class Dep { static target; subs;

      constructor () { ... this.subs = []; } addSub (sub) { this.subs.push(sub) } removeSub (sub) { remove(this.sub, sub) } depend () { if(Dep.target){ Dep.target.addDep(this) } } notify () { const subs = this.subds.slice(); for(let i = 0;i < subs.length; i++){ subs[i].update() } } }

      Dep 是一个 class ,其中有一个关 键的静态属性 static,它指向了一个全局唯一 Watcher,保证了同一时间全局只有一个 watcher 被计算,另一个属性 subs 则是一个 Watcher 的数组,所以 Dep 实际上就是对 Watcher 的管理,再看看 Watcher 的相关代码∶

      (2)Watcher

      class Watcher { getter; ... constructor (vm, expression){ ... this.getter = expression; this.get(); } get () { pushTarget(this); value = this.getter.call(vm, vm) ... return value } addDep (dep){ ... dep.addSub(this) } ... } function pushTarget (_target) { Dep.target = _target }

      Watcher 是一个 class,它定义了一些方法,其中和依赖收集相关的主要有 get、addDep 等。

      (3)过程

      在实例化 Vue 时,依赖收集的相关过程如下∶ 初 始 化 状 态 initState , 这 中 间 便 会 通 过 defineReactive 将数据变成响应式对象,其中的 getter 部分便是用来依赖收集的。 初始化最终会走 mount 过程,其中会实例化 Watcher ,进入 Watcher 中,便会执行 this.get() 方法,

      updateComponent = () => { vm._update(vm._render()) } new Watcher(vm, updateComponent)

      get 方法中的 pushTarget 实际上就是把 Dep.target 赋值为当前的 watcher。

      this.getter.call(vm,vm),这里的 getter 会执行 vm._render() 方法,在这个过程中便会触发数据对象的 getter。那么每个对象值的 getter 都持有一个 dep,在触发 getter 的时候会调用 dep.depend() 方法,也就会执行 Dep.target.addDep(this)。刚才 Dep.target 已经被赋值为 watcher,于是便会执行 addDep 方法,然后走到 dep.addSub() 方法,便将当前的 watcher 订阅到这个数据持有的 dep 的 subs 中,这个目的是为后续数据变化时候能通知到哪些 subs 做准备。所以在 vm._render() 过程中,会触发所有数据的 getter,这样便已经完成了一个依赖收集的过程。

      1. 对 React 和 Vue 的理解,它们的异同 相似之处:

      都将注意力集中保持在核心库,而将其他功能如路由和全局状态管理交给相关的库; 都有自己的构建工具,能让你得到一个根据最佳实践设置的项目模板; 都使用了Virtual DOM(虚拟DOM)提高重绘性能; 都有props的概念,允许组件间的数据传递; 都鼓励组件化应用,将应用分拆成一个个功能明确的模块,提高复用性。 不同之处 :

      1)数据流

      Vue默认支持数据双向绑定,而React一直提倡单向数据流

      2)虚拟DOM

      Vue2.x开始引入"Virtual DOM",消除了和React在这方面的差异,但是在具体的细节还是有各自的特点。

      Vue宣称可以更快地计算出Virtual DOM的差异,这是由于它在渲染过程中,会跟踪每一个组件的依赖关系,不需要重新渲染整个组件树。 对于React而言,每当应用的状态被改变时,全部子组件都会重新渲染。当然,这可以通过 PureComponent/shouldComponentUpdate这个生命周期方法来进行控制,但Vue将此视为默认的优化。 3)组件化

      React与Vue最大的不同是模板的编写。

      Vue鼓励写近似常规HTML的模板。写起来很接近标准 HTML元素,只是多了一些属性。 React推荐你所有的模板通用JavaScript的语法扩展——JSX书写。 具体来讲:React中render函数是支持闭包特性的,所以import的组件在render中可以直接调用。但是在Vue中,由于模板中使用的数据都必须挂在 this 上进行一次中转,所以 import 一个组件完了之后,还需要在 components 中再声明下。 4)监听数据变化的实现原理不同

      Vue 通过 getter/setter 以及一些函数的劫持,能精确知道数据变化,不需要特别的优化就能达到很好的性能 React 默认是通过比较引用的方式进行的,如果不优化(PureComponent/shouldComponentUpdate)可能导致大量不必要的vDOM的重新渲染。这是因为 Vue 使用的是可变数据,而React更强调数据的不可变。 5)高阶组件

      react可以通过高阶组件(HOC)来扩展,而Vue需要通过mixins来扩展。

      高阶组件就是高阶函数,而React的组件本身就是纯粹的函数,所以高阶函数对React来说易如反掌。相反Vue.js使用HTML模板创建视图组件,这时模板无法有效的编译,因此Vue不能采用HOC来实现。

      6)构建工具

      两者都有自己的构建工具:

      React ==> Create React APP Vue ==> vue-cli 7)跨平台

      React ==> React Native Vue ==> Weex 29. Vue的优点 轻量级框架:只关注视图层,是一个构建数据的视图集合,大小只有几十 kb ; 简单易学:国人开发,中文文档,不存在语言障碍 ,易于理解和学习; 双向数据绑定:保留了 angular 的特点,在数据操作方面更为简单; 组件化:保留了 react 的优点,实现了 html 的封装和重用,在构建单页面应用方面有着独特的优势; 视图,数据,结构分离:使数据的更改更为简单,不需要进行逻辑代码的修改,只需要操作数据就能完成相关操作; 虚拟DOM:dom 操作是非常耗费性能的,不再使用原生的 dom 操作节点,极大解放 dom 操作,但具体操作的还是 dom 不过是换了另一种方式; 运行速度更快:相比较于 react 而言,同样是操作虚拟 dom,就性能而言, vue 存在很大的优势。 30. assets和static的区别 相同点: assets 和 static 两个都是存放静态资源文件。项目中所需要的资源文件图片,字体图标,样式文件等都可以放在这两个文件下,这是相同点

      不相同点:assets 中存放的静态资源文件在项目打包时,也就是运行 npm run build 时会将 assets 中放置的静态资源文件进行打包上传,所谓打包简单点可以理解为压缩体积,代码格式化。而压缩后的静态资源文件最终也都会放置在 static 文件中跟着 index.html 一同上传至服务器。static 中放置的静态资源文件就不会要走打包压缩格式化等流程,而是直接进入打包好的目录,直接上传至服务器。因为避免了压缩直接进行上传,在打包时会提高一定的效率,但是 static 中的资源文件由于没有进行压缩等操作,所以文件的体积也就相对于 assets 中打包后的文件提交较大点。在服务器中就会占据更大的空间。

      建议: 将项目中 template需要的样式文件js文件等都可以放置在 assets 中,走打包这一流程。减少体积。而项目中引入的第三方的资源文件如iconfoont.css 等文件可以放置在 static 中,因为这些引入的第三方文件已经经过处理,不再需要处理,直接上传。

      1. delete和Vue.delete删除数组的区别 delete 只是被删除的元素变成了 empty/undefined 其他的元素的键值还是不变。 Vue.delete 直接删除了数组 改变了数组的键值。
      2. vue如何监听对象或者数组某个属性的变化 当在项目中直接设置数组的某一项的值,或者直接设置对象的某个属性值,这个时候,你会发现页面并没有更新。这是因为Object.defineProperty()限制,监听不到变化。

      解决方式:

      this.set(你要改变的数组/对象,你要改变的位置/key,你要改成什么value)this.set(你要改变的数组/对象,你要改变的位置/key,你要改成什么value) this.set(this.arr, 0, "OBKoro1"); // 改变数组this.$set(this.obj, "c", "OBKoro1"); // 改变对象 复制代码 调用以下几个数组的方法 splice()、 push()、pop()、shift()、unshift()、sort()、reverse()

      vue源码里缓存了array的原型链,然后重写了这几个方法,触发这几个方法的时候会observer数据,意思是使用这些方法不用再进行额外的操作,视图自动进行更新。 推荐使用splice方法会比较好自定义,因为splice可以在数组的任何位置进行删除/添加操作

      vm.$set 的实现原理是:

      如果目标是数组,直接使用数组的 splice 方法触发相应式; 如果目标是对象,会先判读属性是否存在、对象是否是响应式,最终如果要对属性进行响应式处理,则是通过调用 defineReactive 方法进行响应式处理( defineReactive 方法就是 Vue 在初始化对象时,给对象属性采用 Object.defineProperty 动态添加 getter 和 setter 的功能所调用的方法) 33. 什么是 mixin ? Mixin 使我们能够为 Vue 组件编写可插拔和可重用的功能。 如果希望在多个组件之间重用一组组件选项,例如生命周期 hook、 方法等,则可以将其编写为 mixin,并在组件中简单的引用它。 然后将 mixin 的内容合并到组件中。如果你要在 mixin 中定义生命周期 hook,那么它在执行时将优化于组件自已的 hook。 34. Vue模版编译原理 vue中的模板template无法被浏览器解析并渲染,因为这不属于浏览器的标准,不是正确的HTML语法,所有需要将template转化成一个JavaScript函数,这样浏览器就可以执行这一个函数并渲染出对应的HTML元素,就可以让视图跑起来了,这一个转化的过程,就成为模板编译。模板编译又分三个阶段,解析parse,优化optimize,生成generate,最终生成可执行函数render。

      解析阶段:使用大量的正则表达式对template字符串进行解析,将标签、指令、属性等转化为抽象语法树AST。 优化阶段:遍历AST,找到其中的一些静态节点并进行标记,方便在页面重渲染的时候进行diff比较时,直接跳过这一些静态节点,优化runtime的性能。 生成阶段:将最终的AST转化为render函数字符串。 35. 对SSR的理解 SSR也就是服务端渲染,也就是将Vue在客户端把标签渲染成HTML的工作放在服务端完成,然后再把html直接返回给客户端

      SSR的优势:

      更好的SEO 首屏加载速度更快 SSR的缺点:

      开发条件会受到限制,服务器端渲染只支持beforeCreate和created两个钩子; 当需要一些外部扩展库时需要特殊处理,服务端渲染应用程序也需要处于Node.js的运行环境; 更多的服务端负载。 36. Vue的性能优化有哪些 (1)编码阶段

      尽量减少data中的数据,data中的数据都会增加getter和setter,会收集对应的watcher v-if和v-for不能连用 如果需要使用v-for给每项元素绑定事件时使用事件代理 SPA 页面采用keep-alive缓存组件 在更多的情况下,使用v-if替代v-show key保证唯一 使用路由懒加载、异步组件 防抖、节流 第三方模块按需导入 长列表滚动到可视区域动态加载 图片懒加载 (2)SEO优化

      预渲染 服务端渲染SSR (3)打包优化

      压缩代码 Tree Shaking/Scope Hoisting 使用cdn加载第三方模块 多线程打包happypack splitChunks抽离公共文件 sourceMap优化 (4)用户体验

      骨架屏 PWA 还可以使用缓存(客户端缓存、服务端缓存)优化、服务端开启gzip压缩等。 37. 对 SPA 单页面的理解,它的优缺点分别是什么? SPA( single-page application )仅在 Web 页面初始化时加载相应的 HTML、JavaScript 和 CSS。一旦页面加载完成,SPA 不会因为用户的操作而进行页面的重新加载或跳转;取而代之的是利用路由机制实现 HTML 内容的变换,UI 与用户的交互,避免页面的重新加载。

      优点:

      用户体验好、快,内容的改变不需要重新加载整个页面,避免了不必要的跳转和重复渲染; 基于上面一点,SPA 相对对服务器压力小; 前后端职责分离,架构清晰,前端进行交互逻辑,后端负责数据处理; 缺点:

      初次加载耗时多:为实现单页 Web 应用功能及显示效果,需要在加载页面的时候将 JavaScript、CSS 统一加载,部分页面按需加载; 前进后退路由管理:由于单页应用在一个页面中显示所有的内容,所以不能使用浏览器的前进后退功能,所有的页面切换需要自己建立堆栈管理; SEO 难度较大:由于所有的内容都在一个页面中动态替换显示,所以在 SEO 上其有着天然的弱势。 38. template和jsx的有什么分别? 对于 runtime 来说,只需要保证组件存在 render 函数即可,而有了预编译之后,只需要保证构建过程中生成 render 函数就可以。在 webpack 中,使用vue-loader编译.vue文件,内部依赖的vue-template-compiler模块,在 webpack 构建过程中,将template预编译成 render 函数。与 react 类似,在添加了jsx的语法糖解析器babel-plugin-transform-vue-jsx之后,就可以直接手写render函数。

      所以,template和jsx的都是render的一种表现形式,不同的是:JSX相对于template而言,具有更高的灵活性,在复杂的组件中,更具有优势,而 template 虽然显得有些呆滞。但是 template 在代码结构上更符合视图与逻辑分离的习惯,更简单、更直观、更好维护。

      1. vue初始化页面闪动问题 使用vue开发时,在vue初始化之前,由于div是不归vue管的,所以我们写的代码在还没有解析的情况下会容易出现花屏现象,看到类似于{{message}}的字样,虽然一般情况下这个时间很短暂,但是还是有必要让解决这个问题的。

      首先:在css里加上以下代码:

      [v-cloak] { display: none;}

      如果没有彻底解决问题,则在根元素加上style="display: none;" :style="{display: 'block'}"

      1. extend 有什么作用 这个 API 很少用到,作用是扩展组件生成一个构造器,通常会与 $mount 一起使用。

      // 创建组件构造器let Component = Vue.extend({ template: '

      test
      '})// 挂载到 #app 上new Component().mount('#app')// 除了上面的方式,还可以用来扩展已有的组件let SuperComponent = Vue.extend(Component)new SuperComponent({ created() { console.log(1) }})new SuperComponent().mount('#app')

      1. mixin 和 mixins 区别 mixin 用于全局混入,会影响到每个组件实例,通常插件都是这样做初始化的。

      Vue.mixin({ beforeCreate() { // ...逻辑 // 这种方式会影响到每个组件的 beforeCreate 钩子函数 }})

      虽然文档不建议在应用中直接使用 mixin,但是如果不滥用的话也是很有帮助的,比如可以全局混入封装好的 ajax 或者一些工具函数等等。

      mixins 应该是最常使用的扩展组件的方式了。如果多个组件中有相同的业务逻辑,就可以将这些逻辑剥离出来,通过 mixins 混入代码,比如上拉下拉加载数据这种逻辑等等。 另外需要注意的是 mixins 混入的钩子函数会先于组件内的钩子函数执行,并且在遇到同名选项的时候也会有选择性的进行合并。

      1. MVVM的优缺点? 优点:

      分离视图(View)和模型(Model),降低代码耦合,提⾼视图或者逻辑的重⽤性: ⽐如视图(View)可以独⽴于Model变化和修改,⼀个ViewModel可以绑定不同的"View"上,当View变化的时候Model不可以不变,当Model变化的时候View也可以不变。你可以把⼀些视图逻辑放在⼀个ViewModel⾥⾯,让很多view重⽤这段视图逻辑 提⾼可测试性: ViewModel的存在可以帮助开发者更好地编写测试代码 ⾃动更新dom: 利⽤双向绑定,数据更新后视图⾃动更新,让开发者从繁琐的⼿动dom中解放 缺点:

      Bug很难被调试: 因为使⽤双向绑定的模式,当你看到界⾯异常了,有可能是你View的代码有Bug,也可能是Model的代码有问题。数据绑定使得⼀个位置的Bug被快速传递到别的位置,要定位原始出问题的地⽅就变得不那么容易了。另外,数据绑定的声明是指令式地写在View的模版当中的,这些内容是没办法去打断点debug的 ⼀个⼤的模块中model也会很⼤,虽然使⽤⽅便了也很容易保证了数据的⼀致性,当时⻓期持有,不释放内存就造成了花费更多的内存 对于⼤型的图形应⽤程序,视图状态较多,ViewModel的构建和维护的成本都会⽐较⾼。