公司新来了个00后软件测试工程师,一副毛头小子的样儿,哪想到...

218 阅读8分钟

内卷,是现在热度非常高的一个词汇,随着热度不断攀升,隐隐到了“万物皆可卷”的程度。

在程序员职场上,什么样的人最让人反感呢?

是技术不好的人吗?并不是。技术不好的同事,我们可以帮他。

是技术太强的人吗?也不是。技术很强的同事,可遇不可求,向他学习还来不及呢。

真正让人反感的,是技术平平,却急于表现自己的人,每天加班到12点,在老板面前表现得格外积极,弄得其他人都很尴尬。这就是行业当中的“卷王”。

2022 开年了,公司来了许多新面孔,其中居然有一个是00年的,虽然也给公司带来了一些新的血液,但也让我意识到,自己年级确实不小了。这小老弟是去年毕业的,在某软件公司干了半年,现在跳槽到我们公司起薪18K,都快接近我了。后来才知道人家以前是个卷王,下班路上也是不离开学习,甚至在路上都没有离开过他的手机,从早干到晚就差搬张床到工位睡觉了。

这两天公司团建他喝多了,聊的比较开,才知道原来这位小老弟家里条件不太好,爹妈退休金都没有,靠着他生活呢。所以他再大二的时候就已经开始自学测试了,大四获得了一个小公司的实习机会。在工作中不断的学习、实践,花的时间比别人多一倍,所以才能打下扎实的基础,现在工作也是得心应手。

我认为这位小老弟正式我们学习的榜样,倒不是说应该学习他加班内卷,而是他这种不断学习的精神!

只有不断提升自己,才能在恶劣的内卷环境下脱颖而出

我也是个爱学习的人,我觉得学习是程序员工作中长久不变的主题。为了助力程序员朋友们跳槽面试、升职加薪、职业困境,提高自己的技术,本文给大家整了一套涵盖测试所有技术栈的快速学习方法和笔记。目前已经收到了七八个网友的反馈,说是面试问到了很多这里面的知识点。

内容涉及:测试理论、Linux基础、MySQL基础、Web测试、接口测试、App测试、管理工具、Python基础、Selenium相关、性能测试、LordRunner相关等

【测试工程师-测试架构师 学习资料合集】

大厂软件测试岗经验分享

通过大数据总结发现,其实软件测试岗的面试都是差不多的。常问的有下面这几块知识点:

软件测试基础

  • 软件测试的步骤是什么?
  • 如何录制测试脚本?
  • 应该考虑进行如何测试的测试方法
  • 怎样估计测试工作量?
  • 测试设计的问题
  • 当测试过程发生错误时,有哪几种解决办法?
  • 测试执行的问题
  • 测试评估的目标
  • 如何提高测试?
  • C/S模式的优点和缺点
  • B/S模式的优点和缺点
  • ....

Linux

  • grep和find的区别? grep 都有哪些用法?
  • 查看IP地址?
  • 创建和删除一个多级目录?
  • 在当前用户家目录中查找haha.txt文件?
  • 如何查询出tomcat的进程并杀掉这个进程,写出linux命令?
  • 动态查看日志文件?
  • 查看系統硬盘空间的命令?
  • 查看当前机器listen 的所有端口?
  • ......

Python

  • 统计python源代码文件中代码行数,去除注释,空行,进行输出?
  • python调用cmd并返回结果?
  • 冒泡排序
  • 1,2,3,4 这4个数字,能组成多少个互不相同的且无重复的三位数,都是多少?
  • 请用 python 打印出 10000 以内的对称数(对称数特点:数字左右对称,如:1,2,11,121,1221 等)
  • 给定一个整数 N,和一个 0-9 的数 K,要求返回 0-N 中数字 K 出现的次数
  • 判断 101-200 之间有多少个素数,并输出所有的素数
  • 一个输入三角形的函数,输入后输出是否能组成三角形,三角形类型,请用等价类划分法设计测试用例
  • .......

MySQL

  • 你用的Mysql是哪个引擎,各引擎之间有什么区别?
  • 如何对查询命令进行优化?
  • 数据库的优化?
  • Sql注入是如何产“生的,如何防止?
  • NoSQL和关系数据库的区别?
  • MySQL与MongoDB本质之间最基本的差别是什么
  • Mysql数据库中怎么实现分页?
  • Mysql数据库的操作?
  • 优化数据库?提高数据库的性能?
  • 什么是数据的完整性?
  • ......

Web

  • Web测试和app测试区别?
  • WEB测试环境搭建和测试方法
  • WEB测试教程
  • WEB测试要点及基本方法
  • Web测试页面总结
  • .......

接口测试

  • 什么是接口
  • 如果模块请求http改为了https,测试方案应该如何制定,修改?
  • 常用HTTP 协议调试代理I具有什么?详细说明抓取HTTPS协议的设置过程?
  • 描述TCP/IP协议的层次结构,以及每一-层中重要协议
  • jmeter,一个接口的响应结果如下:
  • 接口产生的垃圾数据如何清理
  • 依赖第三方的接口如何处理
  • 测试的数据你放在哪?
  • 什么是数据驱动,如何参数化?
  • ...

性能测试

  • 你认为性能测试的目的是什么?做好性能测试的工作的关键是什么?
  • 服务端性能分析都从哪些角度来进行?
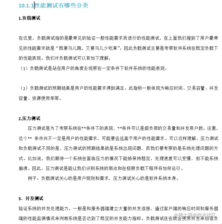
  • 如何理解压力测试,负裁测试以及性能测试?
  • 如何判断是否有内存泄漏及关注的指标?
  • 描述软件产“生内存泄露的原因以及检查方式。(可以结合- 种开发语言进行描述)
  • 简述什么是值传递,什么是地址传递,两者区别是什么?
  • 什么是系统瓶颈?
  • ...

selenium

  • 如何开展自动化测试框架的构建?
  • 如何设计自动化测试用例:
  • webdriver如何开启和退出一个浏览器?
  • 什么是自动化测试框架?
  • Selenium是什么,流行的版本有哪些?
  • 你如何从命令行启动Selenium RC?
  • 在我的机器端口4444不是免费的。我怎样才能使用另一个端口?
  • 什么是Selenium Server,它与Selenium Hub有什么不同?
  • 你如何从Selenium连接到数据库?
  • 你如何验证多个页面上存在的一个对象?
  • XPath中使用单斜杠和双斜杠有什么区别?
  • 如何编写SeleniumIDE/ RC的用户扩展?
  • 如何在页面加载成功后验证元素的存在?
  • 你对Selenium Grid有什么了解?它提供了什么功能?
  • 如何从你的Java Class启动Selenium服务器?
  • Selenium中有哪些验证点?
  • 什么是XPath?什么时候应该在Selenium中使用XPath?
  • ........

计算机与网络

  • 一台计算机的IP是192.168.10.71子网掩码255.255.255.64与192.168.10.201 ..
  • 请简述DNS、活动目录、域的概念。
  • 10M兆宽带是什么意思?理论下载速度是多少?
  • 什么是IP地址?
  • OSI七层网络模型的划分?
  • TCP和UDP有什么不同?
  • HTTP属于哪一层的协议?
  • HTTP和HTTPS的区别?
  • cookies和session的区别?
  • HTTP的get请求和post请求的区别?
  • HTTP1.0和HTTP1.1有什么区别
  • TCP的连接建立过程,以及断开过程?
  • 客户端使用DHCP获取IP的过程?
  • 写出某个网段的网络地址和广播地址?
  • .....

人力资源

  • 你的测试职业发展是什么?你自认为做测试的优势在哪里?
  • 你找工作时,最重要的考虑因素为何?
  • 为什么我们应该录取你?
  • 请谈谈你个人的最大特色。
  • 一个测试工程师应具备那些素质和技能?
  • 还有问一下你是怎样保证软件质量的,也就是说你觉得怎样才能最大限度地保证软件质量?
  • 为什么选择测试这行?
  • 如果我雇用你,你能给部门带来什么贡献?
  • ......

总结

有与文章的内容可能过长,就不在这里一一给大家展示所有资料啦,点击领取即可****【测试工程师-测试架构师 学习资料合集】****