Vue进阶 - Vue3

175 阅读10分钟

Vue3在年后第一个工作日正式发布,官方文档

创建(两种)

使用vue-cli创建

官方文档:cli.vuejs.org/zh/guide/cr…

## 查看@vue/cli版本,确保@vue/cli版本在4.5.0以上
vue --version
## 安装或者升级你的@vue/cli
npm install -g @vue/cli
## 创建
vue create vue_test
## 启动
cd vue_test
npm run serve

使用vite创建

官方文档

优点:

  • 开发环境中,无需打包操作,可快速的冷启动。
  • 轻量快速的热重载(HMR)。
  • 真正的按需编译,不再等待整个应用编译完成
## 创建工程
npm init vite-app <project-name>
## 进入工程目录
cd <project-name>
## 安装依赖
npm install
## 运行
npm run dev

常用 组合式(Composition) API

官方文档

setup

  1. 理解:Vue3.0中一个新的配置项,值为一个函数

  2. setup是所有Composition API(组合API)的 “ 入口”

  3. 组件中所用到的:数据方法等等,均要配置在setup中。

  4. setup函数的两种返回值:

    1. 若返回一个对象,则对象中的属性、方法, 在模板中均可以直接使用。(重点关注!)
    2. 若返回一个渲染函数:则可以自定义渲染内容。(了解)
  5. 注意点:

    1. 尽量不要与Vue2.x配置混用

      • Vue2.x配置(data、methos、computed...)中可以访问到setup中的属性、方法。
      • 但在setup中不能访问到Vue2.x配置(data、methos、computed...)。
      • 如果有重名, setup优先。
    2. setup不能是一个async函数,因为返回值不再是return的对象, 而是promise, 模板看不到return对象中的属性。(后期也可以返回一个Promise实例,但需要Suspense和异步组件的配合)

ref函数

  • 作用:定义一个响应式的数据

  • 语法:const xxx = ref(initValue)

    • 创建一个包含响应式数据的引用对象(refrrence对象)
    • JS中操作数据:xxx.value
    • 模板中读取数据:不需要.value,直接:<div>{{xxx}}</div>
  • 备注

    • 接收的数据可以是:基本类型、也可以是对象类型
    • 基本数据类型:响应式依然是靠Object.defineProperty()getset完成的
    • 对象类型数据:内部求助Vue3.0中的一个新函数 -- reactive函数

reactive函数

  • 作用:定义一个对象类型的响应式数据(基本类型别用它,用ref函数
  • 语法:const 代理对象 = reactive(被代理对象)接收一个对象(或数组),返回一个代理对象(proxy对象)
  • reactive定义的响应式数据是“深层次的”
  • 内部基于ES6Proxy实现,通过代理对象操作源对象内部数据都是响应式的

响应式原理

vue2.x的响应式

  • 实现原理:

    • 对象类型:通过Object.defineProperty()对属性的读取,修改进行拦截(数据劫持)

    • 数组类型:通过重读更新数组的一系列方法来实现拦截(对数组的变更方法进行了包裹)

      Object.defineProperty(data,'count',{
          get() {},
          set() {}
      })
      
  • 存在问题:

    • 新增属性、删除属性,界面不会更新
    • 直接通过下标修改数组,界面不会自动更新

vue3.0的响应式

  • 实现原理:

    • 通过Proxy(代理):拦截对象中任意属性的变化,包括:属性值的读写、属性的添加、属性的删除等

    • 通过Reflect(反射):对被代理对象的属性进行操作

      new Proxy(data, {
          // 拦截读取属性值
          get (target, prop) {
              return Reflect.get(target, prop)
          },
          // 拦截设置属性值或添加新属性
          set (target, prop, value) {
              return Reflect.set(target, prop, value)
          },
          // 拦截删除属性
          deleteProperty (target, prop) {
              return Reflect.deleteProperty(target, prop)
          }
      })
      ​
      proxy.name = 'tom' 
      

reactive对比ref

  • 从定义数据角度对比:

    • ref用来定义:基本类型数据
    • reactive用来定义:对象(或数组)类型数据
    • 备注:ref也可以用来定义对象(或数组)类型数据, 它内部会自动通过reactive转为代理对象
  • 从原理角度对比:

    • ref通过Object.defineProperty()getset来实现响应式(数据劫持)。
    • reactive通过使用Proxy来实现响应式(数据劫持), 并通过Reflect操作源对象内部的数据。
  • 从使用角度对比:

    • ref定义的数据:操作数据需要.value,读取数据时模板中直接读取不需要.value
    • reactive定义的数据:操作数据与读取数据:均不需要.value

setup的两个注意点

  • setup执行的时机

    • 在beforeCreate之前执行一次,this是undefined。
  • setup的参数

    • props:值为对象,包含:组件外部传递过来,且组件内部声明接收了的属性。

    • context:上下文对象

      • attrs: 值为对象,包含:组件外部传递过来,但没有在props配置中声明的属性, 相当于 this.$attrs
      • slots: 收到的插槽内容, 相当于 this.$slots
      • emit: 分发自定义事件的函数, 相当于 this.$emit

计算属性与监视

computed函数

  • vue2.xcomputed配置功能一致;vue3computed变为了一个组合API

  • 写法:

    import { reactive , computed } from 'vue'
    setup() {
        ...
        // 计算属性 - 简写(只读)
        let fullName = computed(() => {
            return person.firstName + '-' + person.lastName;
        })
        // 计算属性 - 完整写法
        let fullName = computed(() => {
            get() {
                return person.firstName + '-' + person.lastName;
            },
            set(value) {
                const nameArr = value.split('-');
                person.firstName = nameArr[0];
                person.lastName = nameArr[1];
            }
        })
    }
    

watch函数

  • 与Vue2.x中watch配置功能一致

  • 两个小“坑”:

    • 监视reactive定义的响应式数据时:oldValue无法正确获取、强制开启了深度监视(deep配置失效)。
    • 监视reactive定义的响应式数据中某个属性时:deep配置有效。
import { reactive, ref, watch } from "vue";
export default {
  name: "App",
  setup() {
    let num = ref(0);
    let msg = ref("你好啊");
    let person = reactive({
      name: "张三",
      age: "18",
      job: {
        j1: {
          salary: 20,
        },
      },
    });
​
    // 情况一:监视ref定义的一个响应式数据
    // watch(num, (newValue, oldValue) => {
    //   console.log("监听的数据变化了", newValue, oldValue);
    // },{immediate:true});
​
    // 情况二:监视ref定义的多个响应式数据
    // watch(
    //   [num, msg],
    //   (newValue, oldValue) => {
    //     console.log("监听的数据变化了", newValue, oldValue);
    //   },
    //   { immediate: true }
    // );
​
    /*
     * 情况三:监视reactive定义的一个响应式数据中的全部属性
     * 注意:
     *    1、此处无法正确的获取oldValue
     *    2、使用reactive定义的数据,默认强制开启了深度监视(deep配置无效)
     */
    // watch(person, (newValue, oldValue) => {
    //   console.log("监听的数据变化了", newValue, oldValue);
    // },{deep:false});  // 此处配置深度监听无效
​
    // 情况四:监视reactive定义的一个响应式数据中的某一个属性
    // watch(
    //   () => person.age,
    //   (newValue, oldValue) => {
    //     console.log("监听的数据变化了", newValue, oldValue);
    //   }
    // );
​
    // 情况五:监视reactive定义的一个响应式数据中的某些属性
    // watch([() => person.name, () => person.age], (newValue, oldValue) => {
    //   console.log("监听的数据变化了", newValue, oldValue);
    // });
​
    // 特殊情况
    watch(
      () => person.job,
      (newValue, oldValue) => {
        console.log("监听的数据变化了", newValue, oldValue);
      },
      { deep: true }
    ); // 此处由于监视的是reactive所定义的对象中的某个属性(且这个属性的值也为对象),所以deep配置有效
​
    return {
      num,
      msg,
      person,
    };
  },
};
  • watchvalue问题
import { ref, watch } from "vue";
export default {
  name: "App",
  setup() {
    let person = ref({
      name: "张三",
      age: "18",
      job: {
        j1: {
          salary: 20,
        },
      },
    });
​
    /*
     * 若数据(对象)是使用ref定义时,需要监视其value的值的变化,则需要开启深度监视;或者将监听的对象(即:person)改为 .value
     */
    watch(person, (newValue, oldValue) => {
        console.log("监听的数据变化了", newValue, oldValue);
    },{deep:true});
​
    return {
      person,
    };
  },
};

watchEffect函数

  • watch的套路是:既要指明监视的属性,也要指明监视的回调

  • watchEffect的套路是:不用指明监视哪个属性,监视的回调中用到哪个属性,那就监视哪个属性。

  • watchEffect有点像computed

    • computed注重的计算出来的值(回调函数的返回值),所以必须要写返回值。
    • watchEffect更注重的是过程(回调函数的函数体),所以不用写返回值。
    //watchEffect所指定的回调中用到的数据只要发生变化,则直接重新执行回调。
    watchEffect(()=>{
        const x1 = sum.value
        const x2 = person.age
        console.log('watchEffect配置的回调执行了')
    })
    

生命周期

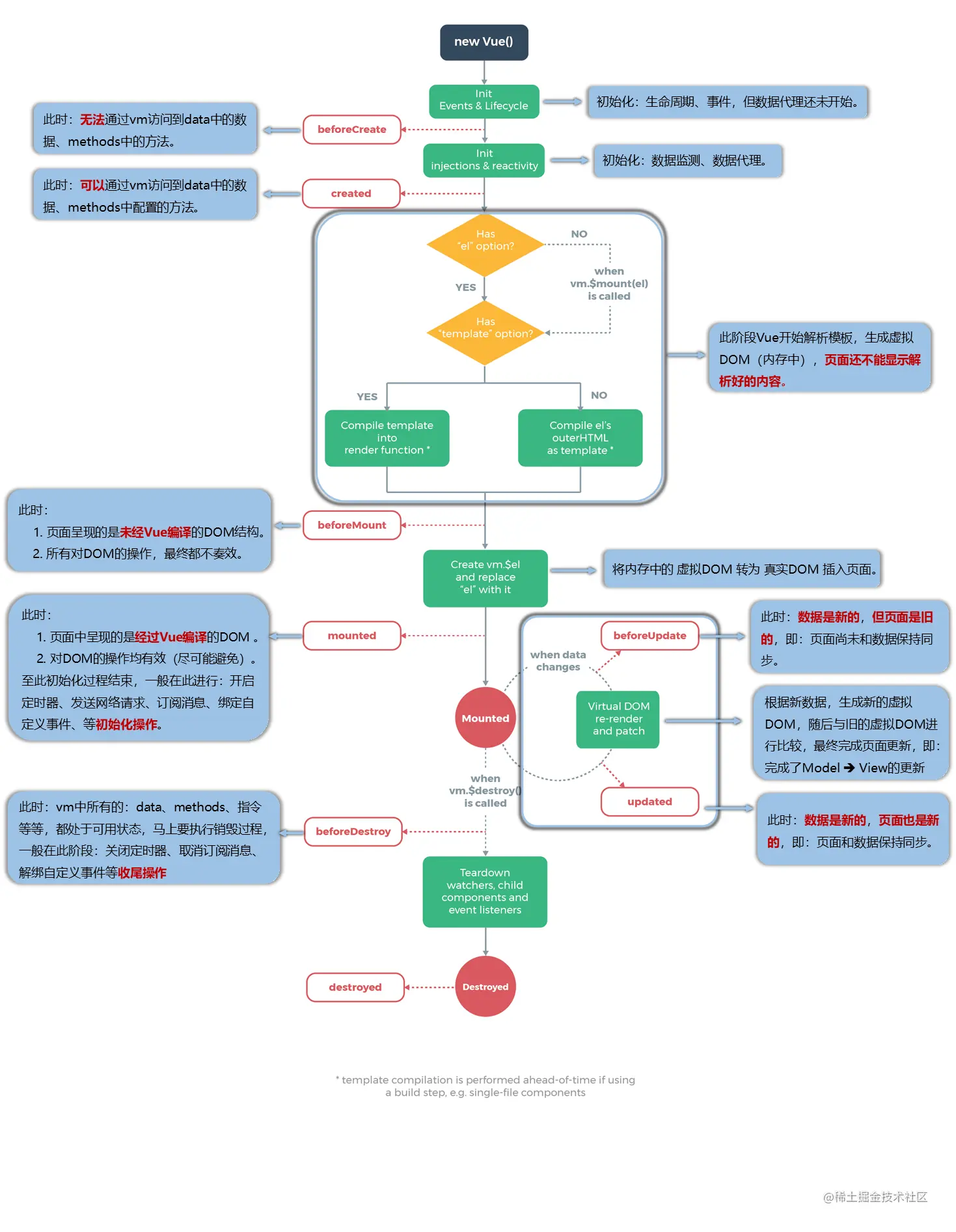
vue2.x的生命周期

图14.png

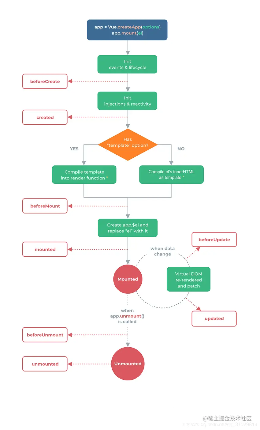
vue3.0的生命周期

图16.png

  • Vue3.0中可以继续使用Vue2.x中的生命周期钩子,但有有两个被更名:

    • beforeDestroy改名为 beforeUnmount
    • destroyed改名为 unmounted
  • Vue3.0也提供了 Composition API 形式的生命周期钩子,与Vue2.x中钩子对应关系如下:

    • beforeCreate===>setup()
    • created=======>setup()
    • beforeMount ===>onBeforeMount
    • mounted=======>onMounted
    • beforeUpdate===>onBeforeUpdate
    • updated =======>onUpdated
    • beforeUnmount ==>onBeforeUnmount
    • unmounted =====>onUnmounted

自定义hook函数

  • 什么是hook?—— 本质是一个函数,把setup函数中使用的Composition API进行了封装。
  • 类似于vue2.x中的mixin。
  • 自定义hook的优势: 复用代码, 让setup中的逻辑更清楚易懂。

toRef

  • 作用:创建一个 ref 对象,其value值指向另一个对象中的某个属性。
  • 语法:const name = toRef(person,'name')
  • 应用: 要将响应式对象中的某个属性单独提供给外部使用时。
  • 扩展:toRefstoRef功能一致,但可以批量创建多个 ref 对象,语法:toRefs(person)

其它 Composition API

shallowReactive 与 shallowRef

  • shallowReactive:只处理对象最外层属性的响应式(浅响应式)。

  • shallowRef:只处理基本数据类型的响应式, 不进行对象的响应式处理。

  • 什么时候使用?

    • 如果有一个对象数据,结构比较深, 但变化时只是外层属性变化 ===> shallowReactive。
    • 如果有一个对象数据,后续功能不会修改该对象中的属性,而是生新的对象来替换 ===> shallowRef。

readonly 与 shallowReadonly

  • readonly: 让一个响应式数据变为只读的(深只读)。
  • shallowReadonly:让一个响应式数据变为只读的(浅只读)。
  • 应用场景: 不希望数据被修改时。

toRaw 与 markRaw

  • toRaw:

    • 作用:将一个由reactive生成的响应式对象转为普通对象
    • 使用场景:用于读取响应式对象对应的普通对象,对这个普通对象的所有操作,不会引起页面更新。
  • markRaw:

    • 作用:标记一个对象,使其永远不会再成为响应式对象。

    • 应用场景:

      1. 有些值不应被设置为响应式的,例如复杂的第三方类库等。
      2. 当渲染具有不可变数据源的大列表时,跳过响应式转换可以提高性能。

customRef

  • 作用:创建一个自定义的 ref,并对其依赖项跟踪和更新触发进行显式控制。

  • 实现防抖效果:

    <template>
        <input type="text" v-model="keyword">
        <h3>{{keyword}}</h3>
    </template><script>
        import {ref,customRef} from 'vue'
        export default {
            name:'Demo',
            setup(){
                // let keyword = ref('hello') //使用Vue准备好的内置ref
                //自定义一个myRef
                function myRef(value,delay){
                    let timer
                    //通过customRef去实现自定义
                    return customRef((track,trigger)=>{
                        return{
                            get(){
                                track() //告诉Vue这个value值是需要被“追踪”的
                                return value
                            },
                            set(newValue){
                                clearTimeout(timer)
                                timer = setTimeout(()=>{
                                    value = newValue
                                    trigger() //告诉Vue去更新界面
                                },delay)
                            }
                        }
                    })
                }
                let keyword = myRef('hello',500) //使用程序员自定义的ref
                return {
                    keyword
                }
            }
        }
    </script>
    

provide 与 inject

  • 作用:实现祖与后代组件间通信

  • 套路:父组件有一个 provide 选项来提供数据,后代组件有一个 inject 选项来开始使用这些数据

  • 具体写法:

    1. 祖组件中:

      setup(){
          ......
          let car = reactive({name:'奔驰',price:'40万'})
          provide('car',car)
          ......
      }
      
    2. 后代组件中:

      setup(props,context){
          ......
          const car = inject('car')
          return {car}
          ......
      }
      

响应式数据的判断

  • isRef: 检查一个值是否为一个 ref 对象
  • isReactive: 检查一个对象是否是由 reactive 创建的响应式代理
  • isReadonly: 检查一个对象是否是由 readonly 创建的只读代理
  • isProxy: 检查一个对象是否是由 reactive 或者 readonly 方法创建的代理

Composition API 的优势

Options API 存在的问题

使用传统OptionsAPI中,新增或者修改一个需求,就需要分别在data,methods,computed里修改 。

Composition API 的优势

我们可以更加优雅的组织我们的代码,函数。让相关功能的代码更加有序的组织在一起。

新的组件

Fragment

  • 在Vue2中: 组件必须有一个根标签
  • 在Vue3中: 组件可以没有根标签, 内部会将多个标签包含在一个Fragment虚拟元素中
  • 好处: 减少标签层级, 减小内存占用

Teleport

  • 什么是Teleport?—— Teleport 是一种能够将我们的组件html结构移动到指定位置的技术。

    <teleport to="移动位置">
        <div v-if="isShow" class="mask">
            <div class="dialog">
                <h3>我是一个弹窗</h3>
                <button @click="isShow = false">关闭弹窗</button>
            </div>
        </div>
    </teleport>
    

Suspense

  • 等待异步组件时渲染一些额外内容,让应用有更好的用户体验

  • 使用步骤:

    • 异步引入组件

      import {defineAsyncComponent} from 'vue'
      const Child = defineAsyncComponent(()=>import('./components/Child.vue'))
      
    • 使用Suspense包裹组件,并配置好defaultfallback

      <template>
          <div class="app">
              <h3>我是App组件</h3>
              <Suspense>
                  <template v-slot:default>
                      <Child/>
                  </template>
                  <template v-slot:fallback>
                      <h3>加载中.....</h3>
                  </template>
              </Suspense>
          </div>
      </template>
      

其他

全局API的转移

  • Vue 2.x 有许多全局 API 和配置。

    • 例如:注册全局组件、注册全局指令等。

      //注册全局组件
      Vue.component('MyButton', {
        data: () => ({
          count: 0
        }),
        template: '<button @click="count++">Clicked {{ count }} times.</button>'
      })
      ​
      //注册全局指令
      Vue.directive('focus', {
        inserted: el => el.focus()
      }
      
  • Vue3.0中对这些API做出了调整:

    • 将全局的API,即:Vue.xxx调整到应用实例(app)上

      2.x 全局 API(Vue3.x 实例 API (app)
      Vue.config.xxxxapp.config.xxxx
      Vue.config.productionTip移除
      Vue.componentapp.component
      Vue.directiveapp.directive
      Vue.mixinapp.mixin
      Vue.useapp.use
      Vue.prototypeapp.config.globalProperties

其他改变

  • data选项应始终被声明为一个函数。

  • 过度类名的更改:

    • Vue2.x写法

      .v-enter,
      .v-leave-to {
        opacity: 0;
      }
      .v-leave,
      .v-enter-to {
        opacity: 1;
      }
      
    • Vue3.x写法

      .v-enter-from,
      .v-leave-to {
        opacity: 0;
      }
      ​
      .v-leave-from,
      .v-enter-to {
        opacity: 1;
      }
      
  • 移除keyCode作为 v-on 的修饰符,同时也不再支持config.keyCodes

  • 移除v-on.native修饰符

    • 父组件中绑定事件

      <my-component
        v-on:close="handleComponentEvent"
        v-on:click="handleNativeClickEvent"
      />
      
    • 子组件中声明自定义事件

      <script>
        export default {
          emits: ['close']
        }
      </script>
      
  • 移除过滤器(filter)

    过滤器虽然这看起来很方便,但它需要一个自定义语法,打破大括号内表达式是 “只是 JavaScript” 的假设,这不仅有学习成本,而且有实现成本!建议用方法调用或计算属性去替换过滤器。