详解created和mounted区别与使用场景

9,809 阅读2分钟

生命周期钩子

何为生命周期:

  • 通俗地讲,生命周期即Vue实例或组件从创建到被消灭的一系列过程,中间的各个节点被称为钩子

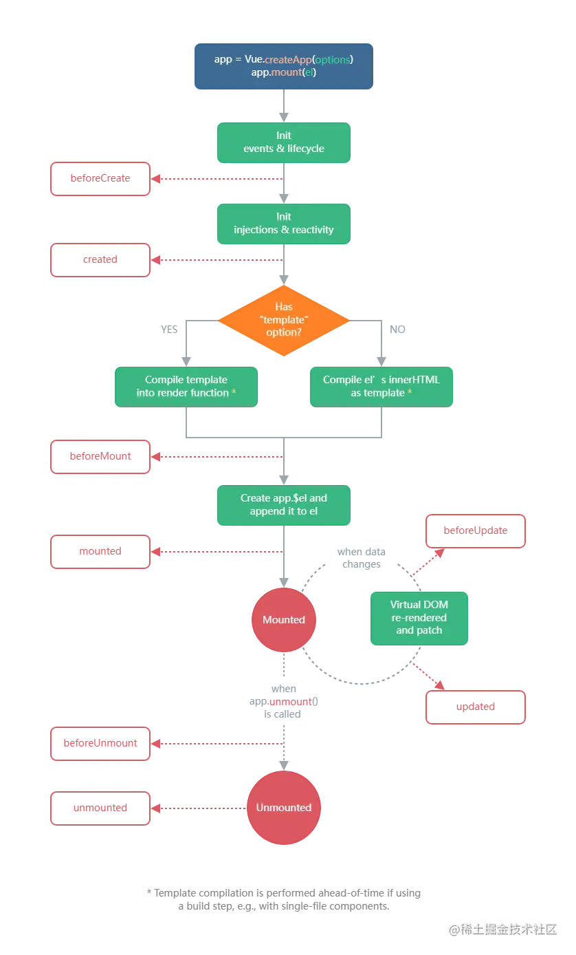
生命周期图示: 在这里插入图片描述

浏览器渲染过程

要深刻理解生命周期的各个节点,就必须了解浏览器的渲染过程

  • 构建DOM树
  • 构建css规则树,根据执行顺序解析js文件。
  • 构建渲染树Render Tree
  • 渲染树布局layout
  • 渲染树绘制

英语课堂

既然我们分析的是createdmounted钩子,单词对我们的理解也有所帮助

  • created:已创建
  • mounted:已挂载

生命周期中的浏览器渲染

生命周期是否获取dom节点是否获取data是否获取methods
beforeCreate
created
beforeMount
mounted

从文章开头的生命周期图示可以看出

  • created在模板渲染成html前调用
  • mounted在模板渲染成html后调用

beforeCreate阶段

对浏览器来说,整个渲染流程尚未开始或者说准备开始,对vue来说,实例尚未被初始化,data observer和 event/watcher也还未被调用,在此阶段,对data、methods或文档节点的调用现在无法得到正确的数据。

created阶段

对浏览器来说,渲染整个HTML文档时,dom节点、css规则树与js文件被解析后,但是没有进入被浏览器render过程,上述资源是尚未挂载在页面上,也就是在vue生命周期中对应的created阶段,实例已经被初始化,但是还没有挂载至 $el上,所以我们无法获取到对应的节点,但是此时我们是可以获取到vue中data与methods中的数据的

beforeMount阶段

实际上与created阶段类似,节点尚未挂载,但是依旧可以获取到data与methods中的数据。

mounted阶段

对浏览器来说,已经完成了dom与css规则树的render,并完成对render tree进行了布局,而浏览器收到这一指令,调用渲染器的paint()在屏幕上显示,而对于vue来说,在mounted阶段,vue的template成功挂载在$el中,此时一个完整的页面已经能够显示在浏览器中,所以在这个阶段,即可以调用节点了(关于这一点,在笔者测试中,在mounted方法中打断点然后run,依旧能够在浏览器中看到整体的页面)。

使用场景

通过浏览器的渲染过程,可以总结出createdmounted的使用场景

  • created:通常用于初始化某些属性值,例如data中的数据,然后再渲染成视图。
  • mounted:通常在初始化页面完成后,对html的dom节点进行需要的操作

因此,在created中,是无法进行DOM操作的,而mounted可以获取渲染出来的所有属性值。

参考文档

[生命周期钩子 | Vue.js (vuejs.org)]

Vue生命周期中mounted和created的区别

[vue中created与mounted区别]