3.Flink实时项目之流程分析及环境搭建

559 阅读1分钟

1. 流程分析

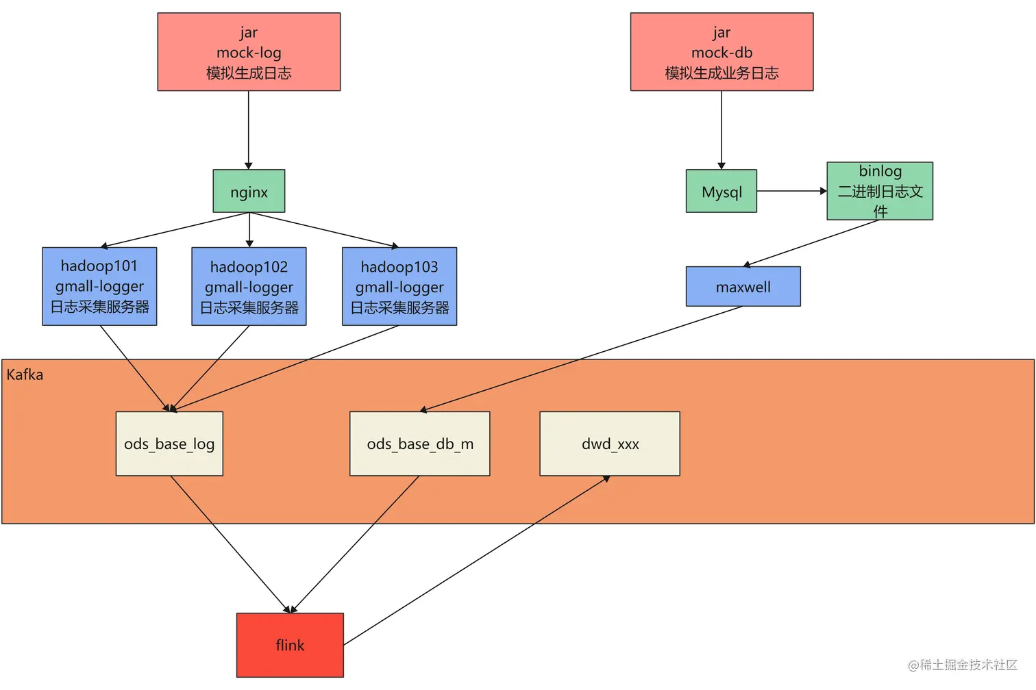
前面已经将日志数据(ods_base_log)及业务数据(ods_base_db_m)发送到kafka,作为ods层,接下来要做的就是通过flink消费kafka 的ods数据,进行简单的处理作为dwd层,然后再写回到kafka。

每层职能

分层数据描述计算工具存储介质
ODS原始数据,日志和业务日志服务器,maxwellkafka
DWD根据数据对象为单位进行分流,比如订单、页面访问等等。flinkkafka
DWM对于部分数据对象进行进一步加工,比如独立访问、跳出行为。依旧是明细数据。flinkkafka
DIM维度数据flinkhbase
DWS根据某个维度主题将多个事实数据轻度聚合,形成主题宽表。flinkclickhouse
ADS把 Clickhouse 中的数据根据可视化需要进行筛选聚合。clickhouse,sql可视化展示

目前进行到的阶段

2. 环境搭建

github.com/zhangbaohpu…

环境

  • jdk-1.8
  • flink-1.12
  • scala-2.12
  • hadoop-2.7.7

在项目中新建maven模块gmall-realtime,没有父工程,pom文件如下

<?xml version="1.0" encoding="UTF-8"?>
<project xmlns="http://maven.apache.org/POM/4.0.0"
         xmlns:xsi="http://www.w3.org/2001/XMLSchema-instance"
         xsi:schemaLocation="http://maven.apache.org/POM/4.0.0 http://maven.apache.org/xsd/maven-4.0.0.xsd">
    <modelVersion>4.0.0</modelVersion>
​
    <groupId>com.zhangbao.gmall</groupId>
    <artifactId>gmall-realtime</artifactId>
    <version>1.0-SNAPSHOT</version>
​
    <properties>
        <java.version>1.8</java.version>
        <maven.compiler.source>8</maven.compiler.source>
        <maven.compiler.target>8</maven.compiler.target>
        <flink.version>1.12.0</flink.version>
        <scala.version>2.12</scala.version>
        <hadoop.version>2.7.7</hadoop.version>
    </properties>
    <dependencies>
        <dependency>
            <groupId>org.apache.flink</groupId>
            <artifactId>flink-java</artifactId>
            <version>${flink.version}</version>
        </dependency>
        <dependency>
            <groupId>org.apache.flink</groupId>
            <artifactId>flink-streaming-java_${scala.version}</artifactId>
            <version>${flink.version}</version>
        </dependency>
        <dependency>
            <groupId>org.apache.flink</groupId>
            <artifactId>flink-connector-kafka_${scala.version}</artifactId>
            <version>${flink.version}</version>
        </dependency>
        <dependency>
            <groupId>org.apache.flink</groupId>
            <artifactId>flink-clients_${scala.version}</artifactId>
            <version>${flink.version}</version>
        </dependency>
        <dependency>
            <groupId>org.apache.flink</groupId>
            <artifactId>flink-cep_${scala.version}</artifactId>
            <version>${flink.version}</version>
        </dependency>
        <dependency>
            <groupId>org.apache.flink</groupId>
            <artifactId>flink-json</artifactId>
            <version>${flink.version}</version>
        </dependency>
        <dependency>
            <groupId>com.alibaba</groupId>
            <artifactId>fastjson</artifactId>
            <version>1.2.68</version>
        </dependency>
        <!--如果保存检查点到 hdfs 上,需要引入此依赖-->
        <dependency>
            <groupId>org.apache.hadoop</groupId>
            <artifactId>hadoop-client</artifactId>
            <version>${hadoop.version}</version>
        </dependency>
        <!--Flink 默认使用的是 slf4j 记录日志,相当于一个日志的接口,我们这里使用 log4j 作为具体的日志实现-->
        <dependency>
            <groupId>org.slf4j</groupId>
            <artifactId>slf4j-api</artifactId>
            <version>1.7.25</version>
        </dependency>
        <dependency>
            <groupId>org.slf4j</groupId>
            <artifactId>slf4j-log4j12</artifactId>
            <version>1.7.25</version>
        </dependency>
        <dependency>
            <groupId>org.apache.logging.log4j</groupId>
            <artifactId>log4j-to-slf4j</artifactId>
            <version>2.14.0</version>
        </dependency>
​
    </dependencies>
    <build>
        <plugins>
            <plugin>
                <groupId>org.apache.maven.plugins</groupId>
                <artifactId>maven-assembly-plugin</artifactId>
                <version>3.0.0</version>
                <configuration>
                    <descriptorRefs>
                        <descriptorRef>jar-with-dependencies</descriptorRef>
                    </descriptorRefs>
                </configuration>
                <executions>
                    <execution>
                        <id>make-assembly</id>
                        <phase>package</phase>
                        <goals>
                            <goal>single</goal>
                        </goals>
                    </execution>
                </executions>
            </plugin>
        </plugins>
    </build>
</project>

项目结构

log4j.properties

log4j.rootLogger=warn,stdout
log4j.appender.stdout=org.apache.log4j.ConsoleAppender
log4j.appender.stdout.target=System.out
log4j.appender.stdout.layout=org.apache.log4j.PatternLayout
log4j.appender.stdout.layout.ConversionPattern=%d %p [%c] - %m%n

接下来的准备:

我们前面采集的日志数据已经保存到 Kafka 中,作为日志数据的 ODS 层,从 kafka 的ODS 层读取的日志数据分为 3 类, 页面日志、启动日志和曝光日志。这三类数据虽然都是用户行为数据,但是有着完全不一样的数据结构,所以要拆分处理。将拆分后的不同的日志写回 Kafka 不同主题中,作为日志 DWD 层。