kotlin 进阶教程二:协程

509 阅读12分钟

本文不讲用法,适合有协程经验的同学。

本文主要分析协程的原理。主要内容有:

  • CoroutineContext 源码分析
  • 协程异常处理机制
  • 协程挂起原理


协程的作者也对原理讲的很详细,可以参考:Kotlin 协程

1 CoroutineContext


1.1 源码分析

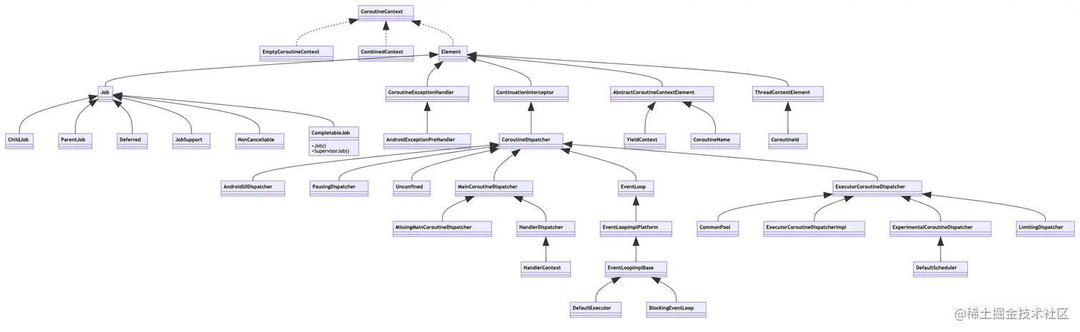
lifecycleScopecoroutineContextSupervisorJob() + Dispatchers.Main.immediate,要搞懂这个 ”+“ 的含义,得看 CoroutineContext 的源码。

CoroutineContext 是协程的上下文,每个 CoroutineScope 包含一个上下文。

具体的继承关系,可以参考下面我画的流程图:

image.png

看下 CoroutineContext 的源码:

// CoroutineContext.kt
public interface CoroutineContext {

    public operator fun <E : Element> get(key: Key<E>): E?

    public fun <R> fold(initial: R, operation: (R, Element) -> R): R
    
    public operator fun plus(context: CoroutineContext): CoroutineContext

    public fun minusKey(key: Key<*>): CoroutineContext
    
    public interface Key<E : Element>
    
    public interface Element : CoroutineContext { ... }
}

Key一种 CoroutineContext 的唯一标记,注意,是“一种”,每种 CoroutineContextKey 是唯一的。举个例子:

public interface ContinuationInterceptor : CoroutineContext.Element {
	companion object Key : CoroutineContext.Key<ContinuationInterceptor>
}

CoroutineContextget 函数和 minusKey 函数都是根据 key 来处理的。

现在可以看下 “+”号的实现:plus函数

public operator fun plus(context: CoroutineContext): CoroutineContext =
        if (context === EmptyCoroutineContext) this else // fast path -- avoid lambda creation
            context.fold(this) { acc, element ->
                val removed = acc.minusKey(element.key)
                if (removed === EmptyCoroutineContext) element else {
                    // make sure interceptor is always last in the context (and thus is fast to get when present)
                    val interceptor = removed[ContinuationInterceptor]
                    if (interceptor == null) CombinedContext(removed, element) else {
                        val left = removed.minusKey(ContinuationInterceptor)
                        if (left === EmptyCoroutineContext) CombinedContext(element, interceptor) else
                            CombinedContext(CombinedContext(left, element), interceptor)
                    }
                }
            }


第一步,判断加号右边是不是 EmptyCoroutineContext,如果是则直接返回自己。
第二步,执行 fold 函数,fold 方法要看子类的实现,这里主要有两种实现,CombinedContext.foldElement.foldCombinedContextCoroutineContext 的子类,ElementCoroutineContext 的子接口。

在看 fold 的实现之前,先看下 kotlin 集合里 fold 函数:

public inline fun <T, R> Iterable<T>.fold(initial: R, operation: (acc: R, T) -> R): R {
    var accumulator = initial
    for (element in this) accumulator = operation(accumulator, element)
    return accumulator
}

这是个累加函数,initial 是初始的累加值,operation是累加器,遍历集合的每一项都会执行 operation 函数,operation 函数的第一个参数是累加值,第二个参数是集合遍历时的当前项。
下面再看 ElementCombinedContextfold 方法:

// Element
public override fun <R> fold(initial: R, operation: (R, Element) -> R): R =
    operation(initial, this)

            
// CombinedContext
public override fun <R> fold(initial: R, operation: (R, Element) -> R): R =
    operation(left.fold(initial, operation), element)

Element 可以看成是集合的单项,所以fold 方法只执行了一次 operation,第一个参数是传入的初始值(对应外面调用时的累加值),第二个参数是它自己。
CombinedContext 是一个链表,它包含两个变量,left: CoroutineContextelement: Elementleft相当于累加值,element是链表头。累加时,先对 left执行 operation函数,得出结果后后再对 element执行累加。

接着执行 minusKey 方法,用于去除重复上下文,我们常规逻辑上看,如果添加的新值和旧值重复了,应该是要保留新值。具体逻辑解释我都写在注释里了。

// Element
public override fun minusKey(key: Key<*>): CoroutineContext =
    // 如果 key 相同,说明是同种类型,应该去掉,返回空上下文,否则返回自己。
    if (this.key == key) EmptyCoroutineContext else this

// CombinedContext
public override fun minusKey(key: Key<*>): CoroutineContext {
    // 首先根据 key 来判断 element 和传入的类型是不是同种上下文,如果是,则直接丢弃 element,返回 left。
    element[key]?.let { return left }
    // 走到这里说明 element 传入的类型是两种上下文,接着从 left 中移除同种上下文,left 分为两种情况,
    // 一种是 left 为 Element 类型, 一种是 CombinedContext 类型。
    val newLeft = left.minusKey(key)
    return when {
        // 如果 newLeft 等于 left,说明没有重复值,返回自己 [left, element]。
        newLeft === left -> this
        // 说明 left 是 element,减完后自己就为空了,返回 element。
        newLeft === EmptyCoroutineContext -> element
        // 减完后既不是空,也和老的 left 不相等,说明老的 left 是个包含传入 key 的 ConbinedContext,应该重新组合
        // 成新的 CombinedContext: [newLeft, element]。
        else -> CombinedContext(newLeft, element)
    }
}

这里的 element[key] 用到了 operator get() 方法,来看下定义:

// Element
public override operator fun <E : Element> get(key: Key<E>): E? =
    @Suppress("UNCHECKED_CAST")
    if (this.key == key) this as E else null

// CombinedContext
override fun <E : Element> get(key: Key<E>): E? {
    var cur = this
    while (true) {
        cur.element[key]?.let { return it }
        val next = cur.left
        if (next is CombinedContext) {
            cur = next
        } else {
            return next[key]
        }
    }
}

Element 是单项上下文,key一致就返回自己,而 CombinedContext 是多项上下文,从这个get 方法的逻辑可以看出这是个链表结构。element 是链表头部,left 是链表尾部。为了方便理解,我画了个图:

image.png

这是一个采用头插法的左向链表。左端固定,向右延伸,每次插入都放最右边,最后输出的时候是逆序的,即最后插入的最先输出,最先得到的是头结点(最后插入的一个,图中是 element4。网上有的地方甚至百度百科都说头插法最先得到尾结点,这点看个人理解吧,我不这样理解。)。这里可以得到一个结论:CombinedContext 中,elemet** 是最后添加的,也是最先被访问的,即最后加的上下文可以最先被访问(不考虑将拦截器始终置于头部逻辑的情况下)。**

继续看 plus 方法的逻辑,去重后,如果累加值空了,则直接返回当前项 element,即,同类型(Key)的 旧上下文 + 新上下文 = 新上下文
如果去重后累加值不为空,则要把 ContinuationInterceptor(协程拦截器)放到链表头。 ContinuationInterceptor主要用于拦截协程的执行,以便于做协程执行前的准备工作,比如切线程,它只有一个子类: CoroutineDispatcherCoroutineDispatcher 的主要作用是切线程,所以这里一般是把 Dispatchers.IODispatchers.Main 等协程调度器放到链表头,以便于能最快速地获取到。

val interceptor = removed[ContinuationInterceptor]
if (interceptor == null) CombinedContext(removed, element) else {
    val left = removed.minusKey(ContinuationInterceptor)
    if (left === EmptyCoroutineContext) CombinedContext(element, interceptor) else
        CombinedContext(CombinedContext(left, element), interceptor)
}

首先要说个知识点,伴生对象所在类的类名可以用作伴生对象的引用,这里的 removed[ContinuationInterceptor] 可以翻译成 removed.get(ContinuationInterceptor.Key)removed是去重后的结果,这里的 get 方法调用就是为了获取到协程拦截器(一般是协程调度器)。
有了上面 CombinedContext 的讲解,这小段代码的逻辑就很容易懂了,目的就是把拦截器放到 CombinedContextelement 的位置。

来看个实例,SupervisorJob() + Dispatchers.Main + CoroutineName("test"):

// 第一步:SupervisorJob() + Dispatchers.Main
public operator fun plus(context: CoroutineContext): CoroutineContext =
    if (context === EmptyCoroutineContext) this else
        // 这里context.fold(this) 走的是 Element 中的代码,this 是 SupervisorJob,对应 lambda 中的 acc 参数,
        // context 是 Dispatatchers.Main,对应 lambda 中的 element 参数
        context.fold(this) { acc, element ->
            // acc(SupervisorJob)中不包含 element(Dispatchers.Main,key 为 CoroutineDispatcher.Key)
            val removed = acc.minusKey(element.key)
            if (removed === EmptyCoroutineContext) element else {
                // acc 中不包含协程拦截器,直接组成 CombinedContext,[SupervisorJob, Dispatchers.Main]
                val interceptor = removed[ContinuationInterceptor]
                if (interceptor == null) CombinedContext(removed, element) else {
                    val left = removed.minusKey(ContinuationInterceptor)
                    if (left === EmptyCoroutineContext) CombinedContext(element, interceptor) else
                        CombinedContext(CombinedContext(left, element), interceptor)
                }
            }
        }

// 第二步:CombinedContext(SupervisorJob, Dispatchers.Main) + CoroutineName("test")
public operator fun plus(context: CoroutineContext): CoroutineContext =
    if (context === EmptyCoroutineContext) this else
        // 这里context.fold(this) 走的是 Element 中的代码,this 是 [SupervisorJob, Dispatchers.Main],对应 lambda 中的 acc 参数,
        // context 是 CoroutineName("test"),,对应 lambda 中的 element 参数
        context.fold(this) { acc, element ->
            // acc 中不包含 element(CoroutineName("test"),key 为 CoroutineName.Key)
            val removed = acc.minusKey(element.key)
            if (removed === EmptyCoroutineContext) element else {
                // acc 中包含协程拦截器,结果为:interceptor = Dispatchers.Main
                val interceptor = removed[ContinuationInterceptor]
                if (interceptor == null) CombinedContext(removed, element) else {
                    // 先移除拦截器,结果为: left = SupervisorJob
                    val left = removed.minusKey(ContinuationInterceptor)
                    if (left === EmptyCoroutineContext) CombinedContext(element, interceptor) else
                    	// 组成新的上下文 [SupervisorJob, CoroutineName("test"), Dispatchers.Main]
                        CombinedContext(CombinedContext(left, element), interceptor)
                }
            }
        }


注意这个例子还没有涉及到 CombinedContext 中的 fold 操作,如果加的是的 CombinedContext,则会先给右边 CombinedContextleft 和左边结果执行累加,拿到结果后再对右边 CombbinedContextelement 执行累加。

1.2 优化小结


可以得出几条结论:

  1. 最后添加的,也是最先被访问的,即最后加的上下文可以最先被访问
  2. 同类型(Key)的 旧上下文 + 新上下文 = 新上下文
  3. 协程调度器总是在链表头部


因此,开发时需要注意:

(1) 加法操作,协程调度器最好最后添加,因为内部是个左向头插法链表,最后添加的可以最先被访问,而协程调度器需要经常访问,在 plus 方法中有逻辑将其提到链表头部,最后添加,可以减少这部分逻辑的调用。
(2) 尽量避免 Element + CombinedContext的操作,最好把 CombinedContext 放左边。

2 异常处理

2.1 引言

首先,我们来看一段代码的执行结果。

val scope1 = lifecycleScope + CoroutineExceptionHandler { coroutineContext, throwable ->
    Log.e("ParentErrorHandler", "Caught error: $throwable")
}

val job1 = scope1.launch {
    Log.v("Job1", "job1 start, thread: ${Thread.currentThread().name}")
    withContext(Dispatchers.IO + SupervisorJob() + CoroutineExceptionHandler { coroutineContext, throwable ->
        Log.e("WithContextErrorHandler", "Caught error: $throwable")
    }) {
        Log.v("Job1", "withContext block execute, thread: ${Thread.currentThread().name}")
        throw RuntimeException("job1 runtimeException")
    }
    Log.v("Job1", "job1 complete, thread: ${Thread.currentThread().name}")
}

val job2 = scope1.launch {
    Log.d("Job2", "job2 start")
    delay(3000)
    Log.d("Job2", "job2 completed")
}

val job3 = scope1.launch(CoroutineExceptionHandler { coroutineContext, throwable ->
    Log.i("Job3ErrorHandler", "Caught error: $throwable")
}) {
    Log.i("Job3", "job3 start")
    throw RuntimeException("job3 runtimeException")
}

val scope2 = scope1 + Job()

val job4 = scope2.launch {
    Log.w("Job4", "job4 start")
    delay(3000)
    Log.w("Job4", "job4 completed")
}

val job5 = scope2.launch(CoroutineExceptionHandler { coroutineContext, throwable ->
    Log.e("Job5ErrorHandler", "Caught error: $throwable")
}) {
    Log.e("Job5", "job5 start")
    launch(CoroutineExceptionHandler { coroutineContext, throwable ->
        Log.e("ChildErrorHandler", "Caught error: $throwable")
    }) {
        throw RuntimeException("job5 child runtimeException")
    }
}

结果如下:
image.png

先看 job1,我们在 withContext 里抛了个异常,我们在 withContext 后面继续执行操作,发现 ide 提示了警告:
image.png
而同样也会抛异常的另一个 launch 函数中,ide 却没有报警告:
image.png

这里我们先标记为 问题1

接着来看下 job1 的结果,发现 job1 在 main 线程启动了,然后在 DefaultDispatcher-worker-1 执行了,然后抛异常,发现是 ParentErrorHandler 接收了异常,并不是 WithContextErrorHandler,这里我们标记为 问题2
然后我们注释掉这个抛异常语句,多了条日志如下:
image.png
job1 从 DefaultDispatcher-worker-1 自动切回了 main 线程,这里我们标记为 问题3

下面再看下 job2job3job2 延迟 3 秒执行完成,而 job3 则是直接抛异常,发现异常被 launch 时设置的 CoroutineExceptionHandler 接收了,跟 withContext 的表现不一样,这里我们标记为 问题4,异常发生后,job2的执行并没有被取消,而是延迟 3 秒后完成了。
对比 job4job5job5 的 子 job 抛出异常后,job4 的执行完成的日志并没有打印,说明被取消了。而跟 job3区别是用的 scope2 是在 scope1加了个 Job(),这里我们标记为 问题5job5 的子 job 抛出异常后,并没有被 ChildErrorHandler 处理,而是被 Job5ErrorHandler 处理了, 这里标记为 问题6

2.2 异常处理机制


异常处理是协程里面比较难懂的一部分。谷歌官方已经写的很好啦:
Exceptions in coroutines,文章是英文原文,官方也有翻译过:协程中的取消和异常 | 异常处理详解

这里要注意下,谷歌翻译后的文章是存在错误的,看下原文: ​
image.png
原文意思是:这里 **child#1** 失败并不会导致 **child#2** 被取消。 但是翻译后的文章写的是: image.png 翻译是错的。我猜是原文一开始也存在错误,所以翻译也是错的,后来原文里有人评论了这个错误,原文修改了,但是翻译没有纠正。


文章里的图很经典,看完就能掌握异常处理的核心:

0_UcEpsF2X-ihztU2Z.gif

这张图讲了异常的传递机制,如果其中一个 Child 发生了异常,它会先传递给 ParentParent 会取消所有的 Child,接着取消自己,然后异常继续向上传递。

如果 Parent 使用了 SupervisorJob,那结果会是这样的:
image.png

Child 发生的异常不再向上传递。

image.png
意思是 launch 方法传 Job 没有意义。

3 挂起

协程挂起恢复主要的好处在于可以用同步的形式写异步代码,而且这些同步形式的代码是顺序执行的。要实现这一点,首先需要把同步代码转化为异步代码(即通常情况通过回调形式实现的异步代码),然后这部分代码执行时,需要在挂起点暂停,等异步代码执行完后再继续往下执行。

对于第一点,需要通过 CPS 变换来实现同步代码异步化。对于第二点,是通过状态机来实现的。

3.1 CPS 变换


CPS 变换(Continuation Passing Style Transformation)是指控制流以 Continuation 的形式显示传递的编程风格,通俗的说就是通过回调来执行控制流的编程风格,一般用于异步调用,相对的,不通过回调,同步执行的叫直接风格。Continuation 在 kotlin 的源码中会经常看到,其实就是一个回调。反编译一个 suspend 方法,可以看到参数里多了个 Continuation

// 源码
private suspend fun a() = 1

// 反编译后
private static final Object a(Continuation $completion) {
    return Boxing.boxInt(1);
}

public interface Continuation<in T> {
    public val context: CoroutineContext

    public fun resumeWith(result: Result<T>)
}

suspend 标记的方法,编译后都会在参数里多一个 Continuation 参数,朱涛大佬画了个图来讲 suspend 的 CPS 变换过程,也可以参考他的文章:Kotlin Jetpack 实战 | 09. 图解协程原理
640.gif

3.2 状态机

kotlin 协程的作者有讲过状态机实现,可以参考:Kotlin 协程#状态机

// 源码
val a = a()
val y = foo(a).await() // 挂起点 #1
b()
val z = bar(a, y).await() // 挂起点 #2
c(z)

// 伪代码
class <anonymous_for_state_machine> extends SuspendLambda<...> {
    // 状态机当前状态
    int label = 0
    
    // 协程的局部变量
    A a = null
    Y y = null
    
    void resumeWith(Object result) {
        if (label == 0) goto L0
        if (label == 1) goto L1
        if (label == 2) goto L2
        else throw IllegalStateException()
        
      L0:
        // 这次调用,result 应该为空
        a = a()
        label = 1
        result = foo(a).await(this) // 'this' 作为续体传递
        if (result == COROUTINE_SUSPENDED) return // 如果 await 挂起了执行则返回
      L1:
        // 外部代码传入 .await() 的结果恢复协程 
        y = (Y) result
        b()
        label = 2
        result = bar(a, y).await(this) // 'this' 作为续体传递
        if (result == COROUTINE_SUSPENDED) return // 如果 await 挂起了执行则返回
      L2:
        // 外部代码传入 .await() 的结果恢复协程
        Z z = (Z) result
        c(z)
        label = -1 // 没有其他步骤了
        return
    }          
} 

现在,当协程开始时,我们调用了它的 resumeWith() —— label 是 0,然后我们跳去 L0,接着我们做一些工作,将 label 设为下一个状态—— 1,调用 .await(),如果协程执行挂起就返回。当我们想继续执行时,我们再次调用 resumeWith(),现在它继续执行到了 L1,做一些工作,将状态设为 2,调用 .await(),同样在挂起时返回。下一次它从 L3 继续,将状态设为 -1,这意味着"结束了,没有更多工作要做了"。