内卷把同事逼成了“扫地僧”,把Git上所有面试题整理足足24W字

190 阅读5分钟

互联网大厂更多的是看重学历还是技术?

毫无疑问,是技术,技术水平相近的情况下,肯定学历高/好的会优先一点,这点大家肯定都理解。

说实话,学弟学妹们找工作难,作为面试官招人也难呀!!! 招聘季节每天都在找简历、初筛、面试循环。能早点招够符合要求的求之不得呢。

BAT的员工本科占大多数,并且本科生和研究生已经不做区分了,岗位、薪资、职级进来几乎一样,比如腾讯从今年开始已经开始实行本科和研究生同级同薪了。

但是!!!我知道不少同学一面都过不了,做个反转二叉树、链表操作都写不对!!! TCP 和 UDP 区别都支支吾吾。这种情况,就算是 985 我们也不会要的呀。。。

最关键的一点,其实是 985、211 毕业的同学供应不够。。。 大厂招不满,所以其它学校的同学机会也是很多的。

在这种现象普遍存在的情况下,也是为了能让自己找到好的工作,同事把Git上所有面试题足足整理24W 字!全部整理在下方文档中,共计 24万字

内卷把同事逼成了“扫地僧”,把Git上所有面试题整理足足24W字

由于篇幅有限,只展示了部分面试题以及答案,有看过觉得需要的朋友,

戳此获取

2021大厂Java面试手册-万字 目录总览

内卷把同事逼成了“扫地僧”,把Git上所有面试题整理足足24W字

内卷把同事逼成了“扫地僧”,把Git上所有面试题整理足足24W字

内容

基础篇

  • equals与==的区别
  • Java的四种引用,强弱软虚
  • Java创建对象有几种方式?
  • 深拷贝和浅拷贝的区别是什么?
  • 简述线程、程序、进程的基本概念。以及他们之间关系是什么?
  • Java 序列化中如果有些字段不想进行序列化,怎么办?
  • Object 有哪些常用方法?大致说一下每个方法的含义
  • Java 创建对象有几种方式?
  • ArrayList 和 LinkedList 的区别有哪些?
  • 说说Hashtable 与 HashMap 的区别
  • 说说你平时是怎么处理 Java 异常的
  • 说说深拷贝和浅拷贝?

内卷把同事逼成了“扫地僧”,把Git上所有面试题整理足足24W字

内卷把同事逼成了“扫地僧”,把Git上所有面试题整理足足24W字

JVM篇

  • 简述一下JVM的内存模型
  • 说说堆和栈的区别
  • 说说对象分配规则
  • 描述一下JVM加载class文件的原理机制?
  • 说说Java对象创建过程
  • 简述Java的对象结构
  • JVM的永久代码会发生垃圾回收么?
  • 你知道哪些垃圾收集算法
  • 对象一定分配在堆中吗?有没有了解逃逸分析技术?
  • 说一下JVM 的主要组成部分及其作用?
  • 对象头具体都包含哪些内容?
  • 说一下 JVM 有哪些垃圾回收器?
  • 什么是类加载器?

内卷把同事逼成了“扫地僧”,把Git上所有面试题整理足足24W字

内卷把同事逼成了“扫地僧”,把Git上所有面试题整理足足24W字

多线程&并发篇

  • 说说Java中实现多线程有几种方法
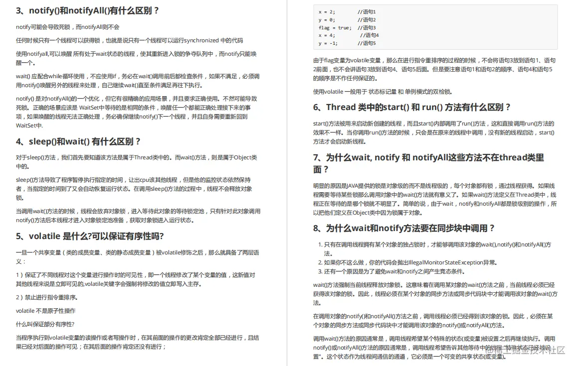
  • volatile 是什么?可以保证有序性吗?
  • 为什么wait, notify 和 notifyAll这些方法不在thread类里面?
  • 有三个线程T1,T2,T3,如何保证顺序执行?
  • Thread类中的yield方法有什么作用?
  • 说说自己是怎么使用 synchronized 关键字?
  • 什么是线程安全?Vector是一个线程安全类吗?
  • volatile关键字的作用?
  • 锁的优化机制了解吗?
  • 线程池核心线程数怎么设置呢?
  • 线程安全需要保证几个基本特征?
  • CAS的原理呢?
  • 什么是AQS?
  • 乐观锁和悲观锁的理解及如何实现,有哪些实现方式?

内卷把同事逼成了“扫地僧”,把Git上所有面试题整理足足24W字

内卷把同事逼成了“扫地僧”,把Git上所有面试题整理足足24W字

内卷把同事逼成了“扫地僧”,把Git上所有面试题整理足足24W字

Spring篇

  • 什么是spring?
  • 你们项目中为什么使用Spring框架?
  • SpringMVC常用的注解有哪些?
  • Spring AOP和AspectJ AOP有什么区别?
  • 说说你对Spring的IOC是怎么理解的?
  • 解释Spring支持的几种bean的作用域?
  • 说说Spring 中 ApplicationContext 和 BeanFactory 的区别
  • Spring 是怎么解决循环依赖的?
  • 说说事物的隔离级别
  • Spring 事务实现方式

内卷把同事逼成了“扫地僧”,把Git上所有面试题整理足足24W字

内卷把同事逼成了“扫地僧”,把Git上所有面试题整理足足24W字

MyBatis篇

  • 说说MyBatis的优点和缺点
  • #{}和${}的区别是什么?
  • Mybatis是如何将sql执行结果封装为目标对象并返回的?都有哪些映射形式?
  • MyBatis实现一对一有几种方式?具体怎么操作的?
  • MyBatis 中见过什么设计模式?
  • MyBatis 中比如 UserMapper.java 是接口,为什么没有实现类还能调用?

内卷把同事逼成了“扫地僧”,把Git上所有面试题整理足足24W字

SpringBoot篇

  • Spring Boot 的核心注解是哪个?它主要由哪几个注解组成的?
  • 运行Spring Boot有哪几种方式?
  • 如何理解 Spring Boot 中的 Starters?
  • Spring Boot 需要独立的容器运行吗?
  • 如何使用Spring Boot实现异常处理?
  • springboot常用的starter有哪些
  • SpringBoot 实现热部署有哪几种方式?
  • Spring Boot 的核心配置文件有哪几个?它们的区别是什么?

内卷把同事逼成了“扫地僧”,把Git上所有面试题整理足足24W字

MySQL篇

  • 数据库的三范式是什么
  • 说说InnoDB与MyISAM的区别
  • 索引是什么
  • 简单说一说drop、delete与truncate的区别
  • 什么是视图
  • 事务隔离级别有哪些?MySQL的默认隔离级别是?
  • 说说在 MySQL 中一条查询 SQL 是如何执行的?
  • 说说 InnoDB 与 MyISAM 有什么区别?
  • MySQL 索引类型有哪些?
  • 什么时候不要使用索引?
  • MVCC 可以为数据库解决什么问题?
  • 说说什么是锁升级?

内卷把同事逼成了“扫地僧”,把Git上所有面试题整理足足24W字

SpringCloud篇

内卷把同事逼成了“扫地僧”,把Git上所有面试题整理足足24W字

内卷把同事逼成了“扫地僧”,把Git上所有面试题整理足足24W字

Dubbo篇

内卷把同事逼成了“扫地僧”,把Git上所有面试题整理足足24W字

内卷把同事逼成了“扫地僧”,把Git上所有面试题整理足足24W字

Nginx篇

MQ篇

Linux篇

内卷把同事逼成了“扫地僧”,把Git上所有面试题整理足足24W字

内卷把同事逼成了“扫地僧”,把Git上所有面试题整理足足24W字

内卷把同事逼成了“扫地僧”,把Git上所有面试题整理足足24W字

Zookeeper篇

内卷把同事逼成了“扫地僧”,把Git上所有面试题整理足足24W字

内卷把同事逼成了“扫地僧”,把Git上所有面试题整理足足24W字

内卷把同事逼成了“扫地僧”,把Git上所有面试题整理足足24W字

Redis篇

内卷把同事逼成了“扫地僧”,把Git上所有面试题整理足足24W字

内卷把同事逼成了“扫地僧”,把Git上所有面试题整理足足24W字

内卷把同事逼成了“扫地僧”,把Git上所有面试题整理足足24W字

分布式篇

网络篇

设计模式

maven篇

ElasticSearch篇

tomcat篇

Git篇

软实力篇

内卷把同事逼成了“扫地僧”,把Git上所有面试题整理足足24W字

内卷把同事逼成了“扫地僧”,把Git上所有面试题整理足足24W字

内卷把同事逼成了“扫地僧”,把Git上所有面试题整理足足24W字

内卷把同事逼成了“扫地僧”,把Git上所有面试题整理足足24W字

内卷把同事逼成了“扫地僧”,把Git上所有面试题整理足足24W字

注:含答案 ! 篇幅有限,完整版已打包 ,有需要的朋友,戳此获取