gorilla/mux 框架(rk-boot):添加 Prometheus 监控中间件

449 阅读4分钟

介绍

通过一个完整例子,在基于 gorilla/mux 框架的微服务中添加 Prometheus 监控中间件。

什么是 Prometheus 监控拦截器/中间件?

监控拦截器会对每一个 API 请求记录 Prometheus Metrics。

我们将会使用 rk-boot 来启动 gorilla/mux 微服务。

请访问如下地址获取完整教程:github.com/rookie-ninj…

安装

go get github.com/rookie-ninja/rk-boot/mux

快速开始

1.创建 boot.yaml

boot.yaml 文件描述了 Mux 框架启动的原信息,rk-boot 通过读取 boot.yaml 来启动 GoFrame。

为了验证,我们启动了如下几个选项:

  • commonService:commonService 里包含了一系列通用 API。详情
  • prom:Prometheus(普罗米修斯)客户端。
  • prometheus 中间件:启动 prometheus 中间件。
---
mux:
  - name: greeter                     # Required
    port: 8080                        # Required
    enabled: true                     # Required
    prom:
      enabled: true                   # Optional, default: false
    commonService:
      enabled: true                   # Optional, default: false
    interceptors:
      metricsProm:
        enabled: true                 # Optional, default: false

2.创建 main.go

添加 /v1/greeter API。

// Copyright (c) 2021 rookie-ninja
//
// Use of this source code is governed by an Apache-style
// license that can be found in the LICENSE file.

package main

import (
	"context"
	"fmt"
	"github.com/rookie-ninja/rk-boot"
	"github.com/rookie-ninja/rk-boot/mux"
	"github.com/rookie-ninja/rk-mux/interceptor"
	"net/http"
)

func main() {
	// Create a new boot instance.
	boot := rkboot.NewBoot()

	// Register handler
	entry := rkbootmux.GetMuxEntry("greeter")
	entry.Router.NewRoute().Methods(http.MethodGet).Path("/v1/greeter").HandlerFunc(Greeter)

	// Bootstrap
	boot.Bootstrap(context.TODO())

	boot.WaitForShutdownSig(context.TODO())
}

func Greeter(writer http.ResponseWriter, request *http.Request) {
	rkmuxinter.WriteJson(writer, http.StatusOK, &GreeterResponse{
		Message: fmt.Sprintf("Hello %s!", request.URL.Query().Get("name")),
	})
}

// Response.
type GreeterResponse struct {
	Message string
}

3.文件夹结构

$ tree
.
├── boot.yaml
├── go.mod
├── go.sum
└── main.go

0 directories, 4 files

4.启动 main.go

$ go run main.go

2022-02-09T15:35:02.181+0800    INFO    boot/mux_entry.go:643   Bootstrap muxEntry      {"eventId": "a35a0331-4311-4057-a399-526c76f79ca9", "entryName": "greeter", "entryType": "Mux"}
------------------------------------------------------------------------
endTime=2022-02-09T15:35:02.181722+08:00
startTime=2022-02-09T15:35:02.181528+08:00
elapsedNano=193785
timezone=CST
ids={"eventId":"a35a0331-4311-4057-a399-526c76f79ca9"}
app={"appName":"rk","appVersion":"","entryName":"greeter","entryType":"Mux"}
env={"arch":"amd64","az":"*","domain":"*","hostname":"lark.local","localIP":"192.168.1.102","os":"darwin","realm":"*","region":"*"}
payloads={"commonServiceEnabled":true,"commonServicePathPrefix":"/rk/v1/","muxPort":8080,"promEnabled":true,"promPath":"/metrics","promPort":8080}
counters={}
pairs={}
timing={}
remoteAddr=localhost
operation=Bootstrap
resCode=OK
eventStatus=Ended
EOE

5.验证

  • 发送请求到 CommonService 里的 /rk/v1/healthy API。
$ curl -X GET localhost:8080/rk/v1/healthy
{"healthy":true}
  • 发送请求到 /v1/greeter API。
$ curl -X GET "localhost:8080/v1/greeter?name=rk-dev"
{"Message":"Hello rk-dev!"}

访问 Prometheus 客户端: http://localhost:8080/metrics

可视化监控

我们已经在本地进程里启动了 prometheus 监控,剩下的事情就是如何在一个【漂亮】的网页里查看监控了。

市面上有很多工具,不过我们选择【简单】,【流行】,【免费】的方式,也就是 Prometheus + Grafana。

架构图

先来看看整个流程是什么样的。

其实原理很简单,就是【劫持】API 请求,并且记录【时间】,【错误码】等信息。之后,让 Prometheus 服务主动从【创建的服务】里,拉取数据。最后,让 Grafana 服务从 Prometheus 中拉取数据,显示数据表。

快速开始

1. 创建 prometheus.yml

我们先创建 prometheus.yml 配置文件,让 prometheus 服务能够从 localhost:8080/metrics 拉取数据。

下面的配置中,我们没有指定 /metrics,因为 prometheus默认会使用 /metrics 来拉取数据。

注意!我们把 targets 设置成了 host.docker.internal:8080 而不是 localhost:8080,这是因为 prometheus 在容器里面,我们服务在本地里。

想要从容器里访问本地机器的端口,这是一种便捷的方法。解释

global:
  scrape_interval: 1s # Make scrape interval to 1s for testing.

# A scrape configuration containing exactly one endpoint to scrape:
# Here it's Prometheus itself.
scrape_configs:
  - job_name: 'rk-demo'
    scrape_interval: 1s
    static_configs:
      - targets: ['host.docker.internal:8080']

2.启动 Prometheus

我们使用 docker 来启动。

Prometheus 默认使用 9090 端口。

$ docker run -p 9090:9090 -v /<your path>/rk-demo/prometheus.yml:/etc/prometheus/prometheus.yml prom/prometheus

3.验证 Prometheus

请按照上面的【验证】,启动 main.go,并且发送一个 /rk/v1/healthy 请求。

然后,我们来看一下 prometheus 服务里面的数据。

访问:localhost:9090,并且搜索 rk_greeter_resCode,我们可以看到数据已经在 prometheus 里面了。

访问:localhost:9090/targets,我们可以看到,prometheus 已经每隔一秒拉取数据了。

4.启动 Grafana

Grafana 默认使用 3000 端口。

$ docker run -p 3000:3000 --name grafana grafana/grafana

访问:localhost:3000

这时候,grafana 会让你登陆,默认的用户名密码如下。

用户名:admin 密码:admin

5.在 Grafana 里添加 Prometheus 数据源

Grafana 只是一个 Web UI 工具,为了能看到数据报表,我们告诉 Grafana 在哪里寻找 Prometheus。

选择 Prometheus 作为数据源。

填写 Prometheus 地址,跟上面一样的道理,因为 Grafana 运行在 Docker 中,所以,我们不使用 localhost:9090,而是,host.docker.internal:9090。

6.导入 Dashboard

我们可以自行编辑 Grafana Dashboard,不过,这个并不是个容易的事儿。针对于使用 rk-boot 启动的服务,我们提供了默认【免费】的 Grafana Dashboard 模版。

注意,这里导入的 Dashboard 只匹配【按照上述逻辑创建的服务】。

Why? 因为 rk-boot 默认会使用 rk_<Entry 名字>_xxx 作为 prometheus 的 metrics 名字。

移动到 Dashboard 导入页面

导入 15111 号 Dashboard,定义在了:grafana.com/grafana/das…

指定 Prometheus 数据源,这个数据源就是我们在上面配置的 Prometheus。

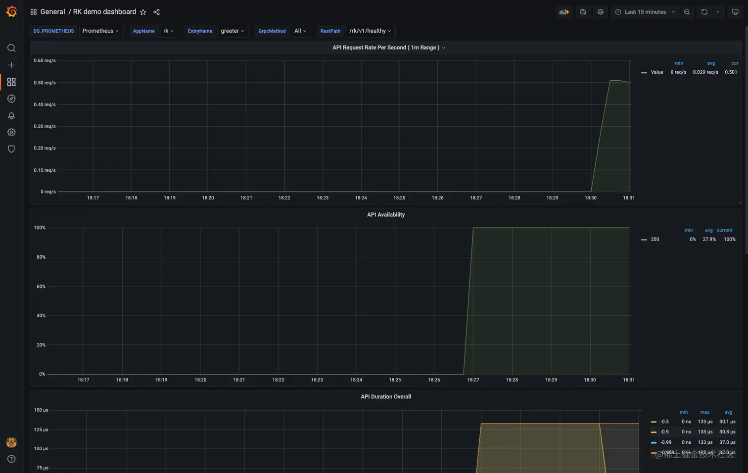
开始监控

注意!如果请求数太少,则会显示成 0,请多发几个请求。

概念

我们已经可以从 Grafana 里得到监控数据了,现在看看 rk-boot 里的中间件,添加了什么类型的监控数据。

监控拦截器会默认记录如下监控。

监控项数据类型详情
elapsedNanoSummaryRPC 耗时
resCodeCounter基于 RPC 返回码的计数器
errorsCounter基于 RPC 错误的计数器

上述三项监控,都有如下的标签。

标签详情
entryNameMux entry 名字
entryTypeMux entry 类型
realm环境变量: REALM, eg: rk
region环境变量: REGION, eg: beijing
az环境变量: AZ, eg: beijing-1
domain环境变量: DOMAIN, eg: prod
instance本地 Hostname
appVersionAppInfoEntry 获取
appNameAppInfoEntry 获取
restMethodHttp 方法。 eg: GET
restPathHttp 路径。 eg: /rk/v1/healthy
type服务类型。eg: Mux
resCode返回码, eg: OK