高级篇(day12)-MySQL主从复制概述

126 阅读17分钟

MySQL主从复制

1、主从复制概述

1.1 如何提升数据库并发能力

在实际工作中,我们常常将Redis作为缓存与MySQL配合来使用,当有请求的时候,首先会从缓存中进行查找,如果存在就直接取出。如果不存在再访问数据库,这样就提升了读取的效率,也减少了对后端数据库的访问压力。Redis 的缓存架构是高并发架构中非常重要的一环。

image.png

此外,一般应用对数据库而言都是“ 读多写少”,也就说对数据库读取数据的压力比较大,有一个思路就是采用数据库集群的方案,做主从架构、进行读写分离,这样同样可以提升数据库的并发处理能力。但并不是所有的应用都需要对数据库进行主从架构的设置,毕竟设置架构本身是有成本的。

如果我们的目的在于提升数据库高并发访问的效率,那么首先考虑的是如何优化SQL和索引,这种方式简单有效;其次才是采用缓存的策略,比如使用 Redis将热点数据保存在内存数据库中,提升读取的效率;最后才是对数据库采用主从架构,进行读写分离。

1.2 主从复制的作用

主从同步设计不仅可以提高数据库的吞吐量,还有以下 3 个方面的作用。

第1个作用:读写分离。 我们可以通过主从复制的方式来同步数据,然后通过读写分离提高数据库并发处理能力

image.png

其中一个是Master主库,负责写入数据,我们称之为:写库。

其它都是Slave从库,负责读取数据,我们称之为:读库。

当主库进行更新的时候,会自动将数据复制到从库中,而我们在客户端读取数据的时候,会从从库中进行读取。面对“读多写少”的需求,采用读写分离的方式,可以实现更高的并发访问。同时,我们还能对从服务器进行负载均衡,让不同的读请求按照策略均匀地分发到不同的从服务器上,让读取更加顺畅。读取顺畅的另一个原因, 就是减少了锁表的影响,比如我们让主库负责写,当主库出现写锁的时候,不会影响到从库进行SELECT的读取。

第2个作用就是数据备份。

我们通过主从复制将主库上的数据复制到了从库上,相当于是一种热备份机制,也就是在主库正常运行的情况下进行的备份,不会影响到服务。

第3个作用是具有高可用性

数据备份实际上是-种冗余的机制,通过这种冗余的方式可以换取数据库的高可用性,也就是当服务器出现故障或宕机的情况下,可以切换到从服务器上,保证服务的正常运行。 关于高可用性的程度,我们可以用一个指标衡量,即正常可用时间/全年时间。比如要达到全年9.999%的时间 都可用,就意味着系统在一年中的不可用时间不得超过365*24*60* (1-99.999%) =5 .256分钟(含系统崩溃的 时间、日常维护操作导致的停机时间等) , 其他时间都需要保持可用的状态。

实际上,更高的高可用性,意味着需要付出更高的成本代价。在现实中我们需要结合业务需求和成本来进行选 择。

2、主从复制的原理

Slave 会从Master 读取binlog 来进行数据同步。

2.1 原理剖析

三个线程

实际上主从同步的原理就是基于 binlog 进行数据同步的。在主从复制过程中,会基于 3 个线程来操作,一个主库线程,两个从库线程。

image.png

二进制日志转储线程(Binlog dump thread)是一个主库线程。当从库线程连接的时候, 主库可以将二进 制日志发送给从库,当主库读取事件(Event)的时候,会在 Binlog 上加锁,读取完成之后,再将锁释 放掉。

从库 I/O 线程会连接到主库,向主库发送请求更新 Binlog。这时从库的 I/O 线程就可以读取到主库的 二进制日志转储线程发送的 Binlog 更新部分,并且拷贝到本地的中继日志(Relay log)。

从库 SQL 线程会读取从库中的中继日志,并且执行日志中的事件,将从库中的数据与主库保持同步。

image.png

注意:

不是所有版本的MySQL都默认开启服务器的二进制日志。在进行主从同步的时候,我们需要先检查服务器是否已经开启了二进制日志。

除非特殊指定,默认情况下从服务器会执行所有主服务器中保存的事件。也可以通过配置,使从服务器执行特定的事件。

复制三步骤

  • 步骤1: Master 将写操作记录到二进制日志(binlog)。执行记录叫做二进制日志事件(binary log events)
  • 步骤2: Slave 将Master 的binary log events拷贝到它的中继日志( relay log );
  • 步骤3: Slave 重做中继日志中的事件,将改变应用到自己的数据库中。 MySQL复制是异步的且串行化 的,而且重启后从接入点开始复制。

复制的问题

复制的最大问题: 延时

2.2.复制基本原则

  • 每个Slave只有一个Master。
  • 每个Slave只能有一个唯一的服务器ID。
  • 每个Master可以有多个Salve。

3、一主一从架构搭建

一台主机用于处理所有写请求,一台从机负责所有读请求,架构图如下:

image.png

3.1、准备工作

  • 准备2台CentOS 虚拟机
  • 每台虚拟机上需要安装好MySQL (可以是MySQL8.0 )
  • 基本要求:Master和Slave的MySQL服务器版本一致且后台以服务运行。
  • Mycat:读写分离,分库分表

3.2、主机配置文件

建议mysql版本一致且后台以服务运行,主从所有配置项都配置在[mysqld] 节点下,且都是小写字母。 具体参数配置如下:

必选

#[必须]主服务器唯一ID
server-id=1
#[必须]启用二进制日志,指名路径。比如:自己本地的路径/log/mysqlbin
log-bin=atguigu-bin

可选

#[可选] 0(默认)表示读写(主机),1表示只读(从机)
read-only=0
#设置日志文件保留的时长,单位是秒
binlog_expire_logs_seconds=6000
#控制单个二进制日志大小。此参数的最大和默认值是1GB
max_binlog_size=200M
#[可选]设置不要复制的数据库
binlog-ignore-db=test
#[可选]设置需要复制的数据库,默认全部记录。比如:binlog-do-db=atguigu_master_slave
binlog-do-db=需要复制的主数据库名字
#[可选]设置binlog格式
binlog_format=STATEMENT

重启后台mysql服务,使配置生效。

注意:

  • 先搭建完主从复制,再创建数据库。
  • MySQL主从复制起始时,从机不继承主机数据。

这里测试我们选用的参数为:

# Master配置
[mysqld]
server-id=1 # 必须
log-bin=/var/lib/mysql/mysql-bin # 必须
read-only=0 #默认,读写,表示主机
binlog-ignore-db=mysql
binlog_format=STATEMENT

3.3、从机配置文件

要求主从所有配置项都配置在my.cnf 的[mysqld] 栏位下,且都是小写字母。

必选

#[必须]从服务器唯一ID
server-id=2

可选

#[可选]启用中继日志
relay-log=mysql-relay

这里测试我们选用的参数为:

# Slave配置
[mysqld]
server-id=2 # 必须
log-bin=/var/lib/mysql/mysql-bin
#[可选]启用中继日志
relay-log=mysql-relay

重启后台mysql服务,使配置生效。

注意:主从机都关闭防火墙 service iptables stop #CentOS 6 systemctl stop firewalld.service #CentOS 7

3.4、主机:建立账户并授权

#在主机MySQL里执行授权主从复制的命令
GRANT REPLICATION SLAVE ON *.* TO 'slave1'@'从机数据库IP地址' IDENTIFIED BY 'abc123';
#5.5,5.7

注意:如果使用的是MySQL8,需要如下的方式建立账户,并授权slave:

CREATE USER 'slave1'@'%' IDENTIFIED BY '123456';
GRANT REPLICATION SLAVE ON *.* TO 'slave1'@'%';
#此语句必须执行。否则见下面。
ALTER USER 'slave1'@'%' IDENTIFIED WITH mysql_native_password BY '123456';

flush privileges;

这里是mysql5.7

mysql> GRANT REPLICATION SLAVE ON *.* TO 'slave1'@'172.18.0.3' IDENTIFIED BY '123456';
Query OK, 0 rows affected, 1 warning (0.01 sec)

# 2、刷新命令
mysql> FLUSH PRIVILEGES;
Query OK, 0 rows affected (0.00 sec)

# 3、记录下File和Position
# 每次配从机的时候都要SHOW MASTER STATUS;查看最新的File和Position
mysql> SHOW MASTER STATUS;
+------------------+----------+--------------+------------------+-------------------+
| File             | Position | Binlog_Do_DB | Binlog_Ignore_DB | Executed_Gtid_Set |
+------------------+----------+--------------+------------------+-------------------+
| mysql-bin.000001 |      602 |              | mysql            |                   |
+------------------+----------+--------------+------------------+-------------------+
1 row in set (0.00 sec)

注意:执行完此步骤后不要再操作主服务器MySQL,防止主服务器状态值变化。

3.5、Slave从机配置:配置需要复制的主机

步骤1:从机上复制主机的命令

CHANGE MASTER TO
MASTER_HOST='主机的IP地址',
MASTER_USER='主机用户名',
MASTER_PASSWORD='主机用户名的密码',
MASTER_LOG_FILE='mysql-bin.File的编号',
MASTER_LOG_POS=Position的最新值;

步骤2:

#启动slave同步
START SLAVE;

如果报错:可以执行如下操作,删除之前的relay_log信息。然后重新执行 CHANGE MASTER TO ...语句即可。

mysql> reset slave; #删除SLAVE数据库的relaylog日志文件,并重新启用新的relaylog文件

步骤3:查看同步状态:

SHOW SLAVE STATUS\G;

image.png

上面两个参数都是Yes,则说明主从配置成功!

显式如下的情况,就是不正确的。可能错误的原因有:

1. 网络不通
2. 账户密码错误
3. 防火墙
4. mysql配置文件问题
5. 连接服务器时语法
6. 主服务器mysql权限

举例:

# 1、使用用户名密码登录进Master
mysql> CHANGE MASTER TO MASTER_HOST='172.18.0.4',
    -> MASTER_USER='zhangsan',
    -> MASTER_PASSWORD='123456',
    -> MASTER_LOG_FILE='mysql-bin.000001',
    -> MASTER_LOG_POS=602;
Query OK, 0 rows affected, 2 warnings (0.02 sec)

# 2、开启Slave从机的复制
mysql> START SLAVE;
Query OK, 0 rows affected (0.00 sec)

# 3、查看Slave状态
# Slave_IO_Running 和 Slave_SQL_Running 必须同时为Yes 说明主从复制配置成功!
mysql> SHOW SLAVE STATUS\G
*************************** 1. row ***************************
               Slave_IO_State: Waiting for master to send event # Slave待命状态
                  Master_Host: 172.18.0.4
                  Master_User: zhangsan
                  Master_Port: 3306
                Connect_Retry: 60
              Master_Log_File: mysql-bin.000001
          Read_Master_Log_Pos: 602
               Relay_Log_File: b030ad25d5fe-relay-bin.000002
                Relay_Log_Pos: 320
        Relay_Master_Log_File: mysql-bin.000001
             Slave_IO_Running: Yes  
            Slave_SQL_Running: Yes
              Replicate_Do_DB: 
          Replicate_Ignore_DB: 
           Replicate_Do_Table: 
       Replicate_Ignore_Table: 
      Replicate_Wild_Do_Table: 
  Replicate_Wild_Ignore_Table: 
                   Last_Errno: 0
                   Last_Error: 
                 Skip_Counter: 0
          Exec_Master_Log_Pos: 602
              Relay_Log_Space: 534
              Until_Condition: None
               Until_Log_File: 
                Until_Log_Pos: 0
           Master_SSL_Allowed: No
           Master_SSL_CA_File: 
           Master_SSL_CA_Path: 
              Master_SSL_Cert: 
            Master_SSL_Cipher: 
               Master_SSL_Key: 
        Seconds_Behind_Master: 0
Master_SSL_Verify_Server_Cert: No
                Last_IO_Errno: 0
                Last_IO_Error: 
               Last_SQL_Errno: 0
               Last_SQL_Error: 
  Replicate_Ignore_Server_Ids: 
             Master_Server_Id: 1
                  Master_UUID: bd047557-b20c-11ea-9961-0242ac120002
             Master_Info_File: /var/lib/mysql/master.info
                    SQL_Delay: 0
          SQL_Remaining_Delay: NULL
      Slave_SQL_Running_State: Slave has read all relay log; waiting for more updates
           Master_Retry_Count: 86400
                  Master_Bind: 
      Last_IO_Error_Timestamp: 
     Last_SQL_Error_Timestamp: 
               Master_SSL_Crl: 
           Master_SSL_Crlpath: 
           Retrieved_Gtid_Set: 
            Executed_Gtid_Set: 
                Auto_Position: 0
         Replicate_Rewrite_DB: 
                 Channel_Name: 
           Master_TLS_Version: 
1 row in set (0.00 sec)

3.6、测试主从复制

主机新建库、新建表、insert记录,从机复制:

# Master创建数据库
mysql> create database test_replication;
Query OK, 1 row affected (0.01 sec)

# Slave复制,查询数据库
mysql> show databases;
+--------------------+
| Database           |
+--------------------+
| information_schema |
| mysql              |
| performance_schema |
| sys                |
| test_replication   |
+--------------------+
5 rows in set (0.00 sec)

3.7、停止主从复制功能

停止主从同步命令:

stop slave;

如何重新配置主从:如果停止从服务器复制功能,再使用需要重新配置主从。否则会报错如下:

image.png

重新配置主从,需要在从机上执行:

stop slave;
reset master; #删除Master中所有的binglog文件,并将日志索引文件清空,重新开始所有新的日志文件(慎用)

举例

# 1、停止Slave
mysql> STOP SLAVE;
Query OK, 0 rows affected (0.00 sec)

# 2、重新配置主从
# MASTER_LOG_FILE 和 MASTER_LOG_POS一定要根据最新的数据来配
mysql> CHANGE MASTER TO MASTER_HOST='172.18.0.4',
    -> MASTER_USER='zhangsan',
    -> MASTER_PASSWORD='123456',
    -> MASTER_LOG_FILE='mysql-bin.000001',
    -> MASTER_LOG_POS=797;
Query OK, 0 rows affected, 2 warnings (0.01 sec)

mysql> START SLAVE;
Query OK, 0 rows affected (0.00 sec)

mysql> SHOW SLAVE STATUS\G
*************************** 1. row ***************************
               Slave_IO_State: Waiting for master to send event
                  Master_Host: 172.18.0.4
                  Master_User: zhangsan
                  Master_Port: 3306
                Connect_Retry: 60
              Master_Log_File: mysql-bin.000001
          Read_Master_Log_Pos: 797
               Relay_Log_File: b030ad25d5fe-relay-bin.000002
                Relay_Log_Pos: 320
        Relay_Master_Log_File: mysql-bin.000001
             Slave_IO_Running: Yes
            Slave_SQL_Running: Yes
              Replicate_Do_DB: 
          Replicate_Ignore_DB: 
           Replicate_Do_Table: 
       Replicate_Ignore_Table: 
      Replicate_Wild_Do_Table: 
  Replicate_Wild_Ignore_Table: 
                   Last_Errno: 0
                   Last_Error: 
                 Skip_Counter: 0
          Exec_Master_Log_Pos: 797
              Relay_Log_Space: 534
              Until_Condition: None
               Until_Log_File: 
                Until_Log_Pos: 0
           Master_SSL_Allowed: No
           Master_SSL_CA_File: 
           Master_SSL_CA_Path: 
              Master_SSL_Cert: 
            Master_SSL_Cipher: 
               Master_SSL_Key: 
        Seconds_Behind_Master: 0
Master_SSL_Verify_Server_Cert: No
                Last_IO_Errno: 0
                Last_IO_Error: 
               Last_SQL_Errno: 0
               Last_SQL_Error: 
  Replicate_Ignore_Server_Ids: 
             Master_Server_Id: 1
                  Master_UUID: bd047557-b20c-11ea-9961-0242ac120002
             Master_Info_File: /var/lib/mysql/master.info
                    SQL_Delay: 0
          SQL_Remaining_Delay: NULL
      Slave_SQL_Running_State: Slave has read all relay log; waiting for more updates
           Master_Retry_Count: 86400
                  Master_Bind: 
      Last_IO_Error_Timestamp: 
     Last_SQL_Error_Timestamp: 
               Master_SSL_Crl: 
           Master_SSL_Crlpath: 
           Retrieved_Gtid_Set: 
            Executed_Gtid_Set: 
                Auto_Position: 0
         Replicate_Rewrite_DB: 
                 Channel_Name: 
           Master_TLS_Version: 
1 row in set (0.00 sec)

4、同步数据一致性问题

主从同步的要求:

  • 读库和写库的数据一致(最终一致);
  • 写数据必须写到写库;
  • 读数据必须到读库(不一定);

4.1、理解主从延迟问题

进行主从同步的内容是二进制日志,它是一个文件,在进行网络传输的过程中就一定会存在主从延迟(比如 500ms),这样就可能造成用户在从库上读取的数据不是最新的数据,也就是主从同步中的数据不一致性问题。

举例:导致主从延迟的时间点主要包括以下三个:

  1. 主库A执行完成一一个事务,写入binlog, 我们把这个时刻记为T1;
  2. 之后传给从库B, 我们把从库B接收完这个binlog的时刻记为T2;
  3. 从库B执行完成这个事务,我们把这个时刻记为T3。

所谓主从延迟,就是同一个事务,在从库执行完成的时间和主库执行完成的时间之间的差值,也就是T3-T1.

在从库上执行show slave status 命令,它的返回结果里面会显示seconds. behind. master ,用于表示当前 主从延迟的值,这个值的时间精度是秒。

你可能会问,如果主从库机器的系统时间设置不-致,会不会导致主从延迟的值不准?

不会!因为,从库连接到主库的时候,会通过执行SELECT UNIX TIMESTAMP()函数来获得当前主库的系统时 间。如果这时候发现主库的系统时间与自己不-致,从库在执行seconds_ behind. _master计算的时候会自动扣掉这 个差值。

4.2、主从延迟问题原因

在网络正常的时候,日志从主库传给从库所需的时间是很短的,即T2-T1的值是非常小的。即,网络正常情况下,主备延迟的主要来源是备库接收完binlog和执行完这个事务之间的时间差。

主备延迟最直接的表现是,从库消费中继日志(relay log)的速度,比主库生产binlog的速度要慢。造成原因:

  • 从库的机器性能比主库要差
  • 从库的压力大
  • 大事务的执行

举例1:一次性用delete语句删除太多数据

结论:后续再删除数据的时候,要控制每个事务删除的数据量,分成多次删除。

举例2:一次性用insert...select插入太多数据

举例:3:大表DDL

比如在主库对一张500W的表添加一个字段耗费了10分钟,那么从节点上也会耗费10分钟。

4.3、如何减少主从延迟

若想要减少主从延迟的时间,可以采取下面的办法:

  1. 降低多线程大事务并发的概率,优化业务逻辑
  2. 优化SQL,避免慢SQL, 减少批量操作,建议写脚本以update-sleep这样的形式完成。
  3. 提高从库机器的配置,减少主库写binlog和从库读binlog的效率差。
  4. 尽量采用短的链路,也就是主库和从库服务器的距离尽量要短,提升端口带宽,减少binlog传输的网络延时。
  5. 实时性要求的业务读强制走主库,从库只做灾备,备份。

4.4、如何解决一致性问题

如果操作的数据存储在同一个数据库中,那么对数据进行更新的时候,可以对记录加写锁,这样在读取的时候就不会发生数据不一致的情况。但这时从库的作用就是备份,并没有起到读写分离,分担主库读压力的作用。

image.png

读写分离情况下,解决主从同步中数据不一致的问题, 就是解决主从之间数据复制方式的问题,如果按照数据一致性从弱到强来进行划分,有以下 3 种复制方式。

方法 1:异步复制

异步模式就是客户端提交COMMIT之后不需要等从库返回任何结果,而是直接将结果返回给客户端,这样做的好处是不会影响主库写的效率,但可能会存在主库宕机,而Binlog还没有同步到从库的情况,也就是此时的主库和从库数据不一致。这时候从从库中选择一个作为新主, 那么新主则可能缺少原来主服务器中已提交的事务。所以,这种复制模式下的数据一致性是最弱的。

image.png

方法 2:半同步复制

image.png

方法 3:组复制

异步复制和半同步复制都无法最终保证数据的一致性问题,半同步复制是通过判断从库响应的个数来决定是否返回给客户端,虽然数据一致性相比于异步复制有提升,但仍然无法满足对数据一致性要求高的场景,比如金融领域。MGR 很好地弥补了这两种复制模式的不足。

组复制技术,简称 MGR(MySQL Group Replication)。是 MySQL 在 5.7.17 版本中推出的一种新的数据复 制技术,这种复制技术是基于 Paxos 协议的状态机复制。

MGR 是如何工作的

首先我们将多个节点共同组成一个复制组,在执行读写(RW)事务的时候,需要通过一致性协议层 (Consensus 层)的同意,也就是读写事务想要进行提交,必须要经过组里“大多数人”(对应 Node 节 点)的同意,大多数指的是同意的节点数量需要大于 (N/2+1),这样才可以进行提交,而不是原发起 方一个说了算。而针对只读(RO)事务则不需要经过组内同意,直接 COMMIT 即可。

在一个复制组内有多个节点组成,它们各自维护了自己的数据副本,并且在一致性协议层实现了原子消息和全局有序消息,从而保证组内数据的一致性。

image.png

MGR 将 MySQL 带入了数据强一致性的时代,是一个划时代的创新,其中一个重要的原因就是MGR 是基于 Paxos 协议的。Paxos 算法是由 2013 年的图灵奖获得者 Leslie Lamport 于 1990 年提出的,有关这个算法的决策机制可以搜一下。事实上,Paxos 算法提出来之后就作为分布式一致性算法被广泛应用,比如Apache 的 ZooKeeper 也是基于 Paxos 实现的。

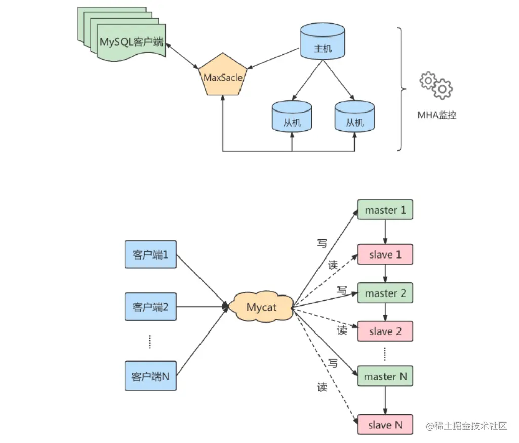
5、知识延伸

在主从架构的配置中,如果想要采取读写分离的策略,我们可以自己编写程序,也可以通过第三方的中间件来实现。

  • 自己编写程序的好处就在于比较自主,我们可以自己判断哪些查询在从库上来执行,针对实时性要求高的需求,我们还可以考虑哪些查询可以在主库上执行。同时,程序直接连接数据库,减少了中间件层,相当于减少了性能损耗。

  • 采用中间件的方法有很明显的优势,功能强大,使用简单。但因为在客户端和数据库之间增加了中间件层会有一些性能损耗,同时商业中间件也是有使用成本的。我们也可以考虑采取一些优秀的开源工具。

image.png

  • Cobar 属于阿里B2B事业群,始于2008年,在阿里服役3年多,接管3000+个MySQL数据库的schema,集群日处理在线SQL请求50亿次以上。由于Cobar发起人的离职,Cobar停止维护。

  • Mycat 是开源社区在阿里cobar基础上进行二次开发,解决了cobar存在的问题,并且加入了许多新的功能在其中。青出于蓝而胜于蓝。

  • OneProxy 基于MySQL官方的proxy思想利用c语言进行开发的,OneProxy是一款商业收费的中间件。舍弃了一些功能,专注在性能和稳定性上。

  • kingshard 由小团队用go语言开发,还需要发展,需要不断完善。

  • Vitess 是Youtube生产在使用,架构很复杂。不支持MySQL原生协议,使用需要大量改造成本。

  • Atlas 是360团队基于mysql proxy改写,功能还需完善,高并发下不稳定。

  • MaxScale 是mariadb(MySQL原作者维护的一个版本) 研发的中间件

  • MySQLRoute 是MySQL官方Oracle公司发布的中间件

image.png