docker介绍(二)

130 阅读2分钟

「这是我参与2022首次更文挑战的第23天,活动详情查看:2022首次更文挑战

前言

docker可以在不同的操作系统上安装,本文主要讲解在linux上的操作。

安装

引用自www.cnblogs.com/caoweixiong…

测试安装是否成功 docker version

正常有如上提示,我这里安装的是19.03.1版本

列出镜像

docker image ls 列出机器上下载过的镜像

获取镜像

docker pull [选项] [Docker Registry 地址[:端口号]/]仓库名[:标签]

如图 docker pull 加上仓库名 不写版本的话 就默认拉取最新的。

删除镜像

docker image rm

docker image rm [选项] <镜像1> [<镜像2> ...]

根据docker image ls 列出的镜像,根据容器名或者ID可以对应的删除这个镜像。

查看运行的容器

 docker ps 

这个命令可以看到我们正在运行的容器。

CONTAINER ID 容器ID

IMAGE 镜像名

COMMAND  命令

CREATED 创建时间

STATUS 状态

PORTS 端口映射 前面的表示容器对外访问的端口 后面的表示容器内部的端口

 docker ps -a 查看我们历史启动过的容器。

相关概念

  • 镜像

操作系统分为内核和用户空间。对于 Linux 而言,内核启动后,会挂载 root 文件系统为其提供用户空间支持。而 Docker 镜像(Image),就相当于是一个 root 文件系统。

镜像是一个特殊的文件系统,除了提供容器运行时所需的程序、库、资源、配置等文件外,还包含了一些为运行时准备的一些配置参数。

  • 容器

就像是面向对象程序设计中的类和实例一样,镜像是静态的定义,容器是镜像运行时的实体。容器可以被创建、启动、停止、删除、暂停等。

容器的实质是进程,但与直接在宿主执行的进程不同,容器进程运行于属于自己的独立的命名空间。因此容器可以拥有自己的root文件系统、自己的网络配置、自己的进程空间,甚至自己的用户 ID 空间。

容器内的进程是运行在一个隔离的环境里,使用起来,就好像是在一个独立于宿主的系统下操作一样。

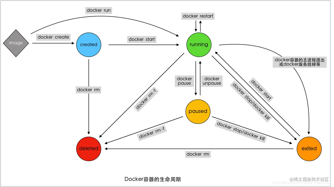
总结

  

图来自 blog.csdn.net/qq\_2384506…

docker生命周期如图所示,根据生命周期流程,docker容器产生到销毁,相关命令熟悉掌握,快速掌握使用。

docker create - docker start - docker runnning - docker exited