公众号:字节数组
希望对你有所帮助 🤣🤣
在 2021 年的七月份,Google 发布了 Jetpack Compose 的 1.0 正式版本,这是一个适用于 Android 平台的声明式 UI 开发框架,可供开发者在生产环境中使用。到了十二月份,JetBrains 也随之发布了适用于多个平台的声明式 UI 开发框架 Compose Multiplatform 的 1.0 正式版本,意味着此时也适用于商业项目了
既然 Compose Multiplatform 发布了正式版,我也想着来做一次实践,之前我曾经用 Jetpack Compose 写了一个 俄罗斯方块 小游戏:学不动也要学,Jetpack Compose 玩一把俄罗斯方块,由于整个应用的逻辑和 UI 都是完全用 Kotlin 和 Jetpack Compose 实现的,因此很简单地就通过 Compose Multiplatform 将其移植到了 Windows 平台:compose_tetris
整个移除过程十分顺利,移植成本不高,最终效果看着也不错,此文章就来简单讲讲 Compose Multiplatform 的一些小细节,希望对你有所帮助 ~

Compose Multiplatform
Compose Multiplatform 可以看做是 Jetpack Compose 的超集,在 Jetpack Compose 的基础上扩展出了跨平台的能力,两者共享了大部分的核心公共 API,所以 Compose Multiplatform 的很多基础库均还是以 androidx.compose.xxx 作为包名,这使得已经通过 Jetpack Compose 实现的 Android 应用可以比较方便地移植到其它平台,两者具有完美的互操作性
Compose Multiplatform 支持市面上的大部分主流平台:
| Target platform | Target preset |
|---|---|
| Kotlin/JVM | jvm |
| Kotlin/JS | js |
| Android applications and libraries | android |
| Android NDK | androidNativeArm32、androidNativeArm64、androidNativeX86、androidNativeX64 |
| iOS | iosArm32、iosArm64、iosX64、iosSimulatorArm64 |
| watchOS | watchosArm32、watchosArm64、watchosX86、watchosX64、watchosSimulatorArm64 |
| tvOS | tvosArm64、tvosX64、tvosSimulatorArm64 |
| macOS | macosX64、macosArm64 |
| Linux | linuxArm64、linuxArm32Hfp、linuxMips32、linuxMipsel32、linuxX64 |
| Windows | mingwX64、mingwX86 |
| WebAssembly | wasm32 |
Compose Multiplatform 通过用不同的编译器编译同一份代码来生成各端的不同产物,从而达到跨平台的目的,最终的编译产物和目标平台完全相容。例如,通过 Kotlin/JVM 为 JVM 和 Android 平台生成 jar/aar 文件、通过 Kotlin/Native 为 IOS 平台生成 framework 文件、通过 Kotlin/JS 为 Web 平台生成 JavaScript 文件,最终调用的还是原生 API,这使得采用 Compose Multiplatform 不会导致性能损耗,且不会像 Flutter 那样明显增大应用体积

Compose Multiplatform 在移动端的跨平台框架子集叫做 Kotlin Multiplatform Mobile(KMM),对于移动端的开发人员来说,KMM 的正式发布也意味着多了一种实现 Android 和 IOS 跨平台开发的方案。和 Flutter 不同,KMM 并不追求在各个平台使用一套完全相同的 UI 和 代码,没有像 Flutter 那样内置一个统一的图型绘制引擎,因此 KMM 虽然支持多端复用 UI,但功能还比较弱,在构建 UI 时还是需要依赖于平台 API。KMM 侧重于在 UI 层以下共享一套适用于所有平台的通用业务逻辑,统一通过 Kotlin 来编写业务代码,并同时保持和原生开发语言(Java、Objective-C、Swift、JavaScript 等)之间的互通性,具备灵活性的同时也保留了原生编程的优势,仅在需要的时候才来编写平台特定代码,例如实现原生 UI,调用平台特定 API 等
项目结构
对于在不同平台上实现的同个应用来说,其业务逻辑往往是高度相似的,在没有实施跨平台方案之前,业务逻辑和 UI 交互均需要各端各自进行实现和维护,开发成本和开发复杂度随着应用更迭逐步加大
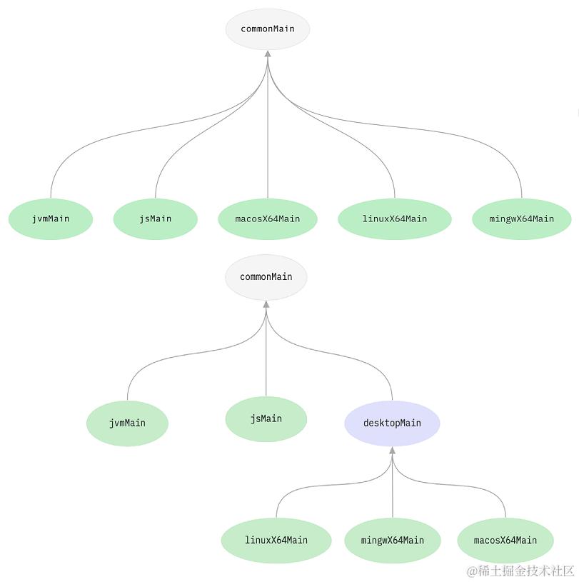
在采用了 Compose Multiplatform 实现跨平台开发后,就可以将各端的业务逻辑统一抽取为一个公用的 commonMain 模块,各个平台再通过依赖该模块来实现代码复用。此外,对于相似平台,例如 Linux、Mingw、Mac 等桌面平台,其 业务逻辑、布局结构、交互逻辑 等会更加相似,此时就可以通过分层结构从 commonMain 模块再扩展出一个专属于桌面平台的公用模块 desktopMain,进一步重用代码。类似地,如果面向的是移动端,也可以再抽取出一个 appMain 模块作为 Android 和 IOS 的公用模块

通过 IDEA 的 Kotlin Multiplatform Mobile 插件生成的模板项目,不同平台的代码已经分属于不同的模块了,同时包含一个 common 模块用于存放公用的业务逻辑,通过划分模块来实现代码隔离
以 compose_tetris 为例,其目标平台是 Android 和 Desktop,所以包含三个主模块:common、android、desktop。common又划分为三个子模块:commonMain、androidMain、desktopMain。commonMain 包含的是同时适用于 Android 和 Desktop 的业务逻辑,由于其并不隶属于特定平台,因此也不具备直接调用平台 API 的能力,而是交由 androidMain 和 desktopMain 来实现特定的平台能力

- commonMain。用于存放适用于任何平台的业务逻辑、通用布局、expect 声明等
- androidMain。专属于 Android 平台的模块,在 commonMain 的基础上根据 Android 平台的特性进行扩展,例如,将引用的业务逻辑注入到 ViewModel 中交由 android 模块进行引用、实现 expect 声明、引用原生的
android.graphics.Canvas以便绘制 UI - desktopMain。专属于 Desktop 平台的模块,在 commonMain 的基础上根据 Desktop 平台的特性进行扩展,例如,将引用的布局结构扩展为大屏模式、增加监听键盘点击事件的功能、实现 expect 声明、引用支持硬件加速的
org.jetbrains.skia.Canvas以便绘制 UI - android。最终的平台模块
- desktop。最终的平台模块
最终整个项目的实际依赖关系如下所示

sourceSets
按道理来说,虽然 android 和 desktop 都引用了 common 模块,但 android 和 desktopMain 之间应该是相互隔离的,desktop 和 androidMain 之间也一样。此外,虽然 androidMain 和 desktopMain 同属于 common 模块,但两者之间也是不能相互引用的
Compose Multiplatform 通过 sourceSets 来实现上述目的,sourceSets 就用于声明项目结构和模块间的依赖关系
以 compose_tetris 为例,在 common 模块的 build.gradle.kts 文件中,通过 sourceSets 将自身划分为了三个子模块,再通过 NamedDomainObjectContainer 将声明的 named 指向要划分的子模块,各个子模块又在内部声明各自需要的依赖。Kotlin 标准库会自动引入到每个模块内,不需要特意声明

注意,此时 android 模块虽然通过 implementation(project(":common")) 引用了整个 common 模块,但实际上能引用的只是 commonMain 和 androidMain 两个子模块,无法引用到 desktopMain 中的代码,desktop 模块同理
Compose Multiplatform 具体是如何实现 差异化引用 的我还不太清楚,猜测应该是在 plugin 中实现的,因为三个子模块的名字是固定的,属于预定义的配置,修改模块名将导致编译失败,所以应该是在 plugin 中通过模块名来匹配允许引用的子模块
引用依赖
compose_tetris 整个项目的依赖类型根据平台可以分为三种:common、android、desktop。顾名思义,common 也即适用于任意平台的通用依赖,当中不能调用任何平台 API,也不能引用任何只适用于单独平台的依赖库,所以在 Android 开发中比较流行的 OkHttp、Gson、RxJava 等库都不能在 commonMain 模块中使用
而为了能够在commonMain 模块中构建适用于任意平台的 UI,commonMain 模块所引用的 common 依赖其实都是 org.jetbrains.compose.xxx 而非 androidx.compose.xxx,jetbrainsCompose 可以看做是对 androidxCompose 进行了一层包装,复刻了 androidxCompose 的大部分依赖库,保持 包名、类签名、方法签名 不变

从项目的依赖列表中可以看到,引用的 jetbrainsCompose 依赖会分为 desktop 版本 和 非 desktop 版本 两种

commonMain 模块所引用的均是 非 desktop 版本,不会调用任何平台 API,也即不会和 Android 平台以及其它任意平台关联,使得commonMain 模块可以保证平台无关性。等到编译阶段,会自动为不同平台提供签名信息相同但具体实现不同的底层依赖,如果目标平台是 Android,最终引用的会是 androidxCompose;如果目标平台是 Desktop,则引用的是 jetbrainsCompose-desktop
Kotlin 官方也提供了一些适用于多平台的基础库:
- Json 解析:kotlinx.serialization
- Http 请求:ktor
- SQLite 操作:sqldelight
更多多平台基础库看这里:Kotlin-Multiplatform-Libraries
调用平台 API
调用特定平台 API 是跨平台开发中绕不过的一个点。假设有一个获取手机型号的需求,获取手机型号的整体处理流程可以是属于可以共用的业务逻辑,但实际获取手机型号的过程就需要在不同平台上进行差异化实现了,Android 平台需要通过调用 android.os.Build.MODEL 来获取,IOS 平台需要通过 UIDevice.current.model 来获取
Compose Multiplatform 通过 expect / actual 机制来提供调用特定平台 API 的能力。在该机制下,commonMain 模块通过 expect 关键字来声明需要交由特定平台实现的 函数、类、接口 等多种 Kotlin 语法结构,androidMain 和 desktopMain 模块再通过 actual 关键字在自身平台上进行实现
以 compose_tetris 为例,在游戏过程中需要播放音效,Android 和 Desktop 均需要提供 Play Sound 的能力。Android 平台上我使用的是系统提供的 android.media.AudioManager,这自然不能在 Desktop 平台上使用,此时就需要来差异化实现 Play Sound 的功能了
在 commonMain 模块中,我将播放音效的能力抽象为 SoundPlayer 接口,再通过 expect 关键字修饰的 getSoundPlayer()方法来获取 SoundPlayer 对象,此方法相当于一个抽象方法,在 commonMain 模块中不需要具体实现,但可以正常调用。之后,androidMain 和 desktopMain 两个模块在相同包名下再各自实现getSoundPlayer()方法,通过 actual 关键字来修饰实现方法,当编译平台代码时,“方法声明”和“具体实现”就会被桥接在一起,从而达到平台差异化实现的目的

类似地,Compose Multiplatform 也是通过expect / actual 机制来实现跨平台绘制 UI
Jetpack Compose 除了在界面渲染时需要依赖于 Android 原生 API 外,其它大部分特性都可以做到平台无关。Jetpack Compose 在绘制文本的时候就需要通过调用 android.graphics.Canvas 的 drawText方法来实现,因此在 androidx.compose.ui:ui-graphics:1.0.1 中就包含一个 nativeCanvas 扩展属性用于获取原生平台的 Canvas 对象,也即 Android 平台的 android.graphics.Canvas。nativeCanvas 属性也是采用了expect / actual 机制,其 expect 声明就放在同个库的 Canvas 类内部

而在 org.jetbrains.compose.ui:ui-graphics-desktop:1.0.1中,nativeCanvas 属性对应的是 Skiko 库中的 org.jetbrains.skia.Canvas

Skia 是一个优秀的开源 2D 图形库,支持硬件加速,提供了适用于各种硬件和软件平台的通用 API,是 Chrome、Chrome OS、Flutter 等应用和框架所采用的图形引擎,JetBrains 通过 Kotlin 语言对 Skia 做了一层封装,也即 Skiko(Skia for Kotlin),使得在各个平台均可以通过统一的 Kotlin API 来调用 Skia 进行图形绘制
所以说,Compose Multiplatform 内部会通过为不同平台引入不同依赖来实现跨平台。在 commonMain 模块中我们引入的是 org.jetbrains.compose.ui:ui-graphics:1.0.1,该依赖库在保持和 androidx-graphics 签名信息相同的前提下剔除了和 Android 相关联的代码,只保留 expect,没有 actual,向外部暴露公共 API 并保证其平台无关性。当目标平台是 Desktop 时,其最终依赖则变成了 jetbrains-graphics-desktop,当中就实现了 jetbrains-graphics 中声明的所有 expect,通过 Skiko 来桥接需要实现的 Cnavas 对象。当目标平台是 Android 时,则还是会继续依赖 androidx-graphics,通过 android.graphics.Canvas 来桥接需要实现的 Cnavas 对象
此外,从 androidx.compose.ui:ui-graphics:1.0.1 可以看出来 Jetpack Compose 本身也是在为 Jetbrains Compose 预留着实现跨平台开发的能力入口,毕竟 Jetpack Compose 如果只是单单用于 Android 平台的话,在声明 nativeCanvas 属性的时候就没有必要采用 expect / actual 机制了
复用 UI
从文章开头给出的效果图可以看出来,compose_tetris 在 Android 和 Desktop 两端的布局结构是基本一致的,一些小的区别点有:
Android:
- 整个布局的宽高尺寸即 Android 手机屏幕的大小,即全屏显示
- 整个布局是承载在 Activity 中的,当 Activity 处于非前台状态时(onPause)需要自动暂停游戏
- 需要设置系统状态栏的背景色和图标颜色,保持色调一致,同时预留出足够的 SystemBarsPadding,避免被系统状态栏遮挡住布局
Desktop:
- 整个布局设定的尺寸是 1200 x 900 px,但不能超出电脑屏幕宽高大小的五分之四
- 需要监听键盘的点击事件,为游戏增加通过点击键盘控制方块 左移、右移、旋转 的功能
除了这些区别点外,游戏的布局逻辑和内部的界面渲染逻辑都是可以复用的,对应 commonMain 模块中的 MainScreen,各个平台再通过嵌套 MainScreen 的方式来进行自定义实现
@Composable
fun MainScreen(modifier: Modifier, tetrisLogic: ITetrisLogic) {
val tetrisState by tetrisLogic.tetrisStateFlow.collectAsState()
···
ComposeTetrisTheme {
Scaffold(
modifier = Modifier
.background(color = MaterialTheme.colorScheme.background)
.then(other = modifier)
) {
TetrisBody(tetrisScreen = {
TetrisScreen(tetrisState = tetrisState)
}, tetrisButton = {
TetrisButton(tetrisState = tetrisState, playListener = playListener)
})
}
}
}
androidMain 模块的 AndroidMainScreen 通过 accompanist 来控制状态栏,再通过 LifecycleObserver 来判断 Activity 是否处于前台
@Composable
fun AndroidMainScreen() {
val systemUiController = rememberSystemUiController()
systemUiController.setStatusBarColor(
color = Color.Transparent,
darkIcons = true
)
···
val lifecycle = LocalLifecycleOwner.current.lifecycle
DisposableEffect(key1 = Unit) {
val observer = object : DefaultLifecycleObserver {
override fun onResume(owner: LifecycleOwner) {
dispatchAction(action = Action.Resume)
}
override fun onPause(owner: LifecycleOwner) {
dispatchAction(action = Action.Background)
}
}
lifecycle.addObserver(observer)
onDispose {
lifecycle.removeObserver(observer)
}
}
ProvideWindowInsets {
MainScreen(
modifier = Modifier.systemBarsPadding().padding(top = 10.dp),
tetrisLogic = tetrisViewModel
)
}
}
desktopMain 模块的 DesktopMainScreen 则通过 onKeyEvent 回调来监听键盘的点击事件
@Composable
fun DesktopMainScreen() {
val tetrisViewModel by remember {
mutableStateOf(DesktopTetrisViewModel(delegate = TetrisLogicImpl()))
}
val onKeyEvent: (KeyEvent) -> Boolean = remember {
{
when (it.key) {
Key.DirectionLeft -> {
if (it.type == KeyEventType.KeyDown) {
tetrisViewModel.dispatch(action = Action.Transformation(TransformationType.Left))
}
}
Key.DirectionRight -> {
if (it.type == KeyEventType.KeyDown) {
tetrisViewModel.dispatch(action = Action.Transformation(TransformationType.Right))
}
}
Key.DirectionUp -> {
if (it.type == KeyEventType.KeyUp) {
tetrisViewModel.dispatch(action = Action.Transformation(TransformationType.Rotate))
}
}
Key.DirectionDown -> {
if (it.type == KeyEventType.KeyUp) {
tetrisViewModel.dispatch(action = Action.Transformation(TransformationType.Fall))
}
}
}
true
}
}
val focusRequester = remember {
FocusRequester()
}
LaunchedEffect(key1 = Unit) {
focusRequester.requestFocus()
}
MainScreen(
modifier = Modifier.padding(top = 30.dp)
.focusRequester(focusRequester = focusRequester)
.focusable(enabled = true)
.onKeyEvent(onKeyEvent = onKeyEvent),
tetrisLogic = tetrisViewModel
)
}
复用业务逻辑
实现跨端复用业务逻辑的思路可以参考一位开发者在 GitHub 上和 JetBrains 官方的讨论:Useful reading about porting Android apps to Desktop
该开发者有一个已经在 Android 平台实现的应用,准备移植到 Windows 平台,在 Android 平台上该开发者通过 ViewModel 来承载具体的业务逻辑,其希望该逻辑能够在 Windows 平台上进行复用

看过 ViewModel 源码的同学应该知道,ViewModel 的内部实现是和 Android 平台强关联的,创建和存储 ViewModel 的逻辑都依赖于 ViewModelStoreOwner(对应 Activity 和 Fragment),想要让 JetBrains 提供可以无缝迁移的等比实现不太现实,因此 JetBrains 官方给出的建议是:将具体的业务逻辑从 ViewModel 中抽取出来并声明为独立的个体,然后再通过代理的方式注入到 ViewModel 中,在 Windows 平台也通过此方式来实现,以此来复用业务逻辑
以 compose_tetris 为例,俄罗斯方块的操作逻辑是完全适用于任何平台的,如果我们专注的仅是 Android 平台的话,这部分逻辑自然可以直接在 ViewModel 中实现。而为了实现跨端复用,此时就需要将该业务逻辑抽取为一个独立的个体了,对应 TetrisLogicImpl 这个纯 Kotlin 类,保存在 commonMain 模块中
/**
* @Author: leavesCZY
* @Github: https://github.com/leavesCZY
* @Desc:
*/
interface ITetrisLogic {
val tetrisStateFlow: StateFlow<TetrisState>
fun provideScope(coroutineScope: CoroutineScope)
fun dispatch(action: Action)
}
class TetrisLogicImpl : ITetrisLogic {
private lateinit var coroutineScope: CoroutineScope
private val _tetrisStateFlow = MutableStateFlow(TetrisState())
override val tetrisStateFlow = _tetrisStateFlow.asStateFlow()
override fun provideScope(coroutineScope: CoroutineScope) {
this.coroutineScope = coroutineScope
}
override fun dispatch(action: Action) {
//TODO
}
}
在 Android 平台中,将 TetrisLogicImpl 注入到 ViewModel 中,此时 ViewModel 就单纯作为业务逻辑的承载体了,不包含具体的实现逻辑,通过代理的方式来间接实现 ITetrisLogic 接口,将所有需要触发的操作均转交给 TetrisLogicImpl 即可。AndroidTetrisViewModel 保存在 androidMain 模块中
class AndroidTetrisViewModel(delegate: TetrisLogicImpl) : ViewModel(), ITetrisLogic by delegate {
init {
provideScope(coroutineScope = viewModelScope)
}
}
Desktop 平台也通过相同方式来实现,将 DesktopTetrisViewModel 保存在 desktopMain 模块中
class DesktopTetrisViewModel(delegate: TetrisLogicImpl) : ITetrisLogic by delegate {
init {
provideScope(GlobalScope)
}
}
由于 Android 平台存在页面生命周期的概念,因此 AndroidTetrisViewModel 向 TetrisLogicImpl 注入的协程作用域是 viewModelScope;而在 Desktop 平台,当关闭游戏时整个进程也就结束了,因此注入的是 GlobalScope
结尾
详细的源码看这里:compose_tetris
从 Jetpack Compose 发布正式版那段时间起,我先后写了几篇关于 Jetpack Compose 的文章,可以帮助读者更快入门,希望对你有所帮助 ~
- 学不动也要学,Jetpack Compose 玩一把俄罗斯方块
- 学不动也要学,Jetpack Compose 写一个 IM APP(一)
- 学不动也要学,Jetpack Compose 写一个 IM APP(二)
参考资料
本文部分图片来自于 Kotlin 官网