BIO/NIO/AIO 的区别和应用

461 阅读12分钟

「这是我参与2022首次更文挑战的第17天,活动详情查看:2022首次更文挑战

Java的IO模型

IO模型就是说用什么样的通道进行数据的发送和接收,Java共支持3种网络编程IO模式:BIO,NIO,AIO,下面逐个对这三个模型进行了解。

BIO(Blocking IO)

同步阻塞模型,一个客户端连接对应一个处理线程
缺点:
1、IO代码里read操作是阻塞操作,如果连接不做数据读写操作会导致线程阻塞,浪费资源
2、如果线程很多,会导致服务器线程太多,压力太大。 应用场景:
BIO 方式适用于连接数目比较小且固定的架构, 这种方式对服务器资源要求比较高, 但程序简单易理解。

image.png

通过上图可以看到,BIO模型client端和server端每建立一个连接都需要创建一个单独的线程进行连接,并且是阻塞的,可以通过如下代码进行了解

服务端代码

package com.jony.bio;

import java.io.IOException;
import java.net.ServerSocket;
import java.net.Socket;

public class SocketServer {
    public static void main(String[] args) throws IOException {
        ServerSocket serverSocket = new ServerSocket(9000);
        while (true) {
            System.out.println("等待连接。。");
            //阻塞方法
            Socket clientSocket = serverSocket.accept();
            System.out.println("有客户端连接了。。");
            handler(clientSocket);

            /*new Thread(new Runnable() {
                @Override
                public void run() {
                    try {
                        handler(clientSocket);
                    } catch (IOException e) {
                        e.printStackTrace();
                    }
                }
            }).start();*/
        }
    }

    private static void handler(Socket clientSocket) throws IOException {
        byte[] bytes = new byte[1024];
        System.out.println("准备read。。");
        //接收客户端的数据,阻塞方法,没有数据可读时就阻塞
        int read = clientSocket.getInputStream().read(bytes);
        System.out.println("read完毕。。");
        if (read != -1) {
            System.out.println("接收到客户端的数据:" + new String(bytes, 0, read));
        }
        clientSocket.getOutputStream().write("HelloClient".getBytes());
        clientSocket.getOutputStream().flush();
    }
}

代码解析

1、阻塞方法

//阻塞方法 Socket clientSocket = serverSocket.accept();

当服务器启动之后,此代码就会进行阻塞,下面代码等待执行,当客户端连接之后阻塞结束,继续执行下面的代码。

2、轮询

while (true) {

此代码主要作用是当客户端连接,阻塞代码不再阻塞放行,业务完成之后可以再继续下一轮连接处理

3、开启线程处理业务

/*new Thread(new Runnable() {
    @Override
    public void run() {
        try {
            handler(clientSocket);
        } catch (IOException e) {
            e.printStackTrace();
        }
    }
}).start();*/

如果不单独开启线程执行:handler(clientSocket); 如果业务执行时间较久,新的连接将无法很快执行,需要等待handler执行之后,再次轮询,运行Socket clientSocket = serverSocket.accept(); 方可进行新的连接处理。

4、读写处理

获得读操作流需要使用:getInputStream.read(byte)
获得写操作流需要使用:getOutputStream.write(byte)

客户端代码

package com.jony.bio;

import java.io.IOException;
import java.net.Socket;

public class SocketClient {
    public static void main(String[] args) throws IOException {
        Socket socket = new Socket("localhost", 9000);
        //向服务端发送数据
        socket.getOutputStream().write("HelloServer".getBytes());
        socket.getOutputStream().flush();
        System.out.println("向服务端发送数据结束");
        byte[] bytes = new byte[1024];
        //接收服务端回传的数据
        socket.getInputStream().read(bytes);
        System.out.println("接收到服务端的数据:" + new String(bytes));
        socket.close();
    }
}

BIO总结

缺点:
1、IO代码里read操作是阻塞操作,如果连接不做数据读写操作会导致线程阻塞,浪费资源
2、如果线程很多,会导致服务器线程太多,压力太大,比如C10K问题

应用场景:
BIO 方式适用于连接数目比较小且固定的架构, 这种方式对服务器资源要求比较高, 但程序简单易理解。

NIO(Non Blocking IO)

同步非阻塞,服务器实现模式为一个线程可以处理多个请求(连接),客户端发送的连接请求都会注册到多路复用器selector上,多路复用器轮询到连接有IO请求就进行处理,JDK1.4开始引入。

image.png

应用场景:
NIO方式适用于连接数目多且连接比较短(轻操作) 的架构, 比如聊天服务器, 弹幕系统, 服务器间通讯,编程比较复杂\

服务端代码

package com.jony.nio;

import java.io.IOException;
import java.net.InetSocketAddress;
import java.nio.ByteBuffer;
import java.nio.channels.SelectionKey;
import java.nio.channels.Selector;
import java.nio.channels.ServerSocketChannel;
import java.nio.channels.SocketChannel;
import java.util.Iterator;

public class NIOServer {
    public static void main(String[] args) throws IOException {
        // 创建一个在本地端口进行监听的服务Socket通道.并设置为非阻塞方式
        ServerSocketChannel ssc = ServerSocketChannel.open();
        //必须配置为非阻塞才能往selector上注册,否则会报错,selector模式本身就是非阻塞模式
        ssc.configureBlocking(false);
        ssc.socket().bind(new InetSocketAddress(9000));
        // 创建一个选择器selector
        Selector selector = Selector.open();
        // 把ServerSocketChannel注册到selector上,并且selector对客户端accept连接操作感兴趣
        ssc.register(selector, SelectionKey.OP_ACCEPT);

        while (true) {
            System.out.println("等待事件发生。。");
            // 轮询监听channel里的key,select是阻塞的,accept()也是阻塞的
            int select = selector.select();

            System.out.println("有事件发生了。。");
            // 有客户端请求,被轮询监听到
            Iterator<SelectionKey> it = selector.selectedKeys().iterator();
            while (it.hasNext()) {
                SelectionKey key = it.next();
                //删除本次已处理的key,防止下次select重复处理
                it.remove();
                handle(key);
            }
        }
    }

    private static void handle(SelectionKey key) throws IOException {
        if (key.isAcceptable()) {
            System.out.println("有客户端连接事件发生了。。");
            ServerSocketChannel ssc = (ServerSocketChannel) key.channel();
            //NIO非阻塞体现:此处accept方法是阻塞的,但是这里因为是发生了连接事件,所以这个方法会马上执行完,不会阻塞
            //处理完连接请求不会继续等待客户端的数据发送
            SocketChannel sc = ssc.accept();
            sc.configureBlocking(false);
            //通过Selector监听Channel时对读事件感兴趣
            sc.register(key.selector(), SelectionKey.OP_READ);
        } else if (key.isReadable()) {
            System.out.println("有客户端数据可读事件发生了。。");
            SocketChannel sc = (SocketChannel) key.channel();
            ByteBuffer buffer = ByteBuffer.allocate(1024);
            //NIO非阻塞体现:首先read方法不会阻塞,其次这种事件响应模型,当调用到read方法时肯定是发生了客户端发送数据的事件
            int len = sc.read(buffer);
            if (len != -1) {
                System.out.println("读取到客户端发送的数据:" + new String(buffer.array(), 0, len));
            }
            ByteBuffer bufferToWrite = ByteBuffer.wrap("HelloClient".getBytes());
            sc.write(bufferToWrite);
            key.interestOps(SelectionKey.OP_READ | SelectionKey.OP_WRITE);
        } else if (key.isWritable()) {
            SocketChannel sc = (SocketChannel) key.channel();
            System.out.println("write事件");
            // NIO事件触发是水平触发
            // 使用Java的NIO编程的时候,在没有数据可以往外写的时候要取消写事件,
            // 在有数据往外写的时候再注册写事件
            key.interestOps(SelectionKey.OP_READ);
            //sc.close();
        }
    }
}

客户端代码

package com.jony.nio;

import java.io.IOException;
import java.net.InetSocketAddress;
import java.nio.ByteBuffer;
import java.nio.channels.SelectionKey;
import java.nio.channels.Selector;
import java.nio.channels.SocketChannel;
import java.util.Iterator;

public class NioClient {
    //通道管理器
    private Selector selector;

    /**
     * 启动客户端测试
     *
     * @throws IOException
     */
    public static void main(String[] args) throws IOException {
        NioClient client = new NioClient();
        client.initClient("127.0.0.1", 9000);
        client.connect();
    }

    /**
     * 获得一个Socket通道,并对该通道做一些初始化的工作
     *
     * @param ip   连接的服务器的ip
     * @param port 连接的服务器的端口号
     * @throws IOException
     */
    public void initClient(String ip, int port) throws IOException {
        // 获得一个Socket通道
        SocketChannel channel = SocketChannel.open();
        // 设置通道为非阻塞
        channel.configureBlocking(false);
        // 获得一个通道管理器
        this.selector = Selector.open();

        // 客户端连接服务器,其实方法执行并没有实现连接,需要在listen()方法中调
        //用channel.finishConnect() 才能完成连接
        channel.connect(new InetSocketAddress(ip, port));
        //将通道管理器和该通道绑定,并为该通道注册SelectionKey.OP_CONNECT事件。
        channel.register(selector, SelectionKey.OP_CONNECT);
    }

    /**
     * 采用轮询的方式监听selector上是否有需要处理的事件,如果有,则进行处理
     *
     * @throws IOException
     */
    public void connect() throws IOException {
        // 轮询访问selector
        while (true) {
            selector.select();
            // 获得selector中选中的项的迭代器
            Iterator<SelectionKey> it = this.selector.selectedKeys().iterator();
            while (it.hasNext()) {
                SelectionKey key = (SelectionKey) it.next();
                // 删除已选的key,以防重复处理
                it.remove();
                // 连接事件发生
                if (key.isConnectable()) {
                    SocketChannel channel = (SocketChannel) key.channel();
                    // 如果正在连接,则完成连接
                    if (channel.isConnectionPending()) {
                        channel.finishConnect();
                    }
                    // 设置成非阻塞
                    channel.configureBlocking(false);
                    //在这里可以给服务端发送信息哦
                    ByteBuffer buffer = ByteBuffer.wrap("HelloServer".getBytes());
                    channel.write(buffer);
                    //在和服务端连接成功之后,为了可以接收到服务端的信息,需要给通道设置读的权限。
                    channel.register(this.selector, SelectionKey.OP_READ);                                            // 获得了可读的事件
                } else if (key.isReadable()) {
                    read(key);
                }
            }
        }
    }

    /**
     * 处理读取服务端发来的信息 的事件
     *
     * @param key
     * @throws IOException
     */
    public void read(SelectionKey key) throws IOException {
        //和服务端的read方法一样
        // 服务器可读取消息:得到事件发生的Socket通道
        SocketChannel channel = (SocketChannel) key.channel();
        // 创建读取的缓冲区
        ByteBuffer buffer = ByteBuffer.allocate(1024);
        int len = channel.read(buffer);
        if (len != -1) {
            System.out.println("客户端收到信息:" + new String(buffer.array(), 0, len));
        }
    }
}

总结:
NIO 有三大核心组件: Channel(通道), Buffer(缓冲区),Selector(多路复用器)

image.png

1、channel 类似于流,每个 channel 对应一个 buffer缓冲区,buffer 底层就是个数组

2、channel 会注册到 selector 上,由 selector 根据 channel 读写事件的发生将其交由某个空闲的线程处理

3、NIO 的 Buffer 和 channel 都是既可以读也可以写

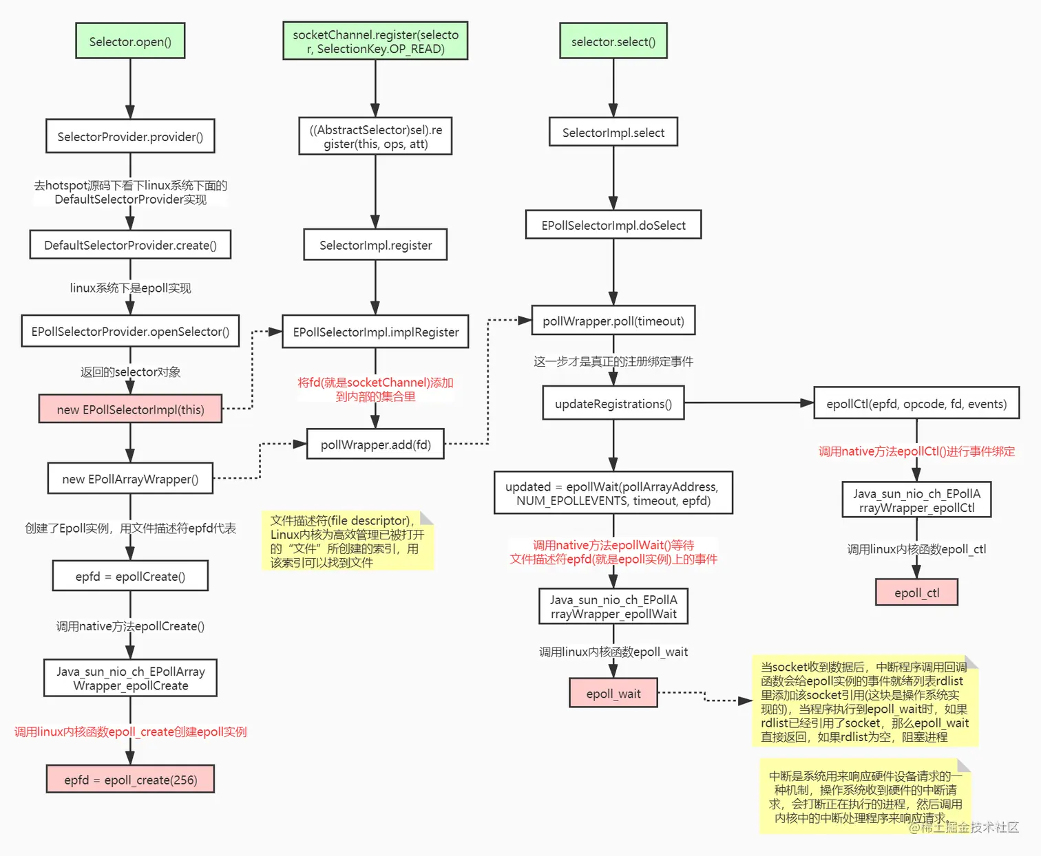
image.png NIO底层在JDK1.4版本是用linux的内核函数select()或poll()来实现,跟上面的NioServer代码类似,selector每次都会轮询所有的sockchannel看下哪个channel有读写事件,有的话就处理,没有就继续遍历,JDK1.5开始引入了epoll基于事件响应机制来优化NIO。

NioSelectorServer 代码里如下几个方法非常重要,我们从Hotspot与Linux内核函数级别来理解下

Selector.open() //创建多路复用器
socketChannel.register(selector, SelectionKey.OP_READ) //将channel注册到多路复用器上 
selector.select() //阻塞等待需要处理的事件发生

image.png 总结:NIO整个调用流程就是Java调用了操作系统的内核函数来创建Socket,获取到Socket的文件描述符,再创建一个Selector对象,对应操作系统的Epoll描述符,将获取到的Socket连接的文件描述符的事件绑定到Selector对应的Epoll文件描述符上,进行事件的异步通知,这样就实现了使用一条线程,并且不需要太多的无效的遍历,将事件处理交给了操作系统内核(操作系统中断程序实现),大大提高了效率。

Epoll函数详解

int epoll_create(int size);

创建一个epoll实例,并返回一个非负数作为文件描述符,用于对epoll接口的所有后续调用。参数size代表可能会容纳size个描述符,但size不是一个最大值,只是提示操作系统它的数量级,现在这个参数基本上已经弃用了。

int epoll_ctl(int epfd, int op, int fd, struct epoll_event *event);

使用文件描述符epfd引用的epoll实例,对目标文件描述符fd执行op操作。

参数epfd表示epoll对应的文件描述符,参数fd表示socket对应的文件描述符。

参数op有以下几个值:

EPOLL_CTL_ADD:注册新的fd到epfd中,并关联事件event;

EPOLL_CTL_MOD:修改已经注册的fd的监听事件;

EPOLL_CTL_DEL:从epfd中移除fd,并且忽略掉绑定的event,这时event可以为null;

参数event是一个结构体

struct epoll_event { 
    __uint32_t events; /* Epoll events */ 
    epoll_data_t data; /* User data variable */ 
}; 
typedef union epoll_data {
    void *ptr; 
    int fd;
    __uint32_t u32; 
    __uint64_t u64; 
 } epoll_data_t;

events有很多可选值,这里只举例最常见的几个:

EPOLLIN :表示对应的文件描述符是可读的;

EPOLLOUT:表示对应的文件描述符是可写的;

EPOLLERR:表示对应的文件描述符发生了错误;

成功则返回0,失败返回-1

int epoll_wait(int epfd, struct epoll_event *events, int maxevents, int timeout);

等待文件描述符epfd上的事件。

epfd是Epoll对应的文件描述符,events表示调用者所有可用事件的集合,maxevents表示最多等到多少个事件就返回,timeout是超时时间。

I/O多路复用底层主要用的Linux 内核·函数(select,poll,epoll)来实现,windows不支持epoll实现,windows底层是基于winsock2的select函数实现的(不开源)

selectpollepoll(jdk 1.5及以上)
操作方式遍历遍历回调
底层实现数组链表哈希表
IO效率每次调用都进行线性遍历,时间复杂度为O(n)每次调用都进行线性遍历,时间复杂度为O(n)事件通知方式,每当有IO事件就绪,系统注册的回调函数就会被调用,时间复杂度O(1)
最大连接有上限无上限无上限

AIO(NIO 2.0)

异步非阻塞, 由操作系统完成后回调通知服务端程序启动线程去处理, 一般适用于连接数较多且连接时间较长的应用

应用场景:

AIO方式适用于连接数目多且连接比较长(重操作)的架构,JDK7 开始支持

服务端代码

package com.jony.aio;

import java.io.IOException;
import java.net.InetSocketAddress;
import java.nio.ByteBuffer;
import java.nio.channels.AsynchronousServerSocketChannel;
import java.nio.channels.AsynchronousSocketChannel;
import java.nio.channels.CompletionHandler;

public class AIOServer {
    public static void main(String[] args) throws Exception {
        final AsynchronousServerSocketChannel serverChannel =
                AsynchronousServerSocketChannel.open().bind(new InetSocketAddress(9000));

        serverChannel.accept(null, new CompletionHandler<AsynchronousSocketChannel, Object>() {
            @Override
            public void completed(AsynchronousSocketChannel socketChannel, Object attachment) {
                try {
                    // 再此接收客户端连接,如果不写这行代码后面的客户端连接连不上服务端
                    serverChannel.accept(attachment, this);
                    System.out.println(socketChannel.getRemoteAddress());
                    ByteBuffer buffer = ByteBuffer.allocate(1024);
                    socketChannel.read(buffer, buffer, new CompletionHandler<Integer, ByteBuffer>() {
                        @Override
                        public void completed(Integer result, ByteBuffer buffer) {
                            buffer.flip();
                            System.out.println(new String(buffer.array(), 0, result));
                            socketChannel.write(ByteBuffer.wrap("HelloClient".getBytes()));
                        }

                        @Override
                        public void failed(Throwable exc, ByteBuffer buffer) {
                            exc.printStackTrace();
                        }
                    });
                } catch (IOException e) {
                    e.printStackTrace();
                }
            }

            @Override
            public void failed(Throwable exc, Object attachment) {
                exc.printStackTrace();
            }
        });

        Thread.sleep(Integer.MAX_VALUE);
    }
}

客户端代码

package com.jony.aio;

import java.net.InetSocketAddress;
import java.nio.ByteBuffer;
import java.nio.channels.AsynchronousSocketChannel;

public class AIOClient {
    public static void main(String... args) throws Exception {
        AsynchronousSocketChannel socketChannel = AsynchronousSocketChannel.open();
        socketChannel.connect(new InetSocketAddress("127.0.0.1", 9000)).get();
        socketChannel.write(ByteBuffer.wrap("HelloServer".getBytes()));
        ByteBuffer buffer = ByteBuffer.allocate(512);
        Integer len = socketChannel.read(buffer).get();
        if (len != -1) {
            System.out.println("客户端收到信息:" + new String(buffer.array(), 0, len));
        }
    }
}

BIO、 NIO、 AIO 对比:

image.png 为什么Netty使用NIO而不是AIO?

在Linux系统上,AIO的底层实现仍使用Epoll,没有很好实现AIO,因此在性能上没有明显的优势,而且被JDK封装了一层不容易深度优化,Linux上AIO还不够成熟。Netty是异步非阻塞框架,Netty在NIO上做了很多异步的封装。

同步异步与阻塞非阻塞(来着网络的段子)

老张爱喝茶,废话不说,煮开水。

出场人物:老张,水壶两把(普通水壶,简称水壶;会响的水壶,简称响水壶)。

1 老张把水壶放到火上,站立等水开。(同步阻塞)

老张觉得自己有点傻

2 老张把水壶放到火上,去客厅看电视,时不时去厨房看看水开没有。(同步非阻塞)

老张还是觉得自己有点傻,于是变高端了,买了把会响笛的那种水壶。水开之后,能大声发出嘀~~~~的噪音。

3 老张把响水壶放到火上,站立等水开。(异步阻塞)

老张觉得这样傻等意义不大

4 老张把响水壶放到火上,去客厅看电视,水壶响之前不再去看它了,响了再去拿壶。(异步非阻塞)

老张觉得自己聪明了。

总结:
所谓同步异步,只是对于水壶而言。

普通水壶,同步;响水壶,异步。

虽然都能干活,但响水壶可以在自己完工之后,提示老张水开了。这是普通水壶所不能及的。

同步只能让调用者去轮询自己(情况2中),造成老张效率的低下。

所谓阻塞非阻塞,仅仅对于老张而言。

立等的老张,阻塞;看电视的老张,非阻塞。