【数据结构初阶】栈

132 阅读2分钟

「这是我参与2022首次更文挑战的第18天,活动详情查看:2022首次更文挑战

栈:一种特殊的线性表,其只允许在固定的一端进行插入和删除元素操作。进行数据插入和删除操作的一端称为栈顶,另一端称为栈底。栈中的数据元素遵守后进先出LIFO(Last In First Out)的原则。

在这里插入图片描述

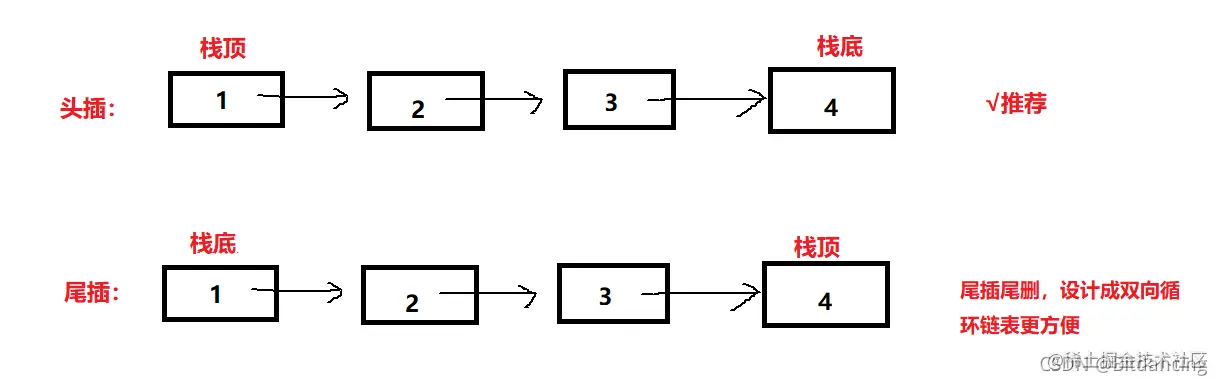
顺序存储还是链式存储?

两种理论上都是可以的。

数组栈 在这里插入图片描述 链式栈 在这里插入图片描述

数组栈结构体

typedef int STDataType;
typedef struct Stack
{
	STDataType* a;
	int top;
	int capacity;
}ST;

函数接口

// 栈初始化 指针传递
void StackInit(ST* ps);
// 栈销毁
void StackDestroy(ST* ps);
// 压栈
void StackPush(ST* ps, STDataType x);
// 弹栈
void StackPop(ST* ps);
// 取栈顶元素
STDataType StackTop(ST* ps);
// 判断栈空
bool StackEmpty(ST* ps);
// 栈大小
int StackSize(ST* ps);

接口实现

学了顺序表和链表操作,写个栈已经是easy的了,这里就不多讲了。

void StackInit(ST* ps)
{
	assert(ps);

	ps->a = NULL;
	// top=0: top指向栈顶元素下一个位置
	// top=-1: top指向栈顶元素位置
	ps->top = 0;
	ps->capacity = 0;
}

void StackDestroy(ST* ps)
{
	assert(ps);

	free(ps->a);
	ps->a = NULL;
	ps->capacity = ps->top = 0;
}

void StackPush(ST* ps, STDataType x)
{
	assert(ps);

	// 空间不够扩容
	if (ps->top == ps->capacity)
	{
		int newcapacity = ps->capacity == 0 ? 4 : 2 * ps->capacity;
		STDataType* tmp = realloc(ps->a, sizeof(STDataType) * newcapacity);
		if (tmp == NULL)
		{
			printf("realloc fail\n");
			exit(-1);
		}

		ps->a = tmp;
		ps->capacity = newcapacity;
	}
	ps->a[ps->top] = x;
	ps->top++;
}

void StackPop(ST* ps)
{
	assert(ps);
	assert(ps->top > 0);

	ps->top--;
}

bool StackEmpty(ST* ps)
{
	assert(ps);

	return ps->top == 0;
}

STDataType StackTop(ST* ps)
{
	assert(ps);
	assert(!StackEmpty(ps));

	return ps->a[ps->top - 1];
}

int StackSize(ST* ps)
{
	assert(ps);

	return ps->top;
}

栈 OJ:20. 有效的括号

括号匹配问题

本题思路也是简单的:

  1. 遇到左括号,入栈
  2. 遇到右括号,出栈顶元素和右括号比较

但是细节的地方要注意,比如一些容易忽略的内存泄漏!

bool isValid(char * s){
    ST st;
    StackInit(&st);
    while(*s)
    {
        // 遇到左括号:入栈
        if(*s == '('
        || *s == '{'
        || *s == '[')
        {
            StackPush(&st, *s);
            s++;
        }
        else
        {
            // 遇到右括号
            // 栈不空:弹出栈顶元素和右括号比对
            // 栈空, return false
            if(StackEmpty(&st))
            {
                StackDestroy(&st); // 防止内存泄漏
                return false;
            }
            else
            {
                STDataType x = StackTop(&st);
                StackPop(&st);

                // 比较
                if((x=='(' && *s ==')')
                || (x == '{' && *s == '}')
                || (x == '[' && *s ==']'))
                {
                    s++;
                } 
                else
                {
                    return false;
                }
            }
        }
    } // end of while

    // 遍历完了,栈仍然不空,说明有左括号没有匹配
    bool ret = StackEmpty(&st);
    StackDestroy(&st);
    return ret;
}