还不会Vue3?一篇笔记带你快速入门

362 阅读9分钟

Vue2与Vue3的对比

①函数式编程

vue3中推荐使用函数式编程,我们从模块中,解构出各种各样的函数,基于函数执行实现需求

②Performance [pəˈfɔːməns]渲染性能提高

● 重写了虚拟DOM的实现(跳过静态节点,只处理动态节点)

● update性能提高1.3~2倍

● SSR速度提高了2~3倍

③Tree shaking [ˈʃeɪkɪŋ] 打包性能提高

可以将无用模块“剪辑”,仅打包需要的

④Fragment ['frægmənt] 支持多个根节点

不再限于模板中的单个根节点

<Teleport> [ˈtelɪpɔːt] 传送门

可以把组件内部信息放到除#app外的其他容器中 用 <Teleport to="#xx"> 绑定

以前称为<Portal> [ˈpɔːtl],译作传送门

<Suspense> [səˈspens]异步组件嵌套

异步组件嵌套:嵌套一个异步组件,在异步组件没有渲染之前给一个loading的提示

可在嵌套层级中等待嵌套的异步依赖项

⑦TypeScript vue3+TS

更好的TypeScript支持

⑧Custom Renderer API

vue3支持,把组件中的某些内容,以图形的方式绘制到canvas画布上

● 自定义渲染器API

● 用户可以尝试WebGL自定义渲染器

● canvas画布:基于js绘制图形

⑨Composition [ˌkɒmpəˈzɪʃn] API

● 组合式API,替换原有的 Options [ˈɒpʃnz] API

○ 根据逻辑相关性组织代码,提高可读性和可维护性

○ 更好的重用逻辑代码(避免mixins混入时命名冲突的问题)

● 但是依然可以延用 Options [ˈɒpʃnz] API

⑩Proxy

vue3中的响应式数据劫持,不在基于Vue2的 Object.defineProperty ,而是基于ES6内置的 Proxy ● vue3响应式原理不再基于 Object.defineProperty,基于proxy实现

○ 因为proxy各方面都比defineProperty好,不兼容IE

○ proxy可以直接代理整个对象,无需依次迭代每一项做set、get劫持【性能好】

○ 对于数组来讲,直接基于proxy代理即可,不需要像vue2中一样自己再重写7个方法【对数组友好】

○ 基于defineProperty只能做set、get劫持;
基于proxy可以做的劫持方式很多【功能强大】

● 相同点:都是基于递归方式,对"对象"深层次进行监听劫持

初学vue3--了解vue3的创建方式

使用Vue3的话,那么必须通过使用构建工具创建一个 Vue3 项目

安装vue-cli

# npm
npm install -g @vue/cli
# yarn
yarn global add @vue/cli

创建一个项目

使用create命令行创建或者用使用create命令行创建或者用ui可视化创建可视化创建

# create
vue create 项目名
# 可视化
vue ui

vite创建vue项目

npm init vite-app 项目名
cd 项目名
npm install
npm run dev

分析vue3

常用的组合式API

setup

setup函数是Composition API(组合API)的入口

在setup函数中定义的变量和方法最后都是需要return 出去的不然无法再模板中使用

<script>
 export default {
  name: 'App',
  setup(){
   let name = '流星'
   let age = 18
   //方法
   function say(){
    console.log(`我叫${name},今年${age}岁`)
   }

   //返回一个对象
   return {
    name,
    age,
    say
   }
  }
 }
</script>

vue3和vue2不要混用,如果有重名那么优先setup 大家不喜欢return这样的写法的话,可以用vue3新语法糖<script setup><script setup>就相当于在编译运行是把代码放到了setup 函数中运行,然后把导出的变量定义到上下文中,并包含在返回的对象中。

setup还有几个注意点

它比beforeCreatecreated这两个生命周期还要快,就是说,setupbeforeCreate,created前,它里面的this打印出来是undefined

setup可以接受两个参数,第一个参数是props,也就是组件传值,第二个参数是context,上下文对象,context里面还有三个很重要的东西attrsslots,emit,它们就相当于vue2里面的this.$attrs,this.$slots,this.$emit。 通过打印,你可以看到传值,但是会有警告,那是因为我传了两个值,却只接收了一个,要是两个都接收就不会出现警告了

这个是因为vue3中要求我们用emits去接收,接收后就不会警告了,但是也可以不理警告直接用

使用插槽时,不能使用 slot="XXX",要使用v-slot,不然会报错

<template>
  <div class="home">
    <HelloWorld wish="不掉发" wishes="变瘦" @carried="carried">
      <h3>实现插槽1</h3>
      <template v-slot:dome>
        <h4>实现插槽2</h4>
      </template>
    </HelloWorld>
  </div>
</template>

<script>
import HelloWorld from "./components/HelloWorld";
export default {
  name: 'Home',
  components:{
    HelloWorld
  },
  setup(){
    function carried(value){
      alert(`牛呀,都实现了!!!${value}`)
    }
    return {
      carried
    }
  }
}
</script>
-------
子
<template>
  <h1>HelloWorld</h1>
  <h1>{{ wish }}</h1>
  <button @click="dream">点击实现</button>
  <slot></slot>
  <slot name="dome"></slot>
</template>

<script>
export default {
  name: "HelloWorld",
  props: ["wish",'wishes'],
  emits:['carried'],
  setup(props,context) {
    console.log(props)
    console.log(context.attrs)
    function dream(){
      context.emit('carried',666)
    }
    return{
      dream
    }
  },
};
</script>
<style scoped></style>

ref与reactive

ref

如何变成响应式数据,引入ref,但是如果我们直接在代码里面修改是修改不了的,不如打印一下name和age,你会发现ref把它们变成了对象 并且还是RefImpl的实例对象

<template>
  <div class="home">
    <h1>姓名:{{name}}</h1>
    <h1>年龄:{{age}}</h1>
    <button @click="say">修改</button>
  </div>
</template>

<script>
import {ref} from 'vue'
export default {
  name: 'Home',
  setup(){
    let name = ref('燕儿')
    let age = ref(18)
    console.log(name)
    console.log(age)
    //方法
    function say(){
      name='苒苒'
      age=20
    }
    return {
      name,
      age,
      say
    }
  }
}
</script>

所以,在修改的时候要.value去修改,里面还是走的get与set去修改页面

其实按道理的话,我们在页面上用的话应该要{{name.value}}显示的,但是因为vue3检测到你是ref对象,它就自动给你.value

function say(){
  name.value='苒苒'
  age.value=20
}

那么要是我定义的ref是个对象呢,因为我们知道尽管ref后会变成RefImpl的实例对象,所以我们就用XX.value.xx进行修改

<template>
  <div class="home">
    <h1>姓名:{{name}}</h1>
    <h1>年龄:{{age}}</h1>
    <h2>职业:{{job.occupation}}</h2>
    <h2>薪资:{{job.salary}}</h2>
    <button @click="say">修改</button>
  </div>
</template>

<script>
import {ref} from 'vue'
export default {
  name: 'Home',
  setup(){
    let name = ref('燕儿')
    let age = ref(18)
    let job=ref({
      occupation:'程序员',
      salary:'10k'
    })
    console.log(name)
    console.log(age)
    //方法
    function say(){
      job.value.salary='12k'
    }
    return {
      name,
      age,
      job,
      say
    }
  }
}
</script>

但是我们打印job.value,你会发现,它不再是RefImpl实例对象,变成了Proxy实例对象,他只是vue3底层,把对象都变成了Proxy实例对象,对于基本数据类型就是按照Object.defineProperty里面的get和set进行数据劫持然后进行响应式,但是如果是对象类型的话,是用到的Proxy,但是vue3把它封装在新函数reactive里,就相当于,ref中是对象,自动会调用reactive。

reactive

reactive只能定义对象类型的响应式数据,前面说到的ref里是对象的话,会自动调用reactive,把Object转换为Proxy,那我们来打印一下,你会发现就直接变成了Proxy,之前为什么会.value呢,是因为要去获取值,然后通过reactive变成Proxy,但是现在是直接通过reactive变成Proxy,而且它是进行的一个深层次的响应式,也可以进行数组的响应式

<template>
  <div class="home">
    <h1>姓名:{{name}}</h1>
    <h1>年龄:{{age}}</h1>
    <h2>职业:{{job.occupation}}<br>薪资:{{job.salary}}</h2>
    <h3>爱好:{{hobby[0]}},{{hobby[1]}},{{ hobby[2] }}</h3>
    <button @click="say">修改</button>
  </div>
</template>

<script>
import {ref,reactive} from 'vue'
export default {
  name: 'Home',
  setup(){
    let name = ref('燕儿')
    let age = ref(18)
    let job=reactive({
      occupation:'程序员',
      salary:'10k'
    })
    let hobby=reactive(['刷剧','吃鸡','睡觉'])
    console.log(name)
    console.log(age)
    //方法
    function say(){
      job.salary='12k'
      hobby[0]='学习'
    }
    return {
      name,
      age,
      job,
      say,
      hobby
    }
  }
}
</script>
<template>
  <div class="home">
    <h1>姓名:{{data.name}}</h1>
    <h1>年龄:{{data.age}}</h1>
    <h2>职业:{{data.job.occupation}}<br>薪资:{{data.job.salary}}</h2>
    <h3>爱好:{{data.hobby[0]}},{{data.hobby[1]}},{{ data.hobby[2] }}</h3>
    <button @click="say">修改</button>
  </div>
</template>

<script>
import {reactive} from 'vue'
export default {
  name: 'Home',
  setup(){
    let data=reactive({
      name:'燕儿',
      age:18,
      job:{
        occupation:'程序员',
        salary:'10k'
      },
      hobby:['刷剧','吃鸡','睡觉']
    })
    //方法
    function say(){
      data.job.salary='12k'
      data.hobby[0]='学习'
    }
    return {
      data,
      say,
    }
  }
}
</script>

ref与reactive的区别

  • ref用来定义:基本类型数据。
  • ref通过Object.defineProperty()的get与set来实现响应式(数据劫持)。
  • ref定义的数据:操作数据需要.value,读取数据时模板中直接读取不需要.value
  • reactive用来定义:对象或数组类型数据。
  • reactive通过使用Proxy来实现响应式(数据劫持), 并通过Reflect操作源代码内部的数据。
  • reactive定义的数据:操作数据与读取数据:均不需要.value

当然,我之前就说过,ref可以定义对象或数组的,它只是内部自动调用了reactive来转换。

vue3的响应式原理

说到vue3的响应式原理,那我们就不得不提一句vue2的响应式了,通过Object.defineProperty的get,set来进行数据劫持,修改,从而响应式,但是它有什么缺点呢

  • 由于只有get()、set() 方式,所以只能捕获到属性读取和修改操作,当 新增、删除属性时,捕获不到,导致界面也不会更新。
  • 直接通过下标修改数组,界面也不会自动更新。

对于vue3中的响应式,我们用到的Proxy,当然,我们在vue2里面知道,Proxy是什么,是代理,当然,并不是只用到了它,还有个Window上的内置对象Reflect(反射)

  • 通过Proxy(代理): 拦截对象中任意属性的变化, 包括:属性值的读写、属性的添加、属性的删除等。
  • 通过Reflect(反射): 对源对象的属性进行操作。
const p=new Proxy(data, {
// 读取属性时调用
    get (target, propName) {
    	return Reflect.get(target, propName)
    },
//修改属性或添加属性时调用
    set (target, propName, value) {
    	return Reflect.set(target, propName, value)
    },
//删除属性时调用
    deleteProperty (target, propName) {
    	return Reflect.deleteProperty(target, propName)
    }
}) 

computed,watch与watchEffect

computed 在vue3中,把computed变成为组合式API,那么就意味着你要去引入它,代码如下,一个简易的计算就完成了

<template>
  <div class="home">
    姓:<input type="text" v-model="names.familyName"><br>
    名:<input type="text" v-model="names.lastName"><br>
    姓名:{{fullName}}<br>
  </div>
</template>

<script>
import {reactive,computed} from 'vue'
export default {
  name: 'Home',
  setup(){
    let names=reactive({
      familyName:'阿',
      lastName:'斌'
    })
    fullName=computed(()=>{
      return names.familyName+'.'+names.lastName
    })
    return {
      names,
      fullName
    }
  }
}
</script>

要是你去修改计算出来的东西,你知道会发生什么吗?警告的意思是计算出来的东西是一个只读属性。

那要是我们想要修改怎么办呢,那么就要用到computed的终结写法了

<template>
  <div class="home">
    姓:<input type="text" v-model="names.familyName"><br>
    名:<input type="text" v-model="names.lastName"><br>
    姓名:<input type="text" v-model="names.fullName"><br>
  </div>
</template>

<script>
import {reactive,computed} from 'vue'
export default {
  name: 'Home',
  setup(){
    let names=reactive({
      familyName:'阿',
      lastName:'斌'
    })
    names.fullName=computed({
      get(){
        return names.familyName+'.'+names.lastName
      },
      set(value){
        let  nameList=value.split('.')
        names.familyName=nameList[0]
        names.lastName=nameList[1]
      }
    })
    return {
      names
    }
  }
}
</script>

watch watch是组合式API

<template>
  <div class="home">
    <h1>当前数字为:{{num}}</h1>
    <button @click="num++">点击数字加一</button>
  </div>
</template>

<script>
import {ref,watch} from 'vue'
export default {
  name: 'Home',
  setup(){
    let num=ref('0')
    watch(num,(newValue,oldValue)=>{
      console.log(`当前数字增加了,${newValue},${oldValue}`)
    })
    return {
      num
    }
  }
}
</script>

当然这是监听ref定义出来的单个响应式数据,要是监听多个数据应该怎么办呢?其实可以用多个watch去进行监听,当然这不是最好的方法,最好的办法其实是监视数组

 watch([num,msg],(newValue,oldValue)=>{
      console.log('当前改变了',newValue,oldValue)
    })

既然我们监听的是数组,那么我们得到的newValue和oldValue也就是数组,那么数组中的第一个就是你监视的第一个参数。

ps.当然之前在vue2中watch不是有什么其他参数吗,vue3中也有,是写在最后的。

watch([num,msg],(newValue,oldValue)=>{
      console.log('当前改变了',newValue,oldValue)
    },{immediate:true,deep:true})

之前我说过,我们现在监听的是监听ref定义出来数据,那么要是我们监听的是reactive

<template>
  <div class="home">
    <h1>当前姓名:{{names.familyName}}</h1>
    <h1>当前年龄:{{names.age}}</h1>
    <h1>当前薪水:{{names.job.salary}}K</h1>
    <button @click="names.familyName+='!'">点击加!</button>
    <button @click="names.age++">点击加一</button>
    <button @click="names.job.salary++">点击薪水加一</button>
  </div>
</template>

<script>
import {reactive,watch} from 'vue'
export default {
  name: 'Home',
  setup(){
    let names=reactive({
      familyName: '鳌',
      age:23,
      job:{
        salary:10
      }
    })
    watch(names,(newValue,oldValue)=>{
      console.log(`names改变了`,newValue,oldValue)
    },{deep:false})
    return {
      names
    }
  }
}
</script>

但是你会发现一个问题,为什么newValue与oldValue一样呢,就很尴尬,都是新的数据,就算你使用ref来定义,还是没有办法监听到oldValue(他喵的,都给你说了ref定义的对象会自动调用reactive),所以在监视reactive定义的响应式数据时,oldValue无法正确获取,并且你会发现,它是强制开启深度监视(deep:true),并且无法关闭。

然而现在我们监视的是reactive定义的响应式数据的全部属性,是只监听其中的一个属性,那怎么办呢,可能大家会

watch(names.age,(newValue,oldValue)=>{
  console.log(`names改变了`,newValue,oldValue)
})

来进行监视,但是,vue3会警告只能监听reactive定义的或者ref定义的,并且不能监听。

那么我们就必须这样写

watch(()=>names.age,(newValue,oldValue)=>{
  console.log('names改变了',newValue,oldValue)
})
//

watch([()=>names.age,()=>names.familyName],(newValue,oldValue)=>{
  console.log('names改变了',newValue,oldValue)
})

ok,要是我们监听的是深度的属性那要怎么办呢?你会发现我要是只监听第一层是监听不到的,那么我们有两种写法

//第一种
watch(()=> names.job.salary,(newValue,oldValue)=>{
  console.log('names改变了',newValue,oldValue)
})
//第二种
watch(()=> names.job,(newValue,oldValue)=>{
  console.log('names改变了',newValue,oldValue)
},{deep:true})

那么我们就可以这样理解,如果监视的是reactive定义的响应式数据的属性,并且这个属性是对象,那么我们可以开启深度监视

watchEffect

watchEffect是vue3的新函数,它是来和watch来抢饭碗的,它和watch是一样的功能,那它有什么优势呢?

  • 自动默认开启了immediate:true
  • 用到了谁就监视谁
watchEffect(()=>{
    const one = num.value
    const tow = person.age
    console.log('watchEffect执行了')
})

其实吧,watchEffect有点像computed,都是里面的值发生了改变就调用一次,但是呢computed要写返回值,而watchEffect不用写返回值。

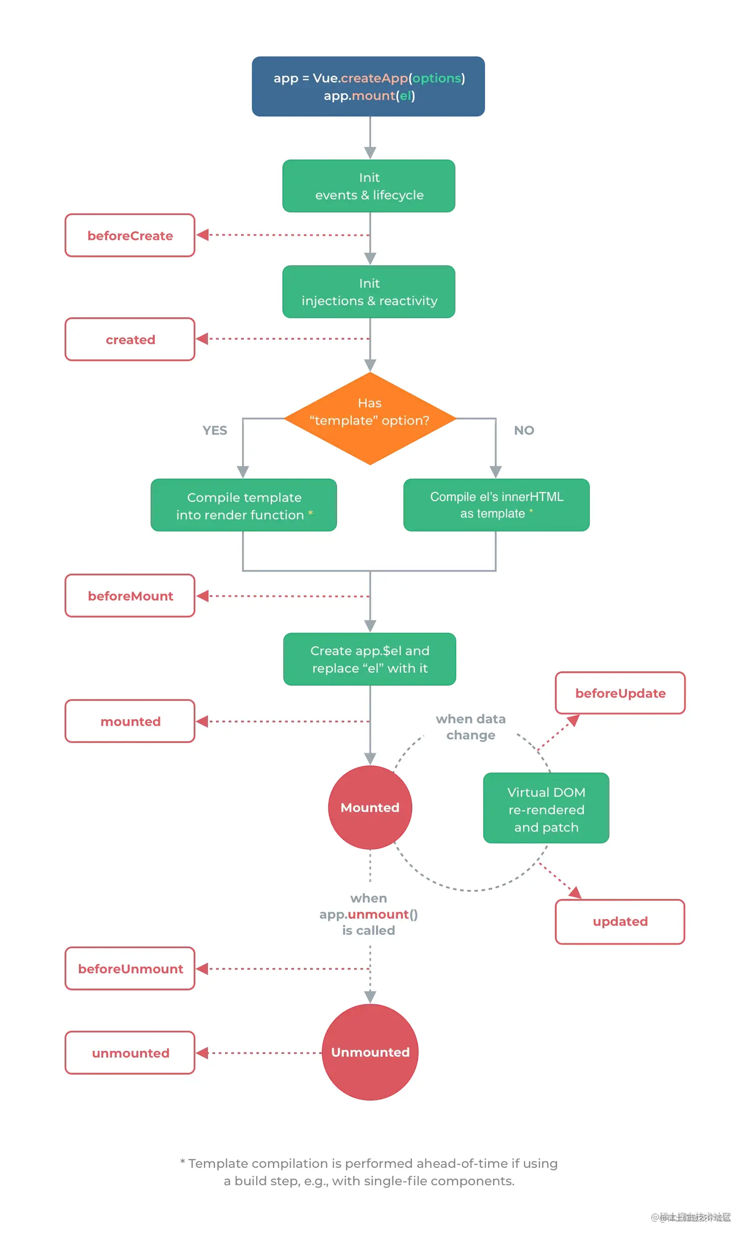
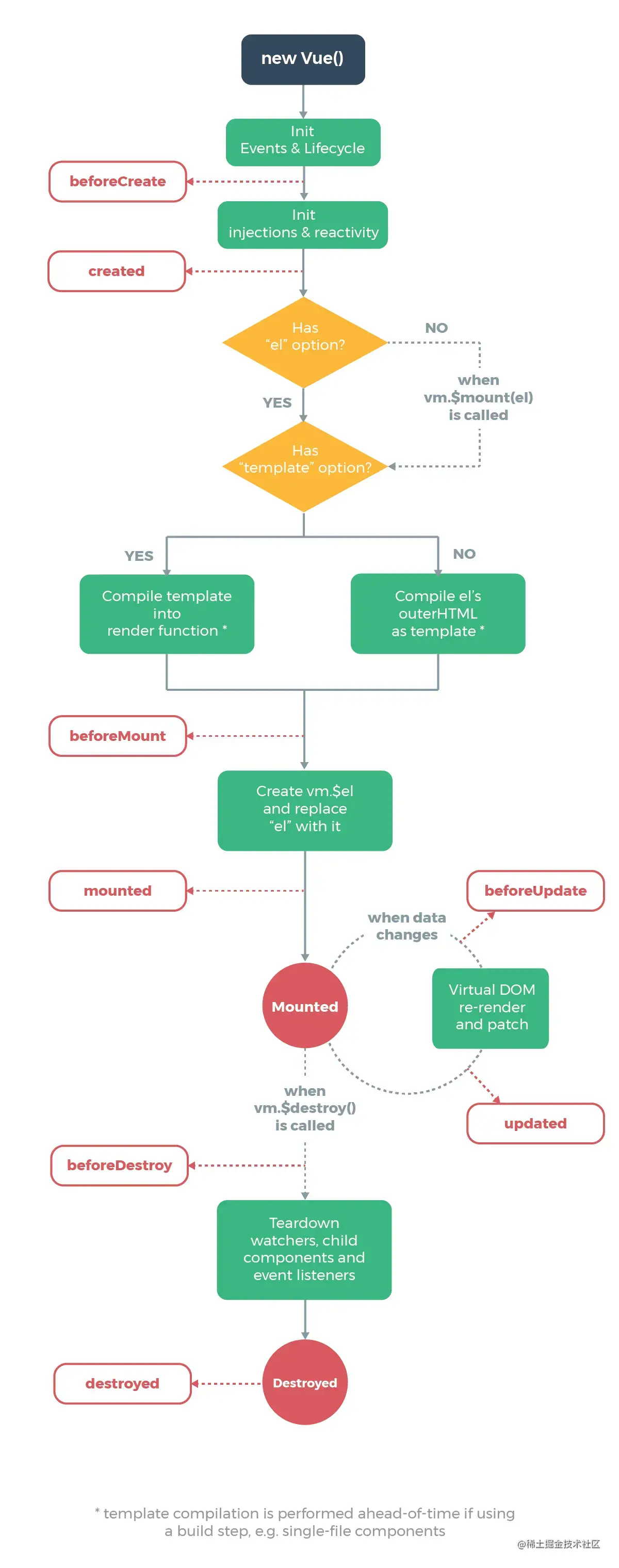
生命周期

我们先来简单分析下,在vue2中,我们是先new Vue(),然后执行beforeCreate与created接着问你有没有vm.$mount(el),有,才继续执行,但是在vue3中,它是先全部准备好后然后再进行函数。

其实在vue3中生命周期没有多大的改变,只是改变了改变了销毁前,和销毁,让它更加语义化了

beforeDestroy改名为beforeUnmount,destroyed改名为unmounted

然后在vue3中,beforeCreate与created并没有组合式API中,setup就相当于这两个生命周期函数

在vue3中也可以按照之前的生命周期函数那样写,只是要记得有些函数名称发生了改变

在setup里面应该这样写

  • beforeCreate===>Not needed*
  • created=======>Not needed*
  • beforeMount ===>onBeforeMount
  • mounted=======>onMounted
  • beforeUpdate===>onBeforeUpdate
  • updated =======>onUpdated
  • beforeUnmount ==>onBeforeUnmount
  • unmounted =====>onUnmounted

hooks函数

  • Vue3 的 hook函数 相当于 vue2 的 mixin, 不同在与 hooks 是函数
  • Vue3 的 hook函数 可以帮助我们提高代码的复用性, 让我们能在不同的组件中都利用 hooks 函数 其实就是代码的复用,可以用到外部的数据,生命钩子函数...
//一般都是建一个hooks文件夹,都写在里面
import {reactive,onMounted,onBeforeUnmount} from 'vue'
export default function (){
   //鼠标点击坐标
   let point = reactive({
      x:0,
      y:0
   })

   //实现鼠标点击获取坐标的方法
   function savePoint(event){
      point.x = event.pageX
      point.y = event.pageY
      console.log(event.pageX,event.pageY)
   }

   //实现鼠标点击获取坐标的方法的生命周期钩子
   onMounted(()=>{
      window.addEventListener('click',savePoint)
   })

   onBeforeUnmount(()=>{
      window.removeEventListener('click',savePoint)
   })

   return point
}
//在其他地方调用
import useMousePosition from './hooks/useMousePosition'
let point = useMousePosition()

toRef与toRefs

toRef toRef翻译过来其实就是把什么变成ref类型的数据,可能大家会觉得没有什么用,毕竟我们之前定义时就已经定义成ref,但是你们想一想,我们在之前是怎么写的

<template>
  <div class="home">
    <h1>当前姓名:{{names.name}}</h1>
    <h1>当前年龄:{{names.age}}</h1>
    <h1>当前薪水:{{names.job.salary}}K</h1>
    <button @click="names.name+='!'">点击加!</button>
    <button @click="names.age++">点击加一</button>
    <button @click="names.job.salary++">点击薪水加一</button>
  </div>
</template>

<script>
import {reactive} from 'vue'
export default {
  name: 'Home',
  setup(){
    let names=reactive({
      name:'老谭',
      age:23,
      job:{
        salary:10
      }
    })
    return {
      names
    }
  }
}
</script>

是不是一直都是用到代码name.xx,可能你会说,那我就return的时候不这样写,改成这样

return {
  name:names.name,
  age:names.age,
  salary:names.job.salary
}

但是你要是在页面进行操作时就不是响应式了,为什么呢?那是因为你现在暴露出去的是简简单单的字符串,字符串会有响应式吗?肯定没有呀,但是你要是用到了toRef,那就是把name.xx变为响应式,然后操作它时会自动的去修改name里面的数据

return {
  name:toRef(names,'name'),
  age:toRef(names,'age'),
  salary:toRef(names.job,'salary')
}

但是有的人可能会说那我为什么不用ref去改变?可能大家会发现在页面里也是响应式的,但是我告诉你们,根本用到的不是names里面的数据,而是你单独定义出来的数据,所以要是这样写,无论怎么修改都不会修改到names里的数据

return {
  name:ref(names.name),
  age:ref(names.age),
  salary:ref(names.job.salary),
}

toRefs toRefs与toRef有什么不同,加了个s,toRef是单个转化为响应式,那toRefs就是多个转化为响应式咯,这样的话就减少代码

 <h1>当前姓名:{{name}}</h1>
 <h1>当前薪水:{{job.salary}}K</h1>
return {
    ...toRefs(names)
}

其他组合式API

shallowReactive 与 shallowRef

shallowReactive浅层次的响应式,它就是只把第一层的数据变为响应式,深层的数据不会变为响应式,shallowRef如果定义的是基本类型的数据,那么它和ref是一样的不会有什么改变,但是要是定义的是对象类型的数据,那么它就不会进行响应式,之前我们说过如果ref定义的是对象,那么它会自动调用reactive变为Proxy,但是要是用到的是shallowRef那么就不会调用reactive去进行响应式。

shallowReactive:只处理对象最外层属性的响应式(浅响应式)。 shallowRef:只处理基本数据类型的响应式, 不进行对象的响应式处理。

let person = shallowReactive({
 name:'大理段氏',
 age:10,
 job:{
   salary:20
 }
})
let x = shallowRef({
 y:0
})

readonly 与 shallowReadonly

readonly是接收了一个响应式数据然后重新赋值,返回的数据就不允许修改(深层只读),shallowReadonly却只是浅层只读(第一层只读,其余层可以进行修改)

names=readonly(names)
names=shallowReadonly(names)

toRaw 与 markRaw

toRaw其实就是将一个由reactive生成的响应式对象转为普通对象。如果是ref定义的话,是没有效果的(包括ref定义的对象)如果在后续操作中对数据进行了添加的话,添加的数据为响应式数据,当然要是将数据进行markRaw操作后就不会变为响应式,可能大家会说,不就是和readonly一样吗?那肯定不一样咯,readonly是根本没办法改,但markRaw是不转化为响应式,但是数据还会发生改变。

<template>
  <div class="home">
    <h1>当前姓名:{{names.name}}</h1>
    <h1>当前年龄:{{names.age}}</h1>
    <h1>当前薪水:{{names.job.salary}}K</h1>
    <h1 v-if="names.girlFriend">女朋友:{{names.girlFriend}}</h1>
    <button @click="names.name+='!'">点击加!</button>
    <button @click="addAges">点击加一</button>
    <button @click="addSalary">点击薪水加一</button>
    <button @click="add">添加女朋友</button>
    <button @click="addAge">添加女朋友年龄</button>
  </div>
</template>

<script>
import {reactive,toRaw,markRaw} from 'vue'
export default {
  name: 'Home',
  setup(){
    let names=reactive({
      name:'老伍',
      age:23,
      job:{
        salary:10
      }
    })
    function addAges(){
      names.age++
      console.log(names)
    }
    function addSalary(){
      let fullName=toRaw(names)
      fullName.job.salary++
      console.log(fullName)
    }
    function add(){
      let girlFriend={sex:'女',age:40}
      names.girlFriend=markRaw(girlFriend)
    }
    function addAge(){
      names.girlFriend.age++
      console.log(names.girlFriend.age)
    }
    return {
      names,
      add,
      addAge,
      addAges,
      addSalary
    }
  }
}
</script>

customRef

customRef创建一个自定义的 ref,并对其依赖项跟踪和更新触发进行显式控制。

<template>
  <input type="text" v-model="keyWord">
  <h3>{{keyWord}}</h3>
</template>

<script>
import {customRef} from 'vue'
export default {
  name: 'App',
  setup() {
    //自定义一个ref——名为:myRef
    function myRef(value,times){
      let time
      return customRef((track,trigger)=>{
        return {
          get(){
            console.log(`有人从myRef中读取数据了,我把${value}给他了`)
            track() //通知Vue追踪value的变化(必须要有,并且必须要在return之前)
            return value
          },
          set(newValue){
            console.log(`有人把myRef中数据改为了:${newValue}`)
            clearTimeout(time)
            time = setTimeout(()=>{
              value = newValue
              trigger() //通知Vue去重新解析模板(必须要有)
            },times)
          },
        }
      })
    }
    let keyWord = myRef('HelloWorld',1000) //使用自定义的ref

    return {keyWord}
  }
}
</script>

provide 与 inject

都知道组件传值吧,在vue2中,如果要在后代组件中使用父组件的数据,那么要一层一层的父子组件传值或者用到vuex,但是现在,无论组件层次结构有多深,父组件都可以作为其所有子组件的依赖提供者。这个特性有两个部分:父组件有一个 provide 选项来提供数据,子组件有一个 inject 选项来开始使用这些数据。

//父
import { provide } from 'vue'
setup(){
 let fullname = reactive({name:'阿月',salary:'15k'})
 provide('fullname',fullname) //给自己的后代组件传递数据
 return {...toRefs(fullname)}
}
//后代
import {inject} from 'vue'
setup(){
 let fullname = inject('fullname')
 return {fullname}
}

当然子组件也可以用,但是请记住,父子组件传参是有方法的

响应式判断

下面是vue3给的一些判断方法

  • isRef: 检查值是否为一个 ref 对象。
  • isReactive:检查对象是否是由 reactive 创建的响应式代理。
  • isReadonly: 检查对象是否是由 readonly 创建的只读代理。
  • isProxy:检查对象是否是由 reactive 或 readonly 创建的 proxy。
import {ref, reactive,readonly,isRef,isReactive,isReadonly,isProxy } from 'vue'
export default {
  name:'App',
  setup(){
    let fullName = reactive({name:'小唐',price:'20k'})
    let num = ref(0)
    let fullNames = readonly(fullName)
    console.log(isRef(num))
    console.log(isReactive(fullName))
    console.log(isReadonly(fullNames))
    console.log(isProxy(fullName))
    console.log(isProxy(fullNames))
    console.log(isProxy(num))
    return {}
  }
}

其他组件

Fragment

相当于创建页面时,给了一个虚拟根标签VNode,因为我们知道在vue2里面,我们是有根标签这个概念的,但是到来vue3,它是自动给你创建个虚拟根标签VNode(Fragment),所以可以不要根标签。好处就是 减少标签层级, 减小内存占用

Teleport

teleport 提供了一种有趣的方法,允许我们控制在 DOM 中哪个父节点下渲染了 HTML,而不必求助于全局状态或将其拆分为两个组件。

其实就是可以不考虑你写在什么位置,你可以定义teleport在任意标签里进行定位等(常见操作为模态框),除了body外,还可以写css选择器(id,class)

//id定位
 <teleport to="#app">
            <div class="four">
              <div class="five"></div>
            </div>
 </teleport>
//class定位
 <teleport to=".one">
            <div class="four">
              <div class="five"></div>
            </div>
 </teleport>
//示例
<template>
  <div class="one">
    <h1>第一层</h1>
    <div class="two">
      <h1>第二层</h1>
      <div class="three">
        <h1>第三层</h1>
        <teleport to="body">
            <div class="four">
              <div class="five"></div>
            </div>
        </teleport>
      </div>
    </div>
  </div>
</template>

<script>
export default {
  name:'App',
  setup(){
    return {}
  }
}
</script>

<style lang="less">
.one{
  width: 100%;
  background-color: blue;
  .two{
    margin: 20px;
    background-color: aqua;
    .three{
      margin: 20px;
      background-color: aliceblue;
    }
  }
}
.four{
  position: absolute;
  top: 0;
  bottom: 0;
  left: 0;
  right: 0;
  background-color: rgba(0, 0, 0, 0.5);
  .five{
    position: absolute;
    top: 50%;
    left: 50%;
    transform: translate(-50%,-50%);
    width: 300px;
    height: 300px;
    left: 50%;
    background-color:#f60;
  }
}
</style>

Suspense

大家都知道在渲染组件之前进行一些异步请求是很常见的事,suspense 组件提供了一个方案,允许将等待过程提升到组件树中处理,而不是在单个组件中。但是!!!在vue3中特别说明了,Suspense 是一个试验性的新特性,其 API 可能随时会发生变动。

vue3中的其他改动

router

可能大家会想到路由跳转的问题,可能大家会以为还是用this.$router.push来进行跳转,但是哦,在vue3中,这些东西是没有的,它是定义了一个vue-router然后引入的useRoute,useRouter相当于vue2的this.$routethis.$router,然后其他之前vue2的操作

import {useRouter,useRoute} from "vue-router";
setup(){
  const router= useRouter()
  const route= useRoute()
  function fn(){
    this.$route.push('/about')
  }
  onMounted(()=>{
    console.log(route.query.code)
  })
  return{
    fn
  }
}

全局API的转移

其他改变

移除keyCode作为 v-on 的修饰符,同时也不再支持config.keyCodes

移除v-on.native修饰符

移除过滤器(filter)

来源:迷鹿鱼 链接:juejin.cn/post/703099…