1.Flink实时项目之前期准备

267 阅读3分钟

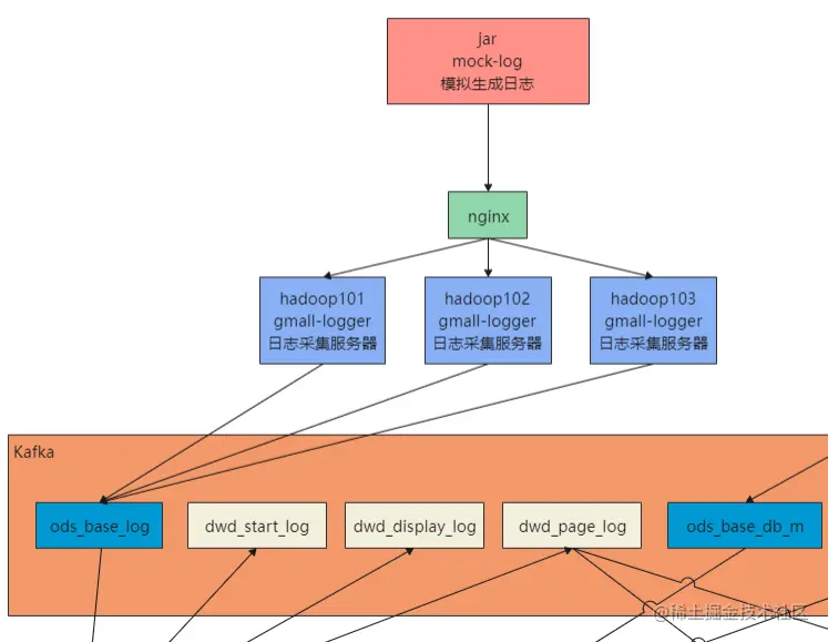
1.日志生成项目

项目流程图

日志生成机器:hadoop101

jar包:mock-log-0.0.1-SNAPSHOT.jar

gmall_mock

​ |----mock_common

​ |----mock_db

​ |----mock_log

项目地址:github.com/zhangbaohpu…

将模块mock_log打包成jar,并在同级添加application.yml

cd /opt/software/applog/

vim application.yml

# 外部配置打开
# logging.config=./logback.xml
#业务日期
mock.date: "2020-12-18"

  #模拟数据发送模式
mock.type: "http"
  #http模式下,发送的地址
mock.url: "http://hadoop101:8081/applog"

#mock:
#  kafka-server: "hdp1:9092,hdp2:9092,hdp3:9092"
#  kafka-topic: "ODS_BASE_LOG"

#启动次数
mock.startup.count: 1000
  #设备最大值
mock.max.mid: 20
  #会员最大值
mock.max.uid: 50
  #商品最大值
mock.max.sku-id: 10
  #页面平均访问时间
mock.page.during-time-ms: 20000
  #错误概率 百分比
mock.error.rate: 3
  #每条日志发送延迟 ms
mock.log.sleep: 100
  #商品详情来源  用户查询,商品推广,智能推荐, 促销活动
mock.detail.source-type-rate: "40:25:15:20"

#领取购物券概率
mock.if_get_coupon_rate: 75

#购物券最大id
mock.max.coupon-id: 3

  #搜索关键词  
mock.search.keyword: "图书,小米,iphone11,电视,口红,ps5,苹果手机,小米盒子"

然后启动项目

java -jar mock-log-0.0.1-SNAPSHOT.jar

默认端口8080,调用以下方法,会向接口http://hadoop101:8081/applog 发送日志数据

import org.springframework.boot.SpringApplication;
import org.springframework.boot.autoconfigure.SpringBootApplication;
import org.springframework.context.ConfigurableApplicationContext;

@SpringBootApplication
public class GmallMockLogApplication {

    public static void main(String[] args) {
        ConfigurableApplicationContext context = SpringApplication.run(GmallMockLogApplication.class, args);
        MockTask mockTask = context.getBean(MockTask.class);
        mockTask.mainTask();
    }
}

2.日志采集项目

日志处理机器:hadoop101,hadoop102,hadoop103

项目地址:github.com/zhangbaohpu…

jar包:gmall-logger-0.0.1-SNAPSHOT.jar

项目中配置文件:application.yml

server:
  port: 8081
#kafka
spring:
  kafka:
    bootstrap-servers: 192.168.88.71:9092,192.168.88.72:9092,192.168.88.73:9092
    producer:
      key-serializer: org.apache.kafka.common.serialization.StringSerializer
      value-serializer: org.apache.kafka.common.serialization.StringSerializer

LoggerController.java

接收日志,并把日志发送给kafka

import lombok.extern.slf4j.Slf4j;
import org.springframework.beans.factory.annotation.Autowired;
import org.springframework.kafka.core.KafkaTemplate;
import org.springframework.web.bind.annotation.RequestMapping;
import org.springframework.web.bind.annotation.RestController;

/**
 * @author zhangbao
 * @date 2021/5/16 11:33
 **/
@RestController
@Slf4j
public class LoggerController {

    @Autowired
    KafkaTemplate kafkaTemplate;
    @RequestMapping("/applog")
    public String logger(String param){
        log.info(param);
        kafkaTemplate.send("ods_base_log",param);
        return param;
    }
}

3.nginx配置

安装机器:hadoop101

修改nginx.conf配置,hadoop101作为负载均衡机器,hadoop101,hadoop102,hadoop103作为日志处理机器,nginx默认端口为80,主要配置如下:

#在 server 内部配置
location /
{
        proxy_pass http://www.logserver.com;
}
#切记:在 server 外部配置反向代理
upstream www.logserver.com{
        server hadoop101:8081 weight=1;
        server hadoop102:8081 weight=2;
        server hadoop103:8081 weight=3;
}

4.将日志采集项目jar分发

将日志采集jar包分发到其他机器,供nginx负载均衡转发调用

xsync gmall-logger-0.0.1-SNAPSHOT.jar

5.修改模拟日志生成的配置

我们将生成的日子发送给nginx,然后在分发到其他采集日志的机器,生成日志的机器在hadoop101

cd /opt/software/applog/

vim application.yml

  #模拟数据发送模式
mock.type: "http"
  #http模式下,发送的地址
mock.url: "http://hadoop101/applog"

6.集群群起脚本

将采集日志服务和nginx服务放在脚本中

在/home/zhangbao/bin创建脚本logger.sh

cd /home/zhangbao/bin,并授予执行权限

#!/bin/bash

JAVA_HOME=/opt/module/jdk1.8.0_144/bin/java
APPNAME=gmall-logger-0.0.1-SNAPSHOT.jar

case $1 in
"start"){
        for i in hadoop101 hadoop102 hadoop103
        do
                echo "================$i================="
                ssh $i "$JAVA_HOME -Xms32m -Xmx64m -jar /opt/software/applog/$APPNAME >/dev/null 2>&1 &"
        done
        echo "===============NGINX================="
        /opt/module/nginx/sbin/nginx
};;
"stop"){
        echo "===============NGINX================="
        /opt/module/nginx/sbin/nginx -s stop
        for i in hadoop101 hadoop102 hadoop103
        do
                echo "================$i==============="
                ssh $i "ps -ef|grep $APPNAME |grep -v grep|awk '{print \$2}'|xargs kill" >dev/null 2>&1
        done
};;
esac

7.测试

hadoop101hadoop102hadoop103
gmall_mock(生产日志)
gmall-logger(采集日志)
nginx
kafka

注意以下操作需要在linux的zhangbao用户下操作,因为这些组件是在此用户下安装,不然起不来,脚本都在hadoop101这台机器:

启动zookeeper

su zhangbao

zk.sh start

启动kafka

kf.sh start

然后本项目的jar包可以在root用户下操作

手动执行

  1. 启动kafka消费者

kafka-console-consumer.sh --zookeeper hadoop101:2181,hadoop102:2181,hadoop103:2181 --topic ods_base_log

  1. 启动nginx

/opt/module/nginx/sbin/nginx,地址:http://hadoop101/

  1. 启动日志采集服务

    日志采集服务做了负责均衡,分别在hadoop101,hadoop102,hadoop103

    java -jar /opt/software/applog/gmall-logger-0.0.1-SNAPSHOT.jar

  2. 生产日志服务

    生产日志服务在hadoop101,一台即可

    java -jar /opt/software/applog/mock-log-0.0.1-SNAPSHOT.jar

使用脚本启停采集日志服务和nginx服务

./bin/logger.sh start

./bin/logger.sh stop