[路飞]leetcode-589.n-叉树的前序遍历

75 阅读1分钟

给定一个 n 叉树的根节点  root ,返回 其节点值的 前序遍历 。

n 叉树 在输入中按层序遍历进行序列化表示,每组子节点由空值 null 分隔(请参见示例)。力扣原文

示例 1:

输入: root = [1,null,3,2,4,null,5,6]
输出: [1,3,5,6,2,4]

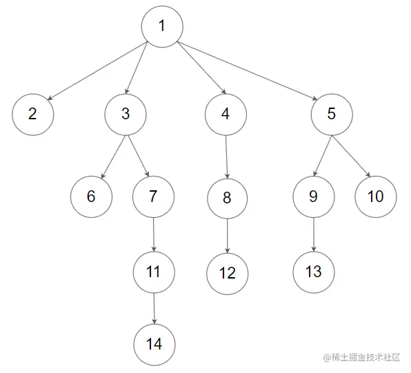
示例 2:

输入: root = [1,null,2,3,4,5,null,null,6,7,null,8,null,9,10,null,null,11,null,12,null,13,null,null,14]
输出: [1,2,3,6,7,11,14,4,8,12,5,9,13,10]

 

解题:递归

var preorder = function(root) { 
    if(!root){return []}
    let result=[];
    var loop=function(node){
        result.push(node.val||null)
        if(node.children){
            node.children.forEach(element => {
               loop(element)
            });
        }
    }
   loop(root)
    return result
};