OC学习-1-KVC

102 阅读1分钟

成员变量 实例变量 和属性

实例变量是一个特殊的成员变量,类是id或者Class

属性是包含一个成员变量和他的setter getter方法

image.png

kvc

对属性的间接访问,键值编码

一级访问用 setvalue forkey; 二级访问用setvalue forKeyPath

image.png

取值 valueforkey

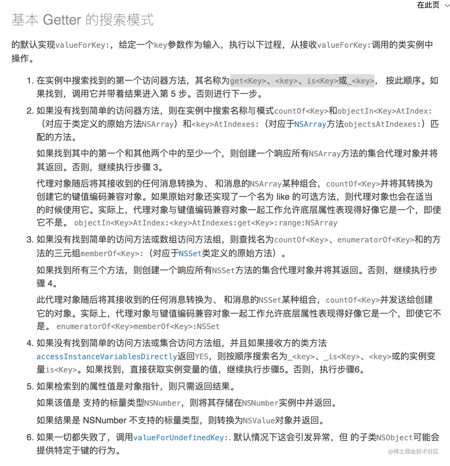
官方文档 image.png

image.png 取值的时候先 依次 看有没有get<Key><key>is<Key>, or _<key> image.png

image.png

赋值 setvalue forkey

image.png

把setkey _setkey注释了之后,如果accessInstanceVariablesDirectly为YES,就会找其他的成员变量依次赋值_<key>_is<Key><key>is<Key>,如果如果accessInstanceVariablesDirectly为NO,就不找别的相关成员变量了。 image.png

异常处理

image.png