2022跟着leedcode学数据结构--第13天

70 阅读2分钟

「这是我参与2022首次更文挑战的第13天,活动详情查看:2022首次更文挑战

image.png

[两数相加]

给你两个 非空 的链表,表示两个非负的整数。它们每位数字都是按照 逆序 的方式存储的,并且每个节点只能存储 一位 数字。

请你将两个数相加,并以相同形式返回一个表示和的链表。

你可以假设除了数字 0 之外,这两个数都不会以 0 开头。

示例 1:

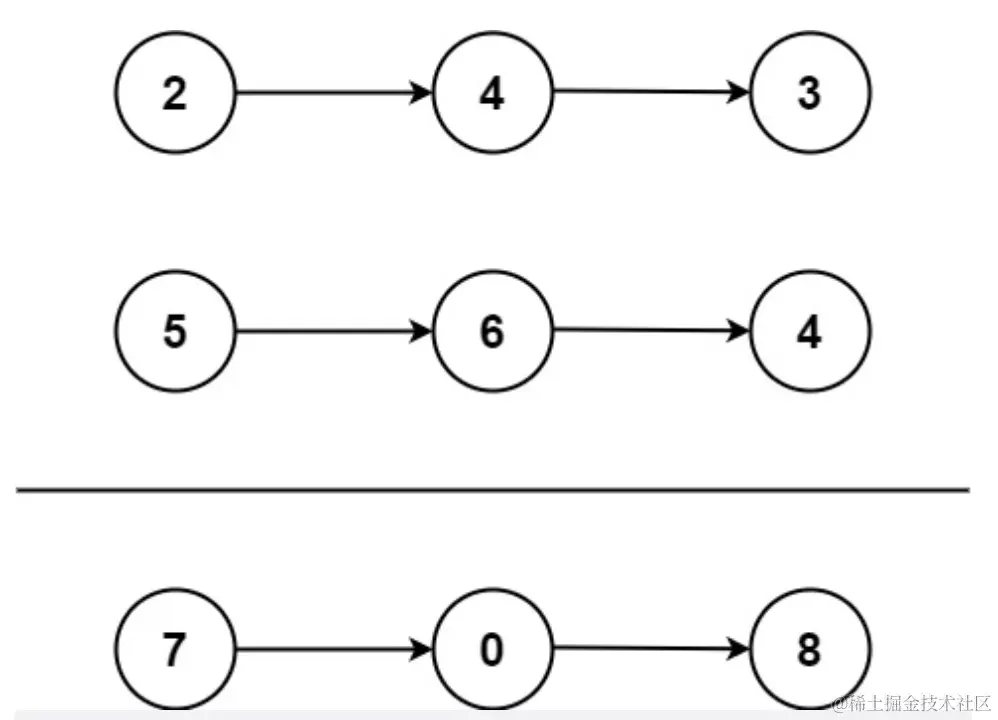
image.png

输入:l1 = [2,4,3], l2 = [5,6,4] 输出:[7,0,8]

解释:342 + 465 = 807.

示例 2:

输入:l1 = [0], l2 = [0] 输出:[0] 示例 3:

输入:l1 = [9,9,9,9,9,9,9], l2 = [9,9,9,9] 输出:[8,9,9,9,0,0,0,1]  

提示:

每个链表中的节点数在范围 [1, 100] 内 0 <= Node.val <= 9 题目数据保证列表表示的数字不含前导零

解析过程:

  • 设置两个链表,一个count作为过度
  • 循环判断l1、l2
# Definition for singly-linked list.
# class ListNode:
#     def __init__(self, val=0, next=None):
#         self.val = val
#         self.next = next
class Solution:
    def addTwoNumbers(self, l1: ListNode, l2: ListNode) -> ListNode:
        result = ListNode()
        tmp = result
        count = 0
        while l1 or l2 or count:
            num = 0
            if l1:
                num += l1.val
                l1 = l1.next
            if l2:
                num += l2.val
                l2 = l2.next
            count, num = divmod(num + count, 10)
            tmp.next = ListNode(num)
            tmp = tmp.next
        return result.next

执行结果:

image.png

[环形链表 II]

给定一个链表,返回链表开始入环的第一个节点。 如果链表无环,则返回 null。

如果链表中有某个节点,可以通过连续跟踪 next 指针再次到达,则链表中存在环。 为了表示给定链表中的环,评测系统内部使用整数 pos 来表示链表尾连接到链表中的位置(索引从 0 开始)。如果 pos 是 -1,则在该链表中没有环。注意:pos 不作为参数进行传递,仅仅是为了标识链表的实际情况。

不允许修改 链表。

 

示例 1:

输入:head = [3,2,0,-4], pos = 1 输出:返回索引为 1 的链表节点 解释:链表中有一个环,其尾部连接到第二个节点。 示例 2:

输入:head = [1,2], pos = 0 输出:返回索引为 0 的链表节点 解释:链表中有一个环,其尾部连接到第一个节点。 示例 3:

输入:head = [1], pos = -1 输出:返回 null 解释:链表中没有环。  

提示:

链表中节点的数目范围在范围 [0, 104] 内 -105 <= Node.val <= 105 pos 的值为 -1 或者链表中的一个有效索引  

进阶:你是否可以使用 O(1) 空间解决此题?

解题过程:

  • 链表是否成环,思路是通过快慢指针,快指针如果能追上慢指针,那么会成环。

  • 依照上述思路先设置两个指针start end start如果能追上end 那么就可以成环,如果不能则不会成环。

# Definition for singly-linked list.
# class ListNode:
#     def __init__(self, x):
#         self.val = x
#         self.next = None

class Solution:
    def detectCycle(self, head: ListNode) -> ListNode:
        start, end = head, head
        while True:
            if not end or not end.next: 
                return None
            start = start.next
            end = end.next.next
            if start == end:
                break;
        end = head
        while start != end:
            end = end.next
            start = start.next
        return start

执行结果:

image.png