【LeetCode】2. 两数相加

100 阅读2分钟

「这是我参与2022首次更文挑战的第6天,活动详情查看:2022首次更文挑战」。

题目

给你两个 非空 的链表,表示两个非负的整数。它们每位数字都是按照 逆序 的方式存储的,并且每个节点只能存储 一位 数字。

请你将两个数相加,并以相同形式返回一个表示和的链表。

你可以假设除了数字 0 之外,这两个数都不会以 0 开头。

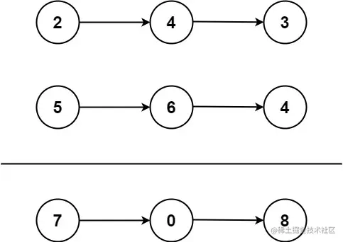
示例 1

img

输入:l1 = [2,4,3], l2 = [5,6,4]
输出:[7,0,8]
解释:342 + 465 = 807.

示例 2

输入:l1 = [0], l2 = [0]
输出:[0]

示例 3

输入:l1 = [9,9,9,9,9,9,9], l2 = [9,9,9,9]
输出:[8,9,9,9,0,0,0,1]

提示

  • 每个链表中的节点数在范围 [1, 100] 内
  • 0 <= Node.val <= 9
  • 题目数据保证列表表示的数字不含前导零

相关标签:递归链表数学

题解

思路

将两个链表看成是相同长度的进行遍历,如果一个链表较短则在前面补 0,比如 987 + 23 = 987 + 023 = 1010

每一位计算的同时需要考虑上一位的进位问题,而当前位计算结束后同样需要更新进位值

如果两个链表全部遍历完毕后,进位值为 1,则在新链表最前方添加节点 1

小技巧:对于链表问题,返回结果为头结点时,通常需要先初始化一个预先指针 pre,该指针的下一个节点指向真正的头结点head。使用预先指针的目的在于链表初始化时无可用节点值,而且链表构造过程需要指针移动,进而会导致头指针丢失,无法返回结果。

代码

/**
 * Definition for singly-linked list.
 * public class ListNode {
 *     int val;
 *     ListNode next;
 *     ListNode() {}
 *     ListNode(int val) { this.val = val; }
 *     ListNode(int val, ListNode next) { this.val = val; this.next = next; }
 * }
 */
class Solution {
    public ListNode addTwoNumbers(ListNode l1, ListNode l2) {
        ListNode pre = new ListNode(0);
        ListNode cur = pre;
        int carry = 0;
        while(l1 != null || l2 != null) {
            int x = l1 == null ? 0 : l1.val;
            int y = l2 == null ? 0 : l2.val;
            int sum = x + y + carry;
            carry = sum / 10;
            sum = sum % 10;
            cur.next = new ListNode(sum);
            cur = cur.next;
            if(l1 != null)
                l1 = l1.next;
            if(l2 != null)
                l2 = l2.next;
        }
        if(carry == 1) {
            cur.next = new ListNode(carry);
        }
        return pre.next;
    }
}

结语

业精于勤,荒于嬉;行成于思,毁于随。