浏览器渲染页面

197 阅读9分钟

作为前端开发,更多的都是在于浏览器打交道,对于一个页面是如何渲染出来,那么我们就需要很了解浏览器的渲染机制。而在了解浏览器的渲染机制前,我们需要了解浏览器的内部结构是怎样的。

👉

本文学习自《前端进击笔记 08》和《深入了解现代浏览器系列》。

浏览器的内部结构

从结构上来说,浏览器 的内部结构可以分为八个子系统用户界面浏览器引擎渲染引擎网络子系统JavaScript 解释器XML 解析器显示后端数据持久性子系统。 ​

那么这八个子系统间的关系又是如何的呢? 01-29-01.png

用户界面充当浏览器的入口,接着的是浏览器引擎,而浏览器引擎后者就是我们页面渲染出来的核心子系统 - 渲染引擎,从渲染引擎与其它子系统的交互中,我们可知道页面的加载和渲染过程,离不开网络子系统渲染引擎JavaScript 解释器浏览器引擎。 ​

以前端开发最常使用的 Chrome 浏览器为例, Chrome 浏览器是使用多进程架构的方式来管理这些子系统。

Chrome 多进程架构

Chrome 浏览器采用的多进程架构,主要包括五个进程01-29-02.png

  1. 浏览器进程:负责整个浏览器内行为协调,调用各个进程。。
  2. GPU 进程:该进程用于完成图像处理任务,同时还支持分解成多个进程进行处理。
  3. 网络进程。主要负责页面网络资源的加载。
  4. 渲染器进程Chrome 浏览器中支持多个选项卡,其中每个选项卡在单独的渲染器进程中运行,渲染器进程主要用于控制和处理选项卡中的网站内容显示。
  5. 插件进程:主要是负责插件的运行,因插件易崩溃,所以需要通过插件进程来隔离,以保证插件进程崩溃不会对浏览器和页面造成影响。

除此之外,还有:负责本地 I/O 的 存储进程、负责浏览器提供给用户的 UI 进程 和负责与各种本地设备交互的 设备进程。 ​

对于“在浏览器的地址栏中输入 URL,按下回车键,到浏览器渲染页面”这个过程,浏览器内部会通过**浏览器进程、网络进程 **和 渲染器进程,进行很多交互逻辑,最终才得以将页面内容显示在屏幕上。 ​

基于这些进程,浏览器有两种可用的架构设计,一种是少进程,一种是多进程。 ​

少进程是指将这些进程放在一个或有限的几个进程里,也就是每个进程一个线程,这样做的好处是最大程度共享了内存空间,对设备要求较低,但问题是只要一个线程挂了都会导致整个浏览器挂掉,因此稳定性较差。 ​

多进程是指为每个进程(尽量)开辟一个进程空间,进程间通过 IPC 通信,因此任何进程挂掉都不会影响其它进程,但坏处是内存占用较大,比如浏览器 js 解析与执行引擎 V8 就要在这套架构下拷贝多份实例运行在每个进程中。 ​

Chrome 尽量为每个 tab 单独创建一个进程,所以我们才能在某个 tab 未响应时,从容的关闭它,而其它 tab 不会受到影响。不仅是 tab 间,一个 tab 内的 iframe 间也会创建独立的进程,这样做是为了保护网站的安全性。

浏览器中页面的渲染过程

首先我们将浏览器中页面的渲染过程分为两部分。

  1. 页面导航:用户输入 URL浏览器进程进行请求和准备处理。
  2. 页面渲染:获取到相关资源后,渲染器进程负责选项卡内部的渲染处理。

页面导航过程

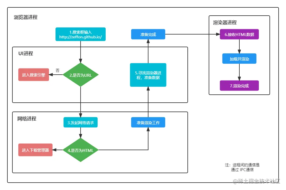
当用户在地址栏中输入内容时,浏览器内部会进行以下处理。

  1. 首先浏览器进程UI 线程会进行处理:如果是 URI,则会发起网络请求来获取网站内容;如果不是,则进入搜索引擎。
  2. 如果需要发起网络请求,请求过程由网络线程来完成。HTTP 请求响应如果是 HTML 文件,则将数据传递到渲染器进程;如果是其他文件则意味着这是下载请求,此时会将数据传递到下载管理器
  3. 如果请求响应为 HTML 内容,此时浏览器应导航到请求站点,网络线程 便通知 UI 线程 数据准备就绪。
  4. 接下来,UI 线程会寻找一个渲染器进程来进行网页渲染。当数据和渲染器进程都准备好后,HTML 数据通过 IPC浏览器进程传递到渲染器进程中。
  5. 渲染器进程接收 HTML 数据后,将开始加载资源并渲染页面。
  6. 渲染器进程完成渲染后,通过 IPC 通知浏览器进程页面已加载。

以上是用户在地址栏输入网站地址,到页面开始渲染的整体过程。为了方便理解,我帮你梳理了一个流程图: 01-29-03.png

如果当前页面跳转到其他网站,浏览器将调用一个单独的渲染器进程来处理新导航,同时保留当前渲染器进程来处理像unload这类事件。 ​

在上面的过程中可以看到,页面导航主要依赖浏览器进程。其中,上述过程中的 步骤 6 便是页面的渲染部分,该过程同样依赖渲染器进程,我们一起来看看。 ​

页面渲染过程

渲染器进程 负责选项卡内部发生的所有事情,它的核心工作是将 HTMLCSSJavaScript 转换为可交互的页面。 ​

整体上,渲染器进程 渲染页面的流程如下四个步骤

  1. 解析(Parser):解析** HTML/CSS/JavaScript **代码。
  2. 布局(Layout):定位坐标和大小、是否换行、各种position/overflow/z-index属性等计算。
  3. 绘制(Paint):判断元素渲染层级顺序。
  4. 光栅化(Raster):将计算后的信息转换为屏幕上的像素。

解析

渲染器进程的主线程会解析以下内容:

  • 解析 HTML 内容,产生一个 DOM 节点树
  • 解析 CSS,产生** CSS 规则树**;
  • 解析 Javascript 脚本,由于 Javascript 脚本可以通过 DOM APICSSOM API 来操作 DOM 节点树CSS 规则树,因此该过程中会等待 JavaScript 运行完成才继续解析 HTML

01-29-04.png

解析完成后,我们得到了 DOM 节点树CSS 规则树,布局过程中便是通过 DOM 节点树CSS 规则树构造渲染树Render Tree)。 ​

布局

通过解析之后,渲染器进程知道每个节点的结构和样式,但如果需要渲染页面,浏览器还需要进行布局布局过程便是我们常说的渲染树的创建过程。 ​

在这个过程中,像headerdisplay:none的元素,它们会存在 DOM 节点树中,但不会被添加到渲染树里。 01-29-05.png

布局完成后,将会进入绘制环节。

绘制

绘制步骤中,渲染器主线程会遍历渲染树来创建绘制记录。

需要注意的是,如果渲染树发生了改变,则渲染器会触发重绘Repaint)和重排Reflow)。

  • 重绘:屏幕的一部分要重画,比如某个 CSS 的背景色变了,但是元素的几何尺寸没有变。
  • 重排:元素的几何尺寸变了(渲染树的一部分或全部发生了变化),需要重新验证并计算渲染树

为了不对每个小的变化都进行完整的布局计算,渲染器会将更改的元素和它的子元素进行脏位标记,表示该元素需要重新布局。其中,全局样式更改会触发全局布局,部分样式或元素更改会触发增量布局,增量布局是异步完成的,全局布局则会同步触发。

重排需要涉及变更的所有的结点几何尺寸位置,成本比重绘的成本高得多的多。所以我们要注意以避免频繁地进行增加、删除、修改 DOM 结点、移动 DOM 的位置、Resize 窗口、滚动等操作,因为这些操作可能会导致性能降低。

光栅化

通过解析布局绘制过程,浏览器获得了文档的结构、每个元素的样式、绘制顺序等信息。将这些信息转换为屏幕上的像素,这个过程被称为光栅化

光栅化可以被 GPU 加速,光栅化后的位图会被存储在 GPU 内存中。根据前面介绍的渲染流程,当页面布局变更了会触发重绘重排,还需要重新进行光栅化。此时如果页面中有动画,则主线程中过多的计算任务很可能会影响动画的性能。

因此,现代的浏览器通常使用合成的方式,将页面的各个部分分成若干层,分别对其进行栅格化(将它们分割成了不同的瓦片),并通过合成器线程进行页面的合成。 01-29-06.png

合成过程如下:

  1. 当主线程创建了合成层并确定了绘制顺序,便将这些信息提交给合成线程;
  2. 合成器线程将每个图层栅格化,然后将每个图块发送给光栅线程;
  3. 光栅线程栅格化每个瓦片,并将它们存储在 GPU 内存中;
  4. 合成器线程通过 IPC 提交给浏览器进程,这些合成器帧被发送到 GPU 进程处理,并显示在屏幕上。

合成的真正目的是,在移动合成层的时候不用重新光栅化。因为有了合成器线程,页面才可以独立于主线程进行流畅的滚动。 01-29-07.png

到这里,页面才真正渲染到屏幕上。