hash 表在 go 语言中的实现

436 阅读5分钟

「这是我参与2022首次更文挑战的第6天,活动详情查看:2022首次更文挑战

哈希表,是根据key值直接进行数据访问的数据结构。即通过一个hash函数,将key转换成换成数组的索引值,然后将value存储在该数组的索引位置。如下图:

在hash表的结构设计中一般有3个关键问题需要解决:

  • hash冲突。即不同的key通过hash函数,会生成相同的hash值,即映射到相同的数组索引中。
  • 空间浪费。即如果两个key值,hash之后,生成的索引值差距较大,就会对数组空间产生浪费。
  • 扩容问题。即当现有的数组空间被填充满时,如何存储更多的键值。

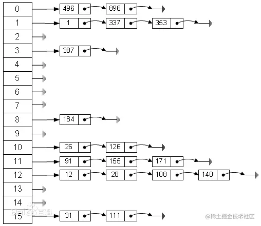
hash冲突的解决一般采用拉链法(当然还有开放地址法等)。即当有两个不同的key,经过hash函数,被hash到同一个位置的时候,不直接存储在该索引下,而是将该值加到链表中,以免覆盖第一个具有相同hash的key值。如下图,假设a和b的hash值相同。

对于第二个问题,在go中是通过位操作来解决的。 即将key转换成hash值后,并不直接用hash作为索引,而是用hash和一个掩码值(一般是和底层数组个数或其相关的一个值)进行取模或位操作后得到对应数组的索引值。

第三个问题是涉及到空间增长和数据迁移,即重新分配更大的空间,将原有的key重新hash到新的空间的索引位置上。

本文主要介绍在go中实现hash表的底层数据结构以及hash冲突的解决。。

map数据结构

首先,整体来看下go中整体map的数据结构。如下图:

如上图,我们得知在map的数据结构中主要包含hmap,bmap两个结构体。

hmap结构体

在go中,我们初始化或创建一个map时,实际上是创建了一个hmap结构体。hmap的完整数据结构如下:

type hmap struct {
	count      int //map中的元素个数
	flags      uint8
	B          uint8 //log_2的对数,即buckets的个数为2^B次方  
	noverflow  uint16 
	hash0      uint32 //hash种子
	buckets    unsafe.Pointer //bucket数组指针
	oldbuckets unsafe.Pointer //
	nevacuate  uintptr
	extra      *mapextra //溢出的buckets
}

例如我们用如下语句创建一个map变量:

//创建一个容量为10的map
m := make(map[string]int, 16)

创建的hmap结构如下:

在hmap结构中,有以下几个重要的字段:

  • B :log_2的对数,即bucket的个数=2^B次方
  • hash0:随机数的种子。Go运行时环境避免hash冲突使用。
  • buckets:底层的buckets数组。
  • extra:溢出的buckets数组。

数据结构中的B字段及其作用

根据上面的数据结构,我们可知,bucket的个数=2^B次方。那我们为什么需要这个B值呢? **因为我们需要用B值和hash值经过一定的运算后,得到bucket数组范围内的索引index **。

我们在用map的时候,key是一个字符串,经过hash函数后转换成数组的索引。但这个哈希后的数字不一定在buckets的数组范围内。比如,我们的buckets数组个数是8个,一个key经过哈希函数转换成的哈希值是1378,那这个哈希值就不能直接作为buckets数组的索引来存储该value。而且,我们也不能直接扩展该数组的空间来存储该值,这样将会浪费太多的空间。

所以,我们需要B和hash进行按位与操作,以此将hash值落到bucket数组的范围之内。在go中代码实现如下:

index := hash & (1 << B - 1)

buckets

buckets是map结构中的底层存储结构,buckets本质上一个bmap类型的数组,即每个bucket指向一个bmap结构体。数组大小由B字段值决定。

type bmap struct {
	tophash [8]uint8 //容量为8的数组,存储hash值的高位
	keys [8]keyType //该字段是在运行时阶段自动加入的,在源码中并没有。
	values [8]valueType //该字段是在运行时阶段自动加入的,在源码中并没有。
}

在bmap结构体中,tophash是一个固定容量的数组。值得注意的是keys和values的存储结构。key-value的存储并不是我们常见的key-value/key-value存储,而是以key0/key1/key2/.../key7/value0/value1/.../value7格式存储的。即先存8个key,再存8个value。这主要是考虑在内存对齐方面,可以避免浪费内存。

赋值操作

map的赋值操作如下:

m['apple'] = 'mac'

赋值操作的目标,是将apple经过hash之后,找到对应的bucket,并存储到bmap结构体中

计算步骤如下: 1、根据key生成hash值 2、根据hash和B计算bucket的索引 3、根据bucket索引和bucketsize计算得到buckets数组的起始地址 4、计算hash的高位值top 5、在tophash数组中依次该tophash值是否存在,如果存在,并且key和存储的key相等,则更新该key/value。如果不存在,则从tophash数组查找第一个空位置,保存该tophash和key/value

场景一:tophash数组未满,且k值不存在时,则查找空闲空间,直接赋值

场景二:tophash数组未满,且k值已经存在,则更新该k

场景三:tophash数组已满,且k值不在当前的bucket的tophash中,则从bmap结构体中的buoverflowt中查找,并做更新或新增

hash冲突

由上面的赋值操作可知,当遇到hash冲突的时候,go的解决方法是先在tophash的数组中查找空闲的位置,如果有空闲的位置则存入。如果没有空闲位置,则在bmap的overflow指针指向的bucket中的tophash中继续查,依次循环,直到找不等于该key的空闲位置,依次循环,直到从tophash中找到一个空闲位置为止。