Android修行手册-基础优化系列图片篇-上

1,576 阅读4分钟

「这是我参与2022首次更文挑战的第8天,活动详情查看:2022首次更文挑战」。

👉关于作者

众所周知,人生是一个漫长的流程,不断克服困难,不断反思前进的过程。在这个过程中会产生很多对于人生的质疑和思考,于是我决定将自己的思考,经验和故事全部分享出来,以此寻找共鸣!!!

专注于Android/Unity和各种游戏开发技巧,以及各种资源分享(网站、工具、素材、源码、游戏等)

欢迎关注公众号【空名先生】获取更多资源和交流!

👉前提

前面小空坚持写的Android新手向系列,欢迎品尝。

在前面文章中我们学习了布局优化内容,今天我们再说一说图片优化的快哉江湖!!!

👉实践过程

移动端开发,加载图片是避不开的环节,一般情况下我们都可以随便玩,但是保不齐产品给我们个大图,就像下面这样的,搞的不好不仅影响视觉效果,还占用内容和额外的性能开销,这要再大点还可能大致OOM崩溃,不仅产品过来怼,老板都得过来敲桌子。

所以开发之前我们就要做好相应对策。

image.png

😜起步要正确

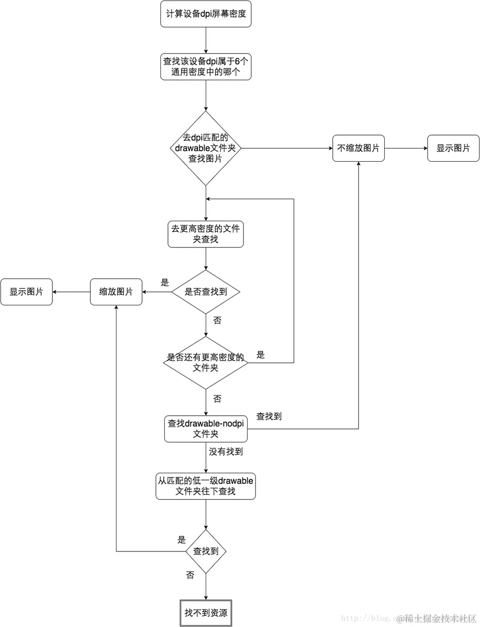
第一步图片放在drawable下都清楚,也知道放在对应的密度文件夹下,但你知道为什么要这么干吗?

  1. 系统会先查找和屏幕密度最匹配的图片文件夹。假设当前的屏幕密度DPI是240,系统就会优先查找drawable-xhdpi或drawable-hdpi目录

  2. 经过上一步找到了最好,如果在最匹配的目录找不到对应图片,就会向更高DPI密度的文件夹查找,直到尽头。例如,在最匹配的目录drawable-mdpi中没有找到目标图片,就会去drawable-hdpi文件夹里找,找不到继续去就会去drawable-xhdpi文件夹里翻腾,以此类推…

  3. 如果直到尽头,密度文件夹都没有找到,Android就会查找drawable-nodpi目录。drawable-nodpi目录中的资源适用于所有密度的设备,不管当前屏幕的密度如何,系统都不会缩放此目录中的资源

  4. 如果在drawable-nodpi目录也没有查找到,系统就会向比最匹配目录密度低的目录接着依次查找,直到没有更低密度的目录。经过上面几步,如果都没有那肯定是显示不出来了。

image.png

也就是说你把一张【1000*1000】的图,放在mdpi下(其实应该在xxhdpi下的图片) 但是系统会认为你这张图是专门为低密度的设备所设计的,如果直接将这张图在当前的高密度设备上使用就有可能会出现像素过低的情况,于是系统自动帮我们在xxdpi系统下做了这样一个放大操作。

在形象化一点,6种通用密度的 缩放对比  以mdpi为基线

image.png 顺便说下 倍数计算方式

image.png 既然分析到这了,那么再进一步深入吧,图片都放大缩小了,那内存变化又如何呢?

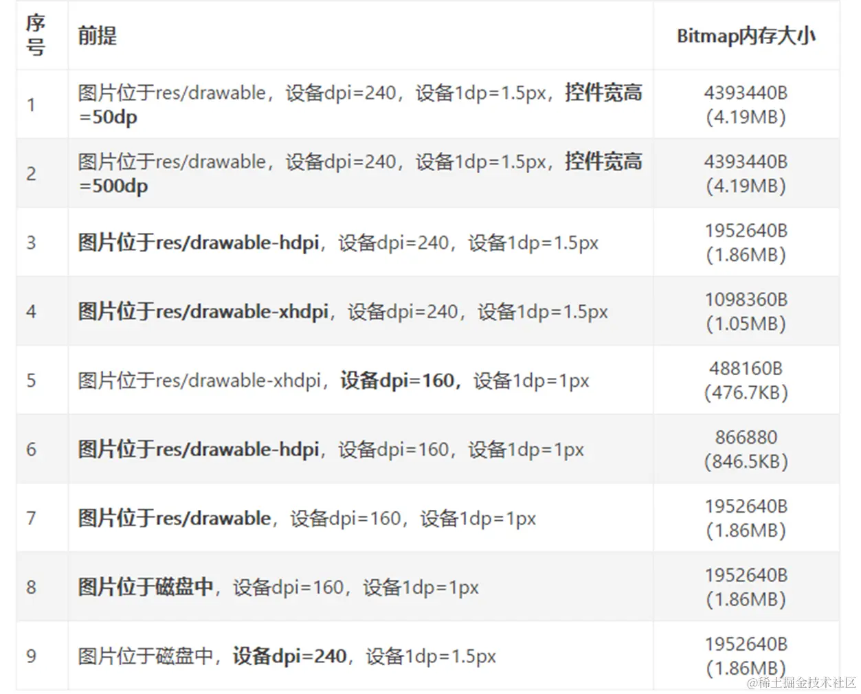
仍然按上面的 运行举例,获得的结果如下:

image.png

内存计算方式:

image.png

当图片以格式ARGB_8888存储时的计算方式,不同格式乘的字节数不一样,可以看下方色彩模式  

占用内存=图片长*图片宽*4字节

图片长 = 图片原始长*(设备DPI/文件夹DPI)

图片宽 = 图片原始宽*(设备DPI/文件夹DPI)

举例验证

图片长宽为300*400,在华为设备480dpi上,xxhdpi,咱把图片放在hdpi下

图片长=(480/240)*300=600

图片款=(480/240)*400=800

占用内存为600*800*4=1920000

再放到xxhdpi下

图片长=(480/480)*300=300

图片款=(480/480)*400=400

占用内存为300*400*4=480000

那么它占用内存为什么是变化的?

Android会先解析图片文件本身的数据格式,然后还原成Bitmap对象,Bitmap的大小就跟上面的计算方式相关联。

再举例1080*452的png图片,图片占用存储空间大小为56kb,内存如图:

image.png

上图一目了然,不同状态下,占用内存不一样,想明白这点是很重要的,一个应用可能有上百张图片,小到几B大到几MB,很容易占用大量内存。

所以,对应的设计图,对应的切图放在对应的文件夹很重要,否则一不小心就得炸裂。

👉其他

📢作者:小空和小芝中的小空

📢转载说明-务必注明来源:芝麻粒儿 的个人主页 - 专栏 - 掘金 (juejin.cn)

📢欢迎点赞👍收藏🌟留言📝