【路飞】javascript 589. N 叉树的前序遍历 js

166 阅读1分钟

二叉树:

1.每个节点都有2个子节点

2.左子节点比父节点要小,右子节点比父节点大

3.即使某节点只有一个子节点,也是区分左右的

前序遍历:

读取二叉树的时候,先读取父节点的值,再读取左节点的值 ,最后再读取右节点的值 这种方式就被称为前序遍历。

上题:

给定一个 N 叉树,返回其节点值的 前序遍历 。

N 叉树 在输入中按层序遍历进行序列化表示,每组子节点由空值 null 分隔(请参见示例)。

 

进阶:

递归法很简单,你可以使用迭代法完成此题吗?

 

示例 1:

输入:root = [1,null,3,2,4,null,5,6] 输出:[1,3,5,6,2,4]

示例 2:

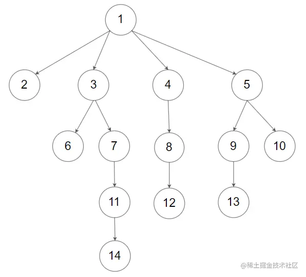
输入:root = [1,null,2,3,4,5,null,null,6,7,null,8,null,9,10,null,null,11,null,12,null,13,null,null,14] 输出:[1,2,3,6,7,11,14,4,8,12,5,9,13,10]  

提示:

N 叉树的高度小于或等于 1000 节点总数在范围 [0, 10^4] 内

解题:

/**
 * // Definition for a Node.
 * function Node(val, children) {
 *    this.val = val;
 *    this.children = children;
 * };
 */

/**
 * @param {Node|null} root
 * @return {number[]}
 */
var preorder = function(root) {
    let result = [];
    function bianli(root){
        if(root === null){
            return;
        }
        result.push(root.val);
        for(var i = 0; i < root.children.length; i++){
            bianli(root.children[i]);
        }
    }
    bianli(root);
    return result
};