我们公司是如何做到高效并行测试的?

253 阅读4分钟

“下午2-3点我需要占用测试环境联调项目,大家不要发布喔!”

看到群里的消息我内心一阵苦恼,由于公司使用的是微服务架构并将其部署在了Kubernetes集群上,因此团队负责开发的服务是整个微服务架构其中的一环,整个系统的正常运行需要依赖微服务系统中的上下游服务,这导致每每到了发新版本的窗口期,大家都开始占用测试环境联调测试自己开发的功能,导致排队使用测试环境的情况。

今天是发版日,我也需要将自己的功能发布至测试环境验证功能是否正确,有人占用测试环境的话会导致我无法随意测试与修复功能,排队使用测试环境会影响我的发布效率,到时候又要被产品经理吐槽上线慢了:(

“那我安排在3-4点” 团队里另一名工程师在群里说。

看到测试环境的使用时间不断被挤压,我也顾不上是否需真要用一个小时,赶紧在群里喊“我预期5点开PR合并代码,所以4-5点我要测试一下,用好了会通知大家。”

想必各位使用微服务架构的同仁和我有一样的困扰,那就是“集成测试联调真的太他丫讨厌了!”,尤其一到发新版本的窗口期,测试环境简直犹如网红餐厅,大排长龙,各个功能都要测,只能乖乖等。很多公司和我在的这家企业一样,只有一套测试环境,一到发版前各个项目时间都很紧,全挤一起。尤其现在敏捷开发迭代周期越来越短,测试也越来越频繁,测试环境着实是不够用啊。

于是我去找了找目前有没有能解决这个问题的方案,发现有一些工具链可以解决这个排队耗时问题,比如TeamCode新推出的微服务集成测试工具KubeOrbit,帮助团队高效测试微服务。

KO产品文配图.png

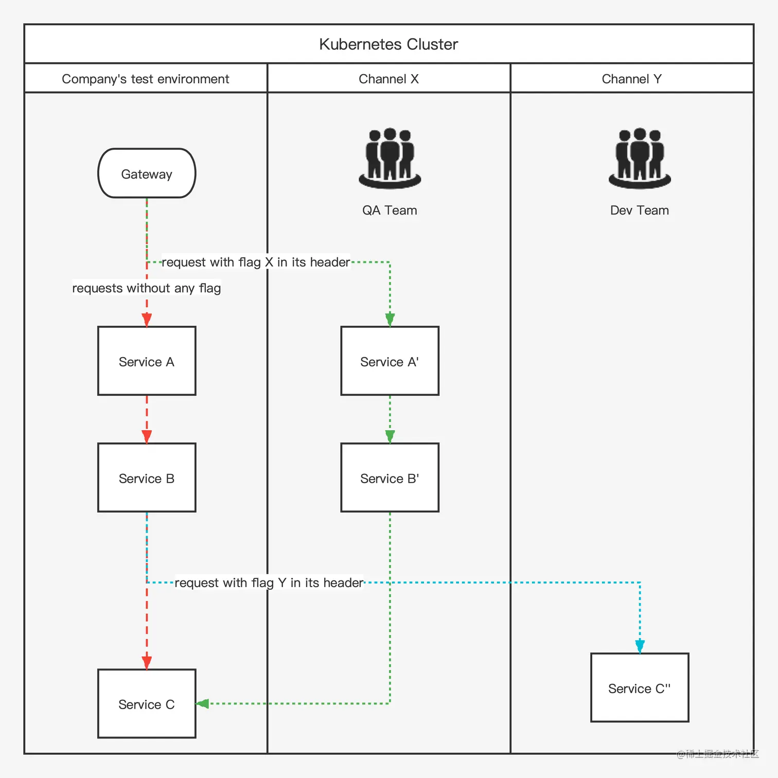
我打开他发来的产品文档,发现此工具允许我在公司测试环境的Kubernetes集群中定义基准环境:

$ kubectl label deployment your-deployment version=base

我还可以基于基准环境创建不同的测试通道,比如测试环境1和测试环境2:

# Create a test env with name v1

$ kubectl label deployment your-deployment-v1 version=v1

# Create a test env with name v2

$ kubectl label deployment your-deployment-v1 version=v2

将自己的服务加入目标测试环境

apiVersion: network.kubeorbit.io/v1alpha1

kind: ServiceRoute

metadata:

  name: serviceroute-sample**

  namespace: sample-namespace**

spec:

  name: pod-svc

# Add your service to the test env named with v1 by defining trafficRoutes

trafficRoutes:

  routes:

 - name: v1

  labels:

    version: v1

  headers:

    version:

      exact: v1

default:

  version: base

部署到目标测试环境中

kubectl apply -f /path/to/your/serviceroute.yaml

使用体验总结

KubeOrbit工具主要有如下三种功能:在微服务测试环境内创建测试通道,这样就可以获得一个单独稳定的集成测试环境;把需要测试的微服务添加至测试通道中,将它们与其他不同版本的微服务隔离开来;在发起微服务请求的时候指定测试通道,KubeOrbit会将其转发至你所指定的测试通道。这些功能刚好解决了我和团队耗时排队测试的困境,满足了团队测试的需求:

  1. 团队内部并行开发与联调测试的需求,大家无需再争抢使用测试环境
  2. 按时交付项目的需求,避免了因为测试环境不够导致项目延期的情况

无需调整已有的技术栈和架构,KubeOrbit会适配现有的微服务,还能够隔离不同测试通道之间的通讯。但是在产品的使用过程中,我发现还需要有较多的人工操作,增加了这个工具的使用门槛。如果能够把这些流程自动化,会给用户体验带来较大幅度的提升。刚好从公众号得知产品在GitHub全部开源的消息,我也打算好好研究一下,持续关注这个项目和平台,希望未来有更好的体验。