一口气画完JAVA后端SSM框架源码流程图

333 阅读1分钟

为了保持高清图,选择无背景png图片上传,下载后查看体验会好一点。

spring-ioc 源码流程图

SpringIOC 加载过程.png

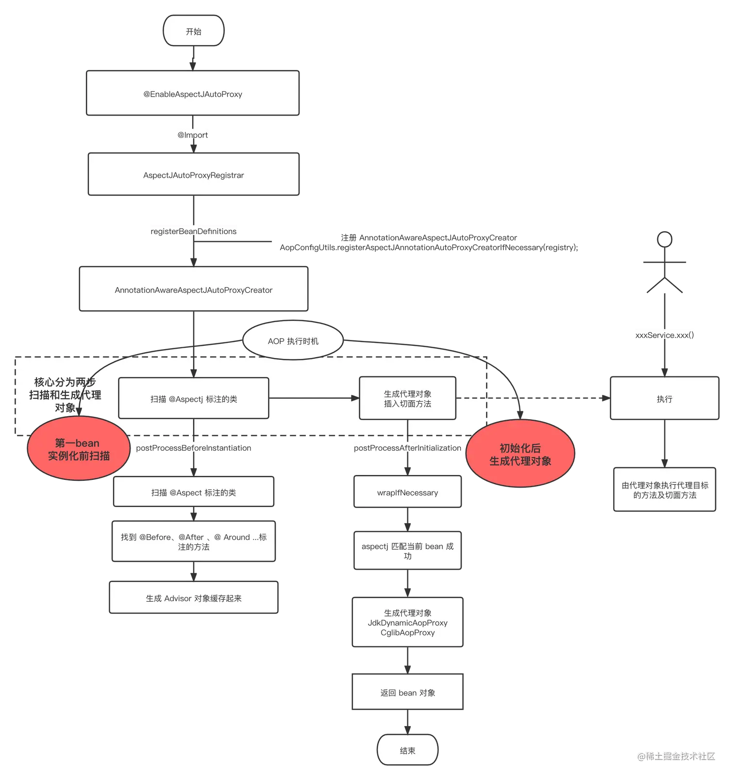
spring-aop 源码流程图

Spring AOP 加载流程.png

spring 事务源码流程图

Spring 事务加载流程.png

spring-boot 启动源码流程图

SpringBoot 启动流程图.png

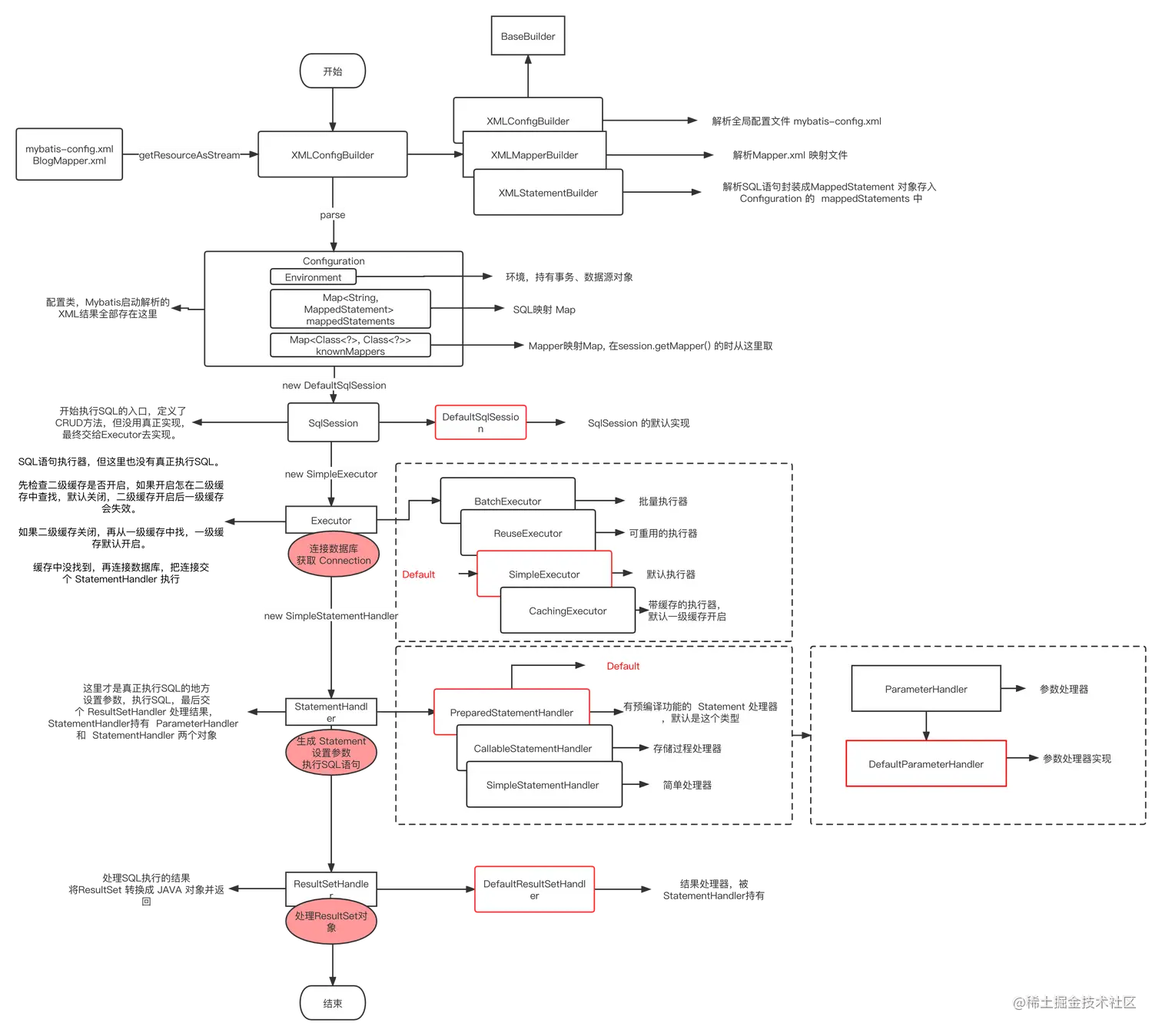
mybatis 源码流程图

MyBatis源码执行流程.png