Netty FastThreadLocal相比Java ThreadLocal到底快在哪里?

851 阅读3分钟

在Netty中有这样一个类 FastThreadLocal 从名字可以看出来应该和Java原有的 ThreadLocal 有着同样的作用,但是前面加了一个修饰 Fast ,这意思就是具有和Java原有的 ThreadLocal 有着同样的作用但是比它快。那到底是怎么样的设计能让 FastThreadLocal 更加的快。

1. 性能对比

FastThreadLocal比ThreadLocal快空口无凭,用数据说话,这里基于JMH来对FastThreadLocal和ThreadLocal进行测试。测试代码如下:

JMH使用可以参考一下之前的文章 《Java微基准测试工具-JMH

@BenchmarkMode(Mode.AverageTime)
@Warmup(iterations = 3, time = 1)
@Measurement(iterations = 5, time = 5)
@Threads(200)
@Fork(1)
@State(value = Scope.Benchmark)
@OutputTimeUnit(TimeUnit.MILLISECONDS)
public class ThreadLocalTest {


    private FastThreadLocal<Integer> fastThreadLocal = new FastThreadLocal();

    private ThreadLocal<Integer> threadLocal = new ThreadLocal<>();

    private long a = 1000;

    @Benchmark
    public void fastThreadLocal(Blackhole blackhole) {

        try {
            FastThreadLocalThread thread = new FastThreadLocalThread(new Runnable() {
                @Override
                public void run() {
                    for(int i = 0; i < 100000;++i){
                        fastThreadLocal.set(i);
                        fastThreadLocal.get();
                        fastThreadLocal.remove();
                    }

                }
            });
            thread.start();
            thread.join();
        } catch (InterruptedException e) {
            e.printStackTrace();
        }
        blackhole.consume(a);
    }

    @Benchmark
    public void threadLocal(Blackhole blackhole) {
        try {
            Thread thread = new Thread(new Runnable() {
                @Override
                public void run() {
                    for(int i = 0; i < 100000;++i){
                        threadLocal.set(i);
                        threadLocal.get();
                        threadLocal.remove();
                    }


                }
            });
            thread.start();
            thread.join();
        } catch (InterruptedException e) {
            e.printStackTrace();
        }

        blackhole.consume(a);
    }

    public static void main(String[] args) throws RunnerException {
        Options opt = new OptionsBuilder()
            .include(ThreadLocalTest.class.getSimpleName())
            .result("result.json")
            .resultFormat(ResultFormatType.JSON).build();
        new Runner(opt).run();
    }
}

看一下运行结果的截图:

image.png

然后看一下将 result.json导入可视化网站后生成的对比图:

image.png

这里对比的是调用的平均时间,从图可以看出来FastThreadLocal优于ThreadLocal(FastThreadLocal时间更短)。

下面看一下吞吐量:

@BenchmarkMode(Mode.Throughput)
@Warmup(iterations = 3, time = 1)
@Measurement(iterations = 5, time = 10)
@Threads(200)
@Fork(1)
@State(value = Scope.Benchmark)
@OutputTimeUnit(TimeUnit.SECONDS)
public class ThreadLocalTest {
    //省略代码
}

image.png

然后看一下将 result.json导入可视化网站后生成的对比图:

image.png

从上面图可以得出结论:不论是单次执行方法的快慢还是吞吐量FastThreadLocal的性能都由于ThreadLocal。

代码为什么要新建一个线程呢?因为FastThreadLocal需要搭配FastThreadLocalThread使用才能发挥出来最大作用,为了消除影响所以在ThreadLocal也同样试用了新建一个Thread去处理。这里实际运行应该比测试出来的值更加高。原因在于这里存在了线程的切换时间

2. FastThreadLocal相比ThreadLocal到底快在哪里?

两者实现的功能差不多,对于两者之间的快慢取决于内部功能实现的数据结构,下面通过分析数据结构的差异来对比一下,两者之间的快慢到底是怎么引起的。

2.1 FastThreadLocal解析

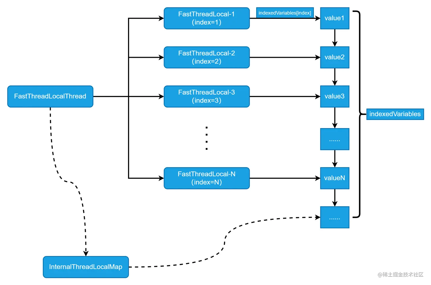
通过阅读 FastThreadLocal 源码的get/remove操作可以知道,在 FastThreadLocal 内部主要是由 InternalThreadLocalMap 来实现。只要将InternalThreadLocalMap的实现和数据结构与ThreadLocal的实现以及数据结构进行对比就能知道FastThreadLocal快的秘诀。而Netty有实现了 FastThreadLocalThreadInternalThreadLocalMap 作为一个变量:整个结构图如下:

image.png

FastThreadLocal 使用的空间换时间的做法来减少ThreadLocal哈希碰撞产生的问题。

这里怎么去理解?我就用上面图举例子进行阐述:

例如我们在项目中新建十个FastThreadLocal,这样的话每一个FastThreadLocal中的变量index都是一个唯一值:

    public FastThreadLocal() {
        index = InternalThreadLocalMap.nextVariableIndex();
    }

是通过InternalThreadLocalMap的一个静态变量产生的。当你不停的创建FastThreadLocal对象的时候就会InternalThreadLocalMap的静态变量nextIndex就会不停的往上递增。

FastThreadLocal-1 实例在 FastThreadLocalThread 线程对象实例中调用 set方法,会创建一个 InternalThreadLocalMap 实例绑定在 FastThreadLocal-1 实例上面,

//InternalThreadLocalMap#get
public static InternalThreadLocalMap get() {
    Thread thread = Thread.currentThread();
    if (thread instanceof FastThreadLocalThread) {
        return fastGet((FastThreadLocalThread) thread);
    } else {
        return slowGet();
    }
}

//InternalThreadLocalMap#fastGet
private static InternalThreadLocalMap fastGet(FastThreadLocalThread thread) {
    InternalThreadLocalMap threadLocalMap = thread.threadLocalMap();
    if (threadLocalMap == null) {
        thread.setThreadLocalMap(threadLocalMap = new InternalThreadLocalMap());
    }
    return threadLocalMap;
}

Tips: 这里代码有判断是不是FastThreadLocalThread,所以如果普通的Thread线程执行那么FastThreadLocal和普通的ThreadLocal没有什么区别。

然后后续的 FastThreadLocal 实例set值的时候,直接就从FastThreadLocal-1 实例对象上获取 InternalThreadLocalMap 实例。当往 InternalThreadLocalMap 实例set数据的时候就是根据不同的 FastThreadLocal 的不同index放在不同的数组位置。

//FastThreadLocal#setKnownNotUnset
private void setKnownNotUnset(InternalThreadLocalMap threadLocalMap, V value) {
    if (threadLocalMap.setIndexedVariable(index, value)) {
        addToVariablesToRemove(threadLocalMap, this);
    }
}

//InternalThreadLocalMap#setIndexedVariable
public boolean setIndexedVariable(int index, Object value) {
    Object[] lookup = indexedVariables;
    if (index < lookup.length) {
        Object oldValue = lookup[index];
        lookup[index] = value;
        return oldValue == UNSET;
    } else {
        expandIndexedVariableTableAndSet(index, value);
        return true;
    }
}

直接设置到 indexedVariables 数组对应的位置。

3. 总结

  • FastThreadLocal 快的代价就是用空间换时间。但是对于现在内存较大的情况下空间换时间是一个不错的选择
  • FastThreadLocal 兼容了普通Thread的使用
  • FastThreadLocal 因为是为了Netty量身定制的所以有一定的使用局限性,必须搭配 FastThreadLocalThread 才能发挥优势所在

我是蚂蚁背大象,文章对你有帮助点赞关注我,文章有不正确的地方请您斧正留言评论~谢谢