深入理解从输入URL到页面发生了什么

492 阅读13分钟

「这是我参与2022首次更文挑战的第3天,活动详情查看:2022首次更文挑战

TIP 👉 投我以木瓜,报之以琼琚。匪报也,永以为好也!投我以木桃,报之以琼瑶。匪报也,永以为好也!投我以木李,报之以琼玖。匪报也,永以为好也!

前言

主要通过以下几个方面说明:

  • 1. 域名解析

  • 2. 发起请求

  • 3. HTML 解析

  • 4. CSS 解析

  • 5. 布局****

  • 6. 绘制

域名解析

在计算机网络中,我们只能通过IP地址访问到具体的主机。我们不能通过域名直接访问。我们的前端的静态资源等,都是存储在服务器上。当输入一个域名的时候,我们首先要做的就是将域名转化成IP地址。在转换的过程中,有以下几个步骤:

  • 1. 首先浏览器会查询自身的缓存中,有没有此条域名的解析,如果有的话,就返回这个解析后的地址。

  • 2. 如果浏览器自身的缓存中,没有找到与此条域名对应的IP地址,那么就会去操作系统中的缓存中查找是否有这条域名的解析。

  • 3. 如果在操作系统中也没有找到的话,那么就需要通过DNS(域名系统)帮助我们解析。

  • 4. 如果浏览器在自身缓存中,以及操作系统的缓存中,并未命中该域名的匹配的话,那么就会查找TCP/IP参数  中设置的首选DNS服务器,我们把他叫做本地DNS,如果本地DNS服务器的缓存中命中了该域名,就返回该 域名的解析。如果解析不到,那么会根据本地DNS服务器的设置,看是否设置了转发模式,如果设置了转发模式,那么他就会一级一级的去查找,直到找到。如果还没有找到的话,并且这个时候,DNS服务器已经没有启用转发模式,那么就会向根DNS服务器发起查询请求。

  • 5. 当向DNS根服务器发起请求的时候,根服务器会返回当前他所已知的顶层域名服务器,然后,接着向这些顶    层域名服务器去发起请求,如果某个顶层域名服务器解析,是属于他所管辖的范畴,那么就会返回他所管辖     的二级DNS域名服务器,以此类推,直到找到或者找不到。

我们上面说到了DNS,那么什么是DNS?

DNS的全称是domain name system,也就是域名系统。他工作在应用层,主要作用是帮我们完成域名到IP的转化。他的体系结构是分布式集群 ,顶层为根服务器 ,接下来是顶层域名服务器 ,接下来是次级域名服务器。结构大致如下图所示:

image.png

之所以DNS要设计成分布式集群,而不是单站点模式,是因为:如果一个域名服务器挂了,不会导致整个互联网崩掉。查询的时候,也比较快速,如果只有一个服务器,假如这个服务器放在美国,那么距离美国最远的地方,首先DNS客户端向DNS服务器发送的过程,都要走很长一段时间的网络,在加上,如果所有的域名信息否放在同一个服务器上,那么查询速度以及存储都是一个很大的问题。因此就需要设计成分布式集群。

DNS在查询域名解析的过程中,分为:迭代查询以及递归查询

递归查询:当计算机DNS客户端向本地DNS服务器发起查找的过程中,如果没有查找到的话,那么此时,本地  DNS服务器充当DNS客户端,向上级DNS服务器,根域名服务器或顶级域名服务器等发起解析。以此类推,到之 后我只需要返回给上一级查询的正确域名或者没有查找到。

迭代查询:当计算机DNS客户端向本地DNS服务器发起查找,如果没有查找到,此时本地DNS服务器会返回给计 算机DNS客户端我本地DNS服务器的上一级,根域名服务器或顶级域名服务器等,然后计算机DNS在向这些域名

image.png 服务器发起查询,直到查找到或者未找到,如图所示

那么一般在计算机中,计算机DNS客户端向本地DNS查询的过程为递归查询,本地DNS向上级护着根DNS域名服务器发起查找的过程称为迭代查询。

image.png

发起请求:

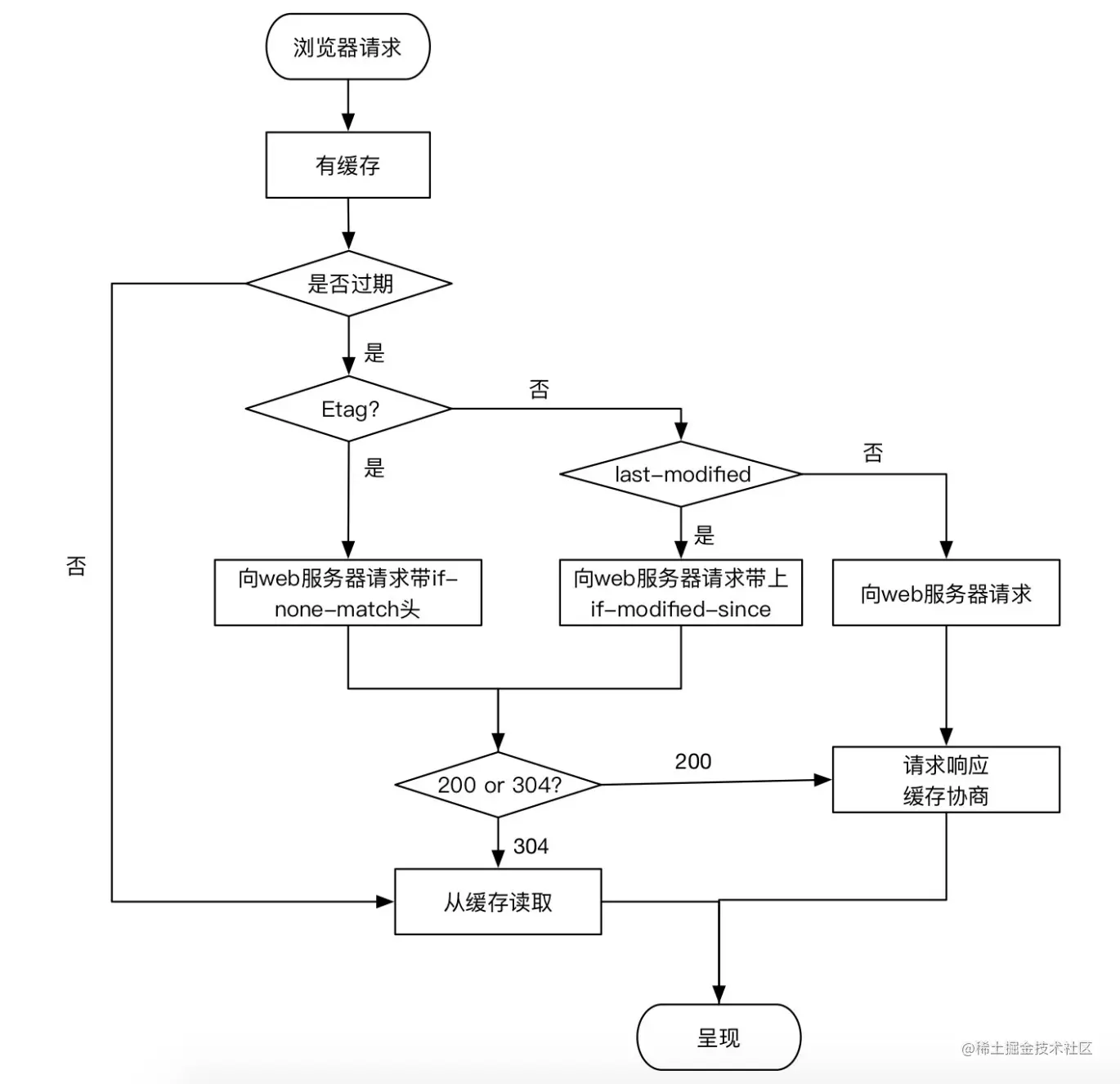
当域名解析完毕之后,就会发起请求。我们在这里假定这个域名从来没有被访问过。那么它会经过以下几个阶段:如果是第一次请求,那么在请求后,收到的响应中,会有一些关于强弱缓存的字段,比如:

强缓存字段:

Expires :Expires 的值是一个 HTTP 日期,在浏览器发起请求的时候,会根据系统时间和 Expires 的值进行比较,如果系统时间超过了 Expires  的值,缓存失效。这个字段会导致一个问题,要是系统时间与服务器时间不一致的时候,就可能出现假性失效,或者出现缓存已经失效了,但是并未去请求最新资源

Cache-control : HTTP/1.1 中新增的属性,属性值具有以下几个:

  • 1. max-age:单位是秒,计算方式是距离第一次响应头中有该字段的时间。如果时间超过,就要重新发起请 求。

  • 2. no-cache:不使用强缓存,每次都需要与服务器校验文件的新鲜度。

  • 3. no-store:不使用任何缓存,每次都要去服务器请求最新的资源。

  • 4. private:专用于个人的缓存。中间代理、cdn不能缓存此响应。

    1. public:响应可以被cdn,中间代理所缓存。
    1. pragma:不使用强缓存,需要验证缓存是否新鲜。

TIP: 强缓存的优先级:pragma > cache-control > expires。

弱缓存字段:

在服务器第一次响应请求的时候,有可能有强缓存字段,也有可能没有。也有可能有弱缓存的字段:

  • 1. last-modified:最后一次文件修改的时间。单位是秒。浏览器在下一次请求的时候,会在请求头中加上  if-moditied-since 字段,接下来服务器就会去对比时间是否一样,如果一样告知继续使用缓存,如果不一致,返回最新的资源,并且在响应头部更新last-modified字段。这个会存在一个问题:因为是以秒为单位,假设在1s内服务器先响应了请求,返回了一个时间,接着我在一秒内更新服务器上的资源的,那么这个时候,按照逻辑的话,浏览器下次请求的时候,服务器会 让它继续使用缓存(因为时间一样)。这样就导致了文件更新失败

  • 2.  Etag:为了防止出现last-modified/if-modified-since出现的文件更新失败的情况而引入的。Etag是一个hash串,代表的是一个资源的标识符,当服务端的文件变化的时候,它的hash码会随之改变。浏览器在下次请求的时候会带上 if-not-match 字段,服务器判断是否与现在的资源的hash串一致,如果一致就让浏览器继续适应缓存,否则就发送最新的资源给浏览器,并在响应头中更新Etag字段。 ETag又有强弱校验之分,

用两张张图来总结,浏览器第一次发起请求:

image.png

浏览器发起第二次请求:

image.png

解析HTML文档

在请求到资源之后,浏览器需要解析HTML,生成dom树,cssRule树。结合之后形成render树,之后再渲染。浏览器在解析HTML的时候,主要所做的事情是两个:词法分析和语法分析。

词法分析:所谓的词法分析就是将一大段字符串转根据规则解析成一个个最小有意义的单元,之后再根据这个最小意义单元的相应数据生成一个token。

词法分析阶段采用的算法是:标记化算法(将html从左到右依次的读入字符,内部使用状态机来断言当前的状态,根据语法规则匹配出可以分解的htmlToken,最后将这个htmlToken提供给语法分析阶段)

HTML中最小有意义单元的种类有:标签开始,标签结束,注释,文本,属性,CDATA 节点。

类型描述
<xx"开始标签"的开始
/>"开始标签"的结束
name='byeL'属性
 结束标签
我是文本文本节点
 注释
 CDATA 节点
attr="xxxx"属性

在讲具体的词法分析之前,我们需要先了解下,我们分词之后需要生成的数据结构长什么样。生成的具体的数据结构如下图所示:

image.png

具体解释为:

Type m_type; //类型 取值有DOCTYPE, StartTag, EndTag, Character, Comment
Range m_range; // Always starts at zero. //在字节流中的偏移

int m_baseOffset;
// "name" for DOCTYPE, StartTag, and EndTag

// "characters" for Character
// "data" for Comment DataVector m_data; //数据
// For DOCTYPE
OwnPtr<DoctypeData> m_doctypeData; //文档类型

// For StartTag and EndTag
bool m_selfClosing; //是否自封闭AttributeList m_attributes; //属性列表

// A pointer into m_attributes used during lexing.
Attribute* m_currentAttribute; //当前属性

  我们以下面为例详细说明:

/*

<a href=”w3c.org”>w3c</a> 1.初始状态为DataState

2. 读取到,进入"<",进入TagOpenState状态,

3. 读取到"a",进入到TagNameState状态,并且初始化一个HtmlToken,类型为StartTag,

4. 读取到空格,进入BeforeAttributeNameState状态,将之前的TagNameState阶段存储的名称存储起到HtmlToken的name中。

5. 碰到"h",进入到AttributeNameState状态,

6. 继续读取"r", "e","f" 直到读取到"=", 进入到BeforeAttributeValue状态

7. 继续读取,碰到"“",进入AttributeValueDoubleQuotedState状态。8.继续读取,碰到:"w", "3"......"r", "g",保持状态,提取属性值。9.读取到"“", 进入AfterAttributeValueState状态。

10.碰到">",进入到DataState阶段。以此类推:

最终会生成三个htmlToken,分别是:

*/

{
    m_type: 'StartTag', 
    m_attributes:[{
        href: 'w3c.org',
    }]
    m_data:'a', 
    m_selfClosing: false,
},

{
    _type: 'character',
    m_data: 'w3c', 
    m_attributes: [], 
    m_selfClosing: false,
}

解析的详细过程可以插件[WEBKIT中的HTML词法解析]。 在词法分析的过程中,语法分析也会同步开始进行。

语法分析:

语法分析的作用是根据词法分析阶段生成的htmlToken,将其转化成一颗树状结构,也就是我们所说的dom树。在将这些分好的词转化成dom树的时候,我们需要用到一种数据结构:栈。

在开始之前,先向栈顶压入根元素,等到解析完成之后,这个根元素就是最后的dom树。  当解析完生成一个词的时候,就会将他入栈,有以下几种操作的可能:

  • 1. 如果是一个开始节点的话,那么直接入栈。不做任何操作

  • 2. 如果前一个是文本节点,并且本次入栈的也是文本节点的话,会将最后入栈的文本节点与前一个文本节点进行合并。先把它添加到当前栈顶元素的子节点数组中,然后入栈。

  • 3. 如果是注释节点,那么直接添加到当前栈顶元素的自己诶单数组中。

  • 4. 如果是属性的话,直接添加到当前栈顶元素的属性中。

    1. 遇到一个结束节点,就向前找到第一个与之匹配的开始节点,并且出栈。
<div>
    <p> 
        1234 45678 789
    </p>
</div>

// 上面具有最小意义的字符单元有:<div, >, <p , >,1234,45678,789,</p>,</div>;

// 经过分词之后,会生成如下数据结构:

{
    m_type: 'StartTag', 
    m_attributes:[{}],
    m_data:'div', 
    m_selfClosing: false
}

// 在每生成一个词的时候,就需要将其入栈分析,分析步骤如下:

// 部分逻辑代码如下所示(js模拟实现):

class HTMLDocument { 
    constructor () {
        this.isDocument = true this.childNodes = []
    }
}

class Node {}

class Element extends Node {
    constructor (token) {
        super(token)
        for (const key in token) { 
            this[key] = token[key]
        }
        this.childNodes = []
    }

    [Symbol.toStringTag] () {
        return `Element<${this.name}>`
    }
}

class Text extends Node { 
    constructor (value) {
        super(value)
        this.value = value || ''
    }
}

function HTMLSyntaticalParser () {
    const stack = [new HTMLDocument] // 先实例化一个栈,并且往栈里压入一个根元素,当执行完毕的时候,栈顶就是一个完整的dom树
    this.receiveInput = function (token) {
        if (typeof token === 'string') { // 如果是文本类型的话,
            if (getTop(stack) instanceof Text) { // 并且栈顶也是文本节点的话
                getTop(stack).value += token // 合 并
            } else { // 否则将其加入到栈顶的孩子节点
                let t = new Text(token) 
                getTop(stack).childNodes.push(t) 
                stack.push(t)
            }
        } else if (getTop(stack) instanceof Text) { 
            // 如果不是文本节点,并且前一个是文本节点的话,需要将其出栈
            stack.pop()
        }
        if (token instanceof StartTagToken) { 
            // 如果是开始节点,先将其假如到栈顶元素的孩子节点中, 在将其插入栈顶

            let e = new Element(token) 
            getTop(stack).childNodes.push(e) 
            return stack.push(e)
        }

        if (token instanceof EndTagToken) { 
            // 如果是结束节点的话,那么不入栈,并且出栈一个元素,这个元素肯定是与他匹配的(文档结构正确的前提下)
            return stack.pop()
        }
    }
    this.getOutput = () => stack[0]
}

function getTop (stack) {
    return stack[stack.length - 1]
}

经过上面的几个步骤,那就就会将html文档转化为一个dom树。

css解析

在生成dom树的时候,也会解析css,这两个是并行执行的,一旦存在css样式(包括但不限于行内样式,外部样   式引入等),就会根据语法规范进行解析和标记。解析完成后,会生成一个stylesheet对象,这个对象里面包含着 解析好的css规则,css规则是由选择器和声明对象组成。

image.png

render树的生成

等到css的rule树与dom树都解析完毕之后,那么就会根据这两个树生成最终的render树。

render树的生成,就是遍历当前生成的dom树,根据当前的dom树的子节点信息以及对应的css规则,最终生成一个或多个render子节点。

在webkit中,所有的reder子节点都继承与RenderObject,在RenderObject中,有重绘与重排的具体方法声明虚方法。以及dom节点,style样式信息等。

一个render子节点中,如果style样式中,有具体的大小设置,例如:width:12px; ,那么在布局的时候就会直接使用这个具体的宽度。当没有定义节点宽度或者定义的宽度为百分比的时候,例如:width:50%;那么就需要在布局的时候对其大小进行计算。

需要注意的是:

render树的节点并不等同的dom树的节点,因为有些节点的display为none,那么在生成render树的时候,就不会将其加入到render树种。还有例如“select”元素有 3 个render树子节点:一个用于显示区域,一个用于下拉列表框,还有一个用于按钮。

布局阶段:

遍历render树,根据render节点的类型,确定元素的大小以及位置。

绘制阶段

在绘制阶段,系统会遍历render树,并调render树的子节点的“paint”方法,将render树的子节点的内容显示在屏幕上。绘制工作是使用用户界面基础组件完成的。

CSS2规范定义了绘制流程的顺序。绘制的顺序其实就是元素进入堆栈样式上下文的顺序。这些堆栈会从后往前绘制,因此这样的顺序会影响绘制。块呈现器的堆栈顺序如下:

  • 1. 背景颜色

  • 2. 背景图片

  • 3. 边框

  • 4. 子代

  • 5. 轮廓