用明道云落地高校业务之优秀网站评选

126 阅读5分钟

文/明道云销售部顾问 高洁
编辑/蒋礼轩

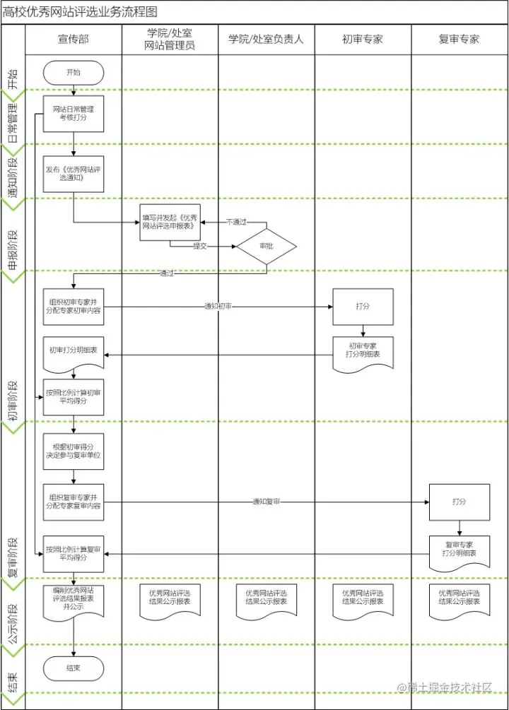
这次我们继续来落地高校业务中优秀网站评选的业务。 首先,我们需要明确一下该业务的流程、角色及权限。根据学校红头文件,我们将流程梳理如下:

图1 高校优秀网站评选业务流程图

业务角色:

根据如上流程图,我们可以看出“高校优秀网站评选业务流程”包含宣传部、学院/处室网站管理员、学院/处室负责人、初审专家和复审专家5个角色。

角色权限:

  • 宣传部:负责网站日常管理考核打分以及优秀网站评选业务组织、协调及管理部门。
  • 学院/处室网站管理员:主要负责维护所在单位/部门的网站,使其符合学校网站管理部门的要求。
  • 学院/处室负责人:审核所在单位/部门的网站是否符合业务需要和学校网站管理部门要求。
  • 初审/复审专家:分别负责优秀网站的初审打分和复审打分,为所打分数负责。

明确以上信息之后,我们可以在系统中创建对应的角色和权限,进行精准管理。

其次,我们根据流程图进行进一步拆解。

1.配置“网站日常考核模块”

该配置页主要是针对各学院/处室日常进行的网站维护情况进行打分,每学年打一次分。

图2 网站日常考核配置页

图3 网站日常考核统计表

2.发布《优秀网站评选通知》

此步骤没有在明道云系统中进行搭建,此处我们略过。

3.配置《优秀网站评选参评申报表》

经过单位/部门负责人审核通过后,交宣传部登记。

原申请表如下:

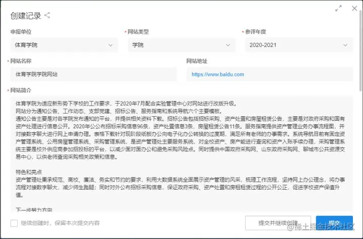
图4 优秀网站评选参评申报表(原表)

系统中配置的申请表如下:

图5 系统配置的申请表

4.配置“优秀网站评选参评申报”流程

1)当“优秀网站评选参评申报表”新增时触发此流程。流程发起后,首先将流程的审批状态更新为“审批中”,这样方便申报人随时查看流程状态。

图6 优秀网站评选参评申报流程

2)申报人单位/部门负责人审批通过后,将流程审批状态更新为“审批通过”;如果审批未通过,则更新为“审批未通过”。

5.配置“评委管理”表

评委管理表主要是用来登记评审专家、参评年度、评审类型以及专家本次需评审网站的明细。我们在此处使用关联记录控件,关联“优秀网站参评申报表”中已经审批通过的记录。具体配置流程如下图:

图7 评委管理表

6.配置“评选明细”表

此表主要是用来记录所有待评审的明细记录。这些记录数据由“评委管理”表中的关联记录“本次需评审明细”内容同步而来。具体流程如下图:

图8 评选明细表

7.配置“数据同步”工作流

此步骤把“评委管理表”中“本次需评审明细”的内容同步到“评选明细表”中,如下图:

图9 同步“评委需评审明细”到“评选明细”表

8.配置“专家评审”视图

根据权限,我们可配置“全部”、“待评审”、“已评审”视图,由评委+评审状态来控制。如下图:

图10 待评审视图过滤器配置页面

图11 评选明细视图

9.配置“更新评审状态”工作流

评委在“待评审”视图中更新了“本次评分”后(也就是完成打分之后),该条数据自动显示到“已评审”视图下。同时工作流将流程状态更新为“已评审”。具体流程如下图:

图12 工作流更新评审状态

10.配置“分数汇总”表

根据学校优秀网站评选管理办法,评委打分占70%,日常考核打分占30%。因此,该流程需配置此“分数汇总表”,用以汇总评审明细和计算最终得分。

图13 分数汇总表

11.配置“数据同步”工作流

“分数汇总表”初始数据由“网站日常考核”数据同步而来(默认所有单位/部门。不管是否参与优秀网站评选,宣传部都会给其日常网站管理打分),流程图如下:

图14 工作流同步更新分数汇总表

12.配置“最终得分计算公式”

此处的日常考核占比和评委打分占比与“基础设置”-“年度管理”表相关联。其自动将该年度对应的占比取过来进行计算。

图15 配置计算公式

13.配置“评选统计”表

此表主要是统计“初审/复审”各评委打分明细,如下图:

图16 优秀网站(初审/复审)打分明细表

134配置“统计管理页面”

此处为统计管理页面,即为明道云自定义页面,如下图:

图17 自定义页面(首页统计图)

15.配置角色及权限

到这一步,用户就可以参照最初流程图所分解出来的岗位角色,来设置角色并分配权限。具体流程如下图:

图18 角色及权限设置

至此,高校优秀网站评选业务就配置完成了。为了增加文章可读性,本文忽略了一部分特殊情况。不过,整套业务的核心骨架已经完成,后续大家可以在此基础上继续深挖,欢迎大家安装使用。后续,我会持续给大家推出更多高校业务落地文章,有任何问题欢迎随时交流。